Fórum témák
» Több friss téma |
Fórum » Kapcsolási rajzot keresek
Témaindító: Kallai Csaba, idő: Márc 11, 2006
Témakörök:
heló.
Tudja valaki hogyan kell 43V DC-ból 36V dc-t csinálni?
Így a kérdésed önállóan nem jó , mekkora terhelhetőségre szeretnéd ?
Szia,
legegyszerűbben 9 -10 olcsóbb 5Aes sziliciumdiódát sorbakötsz... :yes: Nem árt hűtőlapra szerelni,28-30W hődiszipáció...
kösz, de nem tudnál valami npn tranzisztoros megoldást javasolni?
Hello!
Ha ez az álmod.. (Nekem meg az, hogy néha nyomkodod a Shift gombot..) De a 28W hőt, így is mindenképpen el kell fűteni.. üdv! proli007
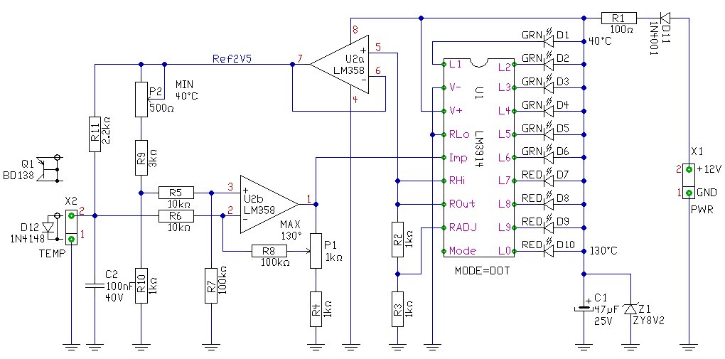
Hello.Egy olyan kapcsolást keresek amivel a simsonom motor hőjét tudom mérni.A sima hőmérő kapcsolások nem jók mert azok 40-50 fokig mérnek.Nekem valami olyan kellene ami +40 foktől igít(első led)és 130fokig mér(utolsó led).Ez így 10 ledes lenne.Tud valaki valamilyen e célra megfelelő kapcsolást?
Sziasztok!
Keresem egy Siemens RV 6306-os erősítőnek a kapcsolási rajzát. Sajnos sehol nem találtam meg. Kérem akinek megvan vagy tudja hol találom keressen meg! Köszönöm!
Hello!
Itt a kapcsolás.. - Hőérzékelőnek használhatsz egy diódát, vagy ha azt könnyebb felfogatni, egy PNP TO126-os tranzisztort. - Az érzékelőhöz, célszerű árnyékolt kábelt vinni, de arra ügyelni kell, hogy az is elbírja a magas hőfokot. - Az árnyékolt kábel árnyékolását, csak az elektronikánál kell (testre) bekötni. A hőérzékelőt, célszerű a testtől elszigetelni. üdv! proli007
Sziasztok!
Kerestem neten de nem találtam ennek a műszernek a kapcsolási rajzát. dt-9205b Hihetetlen hogy az ,,a" verziót megtalálom.....ezt meg nem. Üdv: Laci
Sziasztok , jhónapot kivánok! Érdeklődöm, hogy a fórumozók között volna -e esetrleg akinek megvan az AKAI AM-U33 tipusu erősitőről kapcsolási rajza, vagy ismerete a készülékben. Méréssel látszólag mindene rendben van de nem szólal meg, ebben a szakmában dolgozom vagy40 éve, de nem akar hallgatni rám ez a dög. az STK-k jók, a katalógus adatok szerint a rajtuk mérhető feszültségek rendben vannak. Kösz. Üdvözlettel: lacusska
Szia!
Rajz: kattints a Get Manual-ra
Kedves kadarist! Köszönöm a linket, sajnos nbem tudok erről az oldalról letölteni mert a régi regisztrációmat kitörölték, mivel elég sokáig nem voltam az oldalon , és náluk az a szokás hogy a ritka vendégnek kitörlik a regisztrációját. Szóval köszönöm, majd keresek valami más megoldást. Üdv: lacusska
Regisztráció nélkül is tudsz tölteni napi kettő fájlt. Kattints a Get Manual vagy Download-ra a linken. De ha mégsem menne, akkor elküldhetem az e-mail címedre is.
Sziasztok. Egy Waltham WT637-es TV kapcsolási rajzát keresem, ha valakinek megvan kérem, hogy töltse fel, vagy ha valaki tud olyan linket ahonnan kapcsolásokat lehet letölteni. Olyan oldal kéne ahol nem kell fizetni érte, mert jelenleg még egy ezrest sem tudok nélkülözni. Előre is kösz a válaszokat.
Szia!
Rajz: kattints a Get Manualra.
Köszi kadarist
bár én tegnap letöltöttem innen, de abban csak egy 128kb-os .bin fájl volt. Már rájöttem az Eprom amit letöltöttem, mert én így kerestem rá "waltham wt 637" a lényeg, hogy meg van köszi. Akkor most birkózok egy csöppet a TV-vel, ha nem megy akkor a trafó tesztert nézem át miért nem működik rendesen.
Sziasztok
Tanácsotokat kérném a következő kapcsolás megvalósításához. A lényeg : Led diódát szeretnék hogy autómatikusan bekapcsoljon ha a készülék közelébe megyek. Ez egy kezelő felület meg világosítására szolgálna . Ja természetesen sötétben működjön. köszönöm.
Hallottam már olyan szenzorokról, (presence detector) magyarul talán jelenlét érzékelőnek hívják, keress rá, szerintem a google dob ki néhány kapcsolást velük, és szerintem beszerezhetőek kis hazánkban is. Vagy ha nem, akkor csináld meg olyanra, mint a WC-knél a piszoárnál van egy infra led és egy infra vevő, az infra led világít, ha valami elé kerül, akkor pl. kapcsol egy relét, azzal meg azt kapcsolsz, amit akarsz.
Üdv
Szia! Ma már elég olcsón lehet kapni mozgásérzékelőt. Nekem az előszobai villanyt kapcsolgatja. Ha sötétben érek haza, lőn világosság
.
Sziasztok. Egy a képen láthaó XT/AT kombó billentyűzetvezérlő kapcsolási rajzát keresem.
Köszönöm a segítséget.
Hali!
Unitra TPN-31D kapcsolási rajzát keresem. (sokszorozó)
SONY STR-475DE erősítő kapcsolási rajzát keresem,ha valaki tud kérem segítsen (ezen belül a center végfok meghajtási rész lenne fontos)
Üdv!
Ez a csipp nem véletlen a jó öreg intel 8049 uC változata ?! XT alaplapokban szívesen alkalmazták a 8042 vel együtt.
Helló.
Nem sajnos nem, és egy kicsit félreérthetően fogalmaztam. Ez az ic nem az alaplapon, hanem billentyűzetben foglalt helyet.
Hali!
Nekem meg van. De te is könnyen megtalálnád, ha a típusát pontosan írnád: STR-DE475..
Sziasztok!
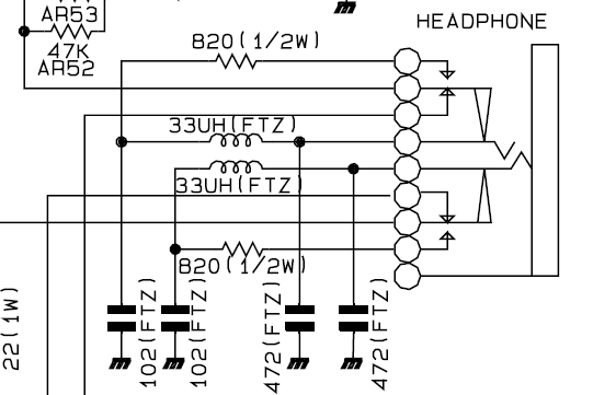
Én megtaláltam azt a kapcsolási rajzot, amit keresek, viszont egy kis segítséget szeretnék kérni, a kapcsolási rajzon keresek 1-2 ellenállást, de nem tudom hol kellene keresnem... A 6,3mm-es fülhallgató kimenet előtti ellenállás értékére lennék kíváncsi, de nem találom. Hátha valaki tudjahol kell keresni és meg is találja... Egyébként a Samsung hifim kapcsolásáról van szó. |
Bejelentkezés
Hirdetés |




:yes: Nem árt hűtőlapra szerelni,28-30W hődiszipáció...




