Fórum témák

» Több friss téma
Fórum » 555-ös IC-s kapcsolások
Lapozás: OK   62 / 191
(#) proli007 válasza rozsda hozzászólására (») Nov 4, 2010 /
 
Hello!
Azért vannak itt apró gondok..
A 4017 kimeneteinek kicsit sok az 1kohm-os terhelés. (Ráadásul, az R7 és R8 párhuzamosan van, szerintem az R7-et egyel feljebb gondoltad..) Lehet ennek a kimenet terhelésére hatással nem nagyobb a kimeneti feszültsg 5V-nál (vagy nem jó a szimulátor).
De az R7/R8 1kohm használata itt nem indokolt, hiszen a 4017 kimenete, a táp és GND felé, kb. 600ohm csatorna ellenállással hajtja meg a tranyókat.

A töltő tranyók itt emitterkövetőként üzemelnek, amitől a 4017 kimeneti feszültségénél nagyobb nem lesz a tranyó emitterén. A B-E diódától, és a soros diódától (ami egyébként így nem kell, ott a bázi-emitter dióda) a tranyó emitterén kb. 1,2V-al kisebb feszültség lesz.
A tranyó-dióda, és a 4017 kimenetnek terhelése, a pontos időzítést "rongálja".

Én a 4017 kimenete és a meghajtó tranyók közé, valami elválasztó buffer CMOS fokozatot tennék.

De ha "precízebben" szeretnéd kapcsolni a töltőellenállásokat, akkor PNP tranyót kellene használni, de akkor a 4017 kimenetét sajnos invertálni kellene. ( A Fet felé, meg neminvertáló meghajtó)
A tápfesz bekapcsoláskor, a Reset áramkör, kb. 0,1sec ideig a "Q0" kimeneten tartja a számlálót. (Ha ez nem gond)

Ha a DIS kimenetet közvetlenül a C2-re kötöd (10nF esetén ez nem gond), akkor kisütéskor sincs a tranyó felé (4017-felé) 10kohm-nál kisebb ellenállás. A 4017-nek meg mindegy, hiszen azt nem a kisütő impulzus idő lépteti, hanem a felfutó él (avagy a periódusidő). Az 555 kimenete meg akármilyen rövid időre lesz alacsony szintű, azt a 4017 elfogja.
üdv! proli07
(#) lenkei.peter hozzászólása Nov 8, 2010 /
 
Sziasztok,

a linken látható késleltető kapcsolási rajzára lenne szükségem. xenon-hoz lenne, motorba.
de ha tud valaki jobbat, az is oké
előre is köszi
Ypi.

késleltető
(#) klimás56 válasza lenkei.peter hozzászólására (») Nov 8, 2010 /
 
Szia! Ez engem is érdekelne, ugyancsak xenonhoz és motorhoz.
Bár összetákoltam egy primitív relé+elko megoldást , nem mindig működik megfelelően.Ez egy korrekt kis doboznak látszik...
(#) lenkei.peter válasza klimás56 hozzászólására (») Nov 8, 2010 /
 
korrekt, csak 5-6-7 ezer huf-ért adják. az egész alkatrészáron kerül max 2000-be..
(#) klimás56 válasza lenkei.peter hozzászólására (») Nov 8, 2010 /
 
Nem vagyok vastagon eleresztve , de talán 5-ért nem küzdenék a legyártással.Megkérdezted az árat?
(#) proli007 válasza klimás56 hozzászólására (») Nov 8, 2010 /
 
Hello!
Egy ilyen késleltető leghúzósabb darabja a relé. De ha az van eleve a motoron, akkor pár száz forintból megúszható a dolog. Pld..
üdv! proli007
(#) Kotesz hozzászólása Nov 9, 2010 /
 
Megépítettem az alábbi kapcsolást.

Ami egy 24V izzót villogtatna.

Az 555 miatt egy zénert raktam be.
A bd675 csak 11.8v tesz ki a kimenetre. Miért?
Segítsen valaki legyen szives.
(#) kadarist válasza Kotesz hozzászólására (») Nov 9, 2010 /
 
Szia!
Rakd át a kimenetet a kollektor oldalára. Az a Zener biztosan jó helyen van?
(#) Kotesz válasza kadarist hozzászólására (») Nov 9, 2010 /
 
Így jól van egyébként a zéner bekötve?
(#) proli007 válasza Kotesz hozzászólására (») Nov 9, 2010 /
 
Hello!
De ha a zéner jó helyen lesz, akkor sem fog megoldódni a problémád..
- A rajzon, a tranzisztor emitterkövető (közös kollektoros) kapcsolásban üzemel. Ennek feszültség erősítése kicsit kisebb mint 1. (Mint a neve is elárulja, követi a vezérlő feszültséget.)
- Ha az 555 tápfeszültsége 13V lesz, akkor annak magas szint esetén a kimeneti feszültsége nem lesz több 12V-nál.
- Ebből még levonódik a tranzisztor bázis-emitter nyitóirányú feszültsége, ami kb. 600mV. De mivel ez egy tranyó darlington, két bázis-emitter feszültséggel kell számolni. Azaz levonódik kb. 1,2V.
- Így a kimeneti feszültség, nem lesz több, mint 12V-1,2V=10,8V.
- Következésképpen nem közös kollektoros, hanem közös emitteres kapcsolást kell alkalmazni. De ilyenkor a terhelés, nem a GND és a kollektor közé, hanem a +24V és a kollektor közé kell kötni.
- Megoldás lehet, ha a 9V-ot nem a GND-hez képest, hanem a +24-hez képest állítod elő, és PNP tranzisztort használsz. De ekkor is közös emitteres kapcsolásban használod. Ekkor a terhelés lehet a GND és a kollektor között.
üdv! proli007
(#) Kotesz válasza (Felhasználó 13571) hozzászólására (») Nov 9, 2010 /
 
Köszönöm a segítséget mindkettőtöknek.
Így már tökéletesen működik.
A zéner egyébként csak a rajzon volt rosszul.

Üdv.
Kotesz
(#) proli007 válasza Kotesz hozzászólására (») Nov 9, 2010 /
 
Hello!
A 100ohm-os bázisellenállás kissé durva. Mert 470ohm-al a táp, 23mA-t kap, miközben a kollektoráram, 120mA lenne..
üdv! proli007
(#) lenkei.peter válasza klimás56 hozzászólására (») Nov 9, 2010 /
 
igen kérdeztem, egy hozzászólással feljebb van.. 5-6-7 ezer körül... kicsit sok...
(#) lenkei.peter válasza proli007 hozzászólására (») Nov 9, 2010 /
 
milyen relére gondolsz? ami a képen van abban semmi relé nincs...
(#) proli007 válasza lenkei.peter hozzászólására (») Nov 9, 2010 /
 
Hello!
A cikkben olvastam:
"Összesen két pontba kell bekötnünk, 1.) akkumulátor negatív, 2.) gyújtáskapcsoló utáni pozitív (15. pont), a harmadik vezeték az elektronika relé vezérlő kimenete, mely kimenettel a világítás kapcsoló relét lehet megvezérelni."
Ezek szerint a relé eredetileg is a motor tartozéka. Ha ez nem kell, akkor viszont nem téma az ára..
(Légy oly kedves, és használd a Shift gombot is!)
üdv! proli007
(#) avibus hozzászólása Dec 9, 2010 /
 
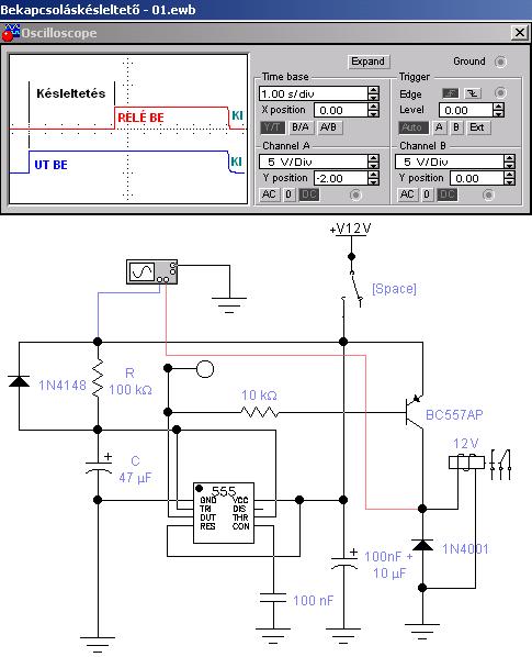
Sziasztok! Tudnátok-e kapcsolási rajzot adni egy időzítőről, ami +12 volton kb 5-10 sec-on belül bekapcsol és úgy is marad, míg a tápfesz rajta van. Relét üzemeltetne.
Köszönettel: a
(#) enree válasza avibus hozzászólására (») Dec 9, 2010 /
 
Tessék.
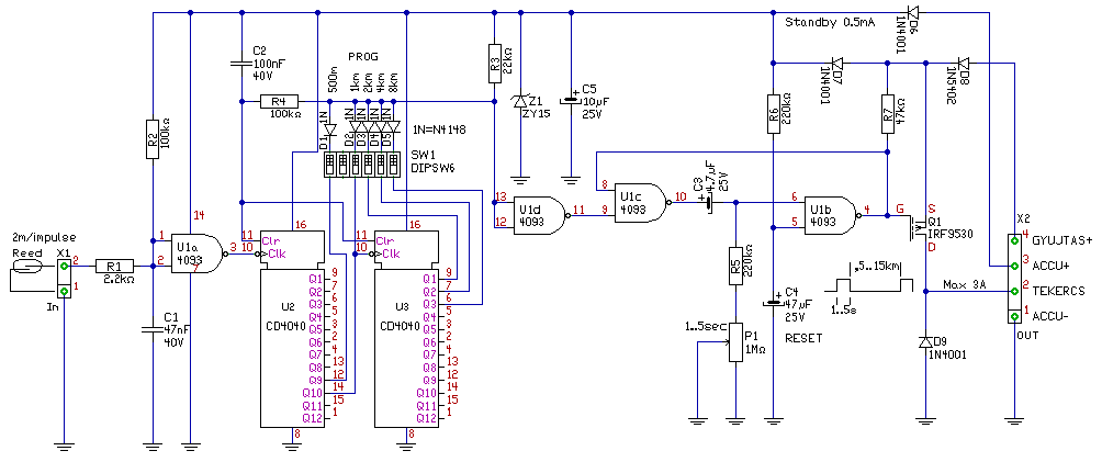
(#) _JANI_ válasza avibus hozzászólására (») Dec 9, 2010 /
 
Vagy egy _másik_ változat...
(#) avibus hozzászólása Dec 9, 2010 /
 
Nagyon szépen köszönöm! Nyák rajzot hol találok ezekhez, mert sem időm, sem már gyakorlatom sincs a tervezéshez. Vagy esetleg kész panelt lehet-e kapni, és ha igen hol?
Üdv
(#) _JANI_ válasza avibus hozzászólására (») Dec 9, 2010 /
 
Az áramkörök nem annyira bonyolultak, hogy kis jártassággal ne lehetne hozzá nyákot készíteni. Főleg ha megvannak az alkatrészek...
(#) _JANI_ válasza avibus hozzászólására (») Dec 9, 2010 /
 
Ez egyikhez elkészült egy nyákterv! Lásd mellék. ( Nem tesztelt kapcsolás! )
(#) avibus válasza _JANI_ hozzászólására (») Dec 10, 2010 /
 
Köszönöm szépen! Kipróbálom.
(#) Sir-Nyeteg válasza avibus hozzászólására (») Dec 10, 2010 /
 
Vaterán létezik hozzá gyári nyák
Nem én árulom, nem próbáltam, csak véletlenül találtam rá!
(#) leskopeter hozzászólása Dec 16, 2010 /
 
Segitsetek! A motoromhoz készítek egy automata lánolajzó rendszert. Az olaj egy 12v-os mágnesszelepen keresztül jut a láncra és ezt a mágnesszelepet kellene vezérelni. Tehát kellene egy olyan elektronika, mellyen be tudnám állítani, hogy a szelep mennyi időközönként nyisson ki egy pillanatra, monjuk 1-120 másodperc. Esetleg a nyitvatartott idő is állítható lenne az még jobb lenne. Tud valaki ilyen kapcsolást?
Köszi előre is.
(#) proli007 válasza leskopeter hozzászólására (») Dec 17, 2010 /
 
Hello!
Már foglalkoztunk a kérdéssel (csak nem tudom kivel és mikor) de az olajozást, nem az időhöz, hanem a megtett úthoz lett kötve. Aminek jelét a keréken elhelyezett mágnes és egy Reed relé (cső) adta.
üdv! proli007
(#) leskopeter válasza proli007 hozzászólására (») Dec 17, 2010 /
 
Köszi a választ. Én nam akarom bonyolítani, nekem csak a fent leírt egyszerű kapcsolás kellene.
(#) _JANI_ válasza leskopeter hozzászólására (») Dec 17, 2010 /
 
Szia! Igaz kicsit bonyolultabb(-nak látszik) proli07 kapcsolása. De mégis csak arra lett kitalálva amire neked is kellene. Egy jeladó felszerelése és az áramkör megépítése nem nagy feladat. ( Lehet, még egy nyákterv is elő kerülne ha utána néznénk... ) Mégis csak többet tud az az áramkör, mint két 555-ből vagy egy 556-ból, esetleg más időzítővel, megépített kapcsolás.
(#) leskopeter válasza _JANI_ hozzászólására (») Dec 17, 2010 /
 
Mint már mondtam, nem akarom bonyolítani. Sajnos még most sincs kapcsolási rajzom.
(#) vilmosd válasza leskopeter hozzászólására (») Dec 17, 2010 /
 
Az rendben hogy 1-120 sec a bekapcsolas, de megis mennyi idonkent kellene olajozni? Orankent, naponta, havonta, vagy evente? Mert ettol nagyon fugg a kapcsolas.
Csa Vili
(#) leskopeter válasza vilmosd hozzászólására (») Dec 17, 2010 /
 
Nem a bekapcsolást akarom időzíteni, hanem a mágnesszelep nyitásai közötti időt. Az olajzás, vagyis a mágnes szelep kinyitása 1-120s ig legyen állítható, tehát mondjuk beállítom, hogy 40 másodpercenként nyisson ki és azt is be állítom, hogy hány másodpercig legyen nyitva, mondjuk ez kb. 1-10-ig. Máshogy nem tudom leírni.
Következő: »»   62 / 191
Bejelentkezés

Belépés

Hirdetés
XDT.hu
Az oldalon sütiket használunk a helyes működéshez. Bővebb információt az adatvédelmi szabályzatban olvashatsz. Megértettem