Fórum témák
» Több friss téma |
Hello!
Azért vannak itt apró gondok.. A 4017 kimeneteinek kicsit sok az 1kohm-os terhelés. (Ráadásul, az R7 és R8 párhuzamosan van, szerintem az R7-et egyel feljebb gondoltad..) Lehet ennek a kimenet terhelésére hatással nem nagyobb a kimeneti feszültsg 5V-nál (vagy nem jó a szimulátor). De az R7/R8 1kohm használata itt nem indokolt, hiszen a 4017 kimenete, a táp és GND felé, kb. 600ohm csatorna ellenállással hajtja meg a tranyókat. A töltő tranyók itt emitterkövetőként üzemelnek, amitől a 4017 kimeneti feszültségénél nagyobb nem lesz a tranyó emitterén. A B-E diódától, és a soros diódától (ami egyébként így nem kell, ott a bázi-emitter dióda) a tranyó emitterén kb. 1,2V-al kisebb feszültség lesz. A tranyó-dióda, és a 4017 kimenetnek terhelése, a pontos időzítést "rongálja". Én a 4017 kimenete és a meghajtó tranyók közé, valami elválasztó buffer CMOS fokozatot tennék. De ha "precízebben" szeretnéd kapcsolni a töltőellenállásokat, akkor PNP tranyót kellene használni, de akkor a 4017 kimenetét sajnos invertálni kellene. ( A Fet felé, meg neminvertáló meghajtó) A tápfesz bekapcsoláskor, a Reset áramkör, kb. 0,1sec ideig a "Q0" kimeneten tartja a számlálót. (Ha ez nem gond) Ha a DIS kimenetet közvetlenül a C2-re kötöd (10nF esetén ez nem gond), akkor kisütéskor sincs a tranyó felé (4017-felé) 10kohm-nál kisebb ellenállás. A 4017-nek meg mindegy, hiszen azt nem a kisütő impulzus idő lépteti, hanem a felfutó él (avagy a periódusidő). Az 555 kimenete meg akármilyen rövid időre lesz alacsony szintű, azt a 4017 elfogja. üdv! proli07
Sziasztok,
a linken látható késleltető kapcsolási rajzára lenne szükségem. xenon-hoz lenne, motorba. de ha tud valaki jobbat, az is oké előre is köszi Ypi. késleltető
Szia! Ez engem is érdekelne, ugyancsak xenonhoz és motorhoz.
Bár összetákoltam egy primitív relé+elko megoldást , nem mindig működik megfelelően.Ez egy korrekt kis doboznak látszik...
korrekt, csak 5-6-7 ezer huf-ért adják. az egész alkatrészáron kerül max 2000-be..
Nem vagyok vastagon eleresztve , de talán 5-ért nem küzdenék a legyártással.Megkérdezted az árat?
Hello!
Egy ilyen késleltető leghúzósabb darabja a relé. De ha az van eleve a motoron, akkor pár száz forintból megúszható a dolog. Pld.. üdv! proli007
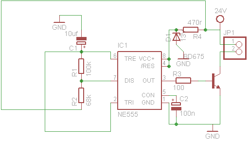
Megépítettem az alábbi kapcsolást.
Ami egy 24V izzót villogtatna. Az 555 miatt egy zénert raktam be. A bd675 csak 11.8v tesz ki a kimenetre. Miért? Segítsen valaki legyen szives.
Szia!
Rakd át a kimenetet a kollektor oldalára. Az a Zener biztosan jó helyen van?
Hello!
De ha a zéner jó helyen lesz, akkor sem fog megoldódni a problémád.. - A rajzon, a tranzisztor emitterkövető (közös kollektoros) kapcsolásban üzemel. Ennek feszültség erősítése kicsit kisebb mint 1. (Mint a neve is elárulja, követi a vezérlő feszültséget.) - Ha az 555 tápfeszültsége 13V lesz, akkor annak magas szint esetén a kimeneti feszültsége nem lesz több 12V-nál. - Ebből még levonódik a tranzisztor bázis-emitter nyitóirányú feszültsége, ami kb. 600mV. De mivel ez egy tranyó darlington, két bázis-emitter feszültséggel kell számolni. Azaz levonódik kb. 1,2V. - Így a kimeneti feszültség, nem lesz több, mint 12V-1,2V=10,8V. - Következésképpen nem közös kollektoros, hanem közös emitteres kapcsolást kell alkalmazni. De ilyenkor a terhelés, nem a GND és a kollektor közé, hanem a +24V és a kollektor közé kell kötni. - Megoldás lehet, ha a 9V-ot nem a GND-hez képest, hanem a +24-hez képest állítod elő, és PNP tranzisztort használsz. De ekkor is közös emitteres kapcsolásban használod. Ekkor a terhelés lehet a GND és a kollektor között. üdv! proli007
Köszönöm a segítséget mindkettőtöknek.
Így már tökéletesen működik. A zéner egyébként csak a rajzon volt rosszul. Üdv. Kotesz
Hello!
A 100ohm-os bázisellenállás kissé durva. Mert 470ohm-al a táp, 23mA-t kap, miközben a kollektoráram, 120mA lenne.. üdv! proli007
igen kérdeztem, egy hozzászólással feljebb van.. 5-6-7 ezer körül... kicsit sok...
milyen relére gondolsz? ami a képen van abban semmi relé nincs...
Hello!
A cikkben olvastam: "Összesen két pontba kell bekötnünk, 1.) akkumulátor negatív, 2.) gyújtáskapcsoló utáni pozitív (15. pont), a harmadik vezeték az elektronika relé vezérlő kimenete, mely kimenettel a világítás kapcsoló relét lehet megvezérelni." Ezek szerint a relé eredetileg is a motor tartozéka. Ha ez nem kell, akkor viszont nem téma az ára.. (Légy oly kedves, és használd a Shift gombot is!) üdv! proli007
Sziasztok! Tudnátok-e kapcsolási rajzot adni egy időzítőről, ami +12 volton kb 5-10 sec-on belül bekapcsol és úgy is marad, míg a tápfesz rajta van. Relét üzemeltetne.
Köszönettel: a
Nagyon szépen köszönöm! Nyák rajzot hol találok ezekhez, mert sem időm, sem már gyakorlatom sincs a tervezéshez. Vagy esetleg kész panelt lehet-e kapni, és ha igen hol?
Üdv
Az áramkörök nem annyira bonyolultak, hogy kis jártassággal ne lehetne hozzá nyákot készíteni. Főleg ha megvannak az alkatrészek...
Ez egyikhez elkészült egy nyákterv! Lásd mellék. ( Nem tesztelt kapcsolás! )
Vaterán létezik hozzá gyári nyák
Nem én árulom, nem próbáltam, csak véletlenül találtam rá!
Segitsetek! A motoromhoz készítek egy automata lánolajzó rendszert. Az olaj egy 12v-os mágnesszelepen keresztül jut a láncra és ezt a mágnesszelepet kellene vezérelni. Tehát kellene egy olyan elektronika, mellyen be tudnám állítani, hogy a szelep mennyi időközönként nyisson ki egy pillanatra, monjuk 1-120 másodperc. Esetleg a nyitvatartott idő is állítható lenne az még jobb lenne. Tud valaki ilyen kapcsolást?
Köszi előre is.
Hello!
Már foglalkoztunk a kérdéssel (csak nem tudom kivel és mikor) de az olajozást, nem az időhöz, hanem a megtett úthoz lett kötve. Aminek jelét a keréken elhelyezett mágnes és egy Reed relé (cső) adta. üdv! proli007
Köszi a választ. Én nam akarom bonyolítani, nekem csak a fent leírt egyszerű kapcsolás kellene.
Szia! Igaz kicsit bonyolultabb(-nak látszik) proli07 kapcsolása. De mégis csak arra lett kitalálva amire neked is kellene. Egy jeladó felszerelése és az áramkör megépítése nem nagy feladat. ( Lehet, még egy nyákterv is elő kerülne ha utána néznénk... ) Mégis csak többet tud az az áramkör, mint két 555-ből vagy egy 556-ból, esetleg más időzítővel, megépített kapcsolás.
Mint már mondtam, nem akarom bonyolítani. Sajnos még most sincs kapcsolási rajzom.
Az rendben hogy 1-120 sec a bekapcsolas, de megis mennyi idonkent kellene olajozni? Orankent, naponta, havonta, vagy evente? Mert ettol nagyon fugg a kapcsolas.
Csa Vili
Nem a bekapcsolást akarom időzíteni, hanem a mágnesszelep nyitásai közötti időt. Az olajzás, vagyis a mágnes szelep kinyitása 1-120s ig legyen állítható, tehát mondjuk beállítom, hogy 40 másodpercenként nyisson ki és azt is be állítom, hogy hány másodpercig legyen nyitva, mondjuk ez kb. 1-10-ig. Máshogy nem tudom leírni.
|
Bejelentkezés
Hirdetés |










