Fórum témák
» Több friss téma |
Szia piku! Ehhez nem kell elektronika, szenzor végképpen nem, simán erősáramú berendezésekkel és vezézérléstechnikával meg lehet oldani. Egy, vagy két szintkapcsoló, mágneskapcsoló, motorvédelem, szivattyú, meg pár nyomógomb kell hozzá. Amennyiben van egy kis elektromos végzettséged, és logikai érzéked Te is ki tudod találni az egészet.
Üdv.: Yoe
Én mondjuk mikrovezérlővel csinálnám ( nekem úgy a legegyszerűbb.
A motorvezérléshez csak egy relé kell, az érzékelőkel pedig meg lehet oldani egyszerűen. Utána már csak program kérdése hogy hogyan cifrázod, az egyszerű időzítéstől kezdve akár azt is kijelezhetné hogy menyire van tele ( úszó érzékelő. ) Ha akarod írok hozzá valami egyszerű progit.
Vagy ez :beka2:
Szia, milyen típusú tranzisztort használjak? Mert nekem nem működik. BD711-vel csináltam. És nem kapcsolta a relét, csak akkor amikor nagyon-nagyon megsóztam a vizet.
Szia!
Használj Darlingtont, például TIP122-t. Ennek jó nagy áramerősítési tényezője van, és így már kis bázisáramnál is behúz a relé.
Szervusz!
5A a max bázisáram?Így nem is nagyon fog rendesen működni,inkább válasz valami érzékenyebbet,meghát amúgy is egy sima relére fölösleges ilyen erős tranzisztorokat használni.Én mondjuk itt KT815-ös (orosz típusú) tranyókkal próbáltam és tökéletesen működött minden gond nélkül.Használhatsz épp darlingtont is akár.Lényeg,hogy ne legyen túl nagy nyitóáramú... Üdv!
Szia!
A szintérzékelők a kapcsolási rajzon valami reed relék vagy csak egyszerű vizbe lógatott "pálcák" amiket a folyadék rövidre zár??
Szia!
Azok pálcák, vagy más néven szondák (level probes).
Sziasztok!
Arra keresnék valami megoldást, hogy ha a vezérlő doboza valami oknál fogva bevizesedne, akkor ne kerüljön rá az érzékelőkre a hálózati fesz... Mivel kapcsoló táp is van benne, azon ha esetleg elérné a vízszint a vezető sávokat, akkor kivágná a biztit, de elég ez? Sajnos csak fázis és nulla áll rendelkezésre.
Hello!
Elsősorban egy Érintésvédelmi vagy is FI relé felszerelése lenne célszerű, a földelő vezető kialakításáról nem is beszélve. Másodsorban lehet alkalmazni leválasztó transzformátort. De legalább a gyengeáramú elektronikai résznél ne legyen hálózati feszültség. Avagy szét lehet bontani a készüléket két részre, hogy a "vizes résznél" csak törpefeszültség legyen. A hálózati rész, meg száraz biztonságos helyen legyen. üdv! proli007
Leválasztó trafó nem igazán megoldható, mert a relék is ott vannak, amik kapcsolják a 3db 600W-os szivattyút. Az elkülönítés már szerintem megoldható, de az is csak úgy hogy egy légmentesen záródó dobozrészt alakítok ki az amúgy szintén légmentesen záródó dobozban. Fi relé felszerelése borsos ára miatt kétséges, bár mindenféleképp megérné.
Hello!
Ez azért nem olyan borzasztó, életért cserébe. De a három darab szivattyú ára mellett is gondolom eltörpül. üdv! proli007
Sziasztok!
Küzdök egy vezérlési feladattal, de épkézláb megoldást még nem találtam. Adott egy szennyvíz gyűjtő akna, amelyből egy szivattyú nyomja tovább a folyadékot, amikor a Plc-vezérlő, a feldolgozó egységekkel együtt elindítja.Az aknában úszókapcsolók vannak, a vezérlő a szinteket innen érzékeli.Minden kapcsoló- ha billen testet kapcsol a kimenetén.Ezzel kellene vezérelnem egy két-csatornás rádiós kapcsoló két-gombos távirányítóját, amely egy kb.100 m-re lévő primer szivattyú aknát vezérelne,-tiltana, vagy engedne, attól függően, hogy az alsó, vagy a felső úszókapcsoló ad -e testet.Ennek híján, mivel a két telep nincs összehangolva, a második néha kiönt.Távvezérlő adott, a feladatom, annyi, hogy ha az alsó-szint kapcsoló nyit,- akkor 2-3 mp-időtartamra zárja az egyik nyomógomb áramkörét, ha a felső zár akkor pedig a másik nyomógombot zárja rövidre.Mindkét úszókapcsoló által adott impulzus nagyon rövid idejű, mivel az aknában lévő szivattyú- a Plc-által azonnal indul, és a kapcsoló állapota megváltozik, zár illetve nyit, és úgy is marad, amíg a szint le nem megy le ill. fel.Ha valakinek van ötlete nagyon várom, a választ! Köszi.
Hello!
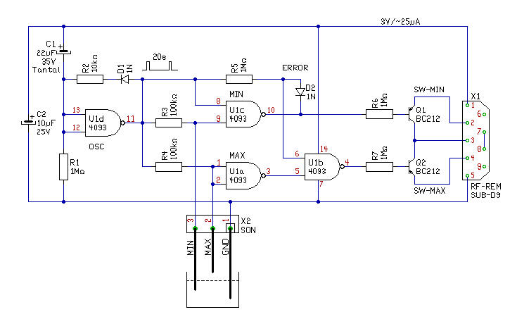
Számomra kissé zavaros, amit a működésről írtál. Próbáld meg a folyamatot pontokba szedve leírni a működés logikáját. Akkor kialakítható a szükséges logikai hálózat. (Bár az a PLC-n is nevetve megoldható) De nézd meg ezt, hátha profitálsz az elgondolásból. Hasonló problémát oldottam meg, zsomp vezérlésnél. Az áramkör egy konnektoros távkapcsolót működtet és kapcsolja a szivattyút, pontosabban a távkapcsoló nyomógombjainak "rövidre zárásával". A szondák itt nem úszókapcsolók, hanem galvanikusak. Vagy is a vízbe lógó UT18-as lánghegesztő pálcáról van szó. A készülék tápellátását is maga a távirányító 3V-os eleme adja. Kb. 20 másodpercenként megnézi a vízszintet, és ha a szint a maximum felett van, elindítja a szivattyút. Ha ezek után a minimum jelzés van leállítja. Ha a szint nem változik, akkor 20 másodpercenként újabb indítási vagy leállítási impulzust ad. A 20 másodperces figyelés spórolja az elemet, és jelentősen csökkenti a szonda áramát, mert arra csak 0,2sec ideig ad feszültséget. üdv! proli007
Szia proli007!
Köszi a választ, és a tőled már megszokott ötletes megoldást, használható lenne, de nálam a vezérlés egy ún.szeparátor házban van, a gyűjtőaknától kb. 50 m -re.Sajnos a jelkábelnek nincs fölös ere, és másikat kihúzni már nehéz lenne, minden kábel a földben fut, ez egy befejezett project, csak hát tervezési hiba folytán így körülményes az üzemeltetése.Gondoltam arra is hogy a gyűjtőaknánál oldom meg a folyadékszint figyelést, és a távvezérlést, de ez már nagyon messze van az első szivattyúaknától, és fák is árnyékolnak, nem működik megbízhatóan a rádiós kapcsoló, még komolyabb antennával sem.Maga az az ötlet elindulni viszont jó, lehet hogy nem is kell csak az időállandót módosítanom rövidebbre, illetve a tápfeszt 12V-ra.Megcsinálom próbapanelra,és kísérletezek vele. Még egyszer köszi! Üdv! kila
Szia proli007!
Látom közben írtál, sajnos itt a Plc az egy speciálisan ide készített és 4-db működik együtt, nincs lehetőségem a kezelésére, más cég felügyeli.Az első vezérli az egészet, a másik három a gépeket működteti -felügyeli.A vezérlő ha a felső szintérzékelő zár akkor: 1.-engedélyt ad az aknában lévő keverőmotor vezérlőjének, majd 40mp-ig csak a keverő megy. 2.-engedélyt ad a szivattyú-vezérlőnek, és ezzel egy időben indul a szeparátor is. Ezek a gép-vezérlők külön külön szabályozzák a rájuk bízott gépet, kötelező pihenő, terheléssel arányos fordulat, stb. 3.-Ha az aknában lévő alsó szintérzékelő megszakít, akkor a feladatnak vége, és újra a felső szintre vár. -De most jön közbe az a szivattyútelep amely ide nyomja az anyagot, ez csak pusztán alsó-felső szint vezérléssel működik, ha van, nyomja. De a feldolgozó nem tud mindig ilyen ütemben dolgozni, a szeparátor sebessége korlátozott, és az üzem ideje is behatárolt.Emiatt kiönt a második akna. Tehát nekem a vezérlő-szekrénybe feljövő úszókapcsolók által kapcsolt test-jelet kellene figyelnem, függetlenül a Plc-s vezérléstől, persze nem zavarhatom meg a működését. -Ha a felső szintérzékelő kapcsol, ami valójában egy harmadik, legfelső úszókapcsoló, amit a Plc csak vészjelzés indítására használ-(fény-kürt), akkor arra nekem a tiltást kell kiküldenem a primer telepnek. -Ha az alsó szintérzékelő megszakít, tehát leállt a szeparátor, és minden ami kiszolgálja akkor nekem engedélyeznem kellene a primer üzemelését. Remélem érthetőbb, de eléggé belegabalyodok néha a mindennapokba. Üdv! kila.
Sziasztok!
Az lenne a kérdésem hogy egy esővíz tartályban a vízszintet hogy lehetne folyamatosan mérni? uC-t használva akár. Százalékban szeretném mérni. Pl.: ADC-vel ez megoldható ha 2db rozsdamentes pálcát elhelyezek benne, akkor a kettő közt tudom mérni a vízszint fügvényében az ellenállást ha az ACD lábát felhúzom mondjuk 1M ellenállással 5v tápfeszre, a másik pálca gnd-n lenne, így működhetne hogy amikor a pálcák végig vízben vannak majdnem gnd-re le tudja húzni a bemenetet?
Szia!
Úgy gondolom, hogy egy rozsdamentes pálca elég a test a másik pólus, viszont az érzékelés ez esetben kapacitív elven kell hogy működjön.Legalább is amelyekkel eddig találkoztam így működtek, amit te írsz az ellenállás mérésen alapuló, az általában egy karon lévő úszó, ami egy potenciométert forgat.Mint az üzemanyag szintmérők.Jól bekalibrálva mindkét megoldás nagyon pontos.Analóg-digitál konverteres nálam is működik, egy búvárharang szerű alján nyitott csőben lévő nyomásból állít elő az illesztő áramkör nyomással arányos jelsorozatot.
Hello!
Őszintén szólva csak sejtem, de még így sem látom át az egész működését. De ha jól értem, akkor az a gondod, hogy a PLC-re csatlakoztatott két (úszókapcsoló) információját kellene átvinned egy másik helyre, de nincs hozzá szabad kábelér, vagy még a működési-jelzési logikán is szeretnél változtatni? üdv! proli007
Hello!
Annyit fűznék hozzá a dologhoz amit Kila ír, hogy egy amatőr kapacitív érzékelőt viszonylag egyszerűen készíthetsz. Ha egy kétszeres hosszúságú teflon szigetelésű vezetéket összehajtasz, az aljába egy sújt akasztasz, a felső részét megblankolva bekötöd, kész is a kapacitív szonda. A kapacitás másik elektródája már egy szigeteletlen vezető, vagy maga a tartály fala is lehet, ha az fémből van. A vezeték szigetelő anyagára kényes lehet a dolog, víztaszító legyen, ne nedvesedjen, és egy tartályban kondenzáció is gondot okozhat. (állandó vízlecsapódás van) Ezt a kondit egy procival is lehet mérni, ha töltögeted-kisütöd egy ellenálláson keresztül. (Keress egyszerű kapacitás mérést a prociknál) Mert a galvanikus szonda nem jó ötlet. Mint láthatod én is ilyen módon oldottam meg, hogy megtápláltam egy 100kohm-al, de ez leginkább mint egy kontaktus, ki-be kapcsol, de analóg jelet nem ad. A víz vezetőképessége nem olyan mint egy mezei ellenállás. Sőt változik a vízminőséggel is. üdv! proli007
Szia!
Időközben megoldottam, asztalon már működik. Mindkét úszókapcsoló testet kapcsol ugye, az egyik nyitására, a másik zárására kell megnyomnom a távvezérlő megfelelő gombját. Vettem két Crm-91hBővebben: Link-tipusú időrelét.Ezek 12V-ról is működnek, pozitív élvezérelt vezérlő bemenetük van, és mást nem is tettem minthogy a test impulzussal egy-egy mezei tranzisztort nyitok, zárok, amely kapcsolja a tápfeszültséget a vezérlő bemenetre.Az időrelé multifunkciós, üzemmódjai tudják azt ami nekem kell, -elengedés késleltetés a vezérlőjel időtartamától függetlenül, és elengedés késleltetés a vezérlőjel megszűnése után.Az időt 2-3mp-re állítottam,-eddig zárja a megfelelő nyomógomb áramkörét.A vevő oldal pedig egy segédrelés öntartó ki-be kapcsolót működtet, amely csak ha meghúz akkor szakítja meg a vezérlését a szivattyúnak.. Ha lesz időm szusszanni, lerajzolom, hátha valaki még hasznát veszi. Köszi a figyelmedet! Üdv.kila
Hello!
Ügyes kis késleltető relé. Gyakorlatilag minden funkciót tud, amire szükség lehet.. üdv! proli007 Idézet: „A víz vezetőképessége nem olyan mint egy mezei ellenállás. Sőt változik a vízminőséggel is.” Igen, erre nem gondoltam de igaz. Köszi az ötleteket mindenkinek, szerintem csinálok egy zárt aluházat bele egy potit aminek a tengelye egy szimeringel lesz kivezetve és azon lesz egy úszó.
Esetleg ha nem kell csak néhány pont,az automata mosógépek nyomáskapcsoló elve ,ill maga a kapcsoló is jó.Nem kell kínlódni a szigeteléssel ha egy csövet belelógatsz ,és levegővel teli cső végén a nyomást méred.
Helló!
Tavaly építettem egy relés vízszintkapcsolót szivattyúhoz. Eddig hiba nélkül működött, de mostanában elkezdett rendetlenkedni. Bekapcsolt de pár perc után elengedett a relé. Öntartó kapcsolás, tehát ilyenkor nem is húz meg magától. Egyértelműen a szintkapcsoló a hibás, mert a kapcsolót átkötve hibátlanul működik. Maga a szintkapcsoló egy reed relé, amit egy úszóban mozgó mágnes kapcsol. Ezt cseréltem egy szimpla búvárszivattyúhoz való úszóra, de ez meg fennakad a kút falán és nem nyit a kapcsoló. Kérdés: Milyen megoldás használatos még vízbiztos kapcsolóként? Csak egy 24V-os kört kéne zárva tartani ha elegendő a vízszint és nyitni ha kevés. Egyébként a hiba is érdekes, mert a 7m kábelen, aminek a végén van a reed 100kohm nagyságrendű ellenállást mértem. Szárazon viszont tökéletesen kapcsolt. ennek ellenére.
Hello!
Csak éppen azt nem írtad, mihez képest mérted a 100kohm-ot. De lehet az is, hogy a hálózati feszültség zavarja meg a mérést. Egy öntartásnál csodák nincsenek. Lehet beázik. Lehet szakadt a kábel, és amikor kint van érintkezik. De tettél a relére védődiódát? Mert az indukció tönkre teheti a Reed csövet. üdv! proli007
Helló!
A 100kohm-ot a vezeték két végpontján, a csatlakozónál mértem. Magyarán 1 ér 7m lefele, reed, 1ér 7m fel. Tehát 14m vezeték és egy reed kapcsoló adott ki ~100kohm ellenállást. Táp nélkül néztem, csak arra voltam kíváncsi, hogy zár, illetve nyit-e a kapcsoló, vagy szakadt-e a kábel. Nincs védődióda, nem tudtam, hogy ez így működik. Igaz ez egy elég masszív, műgyantával kiöntött ipari reed relé. Jó lenne a sima úszókapcsoló is, de annyira kicsi a kút átmérője, hogy akármilyen rövidre kötöm az úszó vezetékét fennakad és egyből levegőt kap a szivattyú. Ha túl rövidre kötöm, akkor meg nem lebeg és nem kapcsol be... Lehet marad a vastagabb kábel és megpróbálom visszahekkelni reed-es úszót. Kérdés: hogyan tegyem a kötést teljesen vízbiztossá? Eddig a két ér zsugorcsőben volt, a köpeny meg a kötési szakaszon egy gumicsőben, amit telenyomtam szilóval. Lehet ennyi bírt ki....
Hello!
Gondolom a 100kohm nyitott kontaktus mellett mérted. Szóval beázott. De a műszer nem ad rá akkora feszültséget, mint amikor a relével megy. Tehát 24V-on akár jobban is átvezethet. Mit szeretnél a vastag kábeltől? Legfeljebb mechanikailag nagyobb szilárdságot. Mert a vezeték ellenállása miatt, nincs értelme vastag vezetéket tenni. Számítsd ki, hány ohm-nak kell lenni a vezetéknek. Valahogy kevered a szezont a fazonnal.. A kiöntésnél nem igazán van jobb megoldás. De a sziloplaszt a levegő nedvességére köt meg. Nem egészen jó választás, ráadásul korrodál is a "szaga". A két komponensű szilikon a jó választás, vagy kábelkiöntő massza. De egy kútban elég lehet egy gyertya, vagy méhviasz is.. üdv! proli007
Épp ez az érdekes. Hiába kapcsolgattam a reed-et, nem változott az ellenállás, viszont szárazon kapcsolta a szivattyút.
A vastagabb kábel csak relatíve vastag. A régi egy telefonzsinór volt... Ez olyan 5-6mm vastag, ha valahol megfeszülne, akkor elbírja az egész szívócsövet egymaga is. Valószínű szerzek műgyantát és szépen körbeöntöm és megy vissza a régi kapcsoló. |
Bejelentkezés
Hirdetés |











