Fórum témák
» Több friss téma |
Sziasztok.
Bocsánat, hogy beleszólok, azt szeretném kérdezni, hogy mivel jobb az MJE, 2SD tranyókkal a Quad, mint a BD kel? Az én Quadomban BD van, de eddig még nem volt bajom vele és a hangja is szép.
Azokat még nem hamisítják és strapabíróbbak is. Nekem is bd végek vannak benne és még nem volt javítva. Pedig 4 ohm-ra dolgozik
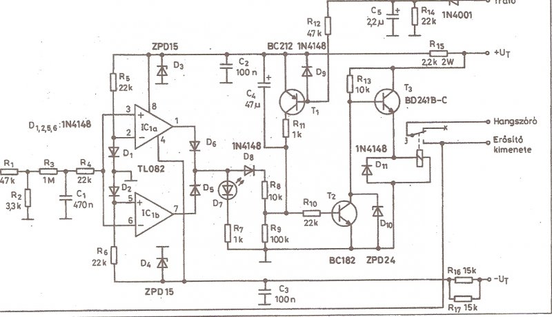
A BD 249-es tranyóm mind a 4 döglött. Az újabb erősítőben.
A BC 242 viszont mind jó. A régebbi erősítőmben viszont azon az oldalon is jó a BD 249, ahol nem szól. A BC 242 is jó. Mit kellene még megnézni benne?
Nézd meg a rossz oldalon az IC-t lehet az öregedett el az évek alatt.
Pár sorral imént írtam , minden félvezetőt !
Ahogy CIROKL írta:
Idézet: „minden félvezetőt !”
Köszönöm Köbzolinak a moderátori segítséget. Bobika, a PIC16F887 -re épülő bemenetválasztó és kivezérlésjelző a fentebb levő topikban és linken, a 6. oldalon.
Üdv. Subi
Itt Egerben csak BD 249-et tudtak adni, a további típust, csak rendelésre hozzák.
![]() Viszont az újabb Quadban szétégett mindkét oldalon az R38, 10 ohmos ellenállás a végtranyók mellett. Van még Urbán féle hangfal védelem is. Ennek működnie kellene akkor is, ha ráadom a tápfeszt? Nem tudom, hogy lehet ezt is megnézni, hogy jó e? A.
Szia. Ha a védelemre rákötöd a tápot pár másodperc múlva a relének meg kell húznia. A nullpont figyelést úgy tudod a legegyszerűbben ellenőrizni, hogy az ic pozitív lábára ráforrasztasz 1 vezeték darabot és bekapcsolt állapotban megérinted vele a védelem bemenetét. Ekkor a relének azonnal el kell engednie. Az ic negatív lábával ugyan így. Ha így megvan minden akkor működőképes.
sok sikert.
Köszönöm a választ,
nekem is úgy rémlett, hogy be kell húznia a relének. De nem teszi. Itt is a félvezetőket kell átnézni, hogy rátaláljak a hibára? üdv a.
Igen. az ic-t se hagyd ki. Ha kell elküldöm a kapcsi rajzát és a részletes leírását e-mail-ban, vagy ha a moderátorok nem bánják ide is.
köszönöm ,ha ellküldöd a rajzát, mert már nincs meg.
*** üdv A A fórumon értekezünk, ha privát az ügy akkor privátban és az A betűt nem kérjük két enter után .. köszi ! .köb ..
Sziasztok!
Már majdnem elkészültem a végfokokkal. A tekercsek elkészítése a következő lépés. Egy kép róluk.
A két bizosíték foglalat jó közel került egymáshoz. Azért ott 100V potenciálkülönbség van, ezért talán jobb lett volna a "házas" biztosíték foglalat, amire még ha akarod egy kupak is elleszkedik. Esetleg tegyél közéjük egy kis szigetelő lapocskát.
Nem én terveztem ilyen közelre.
Nincs azzal semmi gond ha még nem kap műanyag kupakot akkor sem , anno legyártottam sok példányt és még ebből a közelségből nem volt soha gond , de ha gondolod akkor még tehetsz rá műanyag kupakot is !
sziasztok ***
köszönöm megértéseteket kérésre privben küldök képet.am 2x100watt 8ohm 2x200watt 4ohm.
hát jó akkor pár dolgot irok.
Van benne két nagy 40voltos 47000µF kondi 2N3055végtranyóval BD242meghajtóval a trafó az egy kocka trafó teljesitményt nem tok róla hogy hány wattos de 2x25voltos körüli meg van hozzá egy ilyen nyák trafó féleség arra két 12voltos venti megy az hűti de majd ez a képen látszik jó részt ennyi
Észrevételek: Nincs hangfal védelem. Az a venti mit hűt ott? A másik oldalt kéne neki lennie. (A bordán)
azt én se tudom mérrt van ott igy kaptam kicseréltem a végtranyókat benne meg minen és kész ezért adom el mert nem használom meg nagyon kéne a pénz:S
mért neked kellene??
Nekem sajnos nem kell. Csak érdekelt a megoldás, no meg ha valaki meg akarná venni jobb ha több kép van. Én a mult hónapban készítettem egy 2X200W-ost
Most is muzsikál!
oké értem azért köszi
am gratt hozzá nagyon szép lett ![]() jól néz ki
Az előlapon a 4 csavart belehetett volna süllyeszteni, ha már olyan vastag a fa.
Nekem tetszik az imbusz csavar feje.. Ezért van így
Egyébként a fába kb 3mm-t belehúztam |
Bejelentkezés
Hirdetés |










jó részt ennyi 



Most is muzsikál!
Egyébként a fába kb 3mm-t belehúztam 




