Fórum témák
» Több friss téma |
Fórum » Labortápegység készítése
Eleg az egy muszer, de akkor csak egyszerre egy erteket fogsz latni. Egyszere semmi fele kepp nem fog menni a 4ertek [2x feszultseg; 2x aramerosseg] egyideju kijelzese. Eleg ugyesnek kell lenni, hogy a meropontokra, hogy kotod a merendo ertekeket.
Üdv Mindenkinek! Megépítettem az oldalon található Labortápegységet.
Annyi volt vele a baj hogy a led folyamatosan világított, és csak 0,25 Voltig tudtam állítgatni. Majd amikor fogyasztót kapcsoltam rá és feltekertem az amperkorlátot csak 1,5 Amperig ment fel, bármekkora feszültséget is állítottam be. Majd egy kis idő után elfüstölt a Q3-as tranzisztor. Mindent úgy csináltam ahogy a kapcsolásban van, kivéve a két 1,2ohmos ellenállás helyére egy 1ohmosat és egy 1,5ohmosat raktam, mivel ezek eredője ugyanakkora. Itt hibáztam vagy valami más lehet a probléma? Előre is köszönöm a választ.
Akkor megválaszolom magamnak. Végül minden alkatrészt sikerült ellenőriznem, és semmi se ment tönkre. A kapcsolási rajz hosszas tanulmányozása után összeraktam a függőleges panelt, a helyére forrasztottam, azóta működik rendesen. Még be kell szabályozni, meg kalibrálni a mérőt, aztán berakom a dobozába és kész.
Hello!
Legyen egy IGEN válasz is. ![]() Ha a műszere tápfeszültsége galvanikusan elválasztott, és a "mutiplexert" egy (két-áramkörös négyállású) kapcsoló, vagy relék testesítik meg. De akkor is igen lehet a válasz, ha minden mérendő mennyiségnek van egy közös GND pontja.. üdv! proli007
Nekem tetszik az ötlet. Ha pl. úgy csinálod meg, hogy a kijelző mellé teszel 4 LED-et, és ez jelzi, hogy épp melyik értéket mutatja. És kb. 1s-onként váltogatod az értéket. (Ennyi azért kell ahhoz hogy pontos legyen az AD konverzió.) (Esetleg raksz be egy kapcsolót, ami megállítja, elindítja a váltogatást.) A többi mind stimmel úgy, ahogy proli007 írta. De javaslom neked Attila86 panelműszerét. (Az ha jól emlékszem közvetlenül 2 értéket mér.) És nem kerül többe, mint a 7135-tel megépített kijelző.
Igen a ventilátor vissza jelzés nem lenne rossz.
Amúgy meg szerintem az előző panel műszer 2X16-os volt. Ez egy komolyabb táp lesz (prémium kategória) ide hagy legyen nagy kijelző. Nem? Mondjuk nekem be jönne a grafikus kijelző is, és ott lehetne teli képernyős riasztás képeket betenni, meg ilyesmi.
Bocsi elírtam az előző bejegyzésemet. 0-tól 25Voltig nem pedig 0,25Vig tudtam állítgatni. Elnézést, és előre is köszi.
Azt szeretném kérdezni, hogy a védőföldelést rákössem a fémházra, vagy ne. Illetve ha rákötöm, akkor a mellékelt képen látható hűtőborda és a ház közé kell valami szigetelés? A borda nincs fémes kapcsolatban az áramkörrel, a két tranzisztort csillám lemez és hővezető paszta közbeiktatásával csavaroztam oda.
Kösz előre is.
4x4 szegmenst szeretnék használni... latch-ekbe lennének eltárolva a mért értékek; aztán valamilyen idő osztásban meg lennének jelenítve; nekem amúgy soknak tűnik az az 1 másodperc... sajnos idő hiányában csak kb. egy hét múlva tudok kísérletezni, ha sikerült megoldani így, tuti, hogy felrakom a kapcsolást!
Gondolom te is szívesen megépítenéd
Szia!
Azért ennyire nem akarom univerzálissá tenni a vezérlőmodult. 2x16-os kijelzőn amúgy is elég gyengén mutatna egy menürendszer. Grafikus kijelzőt meg nem akarok mivel az kb kétszer annyiba kerül és annak a vezérlése még tovább duzzasztaná a kódot. Még van azért hely bőven a PIC-ben, de gyorsan fogy... Ha 2x16-os kijelzőt szeretnél használni akkor ott van a PIC-es panelmérő II. ami a mérési feladatokat ugyan úgy ellátja. Ha valaki még komolyabb megoldást szeretne akkor pedig itt lesz a PIC-es vezérlőmodul 4x20-as kijelzővel. Bár nagyon szeretném, de a vezérlőmodul valószínűleg nem fog tudni hűtőventilátort kapcsolni. Ennek az az egyszerű oka van hogy a segédtáp már nem nagyon terhelhető, így is épp eléggé terheli a 4x20-as LCD háttérvilágítása, a pár LED és az egyéb dolgok. De ha kitalálunk valami jó megoldást akkor beletervezem még a ventilátor-vezérlést is! Várom az ötleteket! Idézet: „ui: kb mikorra várható egy pre-alfa változat ? Még a sima analóg változat is jó lenne, csak jó lenne valami frankót építeni.” Ezekre a kérdésekre sosem tudok válaszolni. Amint időm engedi, foglalkozom vele. Csak sajnos időm az nem nagyon van... már ott tartok hogy a munkahelyemen, a gyártósor mellett programozok papíron (folyamatábrák).
Az SMPS Labortápegység III nevezetű soha el nem készült áramkörömben van egy panelmérő rész ami két ICL7135-el mér feszültséget és áramot 4-4 digiten. Itt találsz róla képeket:
Bővebben: Link Ez a panelmérő integrálva van a labortáphoz, de a nyáktervét gyönyörűen ki tudom ollózni és működe önállóan is.
Értem hogy nem szétszedni akarod de minek építenél hozzá vezérlést amikor az már több mint valószínű hogy benne van. Csak meg kellene nézni, hogy miből áll a vezérlése és kellene róla egy kapcsolási rajzot készíteni. Meg kellene nézned, hogy milyen IC-vel van vezérelve az a FET mely vezérli a transzformátor primer oldalára jutó kb 325V-os egyenfeszültséget. Ha megtudod hogy mi a vezérlő típusa keress rá adatlapot és lehet hogy k tudunk találni valamilyen vezérlést ami sokkal egyszerűbb és olcsóbb lenne minthogy készítenél hozzá. Ha nem akarsz nagy dolgot akkor egy LM317-es stabkockát alkalmazva készíthetsz egy egyszerű tápot viszont annyira kell ügyelned, hogy ha ki akarod használni a tápot akkor esetleg egy tranzisztort még bekötni a stabkockához, hogy ki tudd használni a 2-2,9A-t.
Én belemerültem most a PIC-ek világába. És inkább megcsinálom PIC-kel az ilyen problémát. (Bár még nem csináltam, de írtam már A/D konv. és kij. vez. progit, úgyhogy a következő az lesz hogy összemixelem a kettőt. (Csak jelenleg más projektjeim vannak. Meló, meg jelgenerátor építés.) Egyébként legelsőnek (kb. 2 éve) én is úgy akartam megcsinálni, mint te.
Persze, mindenképp földeld le, érintés védelmi szempontból le kell, persze csak, ha ténylegesen nincs kapcsolatba az áramkörrel egyáltalán.
Üdv Mindenkinek!
Megépítettem az oldalon található Labortápot. Az Vele a gond hogy összecseréltem a Q2-es BC141 tranzisztor bázis és kollektor lábát. Működéskor elfüstölt a Q3as BC557 tranzisztor. Most hogy rájöttem a hibára és kicseréltem az elégett tranzisztort és megfelelően helyeztem be a BC141-es tranzisztort a tápegység leadja a maximum feszültséget,azaz a pontos 30Voltot, de nem állítható a feszültség a potméterekkel. Fogyasztót is raktam rá, hogy megmérjem vajon az Amper állítható-e de a bekapcsolás után körülbelül negyed másodperccel kettétört a BC557-es. A célom tehát helyrehozni a hibáimat anélkül hogy újra kelljen csinálnom az egészet. Ha kicserélem a két tranzisztort működhet az áramkör? Ha ezenkívül még egy két alkatrész károsodott meglehet állapítani hogy melyikek azok? Külsőre nem látok semmilyen hibát. Előre is Köszönöm a Segítséget!
Szia! Én most ezzel szemezek:Bővebben: Link. Ez ugyan Atmeles, de kiindulásnak szerintem jó. A túl sok állítási lehetőséget szerintem érdemes inkább elkerülni, bár abban van a kihívás .
Sziasztok!
Ezt a kapcsolást szeretném megcsinálni mínusz tápfeszültség nélkül vagyis aszimmetrikusan úgy hogy max 3 Ampert tudjon és ebben kérném segítségeteket. A 3A szerintem meglehet úgy oldani, hogy az LM317-et kicserélem LM350-re viszont az aszimmetrikus tápot fogalmam sincs hogyan lehetne megoldani. Tudom a mínusz táp csak azért kell, hogy 0 Voltig lehessen szabályozni de erre nekem nincs szükségem.
Sziasztok
Tudna nekem ajánlani valaki egy szimmetrikus labortáp kacsolási rajzát ami 0-35V-ig minimum. Előre is köszönöm
Ezt úgy szoktuk, hogy építünk két sima tápot, és sorba kötjük.
Szia kedves Baratom!
Im hol itt 3rajz , valogass kedved szerint.Igen, 2 tapot sorositunk s igy lesz szimetrikus tapegysegunk -mint azt Doncso is irta -. En magam Proli kollega rajzat valositottam meg, ami szepen szabalyozhato nalam 20V-ig. na ebbol 2 es mar teljesult is a min35V-os elvarasod.
Felhivtak egy sajnalatos dologra figyelmem, amit ezennel kivaok helyre igazitani.
feltett rajz, amit Doncso-nak tulajdonítottam azt SPAFI tervezte és Alkoto csinált hozzá paneltervet. Így a szerző személyenek megadasa elég hamis volt. Elnezeseteket.
Én meg inkább nem ajánlanám azt a tápot, a Pioneer és a Proli féla tápot ajánlom, ezekből ekttőt is építettem, ezért mondom. Spafi féle nem kellően stabil, és nem üzembiztos.
Hali
Feltudnád tenni a labortápnak a terveit.
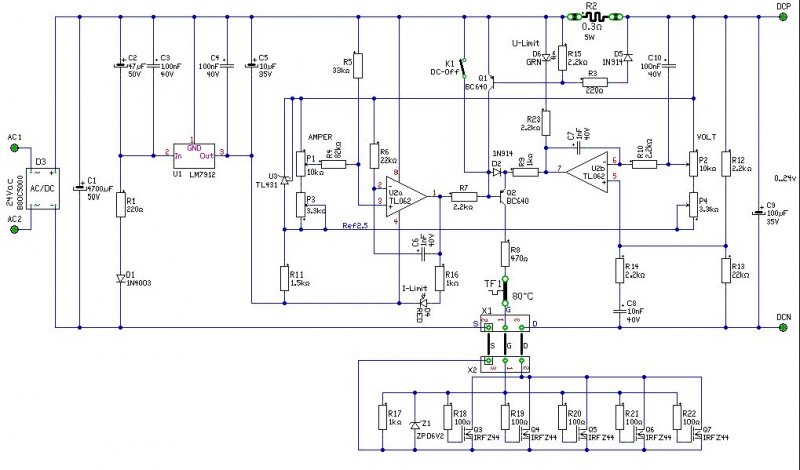
Helló!
Ezeket a terveket Alkotó kolléga készítette, és én is tőle kaptam, de felrakom neked ide egyben. Először a műszerekről nyák, és beültetési rajz.
És itt vannak a labortáp tervei, ami szerint én is megépítettem. Azt hiszem ennyi ami szükséges az után építéshez, sok sikert kívánok hozzá, és utólag is szeretném megköszönni Alkotónak a segítséget.
Nagyon szépen köszönöm!
És Alkotónak is a tervezésért! |
Bejelentkezés
Hirdetés |






Gondolom te is szívesen megépítenéd
, valogass kedved szerint.







