Fórum témák
» Több friss téma |
Fórum » Akkumulátor töltő
A kivezetett akku kapcsokról viszont lebeszélnélek, egy szivargyújtó csatlakozóval egyszerűen lehet tölteni az akkut, és a kevésbé hozzáértők is biztonsággal kezelhetik. (Ellenőrizni kell, hogy gyújtáskapcsoló állástól független-e a aljzat!)
Szia!
Az ötlet jó, de sajnos csak gyújtással megy a szivargyújtó. Vízálló XLR, természetesen biztosítékkal! Attól nem kell félni, hogy valaki babrálni fogja. Vagy nagyon nem jó ötlet? Azért gondoltam, hogy ne keljen apunak állandóan nyitogatni a motorháztetőt...
Még jobb is mint a szivargyújtó...
Ugyanis ha a dugóra került volna a töltőfeszültség, az zárlatveszélyes lett volna, így megmarad a forrás-aljzat, fogyasztó-villa párosítás, ahogy az a nagy könyvben le van írva. Nagyon korrekt megoldás, én is azért javasoltam a szivargyújtót, hogy ne kelljen a motorháztetőt nyitogatni, a perem felett kábelt átvezetni, de ha ilyen korrekt megoldással valahol az utastérben rögzíted, tökéletes.
Sziasztok!
Épitettem a mellékelt képen látható töltöt plusz a másik képen látható elektronikát. A második az a panelmüszer miat kellet, hogy ugyanarrol a táprol tudja mérni az ampert. A következö lenne a gondom. Alap helyzetbe a kilyelzö -0,3-at mutat és töltésnél is maxnál 0,5A csal és ez végig meg marad ez az eltérés ahogy megy lefele az amper. Tudom hogy ezzel a megoldással nem mutat 0-át alaphelyzetbe és nem is pontos a panel müszer. De most épitettem ebböl 3db-ot és csak ennél az egynél van hogy minuszba mutatja a ténylegeshez képest. A másik kettö egy kicsit többet mutat mint a tényleges töltés. Mitöl lehet ez? Ha bedugom a töltöt terhelés nélkül akkor a shöntön 2,1mV van viszont a panelmüszernél már 5mV. Annál amelyik nem csal igy ott 2,1mV a söntnél és 0,9mV a panelmüszernél. Ez mitöl lehet? Elöre is köszönök minden segitséget. Hello
BDV080 ehhez a töltőhöz keresek kapcs. rajzott! Black&decker töltő kapcs. üzemű 2töltési fázisú 2A-es
Előre is köszönöm!
Hello!
Sajnos ezeknek a műveleti erősítőknek offset hibafeszültségük, kb. 3mV. A DVM utolsó digitje 0,1mV felbontású. Így álló helyzetből a műszer +-15-öt is tud mutatni az offset hibára. (Mert a DVM bemenete előtt kb. 1:2 arányú osztó van. Kicsit javítani lehet a dolgot, ha a kivonó erősítő erősítését növeljük, és a kimenetén lévő osztást megváltoztatjuk. Persze figyelembe véve, hogy a kimenet mennyire közelítheti meg a tápfeszültséget. De az erősítő azonos fázisú hibajelelnyomása is mérési eltérést okozhat. Számításhoz elsősorban tudni kellene, mekkora a Shunt ellenállás értéke a valóságban és mekkora a töltőáram. Hogy a Shunt-ellenálláson eső feszültség számítható legyen. üdv! proli007
Szia!
Köszönöm a válaszodat. Ugy is te rajzoltad ezt nekem még régen. A Shuntnek 0,1+0,47=0,08245 ohm. Igazábol én azon csodálkoztam hogy a hárombol csak ez az egy amelyik ezt csinálja. Már raktam bele másik 358-ast is de ugy iz ez volt. Segitesz nekem hogy akkor mire kellene modositanom az ellenállásokat?Köszi hello
Hello!
Ha másik IC-vel is ugyan ez volt az eredmény, akkor azért a panelre, vagy az ellenállások pontosságára is gyanakodni kell. (Meg kell nézni, elég tiszta-e a panel, és főleg a bemenete körüli sávok nincsenek-e elszennyeződve, vagy rosszul kimaratva..) Tekintve, hogy ez egy kivonó kapcsolás, az R1-R2 és R3-R4 ellenállásoknak páronként illik egyformának lenni. De próbáld meg a következő ellenállásokkal. - R1-R2-R3-R4-R5 = 10kohm - R6 = 360ohm (De ennek végleges értéke a Shunt tényleges értékétől és a nyáktól is függhet, a mérés végérték közelében kell beállítani.) - R7 = 1kohm üdv! proli007
Hát az ellenállások azok ugyan abbol a kötegböl vannak. Ahogy a többi töltöé is. A szennyezödést megnézem mégegyszer. Bár tuti a maratás és kémia ónozoval is bevan futtatva. Holnap majd megnézem és jelzem mire jutottam. Addig is köszi.
Hello
Szia!
Sikerült megoldani az eltérést. A 2,2k ellenállásokat cserélgettem és összehoztam egy párost. Bár az egyik 2,150k a másik 2.165k. Igy tökéletes lett. Max-nál pluszba mutat 0,2-vel de ahogy csökken az amper szám ugy csökken az eltérés. 4A környékén már nem számottevö. Nagyon köszönöm az irány adást. A másik kérdésemmel kapcsolatba utána néztem, és P-Fetet lehet ne elvileg rakni, de ugyis macera. Nem tudsz valami megoldást hogy N-Fetel mehesen? Bele szeretném rakni egy pc tápba. Mert ez automata. Viszont nem nagyon akarok hütöbordát rakni. Ráköthetem egyátalán Pc tápra? ![]() Mégegyszer köszi Hello
Hello!
Ennek a kapcsolás bemenetére, rá lehet kötni PC tápot, csak éppen értelmetlen. Ha van egy szabályozható tápegységünk, ami ráadásul kapcsolóüzemű jó hatásfokú, akkor mi a bánatnak annak kimenetére egy analóg disszipatív szabályzó? hogy legyen ami fűt, ha hideg van? Ha meg a méregdrága UC3906-ot szeretnéd a PC táphoz illeszteni, akkor Azt is meg lehet tenni, csak éppen eléggé körbe kell járni a dolgot, hogy a szabályozás ne sérüljön. Akkor lehet már hasonló dolgot is készíteni a PC-táp kiegészítésére. (De ha lehet ezt ne tőlem várd, hanem Te találd ki, a kapcsolást, ne csak az ötletet..) A BUZ11, meg pont azért nem jó, mert annak Gate feszültségének magasabbnak kellene lenni mint a betáp feszültsége. Tehát ahhoz is jelentős átalakításra lenne szükség. üdv! proli007
Szia!
Köszi a választ. Csak kiváncsiságbol kérdeztem. Amugy van egy párdarad ilyen ic-m. Ugy nem olyan drága. ![]() Hello
Hello!
Kizárólag akkor van értelme a dolognak, ha egy PC tápról több akkutöltőt szeretnél egyidőben működtetni. Ha csak egyet, akkor nincs.. üdv! proli007
Szia. Össze állítottam egy hasonló kapcsolást amilyet TE is akartál, jelenleg deszkán van . Úgy néz ki szépen teszi a dolgát. Már korábban felvetődött részemről is hasonló gondolat, mert a traktorom most már nincs minden napos használatban . Így viszont hamarabb tönkre megy az akku mint ha minden nap használnám. A legutóbbi is megadta magát és még nem volt egészen három éves. A kapcsolás alapja egy LM324 komparátor IC proli007 ajánlott kapcsolása kicsit át dolgozva. Mivel ez egy négy kapus komparátor kettőt felhasználtam a ki és bekapcsoláshoz. A maradék kettőből egy a hűtőborda hőmérsékletét figyeli és vezérel egy ventilátort. A másik 14voltnál működtet egy ledet ami az akku töltöttségére utal. Így gyakorlatilag hasonlóan üzemel az akku mint ha a gépben folyamatos üzemben lenne . Ha aktuális a gondod szívesen felteszem az oldalra,
a kapcsolást.
Megköszönöm az új rajzot!
Mivel az ünnepek alatt/után nincs nyitva alkatrészbolt a környéken kísérlet képen összeraktam az alapelképzelést! Három forrasztás! 12voltos, 800ohmos relé sorban egy ZPY 6,2 és szabályozható táp. 12-től indulva 8,4V és 8,6V elenged a relé. Tán csak a zéneren kellene változtatni. Igaz, Mekk mester!
szeva. mki.
Nemrég valahol a neten láttam olyat hogy PC-ről usb-n keresztűl töltött lithium-polimer akku pakkot ! 11.1v 2000mah és a monitoron is fegyelemmel lehetett kisérni ! Tud valaki segíteni ? előrre is köszi
Sziasztok!
Sok kapcsolást végignézeggem a témában, de nem találtam olyat, ami mindent tudott volna, amit szeretnék. Első körben valami stabtokos verziót szeretnék, ami tudja a rövidzár védelmet is. LM350-ből indulnék ki. Amit szeretnék: - tudjon 3A-körül tölteni (több nem lényeges, mert a trafó is kb ennyihez elég) - amikor eléri a teljes töltöttséget, akkor vegye le a töltést (nem kell feltétlenül átállnia csepptöltésre, nem akarom bonyolítani) - a kimeneti áramot szeretném szabályozható formában tudni, hogy le lehessen venni akár 1A-re is - valami kijelzés, hogy tudjam, kb mekkora árammal tölt A kijelzést elég lenne ledekkel megoldani, amik mondjuk 0,5A-enként gyulladnának ki. Valakinek hasonló megoldás?
Ez majdnem tudja, amit szeretnék: autó töltő
Ez gombnyomásra indul, le is kapcsol a töltöttségnél, de ezt nem feszültséggel határozza meg, hanem a töltőáram visszaesését figyeli. Ez így nem lehet problémás? A töltés végét egy leddel jelzi. Ami jó lenne még: polaritásvédelem, töltőáramról valami visszajelzés (lehetőleg nem műszeres), töltés szabályozhatósága. No meg mi korlátozza itt be a max kimeneti feszt?
Hello!
Kicsit úgy vagy, mint a kezdők java. Az alapkiindulás, egy háromlábú stabilizátor, majd egy halom kívánsággal át kellene alakítani, mindenféle tudással felruházni.. Ha elfogadsz egy tanácsot: Első körben inkább javaslom, ismerd meg, értsd meg ennek az áramkörnek a működését. Ha már ez működik, akkor bővítsd a kívánalmaidat, mert gyanítom, senki nem fog a megkötéseid és igényeid alapján egy töltőt fabrikálni. - Az LM350 alapvetően egy stabilizátor IC, ahol a kimenő feszültséget két ellenállással lehet beállítani, és belső túláram korlátozással rendelkezik, így a terhelőáram nem lépheti túl a 3A-t. (Belső hővédelme is van, ha túlmelegszik, akkor is leszabályoz. De ezt általában nem érdemes kipróbálni, tehát megfelelő hűtésről kell gondoskodni.) - Ebben a kapcsolásban is az LM350 feszültség szabályzóként működik. Ez biztosítja, hogy a töltőfeszültség nem lépheti túl a beállított korlátot. De amíg az aksi feszültsége el nem éri ezt a beállított feszültséget, addig a töltőáramot a belső áramkorlát 3A-en tartja. - Az LM350 úgy működik, hogy egy belső 1,25V referencia feszültséggel összehasonlítja az OUT és ADJ pontok közötti feszültséget. Ha a lábak között a feszültség kisebb, akkor nyitja az áteresztő tranyót, ha kisebb zárja. Így gyakorlatilag amíg a szabályozás fenn áll, addig az OUT és ADJ lábak között 1,25V mérhető. (Természetesen ha a kimeneti áram meghaladja a 3A-t, akkor az áramszabályzó, még is leszabályozza az áteresztő tranyót. Tehát az áram szabályozás elsőbbséget élvez a feszültség szabályzóval szemben.) - A feszültség szabályzó (itt igazából feszültség határolásról lehetne beszélni) ellenállása két részből áll. Az R4+R5 és R2-ből. Így az emlegetett 1,25V feszültség az R4+R5 ellenálláson áll be. (Ha megnézed, ez van az OUT és ADJ lábak között) Az ezeken átfolyó áram: I=Uref/(R4+R5)=1,25V/(15ohm+230ohm)=5,1mA A másik beállító ellenállás, az R2. De ezen az ellenálláson is ugyan az az áram folyik át, minr R4+R5-ön. Tehát R2-őn eső feszültség: UR2=I*R2=5,1mA*3kohm=15,3V A GND pont és az OUT pont között van a kimenő feszültség. De ez nem más, mint az R4+R5-ön eső és az R2-őn eső feszültség összege. Az R4+R5-ön a referencia feszültség van, tehát Uki maximális értéke, 1,25V+15,3V=16,5V. Ez fölé a kimenő feszültség nem emelkedhet. (Most R1 hatását nem vesszük figyelembe.) - Ha feltételezzük, hogy az aksiban 12V feszültség van, akkor az LM kimeneti feszültsége és a 12V-közötti feszültség az R7 ellenálláson esne. Tehát R7-re jutó feszültség: UR7=Uki-Uaksi=16,5V-12V=4,5V lenne. De ekkor a töltőáram UR7/R7=4,5V/0,2ohm=22,5A lenne. Nyilván ez nem lehet, mert az IC 3A-nál leszabályoz. - Tehát 12V aksi feszültség mellett, nem a feszültség szabályzó, hanem az áramszabályzó működik. Az áram állandó 3A értékű lesz. Ez mind addig tart, míg a feszültség szabályzó működésbe nem tud lépni. Nyilván ez akkor jön létre, ha az aksi feszültsége már akkora, hogy azon lévő feszültség, plusz az R7-en eső feszültség összege meghaladja az LM350-en beállított maximális 16,5V feszültséget. Avagy az R7-en eső feszültség, amíg az kimeneti áram állandó: Imax*R7=3A*0,2ohm=0,6V. Így az aksi feszültsége 16,5V-0,6V=15,9V. Eddig a pontig a töltőáram 3A. - Ettől a töltési feszültségtől kezdve, már a feszültség szabályzó állandó értéken tartja a kimenti feszültségét, és az aksi tovább töltődésekor az R7 ellenálláson a feszültség (tehát a töltőáram) el kezd csökkenni. (Umax feszültségét egy kicsit magasnak találom. 15V bőven megfelelt volna, de R2 változtatásával ez beállítható) - A töltőáram értékét az U2 IC figyeli. Mégpedig úgy, hogy összehasonlítja R4-en eső feszültséget, R7-en eső feszültséggel. Ha az R7-en eső feszültség nagyobb mint R4-en seő, akkor a műveleti erősítő neminvertáló lábának feszültsége magasabb, mint az invertáló. Ezért az IC kimenete magas szintű. Így a D1 dióda le van zárva, és az IC nem avatkozik be a töltésbe. Ha az R7 feszültség esése már kisebb, mint R4-e eső feszültség, (lecsökkent a töltőáram, mert a feszültség szabályzó már állandó értéken tartja a kimenti/töltő feszültséget) akkor az IC kimenete alacsony szintre vált. Ekkor a dióda kinyit, bekapcsolja a Q1 tranyót, tehát a Led jelezni fog, de egyben az R6 ellenállást "párhuzamosan kapcsolja az R2-vel. Ezért az LM350 kimeneti feszültsége lecsökken, ami a töltőáram további csökkenésével jár. Tehát R7-en tovább csökken a feszültség, tehát Az IC ebben az állapotban marad. Vége a töltésnek! - Ez az állapot addig fenn áll, míg a nyomógombot meg nem nyomják. Akkor a töltés újra indul, de gyorsan le is áll, hiszen az aksi már fel van töltve, kapocsfeszültsége gyorsan nő. De amikor a töltőt bekapcsolod, és az aksi nincs a töltőn, akkor sincs R7-en áram, tehát U2 kikapcsolva tartja a töltést. Ekkor az aksit csatlakoztatva meg kell nyomni a nyomógombot. - R1 ellenállás azért szükséges, hogy bekapcsoláskor, mikor U2 leszabályozná a töltést, Az LM350 kimeneti feszültsége nem lenne esetleg elegendő az U2 tápfeszültség ellátására. De amikor az aksi feltöltött állapotban van, akkor U2 bekapcsol, LM leszabályoz, de kis töltőáram azért folyik az R1-en keresztül. (Csepptöltésnek is felfogható) - De nézzük, mekkora áramnál kapcsol ki az U2 Ic. Mint mondtam, amikor R4-en eső feszültség megegyezik R7-en eső feszültséggel. Az R4+R5-ön folyó áram, mint kiszámoltuk 5,1mA. Így UR4=I*R4=5,1mA*15ohm=76,5mV. Ha ez a feszültség van az R7-en, akkor a töltőáram It=76,5mV/0,2ohm=382mA. Tehát a töltő akkor kapcsol ki, mikor a töltőáram 3A-ről 300mA alá csökkent. - Nézzük, hova szabályozza le a töltőfeszültséget az U2, mikor párhuzamosan kapcsolja R6-ot R2-vel. (A D1 dióda veszteségét és az IC kimenetének veszteségét most egyszerűség kedvéért nem számoljuk, mert a feszültségcsökkenés nem olyan kritikus, csak töltőfeszültség alá kell hogy essen.) Tudjuk, hogy az R4+R5 feszültsége állandó, így az átfolyó 5,1mA áram is az. Ez fog átfolyni az R2 és R6 párhuzamos eredőjén. (R2=3kohm, R6=15kohm) R26=(R2*R6)/(R2+R6)=2,5kohm. Így az ezen eső feszültség UR26=I*R26=5,1mA*2,5kohm=12,75V. A kimenő feszültség számításához még hozzáadjuk R4+R5 feszültségét. Uki=12,75V+1,25V=14V. (Itt is jobb lett volna, ha ez 13,6V, mert ennyi egy aksi pufferüzeme. Mert ha az aksi feszültsége erre a szintre csökken, akkor újból nőni fog a töltőáram. Ez R6 ellenállás csökkentésével elérhető, de ha R2-őt csökkentenénk, akkor ez a feszültség is csökkenne. De a pontos feszültség számításhoz már a dióda és az IC maradék feszültségét is figyelembe kellene venni.) - Amikor töltés van, akkor R4+R5-ön maximálisan 1,25V feszültség van. De a Led ekkor azért nem ég, mert ez csak 1,25V és ebből levonódik még a tranyó 600mV bázis-emitter feszültsége. Így a Led diódára csak 650mV jut. De ahhoz hogy világítson, piros Led esetén is legalább 1,5V feszültség szükséges. R3 korlátozza a Led áramát amikor az világít. Nos, szóval valahogy így kellene ismerni a kapcsolás működését. De remélem elolvasod tüzetesen és meg is érted. Mert csak ekkor volt értelme ennek a hosszúra nyúlt "elemzésnek". üdv! proli007
Köszi a részletes leírást, természetesen végigolvastam.
A stabtokból azért indultam ki, mivel abban ott a kész túláramvédelem és a hővédelem is, valamint emellé még olcsó is. Igazából a kijelzésen kívül nagyjából mindent tud a kapcsolás, ami kellene nekem. Erre kellene valami egyszerű megoldás még. Az áramszabályzást úgy gondolnám még a végére, hogy egy másik stabtokot bekötök áramgenerátoros módba, majd azzal csökkentem a maximális kimeneti áramot, ha szükséges. Bár jobban belegondolva 3A szinte minden akkuhoz jó, autókba legalábbis tutira. (nem kell kisebb) Akkor marad a kijelzés. Ehhez valami led meghajtó ic? Arra gondolok, hogy soros ellenállást tennék a töltőágba, majd az azon eső feszt figyelné az ic. Emlékszem, hogy van olyan ic, hogy ref fesz és a föld közötti szintet osztja el x részre, majd a kimenetein ledeket hajt meg a bemeneti jelszint függvényében. (mint a kivezérlésjelzők)
Utánaszámolgattam én is, hogy a feszek hogy állnak be, ha az R2-t cserélem kisebbre, ami benne van a normál szortimentekben is. 2,7k-val az Uki max 15,02-re állna be, ha jól számoltam. Így talán egészségesebb a dolog.
Az U2 belépése után elvileg 12,9V-ra állna be ezzel az R2-vel, ami viszont elég soványkának tűnik. Mondjuk ha az R6-ot növelem 22k-ra 2,7k R2 mellett, akkor felemelkedik kb 13,5-re ez is. A D1 vajon miért ilyen típus? Mi van, ha egy sima 1N4001-et teszek helyette? (vagy legalábbis ebből a sorból valamelyiket) Mondjuk a pár ledes töltőáram kijelzés még mindig kérdéses.
Sziasztok!
Töltőt szeretnék építeni 10-15A töltőárammal.A csatolt kapcsolás lenne átalakítva.A kérdésem az,hogy egy 22V váltót leadó toroid alkalmas-e rá?A trafó egy 20V/20A tápegységben volt. Köszönöm a válaszokat
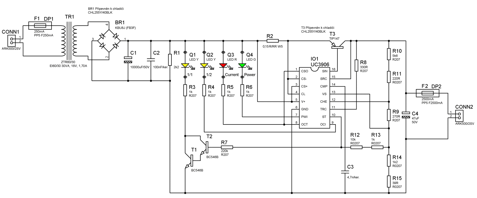
Én mindenképpen az UC3906-os kapcsolást építeném meg (igaz, amiből kijön annyiért már lehet kapni készen is, na de az alkotás öröme...). Igaz hogy nem csillog villog, de van neki 3 LED-je az aktuális állapothoz, egy LCD vagy LED árammérőt nem egy nagy varázslat ráakasztani.
Az akksik manapság egy kisebb vagyonba kerülnek, és a töltésekkel bizony jelentősen le lehet rövidíteni az életüket, így a drágább lesz az olcsóbb. Az UC3906 direkt az ólomakkuk töltési karakterisztikájára van kihegyezve vagyis sokkal kíméletesebben bánik az akkuval, ami legalább +1 évet jelent neki, vagyis az első aksinál megtérül a beruházás. Vannak ugyan szulfátmentesítő regeneráló töltők, amikkel az akku élettartamát jelentősen ki lehet tolni, de az áruk miatt nem biztos hogy megéri (kb. a harmadik autót lakod le mire meghozta az árát).
Hello!
- A tényleges feszültség megállapításánál, (mikor lekapcsol) figyelembe kel venni az IC 4-6 lába közötti maradék feszültséget és a dióda nyitófeszültségét is. Ezt meg legfőképpen akkor tudod meg, ha megméred az R6-ra jutó feszültséget. Szóval inkább próbával, mint számítással kell megállapítani R6 értékét. - Ez a dióda egy közönséges darab, csak ha megnézed ez vélhetően egy amerikai rajz, ahol más népszerű félvezetőket használnak mint mifelénk.. Tehát nyugodtan helyettesítheted bár mivel. - A Led-es kijelzést, majd Te kitalálod. Egyébként sok értelme nincs, mert itt az áram a töltés alatt közel állandó, és csak a legvégén a lekapcsolás előtt fog relatíve gyorsan lecsökkenni. És akkor ennek mennyi szerepe van? (Persze ha jó az aksi, és bírja a 3A töltőáramot.) üdv! proli007
Üdvözlet mindenkinek!
Adottak a következők: - állandó mágnes forgórészű áramfejlesztő egy kisautóban, 13-36V kapocsfeszültséggel fordulatszámtól függően, és bármilyen izgalom nélkül kiéget közép-magas fordulatszámon egy 12V-55W-os (kb 5A) izzót, de a max. csúcsáram ismeretlen. - 12V 45Ah savas akku. - hiányzik a töltésszabályzó relé a kocsiból. Kérdés (mert a 28adik lap utánn már nem bírok tovább olvasni): A Reszursz-1 kapcsolást megépíthetem nyúgodt lelkiismerettel a gyari szabályzó helyett? Nagyon sürgös lenne értékelhető-profi válasz, mint amilyeneket olvastam eddigiekben más kapcsolásokról. Köszönöm előre is, Ede
A Ресурс elég régi konstrukció, gyors kényszermegoldásként természetesen használható, de én egy modernebb, PWM-es áramhatárolt feszültséggenerátoron is elgondolkodnék. Ha már lúd...
Igaz, tényleg nem érdemes rátenni az áramfigyelőt.
Összeraktam asztalon a kapcsolást és megvolt az első fesz alatti próba. A kimeneten terhelés nélkül próbáltam, az lm301 szépen be is gyújtotta a ledet. A kimeneten 14,8V-ot mérek. Nincs akkum kéznél, így egy 150W-os fűtőbetéttel próbáltam, ami átvitte szépen áramgenerátoros módba, stabilan tolta ki a 2,9A-t úgy, hogy a fesz leesett 8,6V-ra. Aztán soroltam több betétet, hogy csökkenjen a terhelés, így 12,2V-ig emelkedett a kimenet, stabil 2,9A-el. Egyenlőre ennyi. Ami fura volt: amikor rátettem a terhelést a led elaludt, a töltés megindult. Esélyes hogy azért történt, mert az lm301 is a kimenetről kapja a tápját és egyszerűen kevés volt neki a feszültség? Holnap tesztelem tovább. Amúgy a stabtok nem melegedett vészesen, igaz, hogy hűtőbordán van.
Hello!
Természetesen meg tud indulni a töltés. De egy izzó nem aksi. Ha utánozni szeretnéd az aksit, akkor Tegyél a terheléssel párhuzamosan egy 10000µF-os kondit, és egy labortápot. Ha a tápot feltekered mondjuk 12V-ra, akkor az fogja meghajtani a terhelést. Ha a töltő tölti, akkor átveszi a táptól az áramot. Így tekergetve a labortáp feszültségét, szépen megnézheted a töltő működést. üdv! proli007 |
Bejelentkezés
Hirdetés |




Ugyanis ha a dugóra került volna a töltőfeszültség, az zárlatveszélyes lett volna, így megmarad a forrás-aljzat, fogyasztó-villa párosítás, ahogy az a nagy könyvben le van írva. Nagyon korrekt megoldás, én is azért javasoltam a szivargyújtót, hogy ne kelljen a motorháztetőt nyitogatni, a perem felett kábelt átvezetni, de ha ilyen korrekt megoldással valahol az utastérben rögzíted, tökéletes. 







