Fórum témák
» Több friss téma |
Fórum » Akkumulátor töltő
Szia!
Egy kis változás állt be a trafó ügyben.Tegnap este megszereztem az Akkumulátorok és akkutöltők című könyvet.Ma reggel volt egy kis időm és átlapoztam és találtam benne egy rajzot, ami hasonlóságot mutatott az én trafómmal.Ez Elkis gyártmányú töltőt ábrázol,aminél a primer oldalon állították a töltő áramot és a feszültséget.Ez alapján bekötöttem a hálózatba és mértem a kimenő feszültséget,ami aszerint változott, hogy a primer oldalon hogy tápláltam meg.A szekunder oldalt úgy kellett bekötni ahogy rajzoltad.Tettem rá két 10A-os diódát,mert csak ilyenem volt,és tesztelődik.Az volt a gáz hogy mikor kaptam a trafót ,akkor a kivezetések között csak a 0-110-220v volt jelölve,a negyedik kivezetésen meg semmi,és nem foglalkoztam vele.Ha megemlítem akkor lehet hamarabb rájöttünk volna a megoldásra,ezért elnézést kérek a felesleges körökért .De legalább ezzel is tanultam valamit Szia
Üdv mindenkinek!
Azzal a kérdéssel fordulnék hozzátok, hogy van egy 6V 2.8Ah ólomsavas aksim, ami extrém mélykisülésbe fordult az idők során. A rajta mérhető feszültség 0.03V. Ha csak simán feltöltőm nem ártok neki? Köszi: Csaba
Kár
Nem lehet semmit csinálni, csak megívelni? :no:
Egy töltési kísérletet megér. Baja már nem lesz tőle.
Kicsi árammal, hagy fent egy napig a töltőn. Néha vannak csodák.
Sziasztok!
Autó akku kisütését szeretném automatizálni egy relével. Az kellene, hogy egy reflektor izzót lekapcsoljon a relé, ha az akku pl. elérte a 10 voltot.
Köszönöm!
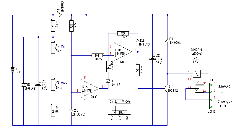
Itt úgy látom, nem kell állítani semmit. Mekkora a kikapcsolási feszültség?
Hello!
A kikapcsolási feszültség 10V. Ez úgy jön ki, hogy Uoff=((R1/R2)+1)*(UZ1/2)=((5,1k/2,2k)+1)*(6,2V/2)=10,28V Természetesen ha a zéner feszültsége tényleg 6,2V és az R1 és R2 ellenállások pontos értékűek. De elfelejtettem egy ellenállás és egy kondit berajzolni az áramkörbe. Most utólag megteszem, és megkérem a Modikat az előző rajzot töröljék.. üdv! proli007 Megtörtént a törlés. Frankye
Még egy kérdés! Újra indul az elektronika hosszabb idő eltelte után, ha nem veszem le a csipeszt?
Hello!
Nem! mert az indítást, a C2 végzi bekapcsoláskor. Feltöltődése után, nincs indítójel, csak ha kisül. (Avagy leveszed az áramkört az aksiról.) üdv! proli007
Bocs, hogy beleszólok a dolgotokba de. Szerintem proli007 egy korábban feltett kapcsolása megoldaná a problémádat. Itt a hálózati feszültséget kapcsolja ki és be egy relé ha elérte a maximálisan és minimálisan beállított akku feszültséget. Ha a relé helyére egy dupla váltó érintkezős relét tennél. Egyik pár érintkező kapcsolhatná a töltőt a másik pár érintkezőn keresztül a töltés végén indulhatna a kisütés az izzon keresztül.
Talán nem a legszerencsésebb megoldás ugyan arra a relére kötni a hálózati ás az akku feszültségét, de hirtelen ez jutott eszembe. Erre a kapcsolásra gondoltam.
Hát relére nem lenne jó rákötni mert nem felelne meg érintésvédelmileg de egy mágneskapcsoló megfelelhet...
És mennyire durva az, ha csak egy zéner meg a relé tekercse volna sorba kötve és úgy az akksira?
Mert nem olyan nagyon fontos a "pontos" lekapcsolás, csak hogy ne ájuljon el teljesen és innen lehetne tölteni?
A zénerrel nem tudod a relét direktben működtetni. Mindenképpen komparátorral oldanám meg a lekapcsolást. Azért ajánlottam proli007 kapcsolását mert az egy stabil áramkőr nem megy át az akku mély kisülésbe, még véletlenül sem. Ha nem LM 358 hanem pl, egy LM 324 még egy komparátor kapuja lenne felhasználva a kisütés lekapcsolására akkor egy olyan töltőt építhetsz ami kisül egy izzon keresztül és önműködően vissza is tölt. Ekkor már nem kellene ugyan arra a relére kötni a hálózat és az akku feszültségét. De ha csak kisütni akarod akkor használj LM311 et. Találsz kapcsolást amit felhasználhatsz. Ha mégsem, akkor szépen megkéred proli007 fórum társunkat rajzol vagy ajánl egyet biztosan neked .
Sziasztok!
Ma selejtezünk és bányásztam egy 25V-os írásvetítő trafót (250VA). Ez ugye megfelelő az akku töltő projektem beindításához? ![]() Melyik kapcsolást ajánlanátok hozzá? Köszönöm! Üdv.: Don
Sziasztok !
Van egy orosz akumlátor töltöm pár vezeték elégetbenne, és az érdekelne nem-e tudnátok rajzot hozzá? A tipusát sajne nem tudom de van képem róla. Köszi
Szia .
El is fröccsent vagy csak elszenesedett? Cseréld le a vezetékeket és mérd ki a grace hidat hogy jó-e . Egyépként nagyon jó kis töltő nekünk ez van vagy 30 éve.
Igen el is fröccsent két szál vezeték az egyiket ugy nézem a müszer hez ment, a másikat nem tudom mert az tul rövid bárhova. azt tudom, hogy a tirisztornak az aksi adja a nyitó feszt.
Igen el is fröccsent két szál vezeték az egyiket ugy nézem a müszer hez ment, a másikat nem tudom mert az tul rövid bárhova. azt tudom, hogy a tirisztornak az aksi adja a nyitó feszt.
Ebben nincs tirisztor csak 4 db dióda.
Az ampermérőhöz menő vezeték a pozítív kimenete a grace hidnak. A másik rövid vezeték az valószínüleg a grace huzalozása. Nem bonyolult megcsinálni csak nehéz elmagyarázni. Esetleg képet tudzs felrakni? A 4 diódát is fényképezd le mert azon meg tudom mondani hová forraszd. Szereld le az alsó lemezről 2 csavar fogja és úgy fényképezd a diódákat.
Köszi az infót, képet tudok küldeni de sajna csak holnap. Helló
Sziasztok!
Gyengélkedő autó akkumulátor szerintetek szinten tartható valami kevéske töltéssel? A szüleim vidéken élnek és van, hogy csak két-három naponta használják a kocsit, a hideg beálltával néha nehezen indul el az autó. Van valakinek olyan töltő rajza, ami azt a célt szolgálja, hogy ezen segítsen? Gondolom ilyenkor kisebb árammal kell tölteni, hogy nem legyen akkor a gázfejlődés. Arra gondoltam, hogy kivezetek az aksiról két vezetéket valami izmosabb csatlakozóval és mikor álla kocsi, akkor rá lehet dugni a töltőt. Mielőtt még valakitől megkapnám, hogy "vegyél új aksit" -mert tudom, ezt kellene- előre szólok, hogy máris megveszem, amint ad rá pénzt trafó meg van itthon, meg sok egyéb... Csak még soha nem volt dolgom aksival, ezért fordulok hozzátok.Üdv: E.
Neked egy cseptöltő kell Ehez nem kell nagy trafó sem csak az elektronikát kell elkészíteni hozzá.
Azt hiszem ha visszaolvasol találsz is ilyet.
Ez jó lenne?
Tudna valaki segíteni az alkatrész értékek meghatározásában? 12V savas aksihoz kellene, csepptöltésre. Köszi: E.
Hello!
- Uki=Uref(1+(R2/R1))=2,77V(1+(3,9k/1k))=13,6V Ha R1=1kohm és R2=3,9kohm - Iki= U52/Rsc=0,45V/4,7ohm=96mA Ha Rsc=4,7ohm - RL a kapcsolás szerint egy 12V/50mA-es izzó, melynek feladata, hogy megvédje a tápot, ha az aksit fordítva teszed rá. (jelzi is, D2-őt célszerű beépíteni.) - Diódák 1N4001 típusúak - Táplálás, 12V/1,8VA-es trafó, egyenirányító híd, 220µF/25V-os puffer kondi. üdv! proli007
Jelenleg egy szabályozható -amit több primer és szekunder leágazás okos kombinációjával értem el- "trafó+greatz" típusu aksitöltőm van. Ez remekül működik, és mellékesen akár 50A-el is terhelhető (mikor csináltam, a trabantomat még simán bebikázta).
Most azonban itt a hideg, és felmerült bennem, hogy akár építhetnék egy kicsit "korszerűbb" kapcsolástechnikájú, az akkumulátorok szempontjából optimálisabb töltőt is. Ehhez futólag átnéztem a fórumtémát, de az itteni elgondolások -számomra érthetetlen okból- 5A körül húzzák meg a felső áramhatárt. Az én jelenlegi töltőm rendszeresen tölt 15-20A-rel is, hiszen targoncák teherautók jóval nagyobb aksikat használnak, sőt -biztosan elítélhető módon-, én ha sietni kell, a személyautókat is simán töltöm 10A-el az elején (aztán szépen lemegy 5A-re nagyjából). A hosszú bevezető után, tudna nekem valaki ajánlani egy 20A körül terhelhető, automata töltőt?
Szia!
Köszönöm a gyors és kimerítő választ! Üdv: E.
Köszönöm, átnézem. Proli neve jó védjegy.
Szia! Én pont most építem egy másik általa tervezett töltőt amire a tervben 5 Amper van írva de felvihető ha van megfelelő trafó tirisztor hozzá.. Én a diódákat kihagyom mivel középmegcsapolásos a szekunder a trafómon..Bővebben: Link
Sziasztok!
Van egy Absaar 10 amperes töltőnk, akartunk akksit tölteni, erre ő egy szép fekete füstfelhővel válaszolt... Szétkaptam, nézegettem a kérdések a következők: -Normális, hogy a trafóról csak 10V AC jön le? Nem látszik sérültnek... -A kimeneten 4 darab diódának látszó "tárgy" volt, valszeg ez dobta a füstöt, mert kettő azonos oldali középen ketté volt válva. Értelmes számozást nem találtam rajta, hütőbordára vannak szerelve. Milyen diódát tegyek be helyettük? vagy milyen graetzre cseréljem az egészet? (hány amperest vegyek) Válaszokat köszönöm! |
Bejelentkezés
Hirdetés |




.De legalább ezzel is tanultam valamit
Nem lehet semmit csinálni, csak megívelni? :no:
Kicsi árammal, hagy fent egy napig a töltőn. Néha vannak csodák. 









