Fórum témák

» Több friss téma
Fórum » Csöves erősítő készítése
 
Témaindító: seedz, idő: Márc 31, 2006
Témakörök:
Ne feledd betartani a fórum viselkedési szabályait, és a topik megmaradásának feltételeit. [link]
A téma átmenetileg fagyasztva lett, hozzászólni nem tudsz!
Lapozás: OK   1163 / 2208
(#) sturbi válasza lac- hozzászólására (») Jan 19, 2011
Sőt, lehet hogy elég erősítésed lenne az EF80-nál, ha nemes egyszerűséggel felkötöd a segédrácsot az anódra egy 100 ohmos ellenállással.
(#) lac- válasza sturbi hozzászólására (») Jan 19, 2011
Most hogy mondod a fűtés testje nincs a közös testen... úgyhogy ezt holnap ki is próbálom, erre nem is gondoltam. A táp, ha az anódot kérdezed, az alábbi, mint a kapcsrajzon. A 470u sok rubyconok a 150u pedig yageo.
(#) sturbi válasza lac- hozzászólására (») Jan 19, 2011
Az 510 K-ról ne feledkezz meg a segédrácson, oda csak ohmos tétel kell.
(#) lac- válasza sturbi hozzászólására (») Jan 19, 2011
Rendben megpróbálom, köszi.
(#) tda7294 hozzászólása Jan 20, 2011
Sziasztok. A segítségeteket szeretném kérni. Mennyi a min. és max. fűtő fesze a pl500-nak?. Következő kérdésem hogy nem-e lehetne valahogy belekombinálni a PCL86-ot előfoknak.? Mert googleba nem találtam ilyesmi rajzot pedig ez van ithol.. Köszi.

pl500.jpg
    
(#) mark.budai válasza tda7294 hozzászólására (») Jan 20, 2011
ECC82-d nincs valahol? Akkor itt ez a rajz.
(#) buburobi válasza tda7294 hozzászólására (») Jan 20, 2011
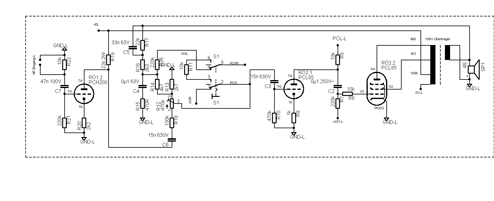
Üdv. 27V. Előfokot tudsz csinálni a pcf802-ből és a pch200-ból is...
(#) buburobi válasza buburobi hozzászólására (») Jan 20, 2011
Néhány lehetséges kapcsolás.
(#) buburobi válasza buburobi hozzászólására (») Jan 20, 2011
Ami nem fért bele az előzőbe. Ezekből már lehet variálni.
(#) mark.budai válasza buburobi hozzászólására (») Jan 20, 2011
Te, itt a tremolós és az RTD-s, az gitár előfok. Vagyis az RTD az torzítópedál, amit meg én köszönök!
(#) tda7294 válasza mark.budai hozzászólására (») Jan 20, 2011
Köszi a hozzászólásokat, de nincs ecc-m. Ha az említett csövekből csinálnék elő fokot akkor az elő foknak is kell kimenő transzformátor?, amit majdan a pl500 bemenetére illesztek? Csak azért kérdezek ennyit mert nem foglalkoztam abszolút csövekkel még, és nem szeretném ha netán a szemem alá "beköszönne" akár melyik is. Egyel talán eltud robbanni egy cső? Olvastam olyat hogy a kimenőnek régi Tesla hangfal 100V-os illesztő trafóját érdemes használni. Van egy ilyenem is. Még egy kérdés. : Jó az ha PC-tápnak a 230v DC-jét használom táp ellátásnak??? 288v
(#) tda7294 hozzászólása Jan 20, 2011
Sokáig írtam a pár soromat mert közbe ettem egyet meg mértem egy dc-feszt. Szóval köszi a kapcsikat
(#) CIROKL válasza tda7294 hozzászólására (») Jan 20, 2011
Nézd csak !
A Márk amit belinkelt rajzot azon egyértelmű nem a dolog van egy meghajtó cső aztán a végcső amire csatlakozik az illesztő , kimenő trafó !
ITT nem előerősítőről beszélünk , csak meghajtás amit igényel az előerősítő fogalma az mást takar !
Idézet:
„szemem alá "beköszönne”

Ezt hol olvastad ? Már láttam sok dolgot csöves téren is de még ilyet sosem tapasztaltam és nem is olvastam soha sehol !
A 100Voltos illesztő trafó az ide szintén nem jó , a csöves erősítő lelke az a kimenő trafó amit nem lehet sufni tuningolni , ezt csak is rendesen megtervezett és kivitelezett formában lehet elképzelni a barkácsolás kizárva !
/ Ezt szintén hol olvastad ? /
Idézet:
„PC-tápnak a 230v DC-”

Ezt a dolgot meg már 1000X kitárgyaltuk ezt a 230 Voltos dolgot el kéne már felejteni ez élet veszélyes !
(#) tda7294 válasza CIROKL hozzászólására (») Jan 20, 2011
Kedves Cirokl
1. Mint már írtam azt hogy
Idézet:
„Sokáig írtam a pár soromat mert közbe ettem egyet meg mértem egy dc-feszt. Szóval köszi a kapcsikat”
hsz. Ez magyarul annyit takar hogy bocsi amiért fél óráig nyitva hagytam a válasz küldő ablakomat és nem vettem észre a belinkelt képeket.

2. Ezt a hsz.-t.
Idézet:
„és nem szeretném ha netán a szemem alá "beköszönne" akár melyik is. Egyel talán eltud robbanni egy cső?”
Értelemszerűen azért írtam mert mivan ha valamit rosszúl kötök, vagy rosszúl illesztek és 1 méterre állok a csőtől és a szilánk a szemembe stb....de a lényeg akkor is ott van hogy egyáltalán fel tud robbanni? na mind1.

3. Nem linkelem be az oldalt mert hátha törölnek érte, de idézem amit az illető leírt. :
Idézet:
„Először próbáltam hálózati transzformátort használni kimenőnek, de akkor nagyon halk volt, és hamar torzított. A legjobb megoldás egy régi Tesla hangfal 100V-os illesztő trafója volt (olyan fehér hangfal mint amilyen a sulikban szokott lenni a termekben, folyosókon). A 100V bemenete az anód feszen, a szekunder pedig a hangszóróra. Így már egész tűrhetően szólt.”
Erről ennyit.

4. PC-tápnak a 230v-nak a DC-jét...288v. ezzel nem tudom mit írtam rosszul, :S vagy miért nem szimpi...:S Én csak megkérdeztem szépen hogy ez a megoldás jó e így. Óké! hogy élet veszélyes, na de könyörgöm... 50v felett mi nem az??? Én legalább is így tanultam.

A lényeg hogy hagyom az egészet mert úgy elment az egésztől a kedvem. Az eddigi hozzászólásokat köszönöm szépen mindenkinek a "csőhangzás" meg rejtély marad számomra.
(#) CIROKL válasza tda7294 hozzászólására (») Jan 20, 2011
Én személy szerint még sosem tapasztaltam hogy egy cső felrobbant volna , bármit is követtem volna el vele , lehetséges a történelembe már előfordult valaha de nem tudok ilyenről .
Az 100 voltos trafóval kapcsolatban meg ott a válasz a végén az idézetedben , " Tűrhetően szól " Nem azt irja hogy jól , szépen !
Nos itt a PC tápos dolognál félre értés van , mert ezt hiába PC -tápnak nevezzük de a primer oldali DC feszültség az közvetlenül a hálózati feszültségből van tehát ez mint mondottam életveszélyes ha tetszik ha nem !
Ezért nem kell megsértődni mert azt merészeltem mondani hogy a hálózati feszültséggel nem játszunk .
Ne maradjon rejtély a számodra a csöves világ ezért nyugodtan vágj bele csak a lehetőségekhez képest fogadd meg a tanácsokat amit itt vagy bárhol javasolnak az építéssel és a kísérletezéssel kapcsolatban , nem szabad ilyen könnyen föladni inkább bele kell mélyülni jobban a csöves világba .
(#) Ricsi89 válasza tda7294 hozzászólására (») Jan 20, 2011
Egy csöves erősítő nem olyan, mint egy IC-s, hogy megveszem a dolgokat a boltban 2000ft-ért, összerakom és szól. Itt kicsit bonyolultabb a dolog. Első dolog, hogy nagyobb feszültségről működik, aminél érdemes óvatosnak lenni. A Pc táp egyenirányított feszültség kicsit sem veszélytelen.
A kimenőtrafóra rátérve. Ha bekötsz például egy 230612V-os trafót az talán szólni fog, de hogy? Ha bekötsz egy ilyen vonali illesztőtrafót, akkor azzal is szólni fog, de lehet annyira rossz lesz, hogy elmegy az egésztől a kedved. Minden típusú csőnek más és más kimenőtrafó kell. Nem csak úgy van az, hogy amit itthon találok azt rákötöm és szól. Nem megfelelő kimenőtrafó mellett ne várj csodát.
(#) vikipapa válasza CIROKL hozzászólására (») Jan 20, 2011
Helló CIROKL. Olvastam az egyenirányítás utáni feszültség eszmefuttatást. Ennek a kapcsolásnak az anódjához hány V szekunderű transzformátort ajánlasz? Először 213V körülire gondoltam, de már nem vagyok benne biztos. A táp úgy lenne megoldva hogy a Graetz-híd után sorba lenne kötve egy PY88-as az anódkésleltetés miatt. Előre is köszönöm.
(#) mark.budai válasza vikipapa hozzászólására (») Jan 20, 2011
250V-os szekunderű trafóval (325VDC - Tapasztalat!) jó lesz, a PY-on esik 15-20V szerintem egy fojtót még tegyél, azon is esik 5V, és meglesz a 300V
Azaz C-PY-C-L-C legyen a táp.
A kondik 400V-osak legyenek.
(#) vikipapa válasza mark.budai hozzászólására (») Jan 20, 2011
Helló. Fojtó tekercset hogyan méretezzek és csináljak? Eddig még nem csináltam egyet sem. Hogyan álljak neki? Számolást vagy valami hasonlót tudnál adni?
(#) mark.budai válasza vikipapa hozzászólására (») Jan 20, 2011
Egy "kisebb" vasat (~5cm2) tekerj tele 0,3-as huzallal. Légrés pedig legyen 0,2mm. (Pont két réteg 80grammos fénymásolópapír.)
(#) (Felhasználó 1947) válasza mark.budai hozzászólására (») Jan 20, 2011
Azért egy Rdc-t számolj rá, csak hogy tudd mennyi feszültség fog rajta esni.
Meg persze a huzalátmérőt kell kiszámolni, attól függően mennyi áram fog folyni rajta.
(#) vikipapa válasza mark.budai hozzászólására (») Jan 20, 2011
Lehet hogy nagyon nagy hülyeséget kérdezek, de M vasú trafónál hogy lehet csinálni légrést? Légrést csak hipersil trafónál tudom hogy lehet csinálni, M magosnál sajnos nem.
(#) (Felhasználó 1947) válasza vikipapa hozzászólására (») Jan 20, 2011
Ahol a lemez fel van hasitva, ott kell "plusz rést"
késziteni.Flex, vékony korong, vagy reszelgetés.
Babra munka.
De ha az összenyomott lemeznél "átlátsz" a résen, akkor elég ha simán egy oldalról belemezeled.
(#) mayky válasza vikipapa hozzászólására (») Jan 20, 2011
Így

m_gap.JPG
    
(#) vikipapa válasza (Felhasználó 1947) hozzászólására (») Jan 20, 2011
Az szép meló. Ha esetleg nem nyomom teljesen össze a két vasat úgy nem jó? Esetleg fojtó tekercs nélkül nem lehet csinálni tápot? Bele őszülök annyiba kerül a huzal. Ezért csináltatom Fleta mesterrel a trafókat.
(#) lac- válasza sturbi hozzászólására (») Jan 20, 2011
Üdv, megpróbáltam mindent, és egész jó mondjuk a mályeknél nagyon nagy a torzítás... , de a magasak nagyon szépen jönnek. Hozok majd egy frekigenerátort, és megnézem az átviteleket. A rácson most jelenleg idejglenesen két 330OHm van párhuzamba kötve, nem volt időm ma venni másikat, úgyhogy itthon gyors összedobtam egy iylen rögtönzött megoldást. A fűtés ugye stabil egyenfesz.. nemgondoltam, hogy ennyire beleszól a brummba, de mégis, ugyanis lekötöttem a testeket, és szinte teljesen megszűnt. Szerintem a rács ellenállást az EF-nél még majd valahogy kikisérletezem a megfelelő értéket. De ha a legrosszabb esetre gondolok, akkor kicsik a kimenő vasaim(25W 5cm2)... aminek nem igazán örülnél, mert eléggé kellemetlen kimenőt tekercselni... de ha már csak annyit kéne vele csinálni akkor egye fene szerzek két 10-es vasat és megcsinálom... Úgyhogy köszi mindent, ha van valami tipped esetleg torzításra a mélyeknél, ami nem a kimenőre irányul, akkor azt szívesen megfogadom, és majd még rakok föl frekigenerátoros teszteket .
(#) buburobi válasza mark.budai hozzászólására (») Jan 20, 2011
Nincsmit. Azért tettem fel minden rajzot ami ezekkel a csövekkel kapcsolatos, mert szerintem így könnyebben átlátható, könnyebb megérteni és könnyebb összehozni belőle valamit.
(#) (Felhasználó 1947) válasza vikipapa hozzászólására (») Jan 20, 2011
Szia !

Az sajnos nem jó.
Amit mayky linkelt fotó, úgy kell kivitelezni.
A tápot készitheted áteresztőtranzisztorosra is,
de Nekem eddig a legjobb eredményt az egyenirányitócső/C-L-C szűrés hozta, ezért inkább ezt tudom ajánlani.Ha a csöves egyenirányitás nem járható számodra, akkor maradhat félvezetős, de ez után is C-L-C szűrést ajánlok.
(#) buburobi válasza CIROKL hozzászólására (») Jan 20, 2011
Bocsi, hogy összekevertem az előerősítőt és a meghajtás fogalmát.
(#) CIROKL válasza buburobi hozzászólására (») Jan 20, 2011
Nem kel bocsánatot kérned nincs miért , sokszor én is írok mindenfélét .
Következő: »»   1163 / 2208
Bejelentkezés

Belépés

Hirdetés
XDT.hu
Az oldalon sütiket használunk a helyes működéshez. Bővebb információt az adatvédelmi szabályzatban olvashatsz. Megértettem