Fórum témák
» Több friss téma |
Mielőtt kérdezel, a következő két dolgot ellenőrizd!
I. A helyes tápfeszültségek megléte.
II. A kimeneten van-e egyenfeszültség.
Élesztés.
Sok sikert és kitartást hozzá!
![]() LUXMAN L-2 erősítőhöz nem tud valaki szervizkönyvet, használati útmutatót vagy kapcsolási rajzot?
Ezt találtam: Bővebben: Link . Meg ezt : Bővebben: Link]
hello_ olyan problémám van hogy két azonos erösitö autohifi erösitöröl van szó_ az a probléma velük hogy hidegen sercegnek a magasok ahogy melegszik ugy kezd eltünni a sercegés de mindig ott van...érdekes mert egyik erösitö zsir uj és az is csinálja_ létezik ilyen lehet tápom kevés?
Szia!
Először is, ha legközelebb kérdezel, akkor tagold a mondataidat! Egyébként milyen tápegységről hajtod a két erősítőt? Vagy hol alkalmazod?
kocsiba hajtom de sztem szüretlenség baja van a tápnak mert alapzaja van néztem elég kcisi kondik vannak benne kishangerön a zaj nyomja a jelet,4 1000uf 35 v meg 2 2200uf 35 v van benne nem kicsik?
Ez gyári erősítő? Autós cucc? Ha gyári, milyen típusú? Egyébként nem kevés, bár ez a teljesítményétől függ, de valószínűleg nem ez a baja Kivéve, ha autós erősítő, és inverter is van benne, az okozhat zavarokat, ha nem megfelelő a szűrés.
8800µF nem kevés, nem ott lesz a gond.
De valóban, ahogy Gyozo92 is kérdezi, milyen típus?
sioux hc-150-4 négy csatis nem annyira ismert márka de nagyon összevan rakva meg kurva szépen szól
volt már harman kardon erösitöm is de ez leveri a hangját
az az érdekes hogy most hideg van kint a kocsiba akkor jobban csinálja mig be nem melegszik,de most bent hallgatom szobába most tisztán szól
Lehet, hogy nem szereti a hideget, de ha melegen csinálja ugyan ezt, akkor meghajtás lesz a probléma. Gondolom CD-s magnóról megy a kocsiban. De amikor télen lehűlnek, akkor valóban produkálnak hasonló tüneteket, amíg be nem melegszenek. Valószínűleg azért nem múlik el teljesen, mire el kezd melegedni, mert igaz, hogy a dobozt már melegnek érzed, mivel a fetek befűtötték, de a panelján még vannak olyan alkatrészek, amik még "fagyottak"
lehet igazad mert most szobába üzem melegen tökéletes nyáron vettem az erölködöket és még télen nem használtam soha ez az első tele ...
Nekem is volt hasonló már, amikor kint maradt egy erősítő az udvaron télen, (persze tető alatt) és amikor bevittem, akkor a magasaknál főleg recsegett, és amikor megmelegedett, akkor ez megszűnt.
Sziaztok!
Erősítő építésben "kezdő" vagyok, de a számítástechnikához, és a szilíciumos izékhez picit értek / talán/... Ez azért van, mert integrált áramkörök szilícium bázisa -10°C és + 70°C közötti kikristályosodásra vannak kalibrálva. Ha -10°C alá esik a hőmérséklet akkor átrendeződik a szilícium rács, de ha viszont a gyártási hőt eléri, ( cca 45-50°C) akkor újra a régi rács lészen...
Találtam egy ilyet: hasznos lehet!Bővebben: Link
Sziasztok
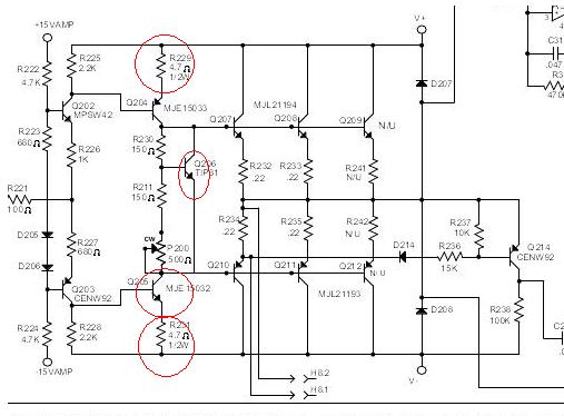
Úgy néz ki sikerült rendbehoznom a mellékletben látható erősítőt. A nyugalmi áram beállításához van gyárilag az r234 ellenállás lábairól kivezetés. Mit kell itt mérnem? Az ellenálláson eső feszt?(az nagyon kicsi lesz)Mérjek áramot? Szerintem annak sincs sok értelme. A nyugalmi áram a két oldalon összesen 220mA. Szerintem ez kb jó, de azért be kéne lőni. Ha van köztetek valaki akinek van ebben tapasztalata legyenszives segítsen. Köszönettel.:tomat5
Sziaztok! 4400 µF kondenzátor ( 12VDC +/-) szerintetek elég 2X20W erősítőhöz? TDA2005R végfok.
Köszönöm!
Azt nem igazán tudom értelmezni, hogy "a két oldalon összesen 220mA".
Nyugalmi áramot úgy mérünk, hogy a V+ és a tápegység "+" kimenete közé, beiktatunk egy árammérőt. A potival, elvileg, közel 0-ra le kell tudni szabályozni a nyugalmi áramot. De legalábbis 100mA körülire (szerintem). Egyébként, ha a fentiek szerint mérsz nyugalmi áramot, akkor a 220mA közel jó lehet, hiszen akkor tranzisztoronként kb. 75mA folyik. Ez a 220mA a minimum, vagy a maximum, amit be tudsz állítani?
Szia
A tápon mértem 220mA-t. Bontás nélkül csak úgy tudok áramot mérni, hogy mindkét oldal (jobb és bal)működik mivel gyári a cucc és a két oldal egy nyákon van, nem lehet "lekapcsolni" az egyiket külön. Közben a kivezetésen (R234) beállítottam 5 mV feszt. Ha jól számolok akkor 0.005/0.22=22.7mA Nem tudom jó-e a logikám.
Szia jó a logikád de rövidre zárt bemenettel állítsd be.
Aztán hallgasd egy kicsit és, ha bemelegedett állíts utána melegen is mert lehet megugrik az áramfelvétel.
Köszi
A bemenetet rövidre zártam. A 22 23 mA jó lehet?
Szerintem reális,habár nem láttam a teljes kapcsi rajzot.Gondolom nem A oszt.Amúgy én fülre szoktam állítani persze ésszerű határokon belül.
Rakd rá a hangfalra, túrj neki valami zenét. Kezd úgy, hogy beállítod azt a 22 mA körülit mindkét oldalra és hallgatózol. Ha recsi recsi, akkor adj neki még egy kicsit. Azután megint hallgatóz. Én is így szoktam, igaz jó volna megbontani, hogy pontosan le tudd mérni, de nem élet-halál dolog. Viszont a hűtőbordát figyeld közben, nehogy túltekerd, mert megsül.
Köszi
Nagyon terhelni nem tudom mert 2x500w . Viccet félretéve épp most raktam vissza a dobozába, úgy néz ki jó minden. Nagyon durvát szól. Fel nem foghatom hova kell ekkora hangerő. Minden hangerővel kapcsolatos poti 1-es 2-es állásban van, de a 100 wattos hangfalam szét akar szakadni. Így jobban belegondolva a hűtés szerintem elég soványka.Van benne egy kb 300x 120 mm-es borda ami kb 50-60mm széles. Igaz, hogy meg van fejelve egy ventilátorral, de ha ennyi tranzisztor elkezd fűteni akkor ott biztosan meleg lehet. Mindegy aki tervezte biztosan kiszámolta meg jobban is ért hozzá. Mégegyszer köszi mindenkinek a segítséget, a következő biztosan könnyebben megy majd. Üdv
Gratulálok!
A hangerő meg kell, nekem pl koncertre, vagy rendezvény hangosítás, iga a koncert a nagyobb hangerőigényű. Főleg, ha kültéren van. A hűtés valóban kicsit sovány, bár biztosan kiszámoltak valamit. Nekem a 2x200 wattosra (igaz az 8ohmon 2x200) egy jó nagy hűtőborda van + két ventilátor rászerelve, és így bírja a legkomolyabb igénybevételt is. Főleg nyáron, amikor alapból 35 fok meleg van, könnyebben túlmelegedhet. Ezért jobb néha egy saját, mert olyan + tartalékokkal tudod felruházni, amire szükséged lehet, és a gyáriakban általában nincs. Ott minden kicentizve...
Sziasztok! lenne gy "dilis" kérdésem!
Építek egy 70W-os végfokot. Azt szeretném megkérdezni, hogy a kimenő jelet megtudom osztani és külön, külön potiméterrel szabályozni? Vagy csak bemeneti jelet lehet szabályozni? Ezt építem meg: ERŐSÍTŐ |
Bejelentkezés
Hirdetés |











