Fórum témák
» Több friss téma |
Fórum » PIC - Miértek, hogyanok haladóknak
Találtam egy vdd konfigurálást a pickit2 programmer-ben. De azt írja hogy multiméterrel kell kimérni a feszültséget, erre szükség van? Félek hozzányúlni, én csak futtatni akarom a progit. A kónya féle 7000Ft-os piros könyv természetesen a vdd konfigurálásáról sem ír semmit. Tehát: nem tudom hogy kell a vdd-t beállítani
Azzal a Pickit2-őt tudod ellenőrizni, beállítani, ha van rajta pic, akkor ki ne próbáld! Itt bővebben találsz infót!
Most mar teljesen elkavarodtam mit is szeretnel. Nagyjabol 3 lehetoseged van "futtatni" a PIC-es programot.
1. MPLAB szimulatoraban (MPSIM) szimulalod - Ehhez a Debugger menuben (es nem a Programmer-ben!) a szimulatort ki kell valasztani (nicns most elottem az MPLAB, de majd csak megtalalod) 2. A PICkit2-t debuggerkent hasznalod: Debugger menuben a PICkit2-t valasztod ki, es igy a program a PIC-ra ratoltodik es azon akar lepesenkent vegrehajthatod a programot, kozben figyelheted a LED-ek hogy gyulnak vagy alszanak ki... 3. A firmware-ed normalisan fut: Programmer menuben valasztod ki a PICkit2-t es onnan egeted be a programodat (felprogramozod a PIC-et). Ezekutan ha az aramkort bekapcsolod akkor a benne levu program elindul (feltetelezve, hogy az aramkor jo, beleertve, hogy nincs az MCLR reset allapotban avagy az a lab l van tiltva, hogy nincs az LVP engdelyezve es az magas allapotban, hogy ha kulso kavicsot hasznalsz az rendesen berezeg stb stb stb) Idézet: Azt sürgősen felejetsd el! A PICkit2 kezelőprogramja főablakának kezelőfelületén a Microchip embléma alatt van egy VDD felirat, oda tegyél pipát. „Találtam egy vdd konfigurálást a pickit2 programmer-ben.”
Köszönöm mindenkinek a segítségét! Működik, azaz villog! :smoke:
Valami nem stimmel: tudom égetni a PIC-emet (PIC18F4523) de a PIC semmit se csinál. Debuggolni meg nem lehet, ezt írja ki:
Idézet: „PK2Errror0024: PICkit 2 was unable to establish a valid VDD on the target (Attempted 5.00V - Read 0.00V)” Mi lehet a gond? Netán valami zárlat lenne? Nem hiszem, mert az egyik I/O lábra kötött LED világít magától, ha zárlat lenne akkor ugyebár feszültség se lenne hogy világítson... Ha beégetek egy programot amiben azt az I/O lábat L szintre állítom, ugyan úgy világít.
Szia!
Be tudsz programozni egy programot? A program még működik is? A PICkit2 -nek kellene adnia a tápot? A PICKit2 mégis Vdd problémát észlel: - A Vdd -n túl nagy a kapacitás, vagy a terhelés. Az 5V nem áll be még, amikor a PICKit2 megméri. - A PICKit2 -ben a Vdd mérésénél van hiba.
Szia!
Nem... a kvarc egyik lába nem folt leforrasztva. ![]() Most már jó!
Sziasztok!
Ma sikerult az egetot -rajza mellekelve- elkeszitenem, es szerintem a teszt is OK Viszont egy olyan kerdesem lenne, hogy a JP pozicio jelolesu 3agu jumperrel mit allithatok? a tippem, hogy az ICSP csatlakozo MCLR labara tudok vagy 5V vagy 13V egeto feszultseget kapcsolni. Kernelek titeket gondolatom igazolasara, avagy cafolatara. Udvozlettel: Ghoost
A rajz szerint mindkét esetben a Vpp feszültség megy rá. A jumperrel azt választhatod, hogy LPT port D3 vagy a D4 lába kapcsolja az ICSP-re menő Vpp feszültséget.
Akkor rosszul nezztem
.[tenyleg Vpp mind a 2]Nagyon koszonom a segitseged / valaszod!
Ez az égető nem megfelelő IC-t használ. A 7405 csak 5V-ot visel el a kimenetén, ezzel szemben a Vpp vonalon 12..13V kerül a kimenetre. Javasolt az IC cseréje 7406, vagy 7407, esetleg 7417-re!
PIC18assembly kódjának fordításakor ütköztem a következő furcsaságba:
fordítás után a 0x027A címen lévő bra A utasítást D7FD opcodere fordította, miközben a disassembly BRA 0x276 ot mutat. Azt nem értem hogyan lehet ez, mert a BRA utasítás 1101 0nnn nnnn nnnn formátumú, tehát a h'D' még rendben van a opcodban, de a h'7FD' hogy jön ki, mikor a valós cím 0x0276? Simulátorral rendben megy, de a fentieket nagyon nem értem.
A bra (meg a többi b-vel kezdődő ugróutasítás) relatív címet tárol. Azt a(z előjeles) számot tartalmazza, amit a PC programszámlálóhoz hozzá kell adni. (a 7FD gondolom -3 szó, vagy -6 bájtként értendő)
Kedves WATT [a PIC nagy istene
] Olvastam valahol, hogy a 7407 jobb, ezert is nem epitettem fixre, hanem foglalatban helyeztem el. Most mar az indok is meg van a valtasra . Esetleg ha maradna, annak mi hatranyat elveznem?
Valóban az n relative address, vagy direct address. Miből látszik, hogy relatív a cím?
Ne essünk túlzásokba!
Elvileg az IC a túlfeszültségtől tönkremehet. A gyakorlat azt mutatja, hogy ez nem mindig történik meg, annak ellenére, hogy az adatlap egyértelműen írja a kimenetek feszültségtűrését. Én azt mondom, hogy nincs értelme rizikózni. Ha az IC tönremegy, akár a PC portját is tönkreteheti, vagy a PIC-et. Jobb a megfelelő alkatrészt használni, még akkor is, ha van akinek ez jól működik. Persze, addig, amíg az IC bírja... Idézet: Az adatlapból. (írja, hogy n hozzáadódik PC-hez)„Miből látszik, hogy relatív a cím?” "The 2’s complement number ‘2n’ is added to the PC. Since the PC will have incremented to fetch the next instruction, the new address will be PC + 2 + 2n."
PIC 18F67j50 Parallel Master Portjával küzdök (PMP).
A Slave adatterülete olyan, hogy indirekten lehet írni és olvasni is. A slave cím regiszterbe írt kezdőcím minden írási vagy olvasási adatregiszterbe történő írás illetve olvasás után incrementálódik. Lényegében a programommal most azt akartam elérni, hogy kiolvasok 170 byte -ot, majd egyesével visszaírom az adási területre, aztán kiküldöm a portra. De az alábbi kód nagyon fura dolgot csinál: Ha nem engedem a call PMPwrite utasítást, és átugrom a PMP írást, akkor kiolvassa a soros portra az adatokat egyesével, ha kiveszem a bra HUROK_2 -t nem kapok a soros porton helyes adatokat. Erről mi a véleményetek?
Egyébként a PMP port írása önállóan jól működik.
Megggyoztel! Koszonom, CSere jatekosa avanzsalom a 7405-t.
Sziasztok!
Egy kis probléma támadt a PIC16F877A processzorommal. Érdekelne a véleményetek! A Nullától a robotokig című cikkben található tesztáramkört raktam össze próbapanelon. Az ugyanebben a cikkben található CCS c fordítóval fordítható programot égettem bele a processzorba. Olyan gondom akadt, hogy amikor ráadtam az 5V-os tápfeszültséget nem reagált a processzor. Leellenőriztem, minden láb a helyén volt. Véletlenül az 32-es (+5V) lábról kirántottam a kábelt, visszahelyeztem és a megírt program futni kezdett. Lekapcsoltam a tápfeszültséget majd be, megint semmi reakció, majd a 32-es lábról ismét kihúztam a kábelt - most már direkt -, visszahelyeztem és ismét futni kezdett a program. Kipróbáltam egy régebben általam megírt programot azzal semmi gond nem volt rendesen lefutott. Érdekelne, hogy valakinek lenne-e valami ötlete hogy ez miért van és hogyan tudnám kijavítani. Segítségeteket előre is köszönöm.
Lehet, ha nem hívnád processzornak, akkor nem sértődne meg és működne!
Próbáld kivenni a D1 diódát(kösd össze a helyét). Ellenőrizd le, hogy az MCLR lábon ott van-e az 5V. Nézd meg, hogy a konfigurációs szóban az LVP bit le van-e tiltva, valamint azt is, hogy ez van-e beégetve a mikrokontrollerbe! A C3 diódát a Vdd lábakhoz tetted? Mindegyikre kell egy-egy! Rajzold le milyen tápegységgel használod! Az is lehet, hogy túl lassan épül fel a feszültsége!
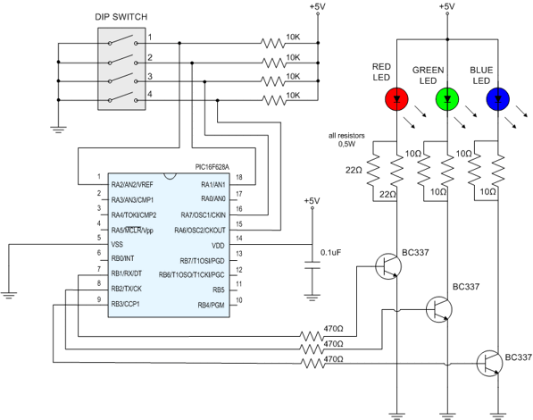
csináltam egy RGB meghajtót 16f628-el de csak halványan felvilan és semmit nem csinál nem tudom a hiba okát
Próbálj meg nagybetűket és írásjeleket használni, hátha úgy menni fog.
Örülj neki, hogy Ő szólt, és nem a moderátorok!!!
szeretnék válaszokat várni olyanoktól akik azt nézik,hogy mit akarok megcsinálni nem pedig ,hogy,hogy irom le
Idézet: „dee vicces vagy” Potyo nem viccelt, hanem megkért, hogy írj normálisan. Megmutatom, hogy én hogy viccelek!
Várhatod, ha így állsz hozzá! Aki írni nem tud, hogy akar megtanulni egy olyan bonyolult dolgot, mint a PIC? Legalább is sokunkban ez a kérdés merülhet fel. Remélem érted!
Ja értem aki nem jó magyarból az semmire se jó
ja boccs mindenkitől ha nem tudok rendesen irni |
Bejelentkezés
Hirdetés |





.[tenyleg Vpp mind a 2]
]






