Fórum témák

» Több friss téma
Fórum » Inverter készítése
 
Témaindító: Tomy666, idő: Máj 24, 2006
Témakörök:
Lapozás: OK   18 / 63
(#) demcar hozzászólása Jan 30, 2011 /
 
Üdv, mindenkinek!

Én nemrég épitettem egy invertert.
Ezt: http://bsselektronika.hu/index.php?id=67
És az vele a problémám hogy az R8-as 47R ellenállás bekapcsolás után elkezd füstölni.
A panelt már tünetesen átnéztem egy párszor de semmi hibát nem találtam.
A segitséget előre is köszönöm.
(#) cimopata válasza demcar hozzászólására (») Jan 30, 2011 /
 
+10V utána megvan?
D3 nincs fordítva bekötve?
Kikapcsolt állapotban D3-n mekkora ellenállást mérsz?
(#) gaben62 válasza tápos hozzászólására (») Jan 31, 2011 /
 
Üdv.
Én 2x9V~ 50Hz re méretezett trafókat használtam, 100-150W, a primert 240V ra tekertem, méreteztem 0,38mm.Cu-z ből,jó lett.
Igaz a hatásfok csak 50% Kb. de terheléssel leadja a 195-210V~ ot.
2x12V primerű trafó nem igazán jó, mert a kapcsoló feteken is esik fesz.g, ráadásul az akkuk is merülnek egy idő után.
(#) tápos válasza gaben62 hozzászólására (») Jan 31, 2011 /
 
Hello!
Ha 2x9 V-os trafót használtam akkor kb 60 V volt csak, ha 2x12V-os akkor kb 100V!
És az ic mindig elszállt rövid idő után!
(#) kadarist válasza tápos hozzászólására (») Jan 31, 2011 /
 
Szia!
Rakd bele a pirossal jelzett alkatrészeket és akkor nem fog elszállni az IC. Bővebben: Link
(#) tápos válasza kadarist hozzászólására (») Feb 1, 2011 /
 
Hello!
A kondi mellett az milyen dióda, mi a pontos neve?
Köszi!
(#) kadarist válasza tápos hozzászólására (») Feb 1, 2011 /
 
Szia!
15V-os Zener-dióda, a pontos típusa nem kritikus. A két LM IC is tönkre megy, vagy csak a 4047?
(#) tápos válasza kadarist hozzászólására (») Feb 1, 2011 /
 
Hello!
Csak egy LM ic van benne,de azt szerintem a bezárlatosodott 4047 teszi tönkre.
(#) cimopata válasza tápos hozzászólására (») Feb 1, 2011 /
 
Kellene tenni a betápra mondjuk egy 1000µF-os kondit, mert az induktív áram csak örjöng a körben mire eléri az akkut.

Valamit D1 és D2 inkább a GND és a 2N3055 kollektorai közé kellene kötni.
(#) WaRL0 hozzászólása Feb 1, 2011 /
 
Szerintettek ez így müködhet? 3-6V bol kéne 250-300 V egyen feszültséget előállítani.
Köszönöm

strobo.gif
    
(#) mex válasza WaRL0 hozzászólására (») Feb 1, 2011 /
 
Ez majdhogynem csak egy elvi rajz. Trafóadatok nélkül reménytelen.
(#) WaRL0 válasza mex hozzászólására (») Feb 1, 2011 /
 
Fényképezőben van ilyen trafo.Persze gondolom hogy nem mind egyforma.Hogyan tudom kimérni a trafot?Mert nem tudom hogy 5 láb-bol melyik-melyik.Es hogyan tudom szabályozni a feszültséget amit előállít?
(#) WaRL0 hozzászólása Feb 1, 2011 /
 
Én erre is akarom használni csak nem tudom hogy hol áljan neki vagy hogy honnan áljak neki
(#) WaRL0 hozzászólása Feb 1, 2011 /
 
Vagy esetleg tudnátok adni valami kapcsolást amivel gyorsan 1-4s alatt fel tudok tölteni egy 500µF os kondit 300V al ? és az egész max 6V-ra menjen
(#) kepitu hozzászólása Feb 20, 2011 /
 
Sziasztok!

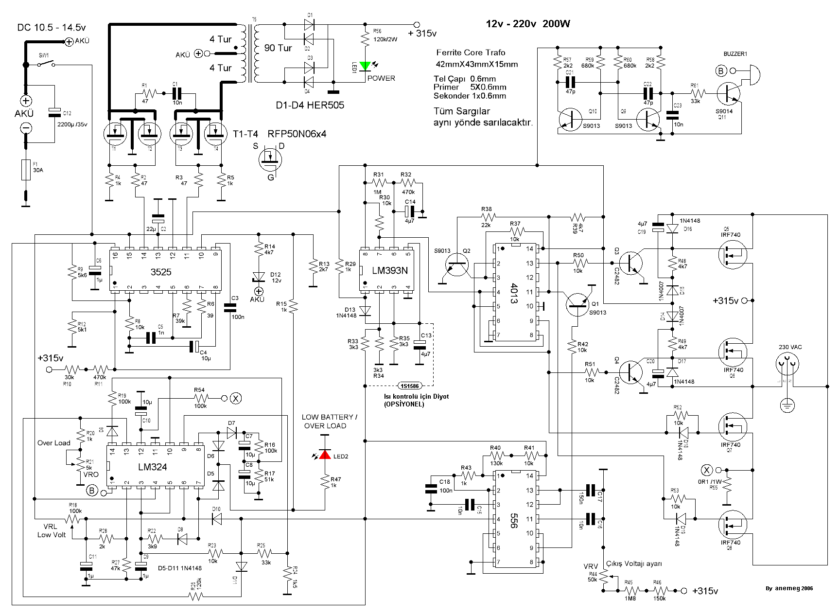
DC-DC konvertert szeretnék készíteni 12V-ról 315V-ot kellene produkálnia.
Manapság a háztartásban előforduló elektomos eszközök /kivéve motoros/ zöme kapcsolóüzemű táppal működik.
Ebből kifolyólag nem szűkséges a napelemből akkumlátorba pumpált energiát visszaalakítani szinuszos, vagy módosított szinuszos 220V-os váltófeszűtséggé , mert a kapcstáp bemenetén rögtön egyenirányítóra kerül.
Ezért a SZG,TV, Kompact fénycső stb. kihagyható a fölösleges szinusos oda-vissza alakítgatás.
Kipróbáltam egy hálózati egyenirányítót ezen eszközök elé kötve simán működnek.
A gyakorlatban csak a begyűjtött zödenergia /napelem/ és a DC-DC konverter teljesítménye szab határt.
Az alábbi DC átalakítókkal próbálkoztam, de sajna nem jött össze, ezért ehhez kérek Tőletek segítséget.
Ezzel próbálkoztam, de csak a 12V/315V-os átalakító része érdekel, mert nekem űresjáratban is 8A-t fogyasztott.
Próbálkozam egy itt látható 50Hz-es változattal is.
Ennél is az volt a gondom, hogy kb. 8A körül volt az áramfevétel üresjáratban.
Jó lenne pl. ez a Kompakt fénycsöves felturbózva kb.500W-ra és akkor egy ilyen DC-DC-ről mehetne egyidejüleg SZG. TV, világítás stb.
Leginkább az 1kW-os inverter lenne jó, bár egyenlőre kissebb /3-500W/ kivitelben szeretném megépíteni.
Az elektronika megépítése nem okoz nagy gondot.
A fő problémám a trafó méretezése , ezért ehhez kérek segítséget.
Van egy E55-20-as ferritmagom, amire a következő van írva: HAGY M2 RL 1250 és úgy látom 0,5mm-es légrése van.
Próbáltam 2*4menetes tekercsekkel 0,5-ös huzalból ideiglenes csévén az alábbi kapcsolásokban, de sajna
mint írtam üresjáretban is 5A felett volt az áramfelvétel.

Segítségeteket köszönettel várom: kepitu
(#) staci123 válasza kepitu hozzászólására (») Feb 20, 2011 /
 
Szia,
ellenütemű konverterben légrés nélküli trafó kell... Esetleg megróbálhatod lecsiszolni precizen az E szárait, hogy megszüntesd a légrést... Vigyázz el ne törjön...
(#) cimopata válasza kepitu hozzászólására (») Feb 20, 2011 /
 
Én javasolnám a pdf fájlt amit csatoltál, abban minden szépen le van írva.

Vagy a 12-220-invertor-sinus...-ot.

A másik kettő az inkább csak játéknak jó, komoly cuccot nem bíznék rá.

Légrésmentes trafót kaphatsz a ret-nél pl.
(#) nem hozzászólása Feb 21, 2011 /
 
Sziasztok!

Szeretném megépíteni csapoka.laci által is említett kapcsolást (http://www.sentex.ca/~mec1995/circ/555dcac.html), viszont jól jönne egy kis segítség:

első: lehet, hogy én vagyok a hülye, de végigmentem az LM555 adatlapján (http://www.fairchildsemi.com/ds/LM/LM555.pdf), és még mindig nem teljesen világos, hogy itt a szinusz jellel mi a helyzet. Mert az adott kapcsolásban az LM555 PWM-generátorként üzemel, de akkor ugye kell neki egy input szinusz, ami alapján a modulációt elvégzi... ez a szinusz ez így kialakul az RC komponensek és az 555 belső egyéb elemei által alkotott áramkörön "magától", a kapcsolásból adódóan? Mindenesetre összeraktam a kapcsolást Multisimben, és igen érdekes dolgok jöttek ki a kimeneten.

A másik egy amatőr kérdés, de megnyugtatásképp megkérdezem: az alsó (PNP) és feső (NPN) tranzisztor emitterei azok, amik közösek, ugye? A rajz szerint igen. És akkor ezek szerint a DC táp egy egyik kollektorára megy, a másik meg földelt kollektoros... nem nagyon vagyok otthon tranzisztoros kapcsolásokban.

Utsó: nekem két, szinkronban működő 400Hz-es inverterre lenne szükségem. Egyszerűen az LM555 kimenetét köthetem nem egy, hanem két független tranzisztor-félhídra (gondolom így hívják) és elhajtja vagy létre jöhet valamilyen nem kívánatos vissza/egymásra hatás?

Ha valakinek van ötlet illetve az első két kérdésre válasz, az sokat segítene.

Köszönöm,
adam
(#) kadarist válasza nem hozzászólására (») Feb 21, 2011 /
 
Szia!
Nagyon egyszerű a megoldás, mert ez egyszerűen nem szinuszos kimenetű inverter.
(#) nem válasza kadarist hozzászólására (») Feb 21, 2011 /
 
Csao!

Aha, köszi, ez így logikus, nem is tudom miért vettem magától értetődőnek, hogy szinuszos...
Viszont akkor azt szeretném megkérdezni, hogy ha az adatlap (http://www.fairchildsemi.com/ds/LM/LM555.pdf) 8. oldalán lévő kapcsolást használom és az input (control voltage) lábra egy szinusz jelet küldök, akkor szinuszosan modulálja a jelet, és ha az így kialakuló pulzus-kimenetet juttatom el a tranzisztorokhoz, akkor végeredményben az inverter kimenete (a trafó túloldalán) x Hz-es szinusz lesz?

Köszönöm,
Ádám
(#) kadarist válasza nem hozzászólására (») Feb 21, 2011 / 1
 
Valahogy úgy van. Ötletadó az 555 modulálásához a CTRL lábon keresztül: D-osztályú erősítő
(#) SKY válasza cimopata hozzászólására (») Feb 22, 2011 /
 
Hello!
Lehet, hogy nekiállok még egyszer, csinálok egy 500W-os 24V-ról működő részt, ha működik szólok. Második fokozatra [H-híd szinusz] van azóta valami konkrét elképzelésed?
(#) nem válasza kadarist hozzászólására (») Feb 22, 2011 /
 
Ahham, hasznos nagyon.
Köszönöm!
(#) cimopata válasza SKY hozzászólására (») Feb 22, 2011 /
 
Nem gondolkoztam rajta.
(#) SKY válasza cimopata hozzászólására (») Feb 23, 2011 /
 
Itt egy vázlat. Elkészítettem a trafót, annak ellenére, hogy a fizikai elrendezésével meg vagyok elégedve, a tekercsek rövidzárással mért értékei elég nagyok Pr rövidzár Sz:12,62%, Sz rövidzár Pr:8,1%, a tekercselés SZ-PR-SZ-PR-SZ a primer rétegek párhuzamosan vannak kötve. Pr rövidzár Pr:6,1%. Pr: 47-49uH, Sz: 20,6mH. 0,6-os huzal 41KHz-re még használható elvileg.
(#) cimopata válasza SKY hozzászólására (») Feb 23, 2011 /
 
Ha alacsonyabb szórást nem tudsz tekerni, nincs mit tenni.

Viszont akkor ezeket bele kell kalkulálni a feszültség esésbe.
50%-os kitöltésre kell méretezni a 10,5V bemenőfeszültséget, hogy még ott is maradjon tartalék.

Nagy áramú relé felesleges a bemenetre, egy rész ha baj van egy sima egyszerű relé úgy is beég, más rész fordított polaritás ellen bőven elég a bizti.
(#) SKY válasza cimopata hozzászólására (») Feb 23, 2011 /
 
Nem felesleges a nagy áramú relé, mert: elsősorban a fordított polaritást csak így lehet "hozzányúlás mentesen" kiküszöbölni, és először a biztonsági elektronika ellenőrzi, hogy bekapcsolhatnak-e a relék, hacsak a normál működéstől nem égnek be, akkor nem romlanak el... amúgy meg mindegy, mert ingyen vannak mikróból...
De kérdezem én, hogy mivel lehetne alacsonyabb szórást elérni? A legjobb módon lett elkészítve...
Az akkufeszültséggel viszont nem számoltam pontosan: Ube 21V, max kitöltés 90%, Pr:4 Sz:81, 383V nem lesz elég, mi? A trafót egyszer úgy is át akarom még tekercselni, csak előbb működjön valahogy, mert a kapcsolóüzemmel sosincs szerencsém...
(#) cimopata válasza SKY hozzászólására (») Feb 23, 2011 /
 
Idézet:
„De kérdezem én, hogy mivel lehetne alacsonyabb szórást elérni?”

Pl torroidra tekercselni, ilyen alacsony menetszámoknál előnyösebb.
(#) SKY válasza cimopata hozzászólására (») Feb 24, 2011 /
 
Nem az a meghatározóbb, hogy hogyan helyezkednek el a tekercsek egymáshoz képest?
Ez az elrendezés megfelel 500W-hoz, ha nem akarok kétoldalas nyákot csinálni?
(#) cimopata válasza SKY hozzászólására (») Feb 24, 2011 /
 
A nyák elmegy. Természetesen rakj vastag vezetőrétegeket.

A csatolásban valóban a tekercsek egymáshoz képesti elhelyezkedése számít. Torroiddal valahogy jobbak az eredmények én legalábbis ezt vettem észtre.
Következő: »»   18 / 63
Bejelentkezés

Belépés

Hirdetés
XDT.hu
Az oldalon sütiket használunk a helyes működéshez. Bővebb információt az adatvédelmi szabályzatban olvashatsz. Megértettem