Fórum témák
» Több friss téma |
- Ez a felület kizárólag, az elektronikában kezdők kérdéseinek van fenntartva és nem elfelejtve, hogy hobbielektronika a fórumunk!
- Ami tehát azt jelenti, hogy a nagymama bevásárlását nem itt beszéljük meg, ill. ez nem üzenőfal! - Kerülendő az olyan kérdés, amit egy másik meglévő (több mint 17000 van), témában kellene kitárgyalni! - És végül büntetés terhe mellett kerülendő az MSN és egyéb szleng, a magyar helyesírás mellőzése, beleértve a mondateleji nagybetűket is!
Na erre nem tudok semmit mondani annyira nem vagyok jártas ebben de mondjuk valami usb poweről meghajtott cuccot csinálnák. Egy olcsó pnp npn tranzisztor pár egy potméter és pár ellenállás. (Mindez kétszer (oldalanként egy)) Többiek majd javítanak ha nem jó ötlet.
Van egy ultra béna kérdésem : Milyen NYÁK lapok azok, amit ha kimarsz, akkor zöld színű. Már rég izgat a válasz, épp most is láttam olyat a Ki mit épített topicban.
![]()
Az a zöld a forrasztásgátló lakk. Ezt utólag, maratás után viszik fel a nyákra.
Aha értem. Ilyenek lehet látni a gyári NYÁK-okon is. Köszi a választ !
![]()
Azt szeretném kérni, hogy aki csinált már TDA 2003-as erősítőt, az rakja fel a képeket róla, ha bírja, hogy megnézzem, ki hogy oldottam meg. Szerintem az enyémnél a hiba ott van, hogy vagy nem kap jelet RCA-n , vagy a hangszóró rosszul van bekötve. Tippeket és ötleteket várok, és persze, ki mit tapasztalt ! Szép estét !
![]()
Hellósztok.
Egy barátom azt állítja hogyha nyomtatom a nyákot akkor nem kell maratni csak beforrasztom és már kész is. Én nem így tudtam.
Ha tud rezet nyomtatni műanyagra, akkor hajrá
![]()
Hát , akkor eléggé téved. Használd a keresőt ! Pl : Nyák készítés. Kezdésnek ajánlom alkoholos filcel, de akkor csak kis nyákot készíts !
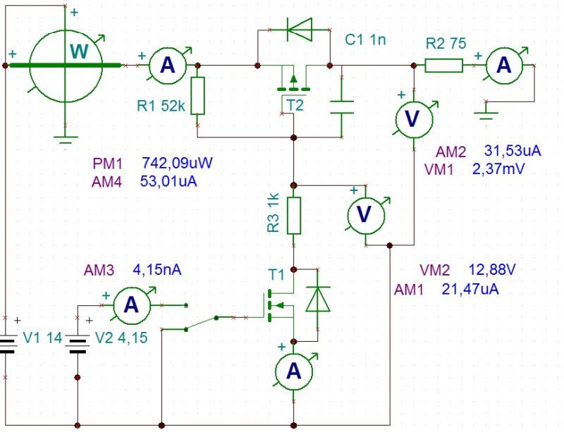
Na leteszteltem a kapcsolás kimenőjét. Nagyon király alig fogyaszt. 53uA fogyaszt off állásban ami szerintem iszonyat kevés annyit még akku ön kisülése is eszik kb(vagy nem
![]()
Köszönöm. +++ Keresztkérdés: (1) Egy kapcsoló érintkezőin az anyagvándorlás egymáshoz képest történik. Hogyan hat rá a környezet? (2) A PNP tranzisztoros korszakban volt néhány pozitív földelésű berendezés ( Veszprém, Titán rádió ). Ma gyakorlatilag minden negatív földelésű. A régi, legegyszerűbb autók is, amikben semmi NPN elektronika nincs. Ott van viszont a gyújtás, ami elég sokszor kapcsol. Indokolt lenne a pozitív testelés. És mégsem az. Miért? Kíváncsi vagyok a tanárod véleményére
![]()
Továbbra is várom a képeket ! Nem sokra jutottam. Nekem viszont sajnos nem működik az erősítőm, ismétlem " táp illetve hangszóró , mixer kontakt hiba lehet, holnap mégegyszer nekilátok.
A Te erősítőd képei megvannak valahol? Mert úgy könnyebb lenne megtalálni a hibát.
Na, akkor elnapoljuk. Holnap érkezik szivem csücske nővérem, és majd lesznek képek, ha persze az elemek még bírják a fényképezőben...
![]()
Szerintem úgy hat rá,hogy az összes +érintkező fémes kapcsolatban van egymással,és úgy van az egész leföldelve.(ez saját elképzelés)A gyújtásnál azért egy elég kívánatos jelenség a szikra,nem úgy mint általában pl. kapcsolókban és szerintem ott lényegtelen,hogy lenne földelve,gondolom a többi berendezéshez igazították.De ezek saját elmélkedések,majd megkérdezem jövőhéten a tanáromat és leírom a választ.
Helló!
"Terveztem" egy kapcsolást EWB-vel. Szimulátorban megfelelően működik. Felrakom a szimulációs fájlt és a képet is. Lényege: Egy dióda (MBR20100) hőmérséklet-változása miatt a nyitófeszültsége is változik (40fokC=kb.200mV, 70fokC=kb.80mV), ez alapján pedig egy 5V-os ventilátor lesz hajtva. 30fokC-nál kb. 1.6V-ot, 50fokC-nál kb. 3.2V-ot, 70fokC-nál pedig kb. 5V-ot kap. Kezelésről: R-rel változtatható a "nyitófeszültség", 200mV és 80mV között értékek a fontosak. Az első műv. erősítő kb. 25x-sen erősít, invertálva. Ezt a feszültséget adom hozzá a 7V-hoz. Az összeadó rész pedig egy tranzisztoros kimenetről van visszacsatolva, hogy ott legyen pontos a feszültség, ahol kell, plusz eredetileg invertáló volt ez is, de átalakítottam nem invertálóra. Az ellenállások értékei utólag igazítva lesznek a mért nyitófeszültség értékekhez. Mi a véleményetek? Hogyan lehetne javítani a kapcsoláson (vagy már jó, vagy annyira rossz, hogy inkább kezdjek másikat? ![]()
Sziasztok!
Van egy LDR-em,ami túl nagy intervallumban szabályozza az ellenállását : Kérdésem hogy lehet-e ezt vlaahogy csökkeneteni? Kb ötödére-tizedére lenne szükségem. Köszönöm szépen Kicsa
Persze, köss vele párhuzamosan egy sima ellenállást. Az értékét számolással (replusz képlet), próbálgatással, vagy egy potenciométer rákötésével és beállításával tudod kikísérletezni.
Sziasztok szeretném megkérdezni hogy ez így jó e?
Sziasztok!
Bővebben: Link Meg tudná nekem valaki mondani az adatok alapján, hogy egy 4700µF-os kondenzátor, ami 63V-ra van, az milyen geometriai paraméterekkel rendelkezik? Fontos lenne a kondenzátor átmérője és a lábak közötti távolság. Érdekelne az is, hogy a megadott adatokból, hogyan lehet kiszámolni, mert egy ideig nézegettem, de én nem jöttem rá... Köszönöm!
Szia!
Nem igazán értem mi a gond itt ![]()
Szia!
Köszönöm szépen,kísérletezem akkor! Kicsa
Egy 12 V elem hány amperos lehet? A VU metert szeretném meghajtani !
![]()
Szia!
Ez olyan mintha azt kérdezném, hogy a gyülölcs mennyire édes? Típus függő. Milyen VU métered van (LED-ek, meghajtás)? Milyen 12V elem? De általánosan válaszolva az ilyen elemek nem nagy kapacitásúak de a VU métered áramfelvétele se nagy.
Ez elem legfeljebb amperórás(Ah) lehet.Az amper az áramolt töltések jellemzésére szolgál.Egyébként tényleg típusfüggő,hány Ah-s egy elem.
Helo!
A láb távolságot látom, hogy ~5mm, de a D az nekem akkor sem egyértelmű. A méret erőssen függ a kapacitás értékétől. De nem látom azt, hogy ehhez az értékhez mekkora D tartozik. Biztos én vagyok a béna... Kérlek, ha neked olyan egyértelmű a D mérete a 4700µF-os kondenzátornak, akkor írd meg, aztán talán abból rájövök. Üdv!
I = 12 / Rb, ahol I az áramerősség, amper; Rb az elem belső ellenállása, ohm. http://hg9ieg.uw.hu/szamolo/_sz/IP_GRU.html A belső ellenállást vagy katalógusból tudhatod meg, vagy ESR mérővel mérheted meg. Az így számolt áramerősséget az elemnek nem kötelessége elviselni.
Szia!
Itt egy kép, remélem mostmár észreveszed ![]() |
Bejelentkezés
Hirdetés |