Fórum témák
» Több friss téma |
Mielőtt kérdezel, a következő két dolgot ellenőrizd!
I. A helyes tápfeszültségek megléte.
II. A kimeneten van-e egyenfeszültség.
Élesztés.
A Subod aktív? Tehát van benne erősítő?
A Phono selector MM/MC a hagyományos, " kátrány" lemezjátszók - phono - hangszedőjétől függően kell MC vagy MM állásba kapcsolni. Az egyik a mozgó mágneses a másik a mozgó tekercses hangszedőhöz való beállítás. Szerintem nem fogod használni..
Sziasztok!
Adott két 100W + egy 200W quad végfok. A mostani tápja +-43V. Ha ezt a tápot lecserélném egy olyanra ami +-50V ad le egyenirányítás,pufferelés után akkor érnék el vele hallható teljesítménynövekedést?
Köszönöm a gyors választ!
Igen aktiv. Tehát ha a subom nincsen is bekacsolva csak rá van dugva a kábel, már akkor is bugnak a frontok és a center. Ha bekapcsolom a sub-ot az csak bug, a többiekből azért jön zene is és bugnak amig le nem kötöm a sub-ot. Sub-ra rákötöttem a telefonom és arrol jol müködött nem bugot és zene is kijött rajta.
Kérlek szépen titeket mondjátok már meg nekem hogy egy Fejegységbe mi kattoghat ha nincs benne relé? Ráadom az áramot kattan egyet ,de nem kapcsol be. Leveszem a feszt. és egy idő után megint kattan mintha elengedné ,de nem látok sehol relét. ( Ez egy Sony CDX-M670 -es)
A lejátszó mechanikában kattoghat valami. Az én régi aiwa hifimben a lézer optikája ugrott egyet ki és bedugáskor.
Kivan véve az összes mechanikus dolog. Csak a sima nyák van.
Lehet van benne relé csak nem tipikus kinézetű. lehet akár egy kis műgyantával kiöntött kocka is.
Sziasztok!
A héten került hozzám egy Thomson DPL4000 5x110W-os házimozi erősítő. Eredetileg annyi baja volt, hogy az egyik oldal nem szólt, pontosan nem tudom melyik. Előttem már belekontárkodtak, és odáig fajult a dolog, hogy már be sem kapcsol. Attól eltekintve, hogy egy maréknyi ellenállás szénné égett a végfok panelon, meg még ki tudja mennyi tranzisztor halálozott el, az előlapi panelon lévő egyik processzor zárlatos a tápra. Pontosabban az U905-ös ALI M6759. A Vcc és Vss láb között 3 ohm van . Külföldről lehet rendelni, elvileg olyan 3000HUF, de a proc tartalma ismeretlen. Valahonnan meglehet ezt tudni? Attól tartok, hogy szerintem ez az erősítő halott ügy. Max annyit lehetne még vele csinálni, hogy helyrepofozom a végfokot, poti a bemenetekre és kész. Thomson DPL4000
Szia!
A Straight DC/ Via Tone funkció sem nagy dolog, más erősítőknél is megtalálható. Ez annyit csinál, hogy Straight DC állásban a bemenő jelet egyből a végfokra kapcsolja, átugorva a hangszínszabályzó részt. A Via Tone-nak már a nevében is benne van, hogy valami (mármint a jel) áthalad (via) a hangszínszabályzó részen (tone).
Es ugye tudjuk, hogy ha kevesebb alkatreszem halad az elektron akkor kevesbe . . .
Szia, szerintem, ha nincs gyakorlatod ebben a processzoros kérdésben, akkor vagy szakszervíz (egy vagyon) vagy az utoló ötleted még ami életképes. Hiába van procid, ezekbe kell az eprom tartalom is illetve bele kell égetni is, nem egyszerű, bár nem is lehetetlen.
Hát igen, a processzoros témákban nem nagyon vagyok otthon. Minden esetre félreteszem a cuccost, amíg választ nem kapok a tulajtól, hogy mi legyen vele.
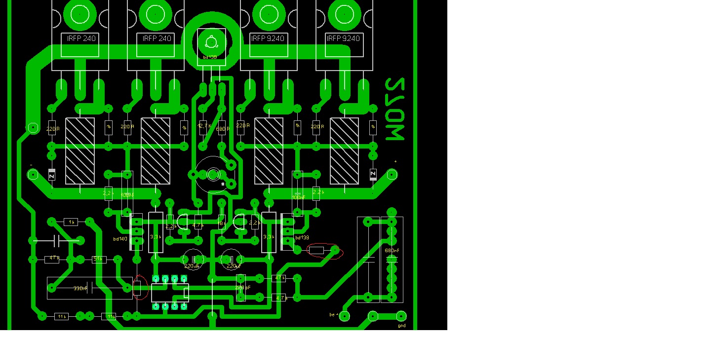
Sziasztok!
Amit pirossal bekarikáztam oda mekkora értékű ellenállás kell?
Akkor feltehetőleg földhurok van a rendszerben. Ezt úgy tudod a legegyszerűbben tesztelni, hogy földeletlen konnektorba dugod -csak a szubot - csak az erősítőt - mindkettőt - ha megszűnik akkor valóban földhurok,és az megoldható. Még esetleg a kábelt nézd át, nincs e leszakadva az árnyékolás..
Ezt a funkciót többnyire Direct Source-nak hívják. Az itt említett megnevezést még nem láttam.
Üdvözletem. Lenne egy pár kérdésem. Először is vettem egy erősítőt és egy mélynyomót JBL GTO752-es erőlködőt és hozzá egy DLD ST300-ast 50l reflex ládában. Nos első kérdés kell-e ehhez egy kondi v nem, nekem azt mondták, hogy nem kell. Ja és most egy Ladába lesz betéve amibe egy 55ah-ás aksi van. Másik kérdés milyen kábelt vegyek átmérőre vagyok kíváncsi és, hogy milyen biztosítékot tegyek az aksi elé elég-e a 30a-es? Még valami most egy sima sal voxbox fej van ben és nincs rajta remote vezeték rá lehet-e ezt kötni az elektromos antennára v nem? Vagy inkább tegyek be egy kapcsolót a műszerfalra amivel be illetve ki kapcsolhatom az erőlködőt? Következő honnapban vennék fejet ami egy pioneer dh2200-as lesz. A válaszokat előre is köszönöm. :worship:
Beszükült a probléma. CSak akkor áll elő a helyzet ha tv-re vagy erősítőre rákötöm a coax-ot. (Tv hdmi vel kötve van az erősítöhöz). HA tehát a coax antenna kábel nincsen bedugva akkor müködik minden ahogy kell. Vettem egy galvanikus leválasztot .Szerinted ez megoldja a problémát? Mellékletben a kép amit megrendeltem.
Igen, meg kell hogy oldja.
Üdv!
Ennek az erősítőnek mi a neve pontosan? Már ha van neki saját topikja .Bővebben: Link Én +- 50-ról táplálom és az IC 4-es és 7-es lábán 4,5V-ot mérek.Ez elegendő? Illetve a kimeneten sajna 0,5V van.+- tápágba raktam egy-egy izzót de ezek nem világítanak. Rajtuk a feszültség 1,9V. Ennél lejjebb nem tudom vinni a potival a feszt. Azt írja a leírás,hogy 800mV-1V közötti értéket kellene mérni itt.Ez 80-100mA lenne.
Conduktor nagyobb teljesítményre, plusz egy komplementerpárral.
Nincs nagy szerencséd az erősítőkkel..
amúgy meg:
Sziasztok!
Egy erősítőt keresek ami 200-230W 4 ohmon, és +-55 V-os tápról megy illetve tranzisztoros. Egy ilyen kapcsolásba ami működőképes és a kritériumoknak megfelel tudtok segíteni? Köszi előre is! |
Bejelentkezés
Hirdetés |












