Fórum témák

» Több friss téma
Fórum » Akkumulátor töltő
 
Témaindító: josephx, idő: Jan 18, 2006
Lapozás: OK   71 / 309
(#) CoolZero válasza proli007 hozzászólására (») Jan 29, 2011 /
 
Most olvastam h nem szereti a röviditéseket elnézést nem fog elöfordulni Még amit mást tettem az a 4001es hejett 4007est tettem az volt csak kéznél más minden ugyan az ami a kapcsoláson van.
(#) proli007 válasza CoolZero hozzászólására (») Jan 29, 2011 /
 
Hello!
A diódánál nem számít, hogy 1N4001- vagy 4007. De az egyenirányító utáni egyenfeszültség polaritását, soha nem szabad megfordítani, csak a váltófeszültségnél mindegy, hogyan csatlakozik rá.
Egyébként ennél a töltőnél (mint az egyszerű trafó-diódás típusnál is) nem korlátozza semmi a töltőáramot. Tehát hogy az mennyi lesz, azt a trafó feszültsége, terhelhetősége fogja alapvetően meghatározni. A tirisztoros rész, csak kapcsolja a töltést ki-be. Az szerint, hogy az elektronika azt engedélyezi vagy sem. Tehát alacsony feszültségnél, fordítottan rátett aksinál, és ha már feltöltődött az aksi, tiltja (leszabályozza) a töltést.
A leírásokban az is le van írva, hogyan kel tesztelni az elektronika működését. Kis alaptudás azért szükséges hozzá.
üdv! proli007
(#) Balli hozzászólása Feb 2, 2011 /
 
Üdv mindenkinek
Egy kérdésem lenne, hátha valaki tudja a választ. Mi szükség automata akkutöltőre?
Mert én azt vettem észre, hogy amikor nagyon le van merülve az akku akkor elég nagy áram folyik bele.De ahogy növekszik az akku feszültsége, a töltőáram is csökken.

Ez gondolom azért van mert a maximumban15 voltos szinuszhullám 12 voltnál még elég széles. Viszont pl ha már 13.8 voltnál van ahol a legtöbb automata töltő csepptöltésre kapcsol. Ott már elég keskeny a szinusz hullám. Szinte márcsak a csúcsa tölt. Így alapból is lecsökken a töltőáram.

Így nem kell félni az intenzív gázképződéstől. A rendszer valamelyest magát szabályozza.

A kérdésem hogy az automata töltő miben más? Kontrolálhatób?? Vagy a savas akksiknál ez az önszabályozás nem elég jó?

Azért kérdezem mert én ahány akkut töltöttem mindig azt tapasztaltam, hogy amikor le volt merülve akkor a töltőáram kb 6 Amper és ez fokozatosan visszaesett 3 körülre. Énszerintem a szinuszhullám csökkenő szélessége miatt csökkent az áram.
Vagy még ez is sok volt? Még így is intenzívnek mondható a gázképződés?

A válaszokat előre is köszönöm
(#) Alkotó válasza Balli hozzászólására (») Feb 2, 2011 /
 
Az aksit egyenárammal töltjük, nincs "szinuszhullám". Félhullám van, de azt meg az aksi kapacitása kisimítja.
Az automata töltő, "erőszakosan" állítja be a kívánt töltőáramot, ellenben a te felvetéseddel.
(#) mugab válasza Balli hozzászólására (») Feb 2, 2011 /
 
A rövid válasz:
Azért kell (vagy jó ha van) az automata töltő, mert az igazi töltés 15 volt körül zárul le, viszont ezen nem érdmes huzamosabb ideig hagyni, (rövid ideig viszont szükséges) mert egyrészt szulfátosodik, másrészt meg elbontja a vizet, amivel nem csak a folyadékszint csökken az akkuban hanem a savtöménység is nő!
Az automata töltők viszont ha lezárult a töltés ezen ciklusa csepptöltésre kapcsolnak át ami 13,6-13,8 volt. Így nincs kitéve az akksi sem a szulfátosodás, sem a vízfogyás veszélyének.
(Mellesleg egy feltöltött 72Ah-ás akkunál a 13.8 volt fenntartásához elég már akár 100mA!!! is. )

A töltés közbeni áramcsökkenést én azzal is magyaráznám, hogy csökken a töltő és az akku közötti feszültségkülönbség ezért a körben az áram ezért is csökken. Mert nem csak egyenirányított szinusznál csökken, hanem akár labortápnál is.
(#) DonJoker hozzászólása Feb 2, 2011 /
 
Sziasztok!
Van egy régi notebook töltőm (16V; 4,7A) szerintetek ebből lehetne csinálni egy impulzus töltőt, ami szulfátmentesítené a régi akkukat?
Ha, igen hogyan?
Előre is köszönöm! Üdv.: Don
(#) Mazsika válasza DonJoker hozzászólására (») Feb 2, 2011 /
 
szia,

szerintem nem lehet. Egyrészt azért, mert ez egy kapcsolóüzemű tápegység. Ez legfeljebb lehet tápegysége egy töltőnek.

Másrészt az ólomakkumulátor, ha el van szulfátosodva, és ez a szulfát már úgynevezett szekunder szulfát, azt már elektrolízissel nem lehet bontani.
(#) Stewe válasza Balli hozzászólására (») Feb 3, 2011 /
 
Amiröl te beszélsz, az a legegyszerübb eset, a14,4Vos feszultséggenerátor. Az viszont sosem biztos, hogy az akku tökéletes, vagy az áramforrás képes elviselni az akku igényeit.Az automata az összes mérhető körülményt figyelembe veheti. Tudj meg többet az akkumulátorok lelkivilŕgáról!
(#) berobbantam hozzászólása Feb 3, 2011 /
 
Tiszteletem minden itt lévő fórumozónak
Először is szeretnék kalapot emelni a tudásotok előtt.Azt hiszem az én életem már nem elég hosszú,hogy elérjem a tudásnak ezt a szintjét.Szeretnék egy akksitöltőt építeni ami megbízhatóan és önállóan teszi a dolgát.A töltő 12 voltos autó akkukhoz kellene max 10 amper töltőárammal.Nézegettem az itt lévő kapcsolásokat de nem tudom melyik lenne nekem az igazi.Olyan kellene amit viszonylag egyszerű megépíteni és nem kerül egy fél vagyonba.Mondjuk 3-4000 forint jó lenne ha kifutná.A trafóm meg van vagyis tekerek megfelelőt.Van itthon egy viszonylag nagy teljesítményű gratz hidam is.Hánykolódik még pár pc táp meg 1-2 kibelezett magnó is.Jó lenne ha ezekből össze lehetne hozni valamit.Aki tud nekem segíteni 1 kapcsolási rajzzal meg 1 nyáktervvel az kérem ne kíméljen.Segítséget előre is köszönöm.
tisztelettel berobbantam
(#) Atis57 válasza moderboy hozzászólására (») Feb 4, 2011 /
 
Szia!
ha érdekel még ; én 35A-es graetz-t tennék bele...valami B35H100.......250 (ez a feszültsége )
(#) Patesz24 hozzászólása Feb 6, 2011 /
 
Hello,egy robogó akkumlátort szeretnék feltölteni de a töltő kb.2perc után átvált csepptöltésre pedig az akksin 12,10voltot mértem.(gondolom nem 2 perc alatt kéne feltöltödnie?)Most a töltő a rossz vagy már az aksi haldoklik??Köszi
(#) Krisz03 válasza Patesz24 hozzászólására (») Feb 6, 2011 /
 
Rakj az akkura egy fogyasztót (pl 21W-os izzó), és mérd a kapocsfeszültséget. Gyorsan kiderül, hogy kb milyen állapotban van az akku. Gyanítom, hogy nem túl jó, ezért viselkedik így a töltő. Próbálj inkább egy kevésbé intelligenset vagy labortápot. Én is az utóbbival hoztam rendbe egy akkut, majd onnantól kezdve impulzusszerűen töltöm (trafó, 1db dióda, izzó). Ha nem megfelelő a trafó feszültsége, akkor túltöltésveszélyes ez a módszer, figyelni kell a kapocsfeszültséget, vagy megfelelő trafót tekerni hozzá!
(#) Patesz24 hozzászólása Feb 7, 2011 /
 
Hello és ha rákötök egy izzót akkor folyamatosan csökkenie kell a feszültségnek ha rossz az akku??Köszi
(#) poros válasza Patesz24 hozzászólására (») Feb 7, 2011 /
 
Látom nincs itt Krisz03 ezért ha nem probléma én válaszolok. A 12.1 volt töltés után nagyon kevés. Ha izzót kötsz rá természetesen csökken a kapocs feszültség, akkor is ha jó az akku hiszen közben nincs ami pótolja a belőle elhasznált energiát. Csak az nem mindegy milyen gyorsan veszít a feszültségéből. Hiszen egy jobb állapotú többet tárol mint egy gyengébb. Saját tapasztalatom ha többszöri töltés után többször kisütök egy gyengébb akkut . Valamennyire rendbe jön ,még egy ideig használható. Persze ha teljesen tönkre van már ez sem segít. Próbáld meg néhányszor feltölteni majd azonnal kisütni. Ha 3-4 próbálkozás után valamelyest nő az üresjárati feszültség, talán rendbe jön még.
(#) Krisz03 válasza poros hozzászólására (») Feb 7, 2011 /
 
Teljes mértékben egyetértek a válaszoddal. Annyival kiegészíteném, hogy 10.5-11V alá ne nagyon menjen az akku feszültsége (ha tartósan ez alatt van, károsodik).
(#) Patesz24 hozzászólása Feb 7, 2011 /
 
Köszönöm szépen megpróbálom.
(#) sector99 hozzászólása Feb 9, 2011 /
 
Sziasztok !

Proli mester féle AKKUTÖLTŐT szeretném megépíteni. De általános jellegű kérdéseim vannak:
10 A-es folyamatos töltőáramhoz mekkora tirisztor szükséges ? (túlméretezés)
Bontott trafóm van ami 280 W-os, elegendő lesz-e erre a terhelésre ?
Hagyományos lemezes vasmagú a trafó, mekkora az a max. hőfok ami megengedhető folyamatos terhelés esetén ?

Köszönöm előre is ! üdv: sector99
(#) poros válasza sector99 hozzászólására (») Feb 10, 2011 /
 
Az enyémbe KT703 tirisztor van 15A egy kis hűtő borbán mellette van még egy ilyen is http://www.hestore.hu/prod_10022193.html így langyos. Bár nem használom állandó 10A es töltéssel . A trafód szerintem teljesítményre jó lesz. Annak sem szabad melegednie jobban mint ,hogy a kezed elbírja. Egyébként melyiket akarod megépíteni? Mert a linkre kattintva a 48 voltos zselés akku töltő topic jön be.
(#) poros válasza berobbantam hozzászólására (») Feb 10, 2011 /
 
A topic címe alatti fényképezőgép ikonra kattintva csemegézhetsz a különböző kapcsolások között.
(#) Alkotó válasza sector99 hozzászólására (») Feb 10, 2011 /
 
Proli most még egy kis ideig nem lesz ha jól tudom, ezért próbálok addig válaszolni.
1. A teljesítmény félvezetőkkel kapcsolatban általánosan a rajtuk folyó áram, és ez alatt rajtuk eső feszültség szorzata "melegíti" a félvezető réteget. Továbbá még annyi érdekesség van, hogy a megadott határadatok általában 20°C-on vannak értelmezve, és a hőmérséklet növekedésének hatására erősen csökkennek.
Ez Pl. labortápoknál elég kritikus, mert ott jelentős feszültségesések vannak, de itt más a helyzet. Itt maga a szabályozási tartomány viszonylag kicsi, tehát jól kezelhető, illetve nem tranzisztor/Fet-ről van szó, hanem tirisztorról, ami kis túlzással egy kapcsoló, csak mechanikus társaihoz képest elég gyorsan és sokszor tud kapcsolgatni.
Tehát az "értelmes" határtól nagyobb tartalékok beépítésére nincs szükség.
A linked egy témára utal, és nem egy rajzra, mélyebben pedig nem bogarásztam bele, de ha 10A-t ténylegesen ki akarsz használni, akkor oda kb. 25A-es tririsztor megfelelő. (Prolit ismerve, nem fog ott mindig 10A folyni, csak a töltötség állapotának függvényében, az éppen aktuálisan ideális áram.
2. Trafó ügyben jó lenne tudni, mit is akarsz tölteni, mert a hivatkozásod egy 48V-os töltő témára utal. Ha tényleg 48V körüli a töltő feszültség, és azon akarsz 10A-t (elég "jelentős" aksi lehet, amit ekkora teljesítménnyel kell tölteni), akkor nem elég 280W-os trafó. Ha semmilyen veszteséget és tartalékot nem számolsz, akkor is 480W a tisztán szükséges teljesítmény.
Ettől függetlenül, a "bontott" trafó lehet tökéletes, ha egyébként elektromosan megfelelőek a paraméterei.
A trafót alapvetően két dolog melegíti, a gerjesztett vasmag, és az árammal átjárt vezetékek. A körülményektől függ, mikor melyik a jellemzőbb, de általában a huzalok melegedése a problémásabb. Ezeken lakkszigetelés van, amit semmikép sem célszerű 100°C fölé engedni.
A szekunder áram, és a választott áramsűrűség ismeretében egyszerűen számolható a szükséges keresztmetszet. Pl ha 2,5A/mm2 áramsűrűséget engedünk meg (trafóknál ez nagyjából elfogadott), és Imax=10A, akkor 10/2,5=4mm2 keresztmetszetű vezeték kell. Ha visszaszámolod körkeresztmetszetre, akkor ez vagy 1db 2,25mm átmérőjű huzal, vagy pl. 2db párhuzamosan összefogott 1,6mm átmérőjű.
(#) sector99 válasza poros hozzászólására (») Feb 10, 2011 /
 
Bocsánatot kérek, de elszúrtam a hivatkozást:

Erről a kapcsolásról lenne szó, ami ugyan 12 V-os, csak Proli abban a topic-ban tett közzé.
A diódahíddal nekem némi fenntartásom van. Már építettem be én is (szintén Proli féle, valamikor szeptember körül volt róla szó, 494-el PWM vezérlésű) de elszállt már olyan 10 A körül....De biztosan én követtem el valami hibát.

Nagyon Köszönöm az infókat !
(#) sector99 válasza Alkotó hozzászólására (») Feb 10, 2011 /
 
Igen "tapasztaltam" hogy Proli távol van, remélem nem egészségügyi okok miatt...

Nagyon szépen köszönöm Neked is a sok elméleti infót ! Előbbi - porosnak szóló - hozzászólásomban pontosítottam, hogy melyik kapcsolásról van szó.
A trafóról annyit, hogy a vezetékeit nem tudom megmérni, de egy bontott szünetmentes táp trafója. Majd az lesz, hogy elkezdem folyamatosan terhelni és mérem a hőmérsékletét.

Üdv:
sector99
(#) poros válasza sector99 hozzászólására (») Feb 10, 2011 /
 
Ugyan már nem kell bocsánatot kérned csak nem tudtam melyik kapcsolásra gondoltál. Egyébként általában én is túlméretezem a beépített alkatrészeket ,de akkor nem volt kéznél nagyobb tirisztorom ezért tettem bele 15A-ost . Úgy gondoltam majd később kicserélem de nincs rá szükség mert tényleg nem melegszik. Egy processzor hűtő bordán van. Sőt még egy teljesítmény ellenállás is került rá a kisütéshez. Az felfűti már úgy ,hogy a hűtő ventilátor is bekapcsol néha.
(#) buksi86 hozzászólása Feb 10, 2011 /
 
Helló mindenkinek!
Érdeklődnék hogy van egy csavarozó gépnek egy töltője és azzal lehetne e autó aksit tölteni???
Vagy esetleg tud valaki valami aksi kapcs rajzot és alkatrész listát hozzá hogy építsek egyet itthon 12-14V-os ra gondolok....
Köszönöm a választ előre is!!!
Sziasztok!!!

UI: Jöhetnek képek is hogy könnyebben össze tudjam rakni az aksi töltőt...
(#) buksi86 hozzászólása Feb 10, 2011 /
 
hali mindenkinek!!!
lenne egy két kérdésem még pedig a következők:
vagy egy hálózati adapterem ami 12V/800mA/9.6VA-képes,és ezt lehet használni autó akkumulátor töltésére ami 44Ah-ás 360A 12V-os???
Vagy lenne valami rajz vagy esetleg alkatrész lista és hogy mit hova forrasszak vagy valami alap/Baromi egyszerű kész aksi töltő képekben,persze amit én is megértek,mert sajna nem nagyon értem a kapcsolási rajzokat nem vagyok elektro technikus:
Előre is köszönöm! Sziasztok!
(#) poros válasza buksi86 hozzászólására (») Feb 10, 2011 /
 
Nem sok elektrotechnikus van köztünk /Bár lehet, hogy tévedek/ Az említett adapter egyébként nem alkalmas akku töltésre. Kicsit feljebb a fényképezőgép ikonra kattintva találsz sok rajzot. Válaszd ki a neked megfelelőt.
(#) poros válasza buksi86 hozzászólására (») Feb 10, 2011 /
 
Ugyan ezt a kérdést már már feltetted a 12voltos akku töltő topicban.
(#) buksi86 válasza poros hozzászólására (») Feb 10, 2011 /
 
köszi a segítséget de ezek a rajzok nekem nem mondanak sokat
miket kellene megvennem a meg építéséhez a töltőnek???
Trafom az van egy pc tápjában az remélem jó???
a többi alkatrész listája kellene,hogy miből mennyi kéne és hogy hova kössem öket.....
(#) poros válasza buksi86 hozzászólására (») Feb 10, 2011 /
 
Szia. Távol áll tőlem hogy megsértselek, de ha a rajzok nem mondanak semmit akkor nem tudok segíteni. Hisz ott van lerajzolva" mit hova kell kötni" és milyen alkatrészek kellenek. Talán lelkes kezdő vagy de rajz ismeret nélkül nem fogsz boldogulni. Elsősorban azt tanulmányozd ,később olyan töltőt építesz amilyet csak akarsz. A PC táp átalakítás után alkalmas lehet egy töltőhöz de ahhoz már komolyabb ismeretek szükségesek.
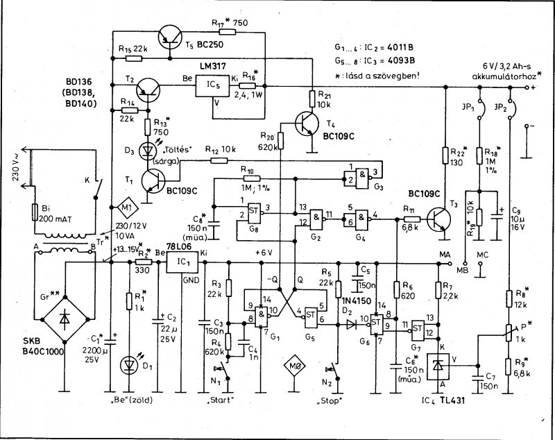
(#) stelok hozzászólása Feb 10, 2011 /
 
Üdvözlet Mindenkinek

Azzal a kérdéssel fordulok hozzátok mert a mellékletben
csatolt töltőt építettem meg és szeretném ha a csepptöltő
részének üzemelését is kijelezné egy LED.
Hogy lehetne módosítani a kapcsolást?
Egyébként a teljes cikk a HE2003/10 újságban van.

Akku-1.jpg
    
Következő: »»   71 / 309
Bejelentkezés

Belépés

Hirdetés
XDT.hu
Az oldalon sütiket használunk a helyes működéshez. Bővebb információt az adatvédelmi szabályzatban olvashatsz. Megértettem