Fórum témák
» Több friss téma |
Köszi!
Az előbbi hozzászólásoknál találtam motor vezérlő kapcsolást,az jó lenne nekem? Vagy tudnál linkelni nekem működő kapcsolást? Amugy a relé topicból jöttem át,FET-es(vagy valamilyen félvezetős)relét szerettem volna csinálni csak hát rájöttűnk hogy nagy hűtőfelület kéne a FET-nek ![]() 12V-os rendszerben gondolkodok.
Szia!
Csak ki-bekapcsolni szeretnél vagy valamilyen fordulatszám vagy feszültségszabályzást is akarsz?
Akkor csinálj egy MOSFET kapcsolót. A FET típusa nem lényeges, csak n-FET legyen.
Köszi!
Mekkora áramot lehet kapcsolni ezzel ha a fesz 12V? Lehet bontó érintkezős kapcsolást is csinálni FET-tel vagy tranzisztorral?
Minden féle nyitó-bontó megoldást lehet csinálni. A max. kapcsolható áramot a FET árama határozza meg és persze 12V-on is működik.
Keress így: Bővebben: Link
Már én is kerestem de ezek szerint rosszul
![]() Tényleg talál sok példát,van olyan FET ami alapból zárt(vezető)állapotban van és a G-re adott fesz hatására nyit(nem vezet)?
Igen, a p-FET alapból vezet. Példakapcsolást itt találsz rá: P-channel MOSFET Switch De szerintem ne offiljunk tovább.
Köszi szépen a segítséget!
Pwm vezérlésről mi a véleményed? A fenti kapcsolások jók?
Ha teljesítményváltoztatást (fordulatszám, áram) akarsz, akkor az impulzusszélesség-modulációval (PWM)való megoldás jó. Kapcsolóüzemben kicsi a veszteség.
Ezt a kapcsolást néztem,ha 100%-on megy a kapcsolás mind a 4 FET nyitva van?
Mindig nyitva van mind a négy FET. Csak az a nem mindegy, hogy mennyi időre. Egy 20Hz-el modulált PWM szimulációja: Bővebben: Link. Ha keskeny impulzusokkal kapcsolgatjuk a FET-eket, akkor a fogyasztón átfolyó áram effektív értéke kicsi lesz. Ha széles impulzusokkal kapcsolgatjuk (hosszabb bekapcsolási idő), akkor nagyobb lesz az effektív érték.
A szimuláció sokat segített a dolog megértésében
![]() Lehet hülyeséget írok de pl ha vennénk 2 FET-et és megcsinálnánk a FET-switch kapcsolást egy ellenállással szabályozva(mint egy potméter úgy müködne),és egyszer az egyik feten(kapcsoláson) haladna át az áram aztán a másikon,így amíg az egyiken disszipál valamenyi teljesítmény a másik hülne. Mi a véleményed erről?Vagy ez így túl bonyolult?
Ez nem jó. Gyorsan kell kapcsolgatni és határozottan. Arra kell törekedni, hogy vagy teljesen nyitva legyen a tranzisztor (FET) vagy teljesen zárva. Akkor fejlődik hő, amikor köztes állapotban van a kapcsolóeszköz, akkor olyan, mint egy fűtőtest, hisz az energia nem a fogyasztóba kerül, hanem a tranzisztor belső ellenállásán keresztül alakul hővé.
PWM kapcsolások: Bővebben: Link. De a fórumban is van rengeteg kapcsolás.
Igen erre nem gondoltam hogy ilyenkor a FET-en fűtené el a teljesítményt.
Jó dolog ez a pwm-és 555-ös el elég egyszerűen megvalósítható ![]() Köszi a linket és a magyarázatot! További szép napot! Üdv!
Szia!
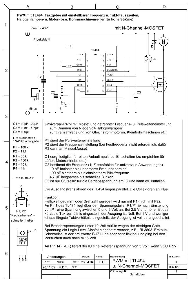
A mellékelt kapcsolást nézd meg, szerintem nem rossz! Pláne van hozzá nyákterv is!!! Az IRFP064N FET nyitott ellenállása 0,008 Ohm! Gondolom elég kicsi! 20A körül még alig kell neki egy kis hűtőborda, feltéve ha jól van meghajtva. Üdv: patkolttojas
Köszi szépen a kapcsolást,tényleg jónak tünik
![]() Lenne pár kérdésem a rajzal kapcsolatban:A külső potival mit szabályozok?és az input ra milyen bemenetet kell kötni? A load kimenetre kötöm a szabályozni kivánt fogyasztót(égő,motor),és ezt a kitöltési tényező alapérték potival szabályozom? V+ ra milyen feszültséget kell kötni? Mégegyszer köszi a rajzot és bocsi a sok kérdésért de ezekre nem tudtam rájönni. Üdv!
Szia!
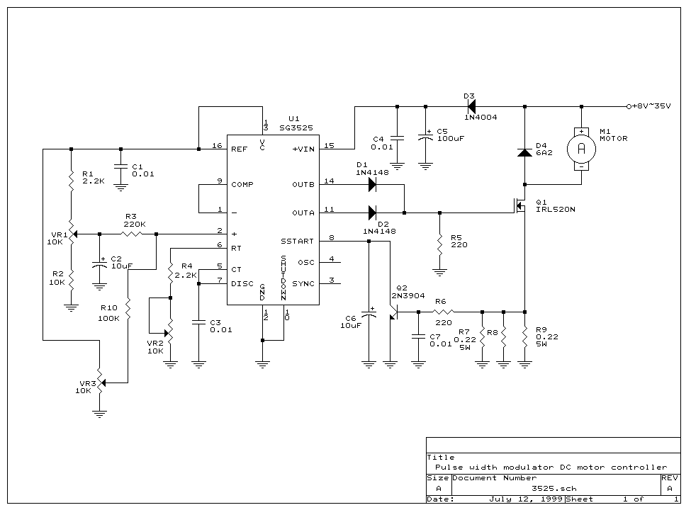
A tápfesz ebben az esetben a biztonságos tartomány esetén 8 - 35V . 8V alá nem lehet menni, mert nem nyit ki rendesen a FET, kicsit kevés is neki, jobb lenne 10V vagy a feletti érték, de úgy is elmegy.. A P1 potival a minimum értéket lehet beállítani, a P2 -vel a maximumot, az INPUT bemenetre pedig a Vref és a GND közötti tetszőleges feszültség kerülhet, vagyis +5V és a 0V között bármi. Ha úgy kötsz be egy potit, hogy az egyik széle a Vref, a közepe az INPUT és a másik széle a GND, akkor a beállított maximum és minimum érték között tudod szabályozni a kimenetet. A frekvencia ezekkel az alkatrészekkel 100 Hz - 5 KHz között állítható, tetszőleges értékre, ami a legjobban megfelel mondjuk a motornak. Csatoltam egy nagyon hasonlót, lehet, hogy ez jobban tetszik majd, kicsivel egyszerűbb. Üdvözlettel? patkolttojas
Köszi!
Mostmár értem,nem jöttem volna rá hogy oda potmétert kell tenni ![]() Mind a két kapcsolás tetszik,te melyiket használtad vagy építetted meg? Még azt szeretném kérdezni hogy a frekvenciát milyen értékre kell beállítani?Irtad hogy 100Hz és 5KHz között állítható. Üdv!!
Szia!
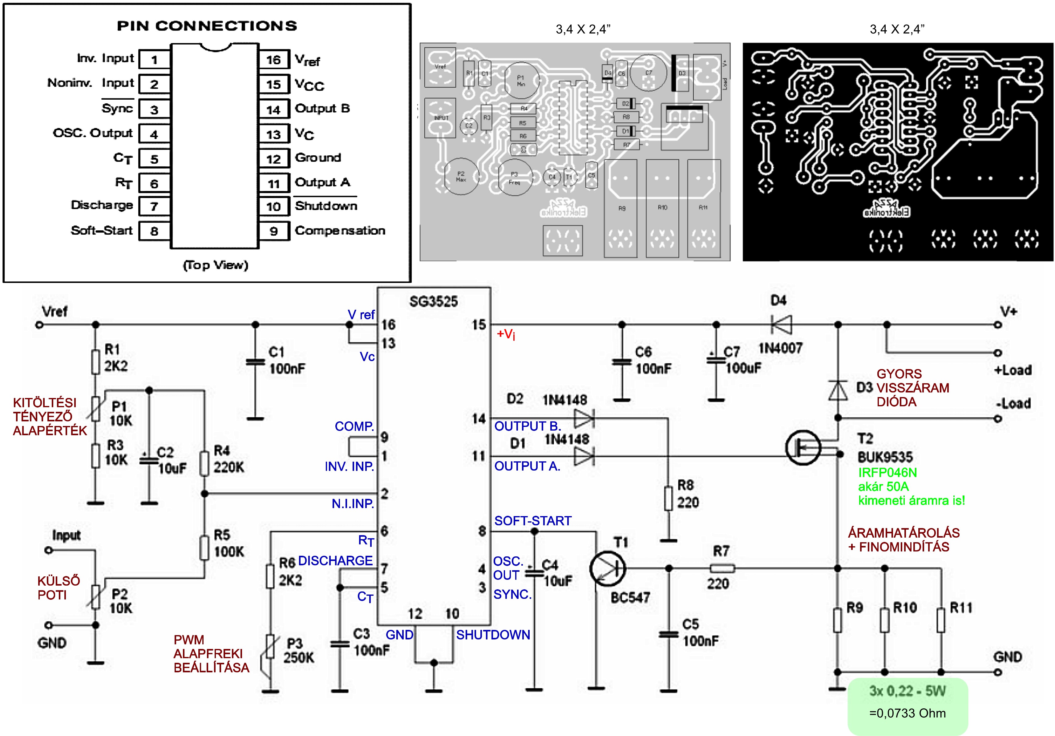
Én nem ezzel az IC-vel építettem meg, hanem ennek a testvérével, a SG3524-es típussal, szinte ugyan az, csak més a lábkiosztása. Ebből a szempontból mindegy. A frekvenciát nem "kell" valamilyen értékre állítani, az attól függ, hogy mit raksz rá terhelésnek. A motorok önindukciójától, nagyságától, stb. függ, hogy milyen frekvenciát "szeretnek", vagy nem. Vannak olyan motork, amik kimondottan az alacsonyabb frekit szeretik, bár jellemző módon ilyenkor hallani is a PWM működéséből eredően a hangot, vannak magasabb frekin működő motorok is, de sajnos nem lehet egyértelműen azt mondani, hogy pl. 1KHz, vagy 300 Hz, azt sajna ki kell kísérletezni. A fontos az, hogy ne forraljad fel a FET-et a kimeneten, egyébként a motor leadott teljesítményéből is lehet arra következtetni, hogy alacsonyabb frekin ad e le nagyobb teljesítményt, vagy magasabban. Ezért jó, ha a PWM frekijét viszonylag tág határok között lehet szabályozni. A feltüntetett alkatrész értékekkel tudja ezeket a határokat. Az eredeti kapcsolás azt hiszem 6,5 A maximumot tud, de azt is csak a FET miatt adják meg, mert kisebb teljesítményű, mint amit javasoltan 50A értékhez. Azt az ellenállást is ki kell ilyenkor cserélni kisebbre, ami a FET "S" lábáról megy a föld felé, mert ha eléri rajta a feszültség a 0,2V (200mV) értéket, akkor a kimenetet letiltja, így korlátozza az áramot. De pontosabban nem egészen tiltja le, hanem befolyásolja a kimenő impulzus szélességét, annyira csökkenti, hogy ne tudjon nagyobb áram folyni. Üdvözlettel: patkolttojas
Köszi!
Tehát akkor az is számit mit hajtok meg az áramkörrel... Az első kapcsolás amit küldtél már a módosított 50A-es változatra van módosítva? A második kapcsilás a 10-35V-os tartományben hány A-ig használható biztonságosan? Amugy mind a 2 kapcsolás tetszik,a második egyszerűbbnek tűnik ![]() Üdv!
Szia!
Mindkettőnél szinte csak a végén lévő FET típusa határozza meg, hogy mennyivel terhelheted. Persze a FET-et minden képen hűtőbordára kell szerelni. Nagyobb teljesítmény esetén még ventilátor használaa is szükséges lehet. A másodiknál az R9 értékét kell megválasztani, hogy a maximális kimenő áram esetén 0,2V essen rajta, ugyanez érvényes az elsőre is, csak ott az R9-11 eredőjén kell ugyanekkora feszt mérni. Egyébként az elsőnél csak azért tettek bele 3 darabot, hogy kisebb teljesítményű ellenállásokat használhassanak. A lényeg, hogy ennek az ellenállásnak a teljesítménye akkora legyen, hogy elviselje a rajta átfolyó áramot. Pl. ha 10A-re választod a maximális áramot, akkor P=U*I vagyis 0,2*10=2W azaz elég lenne egy 2W-os ellenállás is, de az értéke persze szintén számolható, vagyis R=U/I vagyis 0,2/10=0,02 Ohm lenne. Azért kell figyelni ennek az ellenállásnak a teljesítményére, mert ha aláméretezed, akkor esetleg annyira felmelegszik, hogy még a forrasztást is kiolvasztja! A 10A -es esetben 2W hőteljesítmény keletkezik rajta amit, persze valahova el kell vezetni. Egy kicsit mindenhez számolni kell. Üdvözlettel? patkolttojas
Köszi a kapcsolásokat és a magyarázatot
![]() Üdv!!
Üdv!Erről mi a véleményetek?
A kérdésem az hogy mire való 2 potméter. Addig ok hogy egyik változtatjuk a kitöltési tényezőt.
Sziasztok!
PWM szabályozást szeretnék megvalósítani, de bevallom megakadtam a szükséges IC kiválasztásánál. Olyan áramkörre lenne szükségem, ami 0-10 V-os feszültségtartományban kapja a bemenetet (külső szabályozó állítja elő), majd adott (általam beállítható) frekvencián vezérli a kimenet kitöltési tényezőjét. Erősítő fokozat után egy 10-15 Amperes, 150 W-os tekercset hajtanék meg. Köszönöm a válaszokat!
Szia!
A (#919828) hozzászólás mellékletében lévő kapcsolás nem jó?
Sziasztok!
Elektromos kerékpáromba szeretnék PWM vezérlést építeni. Meg is építettem egy a topicban talált kapcsolást (lásd melléklet). Próbapanelen összeraktam, oszcilloszkóppal megvizsgáltam a kimenő jelet (a bemenő jelet széles tartományban kipróbáltam, 40V-on is), és minden úgy működött ahogy kellett. Ezek után jött a főpróba, akkumulátortelepet - 3db sorba kapcsolt 12V-os akku, az aktuális kimenő feszültsége 39 V volt - rákötöttem a próbapanelre, mint bemenő tápfesz, a motort pedig a kimenetre kötöttem. Bekapcsolom, erre a tl 494-es IC szó szerint kigyulladt egy pillanat alatt, majd lerobbant a teteje az egyik lábánál (meg tudom mondani, hogy pontosan melyik volt). Ennyi,vége lett. Kicsit értetlenkedve állok, mert az áramkör a panelen tökéletesen működött, izzóval is kipróbáltam (eltérés, hogy a 1Mohm-os potmétert kivettem, mondván hogy elhagyható a leírás szerint), és tételezzük fel, hogy 25-szörre is mindent jól kötöttem össze. Egyik hozzáértő ismerősöm szerint lehetséges, hogy a motor "rúgott vissza", mivel gyenge volt a védő dióda. Én nekem az gyanús, hogy semmilyen korlátozó ellenállás sincsen az IC és az akkuk között. Van valakinek valami ötlete, hogy mi lehet gond? Köszi, Boti
Szia!
A téma olvasása közben elsiklottam felette, holnap ránézek, de szerintem jó lesz! Köszi
Hali! Hasonlóképp jártam én is, a védődiódát kimérted a füst után? Esetleg olyan is megtörtént velem, hogy az újrahasznosított fet nem bírta ki a beforrasztást, védődiódából nekem 660W 12V-os motoron 4x36A van, plusz kondik a fet lábához, 40000u, ez elvileg azért kell hogy elnyelje az indukciós áramot, meg betettem 8db 64A-es fetet, hogy nehogy problémák legyenek a nagy áramfelvétellel. Jah és a 144A-nyi dióda langyosodik a kis hűtőbordákon.
|
Bejelentkezés
Hirdetés |















