Fórum témák

» Több friss téma
Fórum » Elektronikában kezdők kérdései
- Ez a felület kizárólag, az elektronikában kezdők kérdéseinek van fenntartva és nem elfelejtve, hogy hobbielektronika a fórumunk!
- Ami tehát azt jelenti, hogy a nagymama bevásárlását nem itt beszéljük meg, ill. ez nem üzenőfal!
- Kerülendő az olyan kérdés, amit egy másik meglévő (több mint 17000 van), témában kellene kitárgyalni!
- És végül büntetés terhe mellett kerülendő az MSN és egyéb szleng, a magyar helyesírás mellőzése, beleértve a mondateleji nagybetűket is!
Lapozás: OK   1189 / 4048
(#) peter1995 válasza Directors hozzászólására (») Feb 12, 2011 /
 
VAn olyan rész ahova elég de van ahova 5W-os kell.
(#) Directors válasza peter1995 hozzászólására (») Feb 12, 2011 /
 
Igen azt tudom.hogy a végtranyókhoz mindég kellenek nagyobb teljesítményű ellenállások is.
De ezektől eltekintve elegendő a 0,25W általában, ugye?
(#) peter1995 válasza Directors hozzászólására (») Feb 12, 2011 /
 
NAgyrészre igen.
(#) kadarist válasza peter1995 hozzászólására (») Feb 12, 2011 /
 
12V-ról szeretnéd táplálni az erősítőd?
(#) peter1995 válasza kadarist hozzászólására (») Feb 12, 2011 /
 
Nem.A trafót úgy tekerném meg hogy a szekunderen 28V legyen.A primeren ott 12V van.És a 28V egyenirányítva meg pufferelve lenne 40V.
Ha pl a primer 200N akkor aszeunder 2x 466 N.
HA 200N a primer akkor aszekunderon 1V az 16,6N.
CSak mivel az erősítő 100W-os így kicsivel több kell neki int 100W.A DC forrás az bírja de azt nem tudom hogy a trafó mekkora legyen.KEll a 100W meg egy kicsi hogy átmenjen a teljesítmény vagy elég az 50W-os is.
(#) kadarist válasza peter1995 hozzászólására (») Feb 12, 2011 /
 
Na, hát végső soron 12V-ról szeretnéd táplálni. Keress valami normális invertert, mert ez nem egy korrekt kapcsolás. Legjobb lenne egy PC-tápot átalakítani.
(#) peter1995 válasza kadarist hozzászólására (») Feb 12, 2011 /
 
Próbáltam már PC tápot de kudarcba fullatd.És már nincs több tápom.
Viszont van 12VDC-m sok-sok amperral és gondoltam abból kihozni a 40V-ot.
(#) kadarist válasza peter1995 hozzászólására (») Feb 12, 2011 /
 
Mi ez a 12V DC? Akkumulátor?
(#) peter1995 válasza kadarist hozzászólására (») Feb 12, 2011 /
 
A-a .Egy pc táp.De 600W-ot ad le a 4db 12V-os ágon összesen.
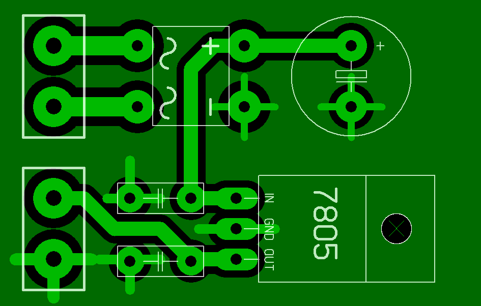
(#) David.zsombor hozzászólása Feb 12, 2011 /
 
Sziasztok ugye ez így jó?

7805..GIF
    
(#) kadarist válasza David.zsombor hozzászólására (») Feb 12, 2011 /
 
Jó, de a 100nF-os kondiknak is csinálj helyet, közvetlenül az IC lábainál.
(#) janikukac válasza David.zsombor hozzászólására (») Feb 12, 2011 /
 
Ez mi lesz ?
(#) MaTe193 válasza janikukac hozzászólására (») Feb 12, 2011 /
 
5V-os stabilizátor.
(#) janikukac válasza MaTe193 hozzászólására (») Feb 12, 2011 /
 
És az mire való?
(#) peter1995 válasza kadarist hozzászólására (») Feb 12, 2011 /
 
Esetleg tudsz egy olyan rajzot ami 12VDC-ből csinál nekem +-40V-ot.Az se baj ha előbb AC-t aztán egyen+puffer és úgylesz DC.
(#) MaTe193 válasza janikukac hozzászólására (») Feb 12, 2011 /
 
A bemenő cca. 7-tizenegynéhány V-ból csinál 5V-ot.
(#) David.zsombor válasza kadarist hozzászólására (») Feb 12, 2011 /
 
Miért kell közv az ic lába mellé?Így jobb?

7805.2.GIF
    
(#) janikukac válasza MaTe193 hozzászólására (») Feb 12, 2011 /
 
Jahm mostmár értem.
(#) kadarist válasza David.zsombor hozzászólására (») Feb 12, 2011 / 1
 
A nagyfrekvenciás gerjedésgátló kondenzátorok úgy fejtik ki a legnagyobb hatékonysággal a hatásukat, ha minél közelebb helyezzük el az IC kivezetéseihez. Érdemes a 78xx lábait is a lehető legjobban lerövidíteni. Érdemes oda kerámiakondenzátorokat tenni a kis induktivitásuk és kis nagyfrekvenciás ellenállásuk miatt.
(#) David.zsombor válasza kadarist hozzászólására (») Feb 12, 2011 /
 
Aham mostmár értem.
(#) David.zsombor válasza David.zsombor hozzászólására (») Feb 12, 2011 /
 
Ennél közelebb már nem lehet :

7805..GIF
    
(#) kadarist válasza David.zsombor hozzászólására (») Feb 12, 2011 /
 
Na, rossz helyre írtam. Ez neked szól: Bővebben: Link
(#) David.zsombor hozzászólása Feb 12, 2011 /
 
Senki többet harmadszor? A többi a tiéd jani
(#) blackdog hozzászólása Feb 12, 2011 /
 
Sziasztok!

Adott egy duo LED (zöld/piros) közös katód. Amit szeretnék:
Alapból zölden világítson (ez ok).
Ha a piros oldal anódja feszültséget kap akkor a zöld lekapcsoljon és kezdjen el pirosan világítani. Na ez nem akar menni. Hogyan kell ezt megvalósítani?
(#) qvasz2 válasza blackdog hozzászólására (») Feb 12, 2011 /
 
Használj LOGIKÁ-t. Egy inverter megteszi. Alapból a baloldali LED működik, mikor feszültséget raksz a bemenetre, átvált a jobboldalira.

logika.jpg
    
(#) janikukac válasza David.zsombor hozzászólására (») Feb 12, 2011 /
 
Ó, köszike Zsombi, nagyon ari vagy !
(#) blackdog válasza qvasz2 hozzászólására (») Feb 12, 2011 /
 
Ezen én is gondolkodtam, de én tranzisztoros megoldásnak jobban örülnék.
(#) qvasz2 válasza blackdog hozzászólására (») Feb 12, 2011 /
 
Szinte megoldhatatlan probléma, lévén a tranzisztor is egy inverter
(#) Directors válasza peter1995 hozzászólására (») Feb 12, 2011 /
 
Köszi.
(#) vilmosd válasza blackdog hozzászólására (») Feb 13, 2011 /
 
Hali
Egy ilyen "bonyolult" kapcsolas szerintem megoldja a problemat.

led_rg.png
    
Következő: »»   1189 / 4048
Bejelentkezés

Belépés

Hirdetés
XDT.hu
Az oldalon sütiket használunk a helyes működéshez. Bővebb információt az adatvédelmi szabályzatban olvashatsz. Megértettem