Fórum témák
» Több friss téma |
Fórum » Propeller Clock
I am glad that we managed to start!
Örülök,hogy sikerült elindítani!
Now you should add a nice PCB ...
Most már kellene egy szép nyák...
Sziasztok!
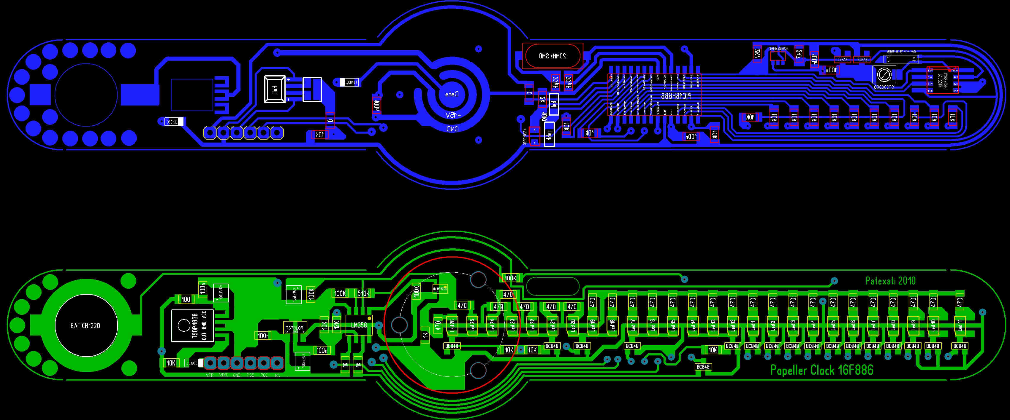
Elkezdtem beültetni a propellert, volt 2 órám meló után, de van egy hiba a nyáktervben. A PIC 16-os lábán levő 10K nem a tranzisztor bázisára megy, hanem a föld fele, cserébe a bázisa közvetlen van a PIC lábán. Ez a Patexati 2010 feliratú nyákterv, 16F886 verzióhoz. (H2OPOK féle nyák..) Ismert ez a "hiba"? Vagy újat mondok? Ha újat, akkor tegyetek be egy 10K-t a tranyó bázisa elé, mert hosszú távon nem biztos, hogy bírni fogja ![]() Nem beültetési rajz alapján rakom össze, hanem rajz alapján, így bukott ki.. Van esetleg valakinek pdf-ben, vagy jpeg-ben hozzá beültetési rajza? Sprint-et nem tudok telepíteni a gépre, mert céges, így meg marad a végigkövetés, ami elég sokáig tart (de legalább mindent észreveszek ) csak az apróbb eltérések órákig lekötnek
Szia!
A 16F886 16. lába, az RC5, bemenet, a tekercsen való adatátvitel vételi vezetéke, a tranzisztor kollektorára és egy a tápra menő felhúzó ellenállásra kell mennie. A terv szerintem jó...
Igen az az adatvonal lett volna.. A PIC 16 lába fel van húzva +5Voltra 10K ellenálláson ezt egy BC848 NPN tranzisztor rángatná GND-re ha ez a funkció élne bent..Egy hiba van a hőmérsékletmérő bekötésnél de ott csak össze kell forrasztani az ALERT-GND lábat de ha nincs akkor is működik! Kezeskedem,hogy más hiba nincs bent több mint fél éve megy már az első és több mint 15 készült belőle
Szia!
Azt hiszem, Merlingerin egy ilyen beültetési képet szeretett volna jó nagy felbontásban. Ime:
Szia! A lay-ból lehet nyomtatni képet készíteni,stb.. Direkt nem számozom az alkatrészeket hanem egyből beleírom így nem kell keresni külön jegyzetben..Rajz is készült róla de teljesen felesleges dolog mivel ha a képek szerint be van ültetve az biztos,hogy el fog indulni
A rajzban egyébként nem is szerepel az adatátviteli rész ..
Huhh.. Igazatok van! Éjszaka játszottam vele, és valóban így van. Amikor felébredtem, meg kellett volna nézni ismét, nem ide írni marhaságokat
Rossz rajzot néztem a jó nyákhoz. Elnézést! Janocsinak köszönöm! tökéletes
Sziasztok!
Felnyaltam mindent a propellerre a LED-ek kivételével. Néztem a rajzot, meg a beültetésit is (amit ismét köszönök! ) viszont nem tudom, hogy melyik LED melyik. Helyesebben melyik LED milyen színű? (tudom, ahogy akarom, a "kijelző" színek kékek lesznek, de melyek azok, amik nem kékek, vagyis nem a kijelzendő karakterekhez tartoznak? Legszívesebben kipróbálnám, de nem akarom ki, meg beforrasztgatásokkal elrondítani a nyákot, egész szép lett.
Szia!
A ledek sorrendje: külső led, az óraosztás led, a másodperc led, 8 digitális led, 4*3 analóg led.
Köszönöm!
Közben össze is raktam, de valami nem kerek. Nem indul, 4 LED teljes fénnyel világít, 2 pedig nagyon haloványan. Hall cellára/távirányítóra nem reagál. Tápfesz ellenőrizve, 5V tökéletes. Propeller nélkül, labortápról indítottam, 12V a bemenő tápfesz. Abnormális áramfogyasztása nincs. Változtatás az eredeti áramkörhöz képest nincs, csak az SMD 7805 helyett van sima TO92 mert leejtettem az SMD-t, és fél óra keresés után feladtam.. ![]() Képeket csatoltam, így néz ki beültetve, én nem látok semmi összefolyást, vagy más gondot. A PIC-be mailben kapott prop_bright3.HEX van, elméletileg a chipcadben amit kaptam MCP9800A3T temp. sensorhoz való. Van valami tippetek, mi lehet a bibi?
Meg kell csinálni a bázist,hajtást,tápot és kipróbálni! Így nem fog elindulni mit reagálna a távirányítóra szerinted?? Led nem világíthat egy sem! Ezt nem igazán lehet csak úgy összedobni mert lehet sokba kerül..
Szai!
Nincs fordítva beülteve az a PIC ? A képről nekem úgy tűnik.
Szia!
Hát pont azt vártam, hogy ne világítson semmi. Áramkorlátos labortápról indítok mindent, mert az ördög nem alszik. Ha sok áramot nyel be, akkor valami nem jó. Tovább addig nem lehet menni, míg nem tudom, hogy mi a bibi. Speciel a motor nélküli próbától azt vártam, hogy nem világít semmi, majd a távval bekapcsolva felvillan esetleg az egész LED oszlop, vagy a HALL cella előtt rángatva egy mágnest, villognak a LED-ek. Ez után szerettem volna felcsavarozni a bázisra, helyesebben a motorra. De mivel a képen látható jelenséget produkálja, és szemmel, nagyítóval sem látok semmi összefolyást, minden a helyén van, tápfeszek rendben vannak, nem tudom merre tovább ![]() Kicsit olyan a jelenség, mint ha a PIC nem indulna el, és a világító LED-ek olyanok, mint ha a PIC ezen lábai nem kimenetnek lenének definiálva, hanem "valaminek", emiatt világít a LED. Csak nem vagyok benne biztos. Minden esetre a betöltött HEX-et visszaolvastam, stimmel. Jól van programozva.
Plusz egy szavazat a fordított beültetésre!
De!
Hogy a franc enné meg.. Még jó, hogy van itthon egy csővel.. Teszek bele másikat. Már megint nem figyeltem. A beültetésin a feliratot néztem, hogy merre néz, nem a kis piros pöttyöt (fekete fehérben nyomtattam ki..)Megyek, teszek bele másikat. Köszönöm!
Szia!
Ezzel a képpel hasonlítsd össze az "1" lábat. mert szerintem valami ott nem igazán jó a PIC-nél... OK! A csere után már jó lehet.
Szia!
Kösz, ezt nem is tudtam volna kihagyni.
Sziasztok Kérdezném hogy a CALIBRA forumtárs által készitett propellerének a motornak melyik irányban kéne pörögni felteszem a hex-et Sajnos nem értek még a programozáshoz és a forditáshoz de jo lenne tudni mert nekem ora mutato járásával ellentétessen forog a venti (12cm pc) motorom
Szia!
Ez a (hex) óramutatóval ellenkező irányban forgó motorhoz van fordítva. PC ventihez és videó-fejmotorhoz is használhatod.
Még valami!
Az állomány tartalmazza a forrásprogramot is, (asm), ott meg tudod nézni, hogyan van definiálva a motor forgása! Ebben a sorban találod. "#define MotorCounterClockWise ; un-comment this line if motor is running counter clockwise"
Jelentem, működik
![]() PIC csere után nem indult. Mondom mi a fene.. Jól megszívtam, mert a ventilátor, amit átalakítottam, az egy Papst dupla golyós csapágyas ventilátor, és a mágnesgyűrű átmérője nagyon nagy a csapágyak miatt. Így a tekercs is nagy átmérőre sikeredett, nem lehetett kisebb. Viszont a HALL cellára így rászórt. Nem volt kijelzés, mert szegény PIC nem tudta, mikor kezdje, a HALL cellából mindenféle sületlenség jöhetett. De amíg erre rájöttem... A megoldás az lett, hogy kihagytam a HALL cellát, és betettem egy fotodiódát a hall cella helyére, a ventilátorba pedig egy IR LED került. Tökéletes. Kiegyensúlyozni még nem volt időm, dolgozni is kell még ma, de minden esetre működik. Szerintetek melyik LED változat a legjobban látható? Most kékek vannak mindenhol, kivéve a szélső 3. Szép, szép, de a kék LED valahogy nem jó a szememnek, vakít, és nagyon kell nézni, hogy mi is van odaírva. Ezt leszámítva nagyon tetszik ![]() A "dobozoláson" töröm a fejem Próbálta valaki tükör elé tenni az óráját? Jól néz az úgy ki? Fényképen láttam már olyat, de nem vagyok benne biztos, hogy élőben is olyan jó, mint képen. Nem beszélve, hogy mi módon fúrom ki a tükröt. Az egész vekker 15V-ról hajtva 225mA-t fogyaszt. Szerintem ez egész jó ![]() Köszönöm a segítséget mindenkinek, a kész műről is teszek majd be képeket.
Köszönöm válaszod Már egyszer eljutottam a forrás áttiráshoz csak nem tudom hogyan mentettem hex-be jo lenne tudni mert ha lehet vele szöveget ki iratni jo lenne
Szia! Örülök,hogy megy
Én egy feketére festett plexi elé raktam az kiemeli..Piros ledek kék külső kör,zöld sec led nagyon jól néz ki De a zöld is viszont az erős! Lehet levenni a fényerőből akkor nem vakít..
Szia!
Ez már jó hír, ha tudsz feltenni róla majd fotókat, várjuk. (A Hall nem annyira érzékeny a forgótrafó működésére, inkább a kis kapcsoló mágnes jó beállítása lehet problémás. Ha jól megy a fototranzisztor infra vezérlésével is a megszakítás, akkor azzal is tökéletesen megfelelhet a célnak.)
Szia!
Lehet saját mozgó szöveget is kiíratni a propellerrel ha már működik a hardvered, abban is tudunk majd segíteni. Az előre átírt forrásprogramból hex állomány készítése már nem olyan bonyolult feladat egy alkalmas fordítóprogrammal. (MPLAB, MPASM.)
Jelenleg mplab programom van. Készen van a bázisom meg még a 3x16-os táv, gyönyörüen ki be lehet kapcsolni az infra ledet meg a ventit meg van a rotor is a tekercsel már csak a primer oldali tekercs kell de amig anyagra várok méregetek meg tesztelgetek csak nem tudom hogy lehetne labortáppal le probálni tekercs nélkül a rotort hogy rendessen müködik-e minden?
|
Bejelentkezés
Hirdetés |







A rajzban egyébként nem is szerepel az adatátviteli rész .. 




Én egy feketére festett plexi elé raktam az kiemeli..Piros ledek kék külső kör,zöld sec led nagyon jól néz ki 




