Fórum témák
» Több friss téma |
Eléggé le voltam/vagyok maradva ezen a téren. De köszönöm szépen az új infókat, utána fogok olvasni alaposabban ennek a jelenségnek.
Egyetértek a diódákra forrasztott 100nf-os keresztmoduláció szűrőkondikkal, továbbá a táppanelra és az adópanelra +-közé, /nem kispórolni/ de az alu lemez nem jó árnyékolásra, mert nem ér semmit.
Különösen nem ok.50Hz, 100Hz,re, pl.trafóhoz, oda még vékony ónozott lemez a jó, de ha nincs a sima 1es vaslemez is +felel.
Köszönöm mindenkinek az eddigi válaszát, amint lesz időm le fogom tesztelni az írottakat! PICer
Erre hogyan tudnám rákötni a soundfly bt típusúfm transmitteremet?
a válaszokat köszi!
Néztem az adódat. Mindenképpen meg kell bontani ha nincs rajta antenna jellegű vezeték, de sok jót ne várj tőle távolságban.
"Forradalom" idejére javaslom megépíten a linken látható "profi" adót. remélem tetszik a fórumozóknak.
Üdv joeBővebben: Link
Jó minőségű sztereo kóder és 15W körüli rf végfok CCIR sávra kapcsolási rajz nincs valakinek?
A kért kérés nem legális, de megnézném az egyel korábbi hozzászólást...
Ezen csak komplett gyári készülékek vannak, rajzot nem látok.
Bővebben: Link
Így néz ki. Úgy tűnik levették a linket, de keresve találtam hozzá ebay en gyári nyákot, beültetési rajzot és forráskódot is. :google: Írd be "8W PLL tarnsmitter". Össze kell halászni a darabjait sajnos. Nekem a korábbi linken egy nyák jön be, de lehet hogy pufferelt az Opera.
Köszi. A szalagkábel gondolom valamilyen kijelzőre csatlakozik. A nyákos oldalt megtaláltam, már csak a kapcs.rajza hiányzik.
Először is próbálj vásárolni 2SC1971-et. Amenyiben találsz, és van rá pénzed vegyél többet, mert egy estleges meghibásodáskor már nem biztos, hogy kapsz, ugyanis jópár éve nem gyártják.
Szerintem ez a kapcsolás egy fokozatosságon alapuló valaminek a vége. Mire akarod használni az eszközt? Akármire is, azt Európában legálisan nem tehetet meg kivéve ha műterhelést melegítesz vele.
Kezdj el foglalkozni valami ilyennel: Idézet: (Mindenki ezt mondja, de Magyarországon sok mindent nem lehetne megtenni, és lám... hol tartunk.) Egyébként rendeltetésszerű használatra. „Akármire is, azt Európában legálisan nem tehetet meg kivéve ha műterhelést melegítesz vele.”
Az általad csatolt rajz ha jól sejtem csak kb. 0,5W körüli teljesítményt tudhat, meg tudni kellene a tekercsadatokat is.
Nos, csak műszaki, és jogi problémákre szorítkozva. Egy adóberendezés építéséhez engedélyek kellenek, nem csak Magyarországon, de mindenütt a világon. Persze vannak országok, ahol lazább az ellenőrzés, de a világ jobbik felén biztosan nem így van.
Ahhoz, hogy egy adóberendezést rendeltetésszerűen lehessen használni szabványokban, és műszaki előírásokban meghatározott paramétereket teljesíteni kell. Ennek az az értelme, hogy a rendelkezésre álló véges természeti erőforrást (a frekvenciát, esetünkben a 87.5 - 108 MHz sávot) egy meghatározott célra, a lehető legtöbben igénybe vesessék, egymás jelentős (előre meghatározott) zavarása nélkül. Ezeket a szabályokat, előírásokat nemzetközi egyezményekbe foglalják, amit minden egyes aláíró ország a saját törvényeibe foglal, és kötelezettséget vállal ennek ellenőrzésére. Mielőtt adó berendezés építésébe kezdenél, ismerkedj meg ezekkel a műszaki követelményekkel, és döntsd el, hogy képes vagy-e ezeket teljesíteni. Ehhez baromira kevés segítséget nyújt egy kapcsolási rajz, pláne egy tekercs menetszáma, amit könnyedén magadnak is ki kellene tudni számolni. Az áramkörben vannak ennél nagyobb volumenű számítási feladatok is. Persze vannak könnyítések is az engedélyezésben, pl. a kishatótávolságú rádióberendezéseknél nem követelik meg az engedélyt a használathoz, de a gyártáshoz (akár egy db -hoz is) és a forgalmazáshoz igen. Az engedély megszerzésének feltétele, hogy a rádióberendezés (adó) bizonyítottan teljesítse azokat e feltételeket, amelyek az előírásokban, és szabványokban vannak. Ez természetesen pénzbe kerül. Rádióberendezés (adó) építésére egyedül az amatőrőknek van joga, mivel nekik amatőr vizsgát kell tenniük, és tudniuk kell, hogy mit csinálnak. Ez a jogosultság is csak az amatőrsávra vonatkozik. Műsorszóró sávban külön engedély nélkül csak kisteljesítményű, (50 nW ERP) és ezért kihatótávolságú adókat lehet használni, a saját beépített antennájával. Ebben az esetben engedmények tehetők a minőség tekintetében, mert a környezetére ható zavarása elenyésző. Nagyobb teljesítményű, és különösen külső antennára kapcsolt adóberendezésnek teljesítenie kell a műszaki előírásokat, mivel a hasznos jellel együtt kisugárzod a nemkívánt mellékhullámú jeleket is, ami káros zavarásokat okoz más állomások, szolgálatok számára.
A jogi oldalát ismerem. Egyébként nem is professzionális minőségűre gondoltam, és nem is arra, hogy az udvarban adótornyot vagy zavaróállomást építsek.
Ha ismerted volna, nem akarnál több wattos adót építeni.
És ez csak az adóépítés. A műsorsugárzásra NMHH oldalát ajánlom figyelmedbe.
Mivel ez egy szakmai oldal, ezért inkább a szakmai részéről beszéljünk, és ne a jogi, stb. dolgokról.
Szia Fantasy! Nem hinném hogy Pucuka rosszat akar...
Az lenne a kérésem, hogy légyszíves olvasgatsd végig az utolsó 12 hónap hozzászólásait ebben a témában. Tettem fel komplett rajzot nyákostól, számításostól, tekercs és rezgőkör méretezésestől... dokumentációt amit mások megépítettek és teljes elégedettség lett az eredménye. Egyébként a 15 Watt, ami brutális. Hangolva leteríted a megyét, és tényleg kopogtatnak utána az ajtón :eek2: Azért lenne még kérdés, hogy miért baj pl 20mW ami kiváló gyakorlatot ad az ilyenek építésének, és csomó mindenre rájössz? A fenti kérdést többször elemeztük, nem akarok ismétlésekbe bocsájtkozni. Ha végig olvastad egy csomó mindenre rájössz, mert valószínű egyéb esetben nem szívesen fognak a fórumozók segíteni. Olyan alapvető fogalmakat célszerű tisztázni ,mint RF teljesítmény, terjedési viszonyok,moduláció, fm, árnyékolás, rf teljesítmény mérés, rezgőkör saját frekvencia, ezüstözött huzal értelme stb. Tényleg jótanácsként mondom és nem ész osztásként, egyszerűen egy rajz nem elég egy ilyen jellegű eszköznél. Azért kitartás
Tudom, hogy nem akart rosszat, és nem is ész osztásnak vettem az általa leírtakat, csak elkanyarodtunk a téma szakmai részétől. Remélem nem sértődött meg.
A 20mW nem baj, az is valami, nem szóltam le, csak ezt akár a tescoban is lehet kapni. Egyébként elkezdtem olvasni a hozzászólásokat az elejétől, de kb. a felénél járok. Feltettem vagy 6 hónapja egy adót, ami odaver a tescósnak. Van ott hozzá nyák, meg azt hiszem Boliver meg is építette. Megkeresem a doksikat.
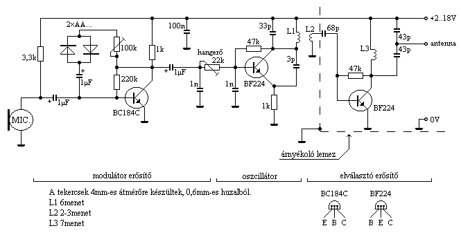
Tavaly júniusban volt fent...öregszünk. Ott van mellette komplett magyarázat. Ime
Az első mellékleted (FMMMMMM.LAY) mivel nyitható meg? A keresőbe beütve hirtelen ezt találtam: Bővebben: Link Mi a véleményed róla?
Sprint Lay 5.0 val tudod megnyitni. Ha filcel rajzolsz nyákot akkor teszek fel róla újra képet, vagy vasalod?
Túl nagy a teljesítménye, ráadásul ennek ellenére nem kvarc stabil...
Köszi, sikerült megnyitni. Alkoholos filccel szoktam nyákot rajzolni, nyáktervezéssel nincs probléma.
Ok jó munkát, kíváncsi vagyok az eredményekre!
Ezt már vagy huszonötször láttuk, minden 3-ik oldalon ez van belinkelve.
Tényleg nagy a teljesítménye 6V-ról kb.10mW, ez már Mo-on törvénybe ütközik. Elhiszem hogy működik, persze csak ha rendesen van megépítve. [OFF]Értem hogy többször láttad. Tehát, ha keres rajzot egy nagy adót belinkelve, akkor ne segítsek egyáltalán? Abban igazad van hogy visszaolvasni vissza tud(na). Ezt tanácsoltam is, és így sem lett meg, tehát beraktam újra. Mentségemre legyen mondva, hogy a hivatkozás a korábbi hozzászólásra nem működik amikor küldök egy új hozzászólást, tehát belinkelni nem tudom. |
Bejelentkezés
Hirdetés |






Feltettem vagy 6 hónapja egy adót, ami odaver a tescósnak. Van ott hozzá nyák, meg azt hiszem Boliver meg is építette. Megkeresem a doksikat. 
[OFF]Értem hogy többször láttad. Tehát, ha keres rajzot egy nagy adót belinkelve, akkor ne segítsek egyáltalán? Abban igazad van hogy visszaolvasni vissza tud(na). Ezt tanácsoltam is, és így sem lett meg, tehát beraktam újra. Mentségemre legyen mondva, hogy a hivatkozás a korábbi hozzászólásra nem működik amikor küldök egy új hozzászólást, tehát belinkelni nem tudom. 