Fórum témák
» Több friss téma |
Fórum » Propeller Clock
Nem tudom viccnek szántad e ? Ha igen akkor annak jó, de tényleg. Nevettem rajta
Persze hogy vicc. De úgy éreztem, nagyobb a hatás ha nem teszem ki a mosolyt.
![]() Amúgy nekem is nagyon tetszik. Gratula!
Sziasztok!
Kaptam ismét egy ”rossz” videót, ebben találtam meg a sokadik, (működőben most a 8. Capstan motorom), amelyet sikeresen el is indítottam. Ez annyira csendesen működik, hogy mindenképpen propeller meghajtására fogom felhasználni, talán azért is, mert tápfesszel lehet a fordulatát szabályozni, ahogyan a PC ventiét is. Ez a típus rövidebb tengelyhosszal készült. Ugyanebben a videóban található fejmotorból kiszedem a forgótrafót, amit ráépítek erre a Capstan motorra. (A fejmotor sajnos nem alkalmas közvetlenül a propeller meghajtására, mert ez a típus már tartalmazza a dobba integrált motor nagy mágnes gyűrűjét is, tehát a sztátor, /állórész/ is ebben helyezkedik el, csak a fedob forog.) Néhány képben a motorokról.
Sziasztok! Egy nagy áram átvitelű jó hatásfokú PC ventis légtekercsen dolgozom.. Ez a tekercs 0,1x12 szálból van sodorva mivel tekertem.. Ezzel képes vagyok 10Watt energia átvitelére is szükség esetén..
Ez gyönyörű! Komolyan le a kalappal...
Szia! Ezt a saját készítésű Litze huzalt ajánlom mindenkinek igaz kell némi idő a huzal elkészítéséhez de könnyű vele dolgozni és szép is lesz.. Ez azért is jó mert ha valaki nem tud megfelelő huzalt szerezni az kiselejtezett nem használt kis trafókban a primér tekercsből a kívánt vastagságút elő tudja állítani (hosszan kifeszíteni és fúrógéppel összetekerni)..Ragasztó,lakk is jobban megfogja,kevesebb lesz a veszteség,stb. A lényeg a végeit jól le kell forrasztani ,hogy minden szál forradjon össze és ügyelni kell gyártáskor ne szakadjon el.. Valóban szép nekem is tetszik nem gondoltam,hogy ilyen jó lesz különösebb figyelem ráfordítása nélkül is (15 perc alatt megtekertem ezt a tekercset + fél óra a huzalkészítés.
Sziasztok! Tudna nekem valaki segíteni? Ennek a Propeller Clock-nak kéne az összes nyák rajza Sprint Layoutban vagy hasonló tervezőprogramban. Van akinek megvan?
Nincs.
kly, janocsi, patexati, nagyon nagyokat alkottok, lehet követni titeket!
Egyelőre próbálkozom a galvanikus kapcsolattal, de előtte még egy kicsit élvezkedem a saját HDD motor meghajtóval.
Szia Kly!
Sikerült összeállítanom azt a HDD vezérlésű áramkört, amit már majdnem el is felejtettem. Most, hogy ismét szóba került a ”HDD motor vezérlés” topikban a TDA5144-es meghajtó, nem hanyagoltam tovább, furatszerelt alkatrészekkel megépítve már be is üzemeltem. Nagyon szépen pörög abban az alaplapban, amit Tőled kaptam. Most a Wireless beüzemelése fog következni, és egy SMD f886-os propellerrel ki is próbálom. Néhány felvételben erről.
Tyűha! Ez már valami! A vezérléshez van technikai anyagod amit megosztasz? Előre is köszi!
Üdv!
Kissé off, de talán hasznos felvetés. Mekkora létjogosultsága van egy mikrovezérlő + diszkrét elemekkel felépített HDD motor vezérlőnek?! Kérdezem ezt amiatt, hogy a gyári célvezérlők nehezen beszerezhetőek, és/vagy drágák. Mennyire könnyen használható a HDD motor a rotor rögzítésére, illetve az esetleges energiaátviteli tekercsek rögzítésére?!
Szia
Ez nagyon szép lett, gratula. Már nagyon várom a végeredményt Közben én sem tétlenkedtem ám beleraktam a PIC et is így már lehet vele a sebességet szabályozni és ki be kapcsolni az órát. Tulajdonképpen kész van az órám , kentem rá egy kis fényes lakkot is....pár kép Még annyit ,hogy ha beüzemeled a wireless powert és elkezd induláskor cincogni a HDD motor és nehezen indul az azért van mert a mocira vezető kábelek összeszedik a nagyfekit és meghülyítik az elektronikát, ha árnyékolt kábellel vezeted akkor megszűnik a hiba.
Szia
HDD motor drivert (BLDC-t) szerintem csak dsPIC el lehet csinálni legalábbis én csak ahhoz láttam példaprogramot azok meg elég drágák , Olcsóbb egy céláramkör. Bár lehet hogy tévedek
Anno, mikor elkezdtem csinálni a HDD órámat, azzal kínlódtam, hogy olyan vinyót találjak, amire ráadom a tápot, és szüntelenül forgatja a lemezt... Egy külföldi oldalon láttam motorvezérlő IC-t, ha minden igaz, ugyanaz, amit Te is árulsz most. Ezt a típust én nem találtam meg magyar alkatrész boltokban, külfödi forrásban nem is gondolkodtam...
Szerintem nem szükséges dsPIC, 8 bites AVR-re láttam appnote-ot... Mondjuk a jelenlegi AVR árak mellett nem biztos, hogy olcsóbbra ki lehet hozni...
Igen igazad van a kínai RC ESC-kben is valami ki AVR van.
Szia Vicsys!
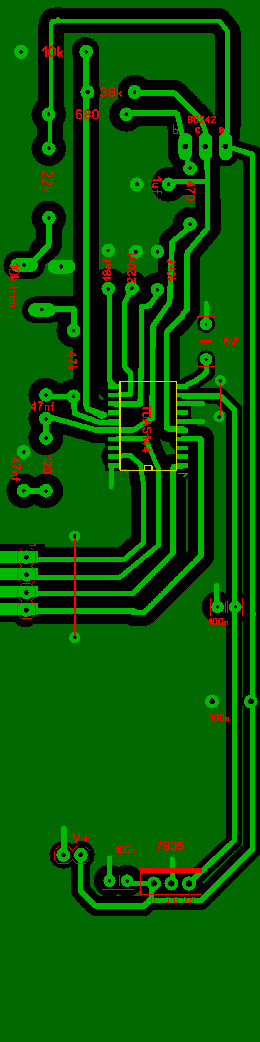
Ami készült, az egy gyári vezérlő alkalmazásával, TDA5144-el dolgozik. Felrakom az ajánlott kapcsolási rajzot, a sebtiben készült nyáktervet, (SPLay-5.0), és egy gif képet is a beültetésröl. (Egy szépséghibája van a nyáktervnek, a fólia oldalon vannak a furatszerelt alaktrészek is beültetve, /itt csak így fért el az alaplapban/, ha valakinek volna kedve, át is tervezhetné majd.)
Bíztató próbálkozásaim vannak 887-essel. Csak 6db ellenállás és 6 db FET kell hozzá. A progit könnyű megírni, csak annak a lépcsős ábrának megfelelő jeleket kell a portra rakni.
Jelenleg szép, simán megy a motor, most a felgyorsuláson gondolkozom, de azt hiszem, a HDD topikban kéne folytatni. Felteszem majd a forrást, hátha tudtok egy jó megoldást.
Annál azért egy kicsit bonyibb a dolog mint ahogy az a jelalak mutatja. tudni kell a rotor pontos pozícióját a gyorsításhoz. ki is lehet számoltatni de akkor a csillagponton kell ADC vel nézni feszkót ....elég bonyi
pontos vezérlés nélkül kb 1000PRM felett ki fog esni a szinkronból és csak rángatózni fog, ezt az utat már végigjártam
Igen, ezt gondoltam, bár 1000-ig még nem jutottam el :no: Csak azért próbálkozom így, mert legalább megértem a lelkivilágát, aztán jöhet a BEMF. Csináltál már ilyen szinkronizálást?
Nem csináltam csak a microchip BLDC példaprogramját néztem meg, az volt a dsPIC re írva. de is csak senzoros volt
Hali! Nem tudom jó e valamire, de egyszer ezt találtam.
Sziasztok.
Van egy olyan kérdésem hogy a videofej ferritmagos trafóját hogy érdemes bekötni? Base_04_24.HEX fájl van most betöltve a bázisba és jelenleg sorba van a pimer és szekunder tekercs is. (2-2 tekercses)
Szia! Javasolnám,hogy próbáld ki a rezgőkörös megoldást (olvass vissza kicsit) nekem nagyon jó eredményeim voltak a videófejes átvitelnél is és csak egy tekercset kötöttem be! Persze a kitöltést jól vissza kell venni.. Az egyenirányításnak 1 darab Schottky dióda kell a híd nem jó! Azt is el kell találni hogy jó! A tekercseket próbálni kell,hogy a jobb..
Úgy érted az összes Grace hidas tervrajz hibás?
Tele van vele nemcsak a net, de ez a fórum is...
Szia! Ki merem jelenteni,hogy igen ha egy sima egyfetes PWM-es bázis hajtja meg!! Működik de a hatásfokot drasztikusan rontja!! Én nagyon sok tesztet végeztem el erre is véletlenül jöttem rá!!
Helyesen: graetz. Írj inkább dióda hidat. :yes:
Értelem szerűen az egy fetes meghajtáshoz felesleges a híd.
Kell egy kb 10nF kondi is a primér tekercsre mi rezgőkört csinál belőle így sokkal jobb lesz a hatásfok és a zenerhez igazított kondi feltétlenül LOW ESR fajta legyen !! Kitöltéseket a tápfesz és a tekercsek függvényében módosítani kell! Kondiból 220µF a a minimum nagyobb lehet de az 1000uf sok hacsak nem súlynak kell felesleges! Lehet még tuningolni litze huzalos tekercsel más menetszámokkal de ez felesleges egy sima vagy akár a 886 óránál is mivel lazán elbírja.. Ezek a változtatások más sokkal több ledes órához kellenek már.. Az alap változtatásokat mindenképp érdemes végrehajtani így nem fog a fet "rezsó" lenni..
Helló.
Akkor ha jól értettem a lényege az hogy egy kb 10nF kondit kellene párhuzamosan kötni a primer körbe. A szekunderen pedig kidobni a hidat és egy sima egyutas schottkyt csinálni? (Nálam igaz már be van téve a híd de akkor kiszedem, szerintem akkor viszont a 2 primer tekercs sorba kötve talán nem is baj annyira, már nem szedem szét mert olyan jól összeraktam a motoron belül.) Még egy kérdés: Ha még nincs távirányítóm akkor mit fog csinálni? Sajnos még nem volt időm foglalkozni vele tv távirányító meg egy Saba és egy funai van gondolom azok nem fogják vinni. |
Bejelentkezés
Hirdetés |
























