Fórum témák
» Több friss téma |
Igen. Sokkal jobban arnyekol. Altalaban magas frekinel veszed igazan hasznat, de en minden nyakomat igy keszitem. A legtobb nyak-om mikrokontrollert tartalmaz es ott nagyon jol jon, foleg az oszcillator alatt.
a másik nagy előnye, hogy gyorsabban lemarja, tovább bírja a vasklorid(nem telítődik rézzel)
ne értsetek félre, én sem akarok ellenszegülni a DIY szellemmel, de még csak most kezdtem el az elektronikával egyáltalán foglalkozni
, meghát még csak 15 éves vagyok...szval természetesen és is szeretnék majd NYÁKokat készíteni, nagyon tetszik az egész világuk, de egyenlőre még kicsit sok ...szval lényeg a fokozatosság
hello!természetesen mindenkinek szive választása hogy hogyan kezdi az elektronikát.nekem a fokozatosság azt jelenti,hogy először ledes kapcsik egyszerűbb dolgokkal(tranzisztorral,kondenzátorral villogó,stb) ,logikai áramkörök egyszerű kipróbálása(monostabil,bistabil áramkörök, flip-flop,stb), és ezek után egy egyszerű ic-s dolog,majd belemerülni egy témába (pl.erősítők) mélyen az alap tudás megszerzése után.De ezt mindenki úgy teszi,ahogy szeretné.
Szia én meg 15leszek, de már fotózással készítek nyákot. Igaz, hogy elsőre kicsit drága, de megoldható még akkor is, ha nem vagy "milliomos". :yes: De elsőre szerintem ne gyártasd a nyákot, hanem tanulj meg szépen forrasztani próbapanelen!
Bővebben: Link
Igen, a te általad felállított sorrendet fogom szerintem énis követni
van nekem egy nagyjából 6x6 cmes, rézből készült, sűrűn barázdált hűtőbordám (P1 korabeli procihűtőé volt, van egy pár darabom belőle)...szerintetek ez és némi hőelvezető paszta elég lesz a TDA2030 hűtésének?
Ha csak max fél hangerőn fogod hallgatni, akkor igen :yes:
Ha tovább is akarod "nyúzni", akkor mondjuk nem fog ártani egy kis ventilátor sem annak a bordának...
ventillátor is van hozzá természetesen, a hozzá tartozó P1es procihűtő...
tehát akkor működöképes a dolog, köszi. ja és ha már hangerőszabályozás: esetleg egy hangerőszabályzós kapcs.rajzot valaki adna? nekem csak sima hangerőszabályzó (potméter) nélküli van...vagy az elég, ha a kimenet és a hangszóró közé bekötök egy potit?
Nem oda kell a poti, hanem a jelforrás és az erősítő elé!!!
:yes:
Sziasztok!
Volna egy kis bajom ezzel az áramkörrel(http://www.hobbielektronika.hu/kapcsolasok/egyszeru_14_w-os_erosito_tda2030-al.html?pg=2&Submit=%3E%3E). Azt tudom,hogy az Ut+ a pozitív tápfesz. 1,baj: Hova kössem a negatív tápfeszt?( a GND kivezetésre v. földeljem le?) 2,baj: Miért kell ebben az ármkörben földelés? 3,baj:Csak 1db bemeneti csatlakozót látok(In). Gondolom ez az MP3 (mivel ehhez kell az erősítő) pozitív kivezetése(nem biztos). Ez idáig OK, de hova kössem az MP3 negatív jelét? (Földeljem le v. GND kivezetés?) Végül: olvastam hogy az IC-nek kell hűtőborda(Pentium 2 féle). Az okoz valami problémát ha ezt a hűtőbordát én egy Coolerrel is fújatom közben? Előre is köszönöm válaszaitokat!!!
Szvsz!
Ez az egytápfeszes verzió. Magyarul nem kell neki szimmetrikus (+gnd-) táp. 1. Sehova. (amúgy leföldeled=gnd-re kötöd!) 2. Hogy legyen mihez viszonyítania az erősítőnek. (a +Ut pozitívabb, mint a GND, a -Ut negatívabb.) 3. Minden föld egybe megy! A bementi föld, a kimeneti föld, a táp föld. Végül: Nem gond, sőt szükséges! Anélkül nem lenne elég a borda hűtésnek. És egy kis végszó: Használd a link gombot!
még annyit, hogy a ventillátorral párhuzamosan köss egy 100nF-os kondit, hogy ne halld az erősítőben a venti zúgó hangját! Az összes negatív (GND) feszt kösd össze egymással: tápegység, végfok, mp3)
Idézet: „Az összes negatív (GND) feszt kösd össze egymással: tápegység, végfok, mp3)” Ezt már én is mondtam, de ne vezesd félre. NEM az összes negatív feszt kell összekötni, hanem az összes földet!
Szóval ha jól értem:
Ut+=tápégység pozitív kivezetése GND=tápegység negatív kivezetése In=MP3 pozitív jele Föld=MP3 negatív jele,meg még ami a kapcs. rajzon földelve van(C3,C5) Remélem jól értem,javítsatok ki ha nem!
Hali!gnd=föld(ugyanaz) ,és erre kösd rá ezeket: mp3 földje(negatív), rajzon földelt dolgok, tápegység földje.
Így jó lesz!Hello
Ok!
Köszi szépen! És a többi (In,Ut+) úgy jó ahogy írtam? Bocsi az "alap" kérdéseket,de még csak 15 vok és nagyon kezdő(a 2 ledes villógó már sikerült).
igen,sztem jók.jó építést!(ha rossz lett volna,úgyis szóltak volna
)
Üdv! Van valakinek elvi rajz, hogy hogyan is kell 2 TDA2030-at hídba kötni, egytápfeszes megoldással?
Láttam valahol egy kapcsolást ami sima 2 kivezetéses trafóból csinált +/- 3 leágazást. Ezt is keresném, bocs hogy ideirtam csak nem akarok külön topicot neki, meg ha bejön akkor ugyis a tda-hoz lesz.
Szia Woid,
nem tudok róla, hogy egytápfeszes változata lenne a hídkötéses TDA2030-nak, az adatlapján sincs ilyen. TaTa
Hi
Van sima tápfeszes verziónak hidalt verziója. De nagyobb a torzítás ami várható. Akkor már inkább az LM1875 Csatolmányt tessék menteni ! Amugy Fórumtársunk (Ant) már megépítette!
Köszönöm! Nos akkor egy kérdés maradt, ez megfelel egy "teljes értékű" +/- tápnak a TDA-hoz? Mert ami rajzot én láttam valamelyik RT vagy HE számban az Graetz kapcsolással működik de ha ez is jó, akkor remek.
Összedobtam egy normál végfokot, szól is szépen, asszony szerint nagyon is. Szerintem meg nekem hangosabb kell, kíváncsi lettem hídban mit tudna két kis TDA.
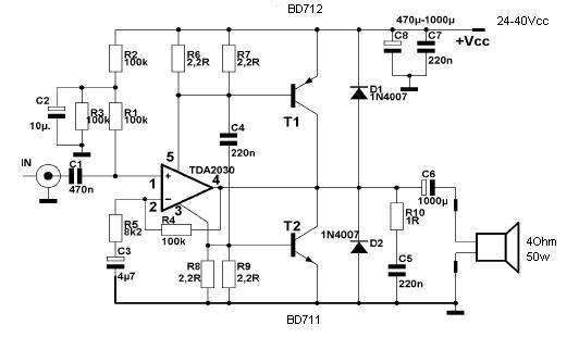
Sziasztok!Nekem van egy kapcsolási rajzom tda2030 val (200W)Csak nem tudom hogy ehez most szimetrikus táp kell vagy nem mert a mellákelt képen a táp nem szimetrikus de én ugy nezem hogy az kéne neki.Ja meg megtaláltam máshol is és ott leirja pontosan az adatokat hogy:jol stabilizált tap +-24 és +-36 között,max 5A,frekvencia 20Hz...20kHz, bemenetnél 500...800mV,És még azt is irja hogy a szűrő kondi 10000µF/50v
szeretném ha segitenétek vagy ha adnátok egy kis útmutatót.Szeretném megépiteni ez a végerősitőt :yes: elég kezdő vagyok az erősitők terén :nemtudom: :help: kosz :worship:
Ha kezdő vagy akkor inkáb a sima tápos TDA2030-at épísd meg elsönek minden sallang nélkül. Aztán majd utánna szórakozhatsz vele.
Szerintem abbol a kapcsibol nemjön ki 200Watt. De nem is sok értelme van... Méghogy 20Hz-től 20kHz-ig... Amugy a táp jelölés is zavaros...
Idézet: „Amugy a táp jelölés is zavaros...” Enyhén szólva zavaros!!! Ez simán nincs meg 200 W Igaza van Isának! Ha kezdő vagy, akkor csak a sima TDA2030-at építsd meg.. Ha pedig tényleg nagyobb erősítőt akarsz, akkor válasz komolyabb IC-t, vagy egy Idézet: -t„BD-s erősítő” Peti
A VF3-t is megépítheted, az is naggyon jó erősítő, garantálom
Sok sikert: Müszi
Hát én arra döntöttem hogy megépitem ezt az erősitöt csak az a bajom hogy azok helyett a tranzisztorok hejet nem e lehetne BD 911 illetve BD912öt rakni mert per pillanat csak ezek vannak ithol na meg még van BD237 ill BD238.Én ezekre gondoltam hogy nem e jok
de ha nem akor lemegyek a boltba és veszek jah meg valaki megmondana meik PNP es meik NPN mert nem talaltam sehol se de én ugy gondolom hogy a BD911 meg a BD237 az NPN,a BD912 + BD238 az pedig PNP. |
Bejelentkezés
Hirdetés |




, meghát még csak 15 éves vagyok...szval természetesen és is szeretnék majd NYÁKokat készíteni, nagyon tetszik az egész világuk, de egyenlőre még kicsit sok


szeretném ha segitenétek vagy ha adnátok egy kis útmutatót.Szeretném megépiteni ez a végerősitőt :yes: elég kezdő vagyok az erősitők terén :nemtudom: :help: kosz :worship: 
de ha nem akor lemegyek a boltba és veszek
jah meg valaki megmondana meik PNP es meik NPN mert nem talaltam sehol se de én ugy gondolom hogy a 



