Fórum témák
» Több friss téma |
Fórum » Kapcsolóüzemű táp autóba Hi-Fi-hez
Hát ja. Viszont most az a baj, hogy kevés az átvihető teljesítmény, és szerintem azért, mert nem nagyon van meg gerjesztve a mag.
Csak érdekesség képpen Bővebben: Link De hogy rendelni lehet e ,nem tudom.
Hali! Holnap előkerítem a magokat és írok pontos típusokat.
Erről ott azt írják, hogy minimum rendelés 1000db
Írd le azt is, hogy milyen az anyagminőség, elvileg rá van írva a vasmagokra. Pl.: Ha5, vagy PC40, vagy ilyesmi.
Ahoz még fejlesztenünk kell hogy elérjük az 1000 darabos rendelést.
Kivéve a Siemens gyürükre, azok nem irják, de megnézem a régi rendelésen. A TDK-on rá van biggyesztve.
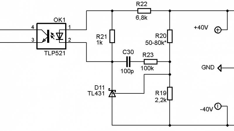
Mit is kell 1mA -re méretezni nem igazán értem ?Ha a felső potit 10Kohm -on hagyom az alsóval ami újszint 10Kohmos 300ohm és 1Kohm közöt a 2,5 V -os referencia feszültséget
Durván 30V-100V tápfesz között szabályozhatom nem ?
Nem vágom miért az alsót akarod változtatni. Az alsó értéke fiksz, mertmindig 2.5V -ot kell ejteni rajta, és az áram is fiksz, ami 1 mA. Dobok be egy képet.
Az R19 ellenállás fiksz, és kb. 1 mA-re van be lőve. A felső ellenállás értékével kell be állítani a kimeneten lévő feszültséget. tehát a kimeneten itt 80V-ot akarok, akkora referencia fesznél lévő R19 ellenálláson esik 2.5V. A felső tagon kell esnie77,5V-nak. Akkor kijön, hogy 68,2K az R20 ellenállás. Az R22 ellenállás maximálja az opto csatolón, és a TL431 anód-katód áramát. A TL431 150mA-t tud maximum ha jól emlékszek. Az R21 azért kell, mert a 431 referenciája nem működik áram átfolyatása nélkül, és az adja az optó max. feszültségét
Akkor igy gondoltad?
Nos a "vasak": EC35 N27, EC41 aTDK H7C1, a Siemens anyaga N27, ezekhez van cséve, van néhány EC 70, ETD49, Tdk gyűrű 50mm külső 30mm belső átmérő, 13mm magas anyag H5C2. A siemens gyűrűket még nem találtam meg, azok valamivel kisebb átmérővel rendelkeznek,mint a TDK-k, anyaguk N27 (hiába 1 éve költöztem, de a cuccok 90%-a még mindig dobozban van ).
Igen. Valami ilyesmire gondoltam. A trafót mielőtt meg építed, beszéljük át.
Szia!
Küldtem emailt a megadott cimedre,mivel az éjszakai neked szóló bejegyzésem eltünt innen..... Üdv: Soma
Mondjuk ilyen zéneres megoldással is meg lehet oldani a táp vissza csatolását. A TL431 azért precízebb.
Zn4416 milyen nyák tervezőt használ?Bővebben: Link
Hol keressek ehez tápegységet?
persze csak vicceltem
Megvettem tl431 nem volt nagy összeg 150ft db.Nyák terv már majdnem kész van.Végül is ezt a rajzot választottam Bővebben: Link mivel másikon nem tudtam kinézni a láb kiosztásokat persze ezt is módosítottam a te rajzodhoz.Remélem z nem lesz gond hogy az opto 4n25 ös nem pedig len a te rajzodon megadott.Ha jól néztem ez 50mA a te rajzodon lévő meg 10mA.Vagy lehet igy
növelni kellene az optóval párhuzamosan kötött ellenállást?
Itt egy link, ebből a topicból listáztam ki a képeket. Nézd meg a vezérlő paneljeimet, meg mindent, hátha meg tetszik valamelyik. Van smd, és sima is. Nagy áramú panel terv is.
Bővebben: Link Mivel tervezed a nyákot?
Ennyire haladtam eddig
Ja. Megvettem az összes ellenállást - 3Kw-os terhelést össze tudok dobni és le tudok menni 2 ohm-ig ( végfok terheléshez is jó lesz... )
Pedig zacsiba adta a fazon a magokat arra írta rá a típust.
A 2 menet nagyon sz...l nézne ki rajta, tapasztalataim alapján 4 menet az még egész jól használható. Fogok tekerni még 2 egyformát annál megpróbálkozok minimális primer menettel és a lehető legtöbb rezet belerakni, de ehhez már nem nyúlok bőven elég lesz.
Holnap nehogy a töltődet keljen megtekercselni
Egyébkéntmibe kerűl egy xy jellemzőkkel biró ellenállás vagy mi is a pontos neve.?
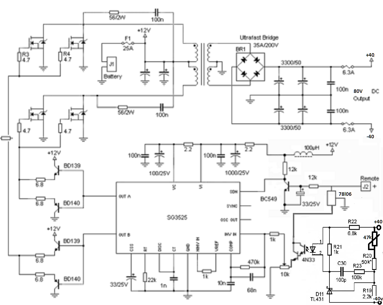
Mekkora az a trafó, amit oda terveztél? Mekkora teljesítményt vársz a kimeneten? Ennyi fettel legalább 1000W kivehető lesz a kimeneten. Ennyi fethez kicsi szerintem a trafó, és a primer puffer kondi is. Nem is beszélve a fetek gate vezérléséről. Be teszek egy rajzot, arról nézd le a gate vezérlést. Nem egy világbajnok megoldás, de üzembiztossá teszi a cuccot. Ez a rajz egy gyári 2000W-os "D"osztályú autós erősítő kapcsolási rajza. Egyszer vissza rajzoltam kíváncsiságból.
A fetek előtt van egy dióda, és egy zéner sorban. A túl fesz tüskék miatt nem ártana betenni. A rajzomon látsz a gate-ek, és az ic között egy tranyót, és egy diódát. Az is a tüskéket húzza le, hogy az ic ne haljon meg, és gyorsítja a fet lezárását. Aztán ha jobban is meg akarod oldani akkor jöhet a driver. tranyóból, vagy ic vel. Az nem annyira fontos, mert így is lehet jó tápot csinálni. a 3525-nek eléggé erős a gate vezérlő kimenete. (500mA) Milyen frekin fog menni a táp? Ahogy nézem be tettél egy ellenállást, és egy potit. Így 2-70KHz-ig tudod szabályozni. (Ennek a frekinek a fele megy a fetekre.) Ez szükségtelen, mert a poti hosszú távon veszélyt fog jelenteni, ha egyszer kontakt hibás lesz. Én egy fiksz ellenállást tennék be, és kész. Tényleg! A tápodat úgy indítod, hogy rá kapcsolod az ic-re a táp feszt. Az a táp a fejegység remote kimenete lesz? Az nagyon kevés áram lenne. Mint írtam, az icnek kell a feteket vezérelnie, és ha nincs elég kakaó, akkor a fetek össze tudnak nyitni, és halál mindenkinek. A kommersz erősítőkben ez így divat, de ha be teszel egy tranyót a remote vezérléséhez, akkor sokkal jobb a lelyzet, mert a saját tápját fogja lasználni a vezérlésre is. Alap szabályok: A gate jel utak legyenek minél rövidebbek. Az sem baj, ha egyformák, de mindegyik fethez ám. Ilyen nagy frekin, ahol ezek a tápok járnak, nagyon könnyű zavart kreálni. Szkóppal rá mérsz az ic 14-es lábára, és a bal fölső fet gate lábára, meg fogsz lepődni, hogy mellora tüskék lesznek. Sokkal rosszabb lesz a helyzet a balról a 4-dik fetnél. A jobb oldali fet sorhoz sokkal hosszabb lesz a vezető sáv. Azért is kérdeztem, hogy milyen frekin fog meni, mert 30-40KHzen ez még jó lehet, de nagyobb frekin már gáz lehet. Beteszem a kicsi tápom nyák tervét is. Nézd meg hogy raktam bele a vezérlést. Ott aztán rövidek a jel utak. a két panelt egymásba kell dugni. Még egy fontos dolog van, hogy mindennek egy közös pontja legyen.(ha úgy tetszik, csillagpontosan legyen minden lehetőleg) A fetek source-ja, és az ic negatívja stb. A vezető sávokon itt is durva feszültségek eshetnek. A tl431 az to220-as tokú? Minek vitted olyan messze mindentől? Az őt beállító ellenállások is nagyon szét terülnek. Össze kell őket zsúfolni, és kész. Még egy dolog. Ha szabályozott lesz a tápod, akkor nem ártana a kimenetre egy fojtó, hogy amikor a táp kis kitöltéssel üzemel, akkor ne legyen nagy zavar a kimeneten. Rakhatnál egy snubbert is, a szekunder oldalra, legyfeljebb nem fogod használni, de lehet, hogy kelleni fog. úgy mint a primer oldalon is van a 100nF-56R. A tápod kimeneténél ahol van a 100nF-os kondi, oda be lehetne tenni egy 1.5K 2W-os ellenállást mind a két feszültségre, hogy a puffer kondik amikor tele töltődnek és nincs a kimeneten terhelés, ne szaladjon meg a feszültség a kisebb tüskék miatt nagyon. Ha erősítőhöz tervezed, akkor nem kell, mert a végfokok fognak annyit fogyasztani, hogy ez nem jön elő.
Milyeneket vettél, és hol, mennyiért? Én is akartam venni műterhelésnek valókat.
|
Bejelentkezés
Hirdetés |







persze csak vicceltem 









