Fórum témák
» Több friss téma |
Mielőtt kérdezel, a következő két dolgot ellenőrizd!
I. A helyes tápfeszültségek megléte.
II. A kimeneten van-e egyenfeszültség.
Élesztés.
Még egy "utolsó-utáni" gondolatsort engedj meg nekem, nem tudom eldönteni, hogy kinek mi a világos ebből. Teszem ezt bizonyos rutin birtokában, amit DISCO hangosítás során szereztem.
1. A CLIP LED nem rossz dolog, de egyáltalán nem nélkülözhetetlen. 2. Mint korábban is említettem, csak egy közelítő "műszer", hiszen általábam feszültségarányt néz, és nem látja a hangszóró impedanciáját. A kisebb impedanciákon nagyobb áramok folynak, ezért általában még a CLIP-pelt feszültségszint elérése előtt létrejön a torzítás. 3. Ennek semmi köze nincs a hangszórók leégéséhez, vagy károsodásához. Ha mondjuk a végfok tud 500W-ot, a hangszóró összeállítás meg 200-at, akkor simán tönkremehet a CLIP bevillanása előtt is. 4. Mikor egy rendszert több erősítő és hangszóró épít fel, akkor annak beállítása -legalábbis ha számít a minőség-, célszerűen elemenként történik először (szigorúan fülre, és nem a teljes hangerőn), majd miután ez megvan, akkor az egészet egyben is finomítani kell. És itt jön a dolog legfontosabb paramétere, amit általában nem szoktak külön definiálni, ami a jó ízlés (kicsit megbolondítva a megrendelő elvárásaival, mert azért egy diszkónál felmerülnek egyedi igények).
Nem nélkülözhetetlen a clip LED, mert a profi hangtechnikákban már nem így oldják meg a torz jelek figyelését, de anyagi okok miatt ez nem elterjedt a hazai diszkóiparban. Az is biztos, hogy egy 200wattos nagyon túlhajtott torzító erősítővel simán le lehet égetni egy 500wattosnak titulált hangszórót. Mondom ezt pár évtizedes erősítőjavítási tapasztalattal. Ha azt mondod diszkóztál, akkor azért tudod te is vannak komolyabb eszközök is a hangrendszer kordában tartására mint az erősítő előlapján virító 1darab nyamvadt clip LED. Amúgy is legtöbbször az erősítők nem a master potit tologató hangmérnök orra előtt virítanak (legalább is ahol normális hangosítást láttam, hallottam).
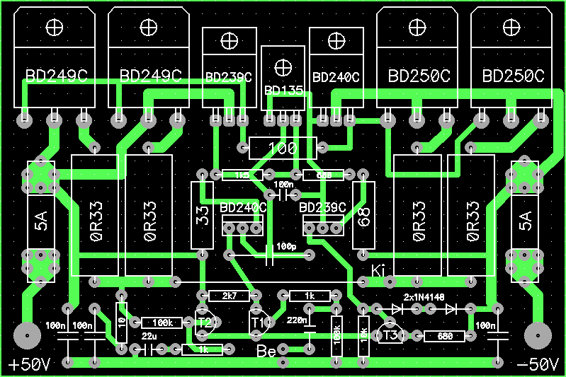
Sziasztok ! Szeretnék építeni egy 100w körüli tranzisztoros erősítőt és ha tudnátok olyan rajzot amihez nem kell bétára válogatni a tranzisztorokat azt megköszönném . A quad405ön kívül létezik ilyen még ? Erről a kapcsolásról mi a véleményetek ? Ehhez is össze kell válogatni a tranzisztorokat ? http://www.hobbielektronika.hu/forum/files/ae/ae674ec91f39bdf1c6445...1c.gif
Ahol párhuzamosan kötsz teljesítményeszközöket, érdemes összeválogatni őket, a linkelt cuccnál az emitter ellenállások segítenek a jobb áramelosztásban. ( saját vélemény).
Azonos bétájú Bd250és249 . Ahol én vásárolok ott nem árulnak párba válogatva alkatrészeket , és nem is tudok ilyen boltot sehol sem . Így viszont nem értem hogy működik a párba válogatás . Több darabot vásárolni ebből az már elég húzós azért hogy megtaláljam a párját.
Jól kielemeztétek nekem ezt a CLIP témát.
Ezek alapján mese nincs meg kell csinálni a PA300-hoz,legalább is nagyon javasolt. Köszi
Az eredeti,Elektoros cikkben az is szerepel,hogy a 330nF/250V-os kondenzátor X2-es tipusú legyen.
Alaposan végigolvastam a cikket a kapcsolásról és... a végén a szerző bevallja, hogy be tud gerjedni és kis jelek esetén is bajok lehetnek vele és különben is, egy kísérleti kapcsolás. Találtam viszont ezt
- Ez nagyon szimpatikus, mivel kevés az alkatrész és a FET-nek, ha jól sejtem nagyon jó tulajdonságai vannak zaj és karakterisztika szempontjából. Egy Orion SE 260 erősítő előfoka helyett menne, íme a rajz róla, hogy ne kelljen keresni, tehát a balansz utáni 3 tranzisztoros fokozatot helyettesíteném vele. Egyáltalán, az lenne a kérdésem, hogy ez az előfok jobb-e, mint az eredeti orionos, tehát a zaja tényleg alacsonyabb-e, alacsony lehet-e a THD-ja (ezekről a szűkszavú leírás hallgat)... Átalakítottam némiképp, a csatolt kép szerint, ugyanis nekem nem kell megohmos bemeneti impedancia és a FET-es résznek adtam egy plusz RC-szűrést és nem kell, csak kb. 6x-os erősítés, amit a 15 kohm-mal és a FET source-ellenállásával állítottam be és a kimenet viszont keményebb kell, hogy legyen, tehát az eredeti 1 kohm helyett csak 220 ohm-ot tettem bele, mert a hangszín-áramkört is meg kell hajtania, valamint nem kell 450 kHz-es átvitel, elég csak kb. 80 kHz-ig (-3 dB), de ezt a 47 pF-ot csak meghasaltam. Kérdés, hogy jó-e ez így, nem szúrtam-e el valamit és hogy ez tényleg jó lenne-e az eredeti, 3 tranzisztoros fokozat helyett? - Ha nem tudná a tranyó kihajtani a két következő fokozatot, akkor esetleg tartsam meg az eredeti emitterkövetőt? Minden észrevételt és segítséget köszi.
Sziasztok! Erre senki nem tudja a választ?
Sziasztok! Már felraktam a kérdésem egy helyre de szerintem nem jó helyre. Van egy gyári végfokpanelom amin van 2 db 2200as kondi a táp részén pedig semmi egy hifiből lett ez kiszerelve. Kérdésem az lenne hogy nem e kellene nagyobb kondikat belerakni javítana valamit?Bővebben: Link
A Bővebben: Link nem mutat hozzászólásra.
Bővebben: Link Erre gondoltam bocsi!
Megérdemel 2x10.000µF-ot. A trafó melletti egyenirányítókra kösd rá. Szerintem volt is benne, csak nem nyákba ültethető, hanem csavaros.
Sziasztok!
Készítettem egy nyáktervet amin van egy előerősítő táppal együtt. Ez az első ilyen munkám, hogy egy nyákon van mindkettő. Csatoltam a tervet amin a kék négyzetben van az op-amp és tőle 1,5 centire a trafó. Szerintetek nem fog gondot okozni, hogy ilyen közel van a kettő?
Köszi szépen a választ! Hát akkor kárt nem okoz, csak javít! Akkor kap 2 db 10 000-est! És szerinted miben fogom észre venni a külömbséget?
Nőni fog a teljesítmény, nagy hangerőn tisztább lesz a hangja, és ha volt brumm az akár csökkenhet is.
Ne feledkezz meg róla, hogy az egyenirányítókhoz kösd be a kondenzátorokat, ne a végerősítőhöz. Használj lehetőleg rövid és vastag vezetéket a bekötéshez.
Jól árnyékolt trafó esetén talán nem fog zúgni. Milyen trafód van? Az opát minden esetre a nyák jobb szélére tenném úgy, hogy a kondenzátorok a trafó és a műveleti erősítő közé essenek.
Köszönöm a válaszokat!
430k 0,6W-ból van itthon sok, akkor lehet inkább kettő olyat teszek sorba.
Még nincs trafó. EI30-as méretű 2x6 Voltost tervezek. Hely és nyáktakarékosság céljából van így tervezve.
Ilyen trafóra gondoltam, ez nálam fejhallgatót hajt meg.
Lehet egyszerűen vas lemezből is U alakú árnyékolást készíteni a trafó köré. De azért ajánlom az opát a trafótól minél messzebb vinni.
Köszi szépen, már rajta vagyok a témán
De ha beiktatom a 2 db 10 000-est akkor nem fog megnőni a fszültség? Rámértem hogy a táp panelon milyen feszültségek vannak: A trafóról jön 2x26V AC A diódák után egyenirányítva ami megy a végfok panel felé ott +36 és -36 volt van. Ha bekötöm a kondikat akkor nem fog változni nekem ez a +-36 volt?
A +/- 36V csak tized volt nagyságrendben fog emelkedni. Ez nem baj, sőt előny
Én ilyen trafóra gondoltam. Nem tudom, hogy ezekbe van-e árnyékolás. Ha megveszem a trafót akkor éles próba előtt valahogy meg lehet nézni, hogy árnyékolt-e? Mert ha kiderül hogy nem akkor még áttudom tervezni a nyákot.
Sziasztok!
Csinaltam egy erositot lm3886T s mennek csak az egyik fele nagyon halk .Egy forma alkatreszekbol van.Mi lehet a gond? 2*68w stereoba. :no:
Reloop még egy kérdéssel zavarnálak ha nem gond. Nem vagyok benne biztos hogy eltudom e magyarázni érthetően. Inkább lerajzolom . A rajz minőségét ne nézd kérlek mert csak gyorsba összedobtam. Melyik bekötésre gondoltál?
Ez nem tűnik árnyékolt trafónak, de nem is okoz sok zavart. Nyugodtan beépíteném, esetleg teszel lemezt a trafó köré utólag.
Ilyenre gondoltam, ha kell segítek eligazodni a táppanelodon.
Helló reloop! Sajnos csak ilyen képem van a táp panelról esetleg majd próbálok valami jobbat is csinálni. A két kondit is megtaláltam úgy hogy már csak a bekötés lenne majd hátra.Bővebben: Link
Sziasztok!
Van egy erősítőm,4 db TDA7294-es IC van rajta,készen vettem e-bayről,csak a bordát és a trafót kellett hozzá beszereznem,egy +/- 34V-os toroid hajtja.A problémám az,hogy elég durván kijön rajta az 50Hz a hálozatról,ahhoz pedig sajnos nem elég a tudásom,hogy a kész panelt megbontsam.Arra lennék kíváncsi,létezik-e olyan megoldás,hogy ne kelljen belenyúlnom a kész kapcsolásba?A trafót próbáltam már messzebb tenni,sajnos nem segített.Köszi szépen előre is! Üdv
Rámértem a táp panelon a feszre. +-36 volt de viszont ha lehúzom a végfokpanel szalagkábelét akkor +-24 volt. Akkor ezekszerint a végfokpanelon lévő két 2200as puffer az nem a táp része?
|
Bejelentkezés
Hirdetés |




Ezek alapján mese nincs meg kell csinálni a PA300-hoz,legalább is nagyon javasolt. Köszi 








