Fórum témák
» Több friss téma |
Fórum » Kapcsolóüzemű táp autóba Hi-Fi-hez
Szia! Esetleg megtudnád osztani a régebbit is? Köszönöm előre is
Hát ja.Tervezem már egy pár éve hogy veszek egy fenyképező gépet,de mind ez idáig nem történt meg .De igérem ha tudok készitek.Hogy mikor lesz kész,,Talán jövőhét most munka van.
A régebbi az 2X16-os LCD-vel üzemel. Az még nem tökéletes. Nem igen reklámozom addig, míg nem tökéletes.
Addig is egy-két kép.
Üdv)Aszthiszem megtaláltam a megfelelő hővédelemnek valót.
Talán másnak is jó lehet valamire.Itt beálitható ""a relé"" meghuzási hőfok, illetve külön a kikapcsolási érték is.
Ha innen van a Hobbielektronikáról, akkor sejtem melyik az, de elfelejtettél linket küldeni.
Valamikor katona koromban én is csináltam egy fordulat szám mérőt ,ami kb 19éve volt s a rádió technika könyvben jelent meg ,nem tudom hogy én hibáztam vagy a kapcsolás de az nem csinált mást csak számolt egy folytában de a fordulat számot azt sosem tudtam meg.
Bocsi az előbbit neked akartam cimezni.
De közben még egyszerübbet is találtam.Ez viszont fordulatszám szabályzott s a tip127 et kell a hütendő felületre szerelni.
Ezt nem ismertem, de nem rossz. A bajom, hogy sokkal nehezebb PTC ellenállást beszerezni, mint NTC-t. Szerintem a PTC helyére tegyél be egy sima ellenállást, és az R2 helyére tegyél NTC-t.
Az erősítőben átok is tud lenni egy hőfok szabályzós ventillátor. Faszán tud idegesíteni ha hangos.
Beteszek neked egy olyan leírást, ami 2 különbözó hőfoknál kapcsol egy -egy relét. az egyiket be tudod állítani a ventillátor indítására, és a másikat meg be tudod állítani egy maximum hőfokra, aminél már veszélyes saját magára, és ki kapcsolhatsz vele mindent. Alkotó bácsi munkája itt a Hobbielektronikán.
Kössz tippet.Most már van mibe válogatni.Egyébként nem akarok én ventilátort tenni bele csak mint ötlet..
Idézet: „Ja. Megvettem az összes ellenállást - 3Kw-os terhelést össze tudok dobni és le tudok menni 2 Ω-ig ( vég fok terheléshez is jó lesz... )” És hogy állsz már az inverterrel?Vagy stagnálsz te is mint én?
Ezzel a táppal már nem foglalkozok többet, így marad....
Már csak a végfokot kell összedobni és jöhet a hallgatózás Teljesítménnyel nem lesz gond amit most tud az bőven elég 4 csatornához ( az is aktív rendszerben lesz ). Dobok fel képeket majd a kész termékről, pár hét és készen lesz. Amit tudok azt mind megmérem, kielemzem és tanulok belőle. Közben meg már a d-osztályú tápját és végfokát tervezgetem fejben ( na ide már kell a 3kw terhelés )...
Aha)aktív rendszer ..az nem rossz
De tulajdon kép mi is az, gondolom van passzív is ?Egyébként elég bosszantó lehet az egyesek szemében amit te csináltál, értem ez alatt a 2kw fesz átalakítót Igazából nem is értem hogy miért működik hisz azt gondolnám ,hogy ilyen kicsi mag keresztmetszeten nem lehet átvinni átlag 170Ampert .Ezzel már egy 2,5 elektródát is el lehetne égetni.Oda minimum 50Amper kell meg legalább minimum 30V.Persze juthatott volna más hasonlat is eszembe de ez a szakmám ""sajnos"" Szét kaptam már egy pár inverteres hegesztő gépet persze csak vezeték szakadás és poti csere végett.Na meg főleg a kíváncsiság végett.
Közben megcsináltam a nyák lapokat Leónozva mivel remélem hosszútávon fog üzemelni)
Muti meg milyen lett a nyák.
A kapcsi rajz nem rossz, de szerintem nem így működik ez a cucc amiről beszéltünk.
Nyák tervet nem tudom megmutatni ""mivel nincs fényképezőm""Az meg majdhogynem ugyan az mint az előző csak 4Db irf1404 lesz viszont fet meghajtónak fetet szerettem volna beletenni de egyéb beszerzési okból BD135 illetve BD136 páros let.
Ami a rajzot illetiVégül is ez egy tolatás jelző nem földgömb lebegtető
Közben találtam eggyet.Bővebben: Link
Idézet: „Ami a rajzot illetiVégül is ez egy tolatás jelző nem földgömb lebegtető” Azt vágtam.
Megtekertem a toroidon a primert . 10szál párhuzamosan tekert1,2-es huzal 3 menettel .Potom 2-és fél órába került, de az újhegyeimet már nem érzem)
Üdv!
A kérdésem az, hogy meg lehet-e egyszerűen oldani, hogy ezen kapcsolás kimenetén a feszültség ne ingadozzon a primer feszültség változásának hatására? Elég rossz így mivel a VF6-os erősítő, ami utána van kötve, vagy nagyon nagy nyugalmi árammal rendelkezik (járó motor), vagy torzít, az alacsony nyugalmi miatt (leállított motor).
Ha ezzel a kapcsolással kiegészíted nagy valószinüséggel nem fog ingadozni a kimeneti feszültség.Nekem tized volt pontossággal tarja a kimenő feszt.Persze ha a trafó bírja a terhelést.Igaz nekem ez Bővebben: Linka kapcsolás van kiegészítve TL431 -gyel.
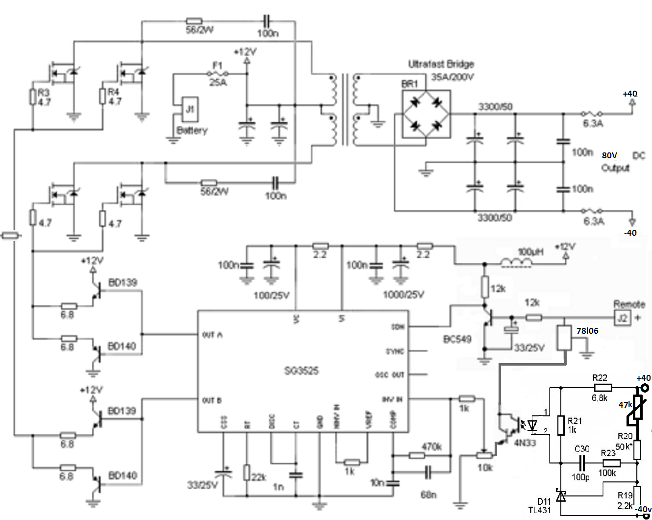
De találtam még egy ilyet is viszont ezt nem próbáltam még ki ,meg szerintem egy kicsit tul bonyoritották.Viszont ez elég gyárinak tünik.Meghajtó sg3525
De lehet van itt másoknak jobb ötlet is ,ez a tl431 es kiegészités emmzolee ötlete volt.
Köszi a segítséget! Még jó, hogy külön nyákon van a vezérlésem
. Én is valami referenciafeszültségen gondolkodtam, csak nem igazán értem teljesen, hogy hogyan is működik az SG3525 PWM-je, meg hát nincs benne a multisim10-ben az alkatrész, és így nem tudok kísérletezgetni.
Nekem meg progi nincs amivel kisérletezgetni tudnék.Párszor letöltöttem a Tinát de a demó lejárta után már nem tudom felsem telepíteni.
Nincs is túlbonyolítva (már ami az eredeti kapcsolást illeti), valaki inkább leegyszerűsítette az Elektoros rajzot, ami kb 17éve jelent meg. Az R. Eliot oldalán is annak a cafatjait láthatjuk.
Ezt a 0,2 huzalt gyerek játék föltekerni,pedig 2x68szállat tekertem fel egyszerre.Végeit leforrasztani is könnyen lehet ,de a panelbe forrasztani már nem olyan egyszerű ha csak pákája van az illetőnek.Panelt összeraktam kettőt összeillesztettem ,de próba üzemre csak hétvégén lesz idő.
|
Bejelentkezés
Hirdetés |









Igazából nem is értem hogy miért működik hisz azt gondolnám ,hogy ilyen kicsi mag keresztmetszeten nem lehet átvinni átlag 170Ampert .Ezzel már egy 2,5 elektródát is el lehetne égetni.Oda minimum 50Amper kell meg legalább minimum 30V.






