Fórum témák
» Több friss téma |
Az a gond, hogy mihelyst modulálsz egy diszkrét szinuszt, máris spektrum lesz belőle... Innentől kezdve meg nem szerencsés szűrőzni, csak a muszáj. Esetleg egy felüláteresztő szűrő indokolt lehet földhurkos szennyezésnél.
Köszi az infót!
Itt egy érdekes oldal, minden van, ami ezzel a témával foglalkozik. Még konverter is van 1700 Mhz-ről 137-re HRPT-hez!!!
Szerintem ne akarj parabolás vagy Yagis műholdkövetőt építeni a HRPT-vételhez. Nem egyszerű feladat.
Akarni lehet, sot kell :smoke: Foleg ha vesz az ember gyari Azl/El forgatot.
Egyelőre Péter (és még sokunk) számára egyelőre távoli cél egy ilyen speckó műholdkövető-kiértékelő cuccos felszerelése. De persze akarni lehet
Jol gondolom hogy Yagi eseten eleg lenne egy motoros forgatas?
Ezt a volt főnököm kiértékelte volna azzal a kérdést, hogy csak költség kérdése. Nyilvánvaló reálisan egy kereszt yagit forgatni kell kb 20m2 kert, így ha ez megvan, akkor ettől a pillanattól számolva építési engedély kihagyása esetén is házi eszközökből kb fél milla a projekt. Ebben benne lenne a víműtől guberált szelep forgató, a pár méter állvány az alapozáz stb. Kellene rá egy intelligens követő vezérlő, bár ezt már egy 286 os is elviszi a mai világban. Két forgató kell, a fel le billegést csinálhatja a rota kapa hajtómóve.
Reálisan jó estetben is egy szimpla hélixben érdemes gondoplkodni. Ez két hétvége alatt megvan és marad az alkotás öröme is.
Ez egy mikrohullámú rendszer lenne, tehát azért a kezdő beállítás is nagyon fontos. Ha van hozzá elég elszántságod, időd, pénzed és szakértelmed, akkor hajrá.
Nem, mert mindenfajta antenna esetében az azimutot és az elevációt is állítani kell, legtöbbször egy időben.
Hát megpróbáltam mindent.
Az antennám a padlásra került, fogja is a jelet amíg hatótávon belül van a hold. Elég hangos a pittyegés, de a sistergést nem tudom megszüntetni, így nem elég tiszta a kép. Érdekesség, hogy amikor felettünk halad el, akkor a legzajosabb. Itt a rádióm tulajdonságai, lehet, hogy nem elég érzékeny a vevője? Vagy még mindig az antennával lehet a gond?
Helló!
Gyári rádióval nem fog menni a jó vétel, nem az érzékenységgel van baj hanem a vevő sávszélességgel. A műholdról lejövő adás lökete nem tud feldolgozódni a rádiód fokozataiban, ez okozza a jel torzulását amit sistergésként észlelsz. A többiek is ezért építenek erre külön vevőt, mert olyanra alakítják a vevő sávszélességét amilyenre ehhez kell. Az amatőr illetve az ipari rádiók sávszélessége túl keskeny, átalakítani se lehet könnyen őket. Egy jobb műsorvevő áthangolása hozza a gyors eredményt, főleg ha a vételi érzékenységét is javítod. Igaz itt meg már túl széles lesz a vételi rész, ami csökkent érzékenységet és halkabb jelet okoz, de legalább szépen dekódolható.
Igen, ez így van. Nézd meg ezeket a képeket, ennél is a keskenysávú vétel hatását láthatjuk.
Es ha az AM jelnek megfelelo savszellessegre meretezett 2.4KHz szurot hasznalunk? (Lehet hogy a rajzon lathatonak is megfelelo a savszellesege, nem tudom, nem szamoltam utanna.)
Akkor kerül zaj (torzítás) a képbe, ha a moduláció (löket) kiér a középfrekvenciás sávhatárból. Ez olyan, mintha nem kapna jelet a limiter-erősítő és a demodulátor. A hangfrekvenciás szűrés erre semmilyen hatással sem bír.
Nem is erre gondoltam, hanem a 2400 Hz-es szurovel kapcsolatosan irtam. (#981733)
Bocs, nem néztem utána a hozzászólás számának. Én nem tennék szűrőt, mert nem látom értelmét akkor, ha nincs zavarás a hangfrekis spektrumban.
De az enyém tudja az 5KHz-es szélessávot is.
A teljes RF savszellesseg 34 KHz koruli kell legyen.
Probalok AM savszellesseg igenyt szamolni, de nem tudom a subcarriert modulalo maximalis frekvenciat. Ennyit talaltam:
Idézet: Az AM savszellesseg meg: BW = 2 * modmax lenne. „Maximum subcarrier modulation is 87% (+-5%),..”
Szerintem nem érdemes foglalkozni ezzel. Ha mégis kíváncsi vagy ezekre a paraméterekre, akkor egy hangkártyás spektrumanalizátor program igénybevételét ajánlom.
Előjött a francia rádió korábbi verziója. Szinte kész van, így meleg tartalékkal állhatok neki a hangolásuknak.
Mérem be a vevőt és el is indult. A sávszűrőt kikötöttem, és megtaláltam a GDO helyét alsó és felső keverésél is. A 455 ös KF helyére tettem egyelőre egy pár nanos kondit, de holnap oda gyártok egy rezgőkört a párhuzamos ellenállással. Képek késöbb.
Köszi Novak!
Van egy R455M-80 típusú szűrőm, de sajnos ennyi az adat róla. Négy lába van, de nem igazán írták rá a lábkiosztást sajnos.
Sajnos az műholdazáshoz elég kevés lesz, annak ha minden igaz, akkor csak 7,5 kHz a sávszélessége.
GAMMA gyártmányú mechanikus szűrő 7,5 KHz sávszélességgel /-3 dB/ AM vevők részére
Köszönöm a válaszokat, sokat segítettetek.
cfu455b-t sajnos csak itt találtam 10 darabosával.Bővebben: Link Mindenképpen kipróbálom a keskeny szűrőt mert az egyik vevőt megpróbálom elindítani 100 mega körül, hogy hhalljam a különbséget a szűrő és a kf trafós megoldás kközött.
Szerintem fülre nem sok különbséget fogsz hallani, mert a szűrő és a trafó sávszélessége is jóval kisebb, mint kellene. Mindegyikkel torz lesz a vétel, nem lesz nagy különbség.
Amit érdemes próbálgatnod, hogy beteszed a trafót, és a demodulátor tekercsnél a párhuzamos ellenállás helyére egy 5 kohmos trimmert teszel be. Ahogy csökkented az értékét, nőni fog a sávszélesség (meg persze gyengül a hangerő is, de azt tudod kompenzálni). Nekem így teljesen élvezhetően bejöttek a műsorszóró adók 100 megás tartományban.
ÜDV!
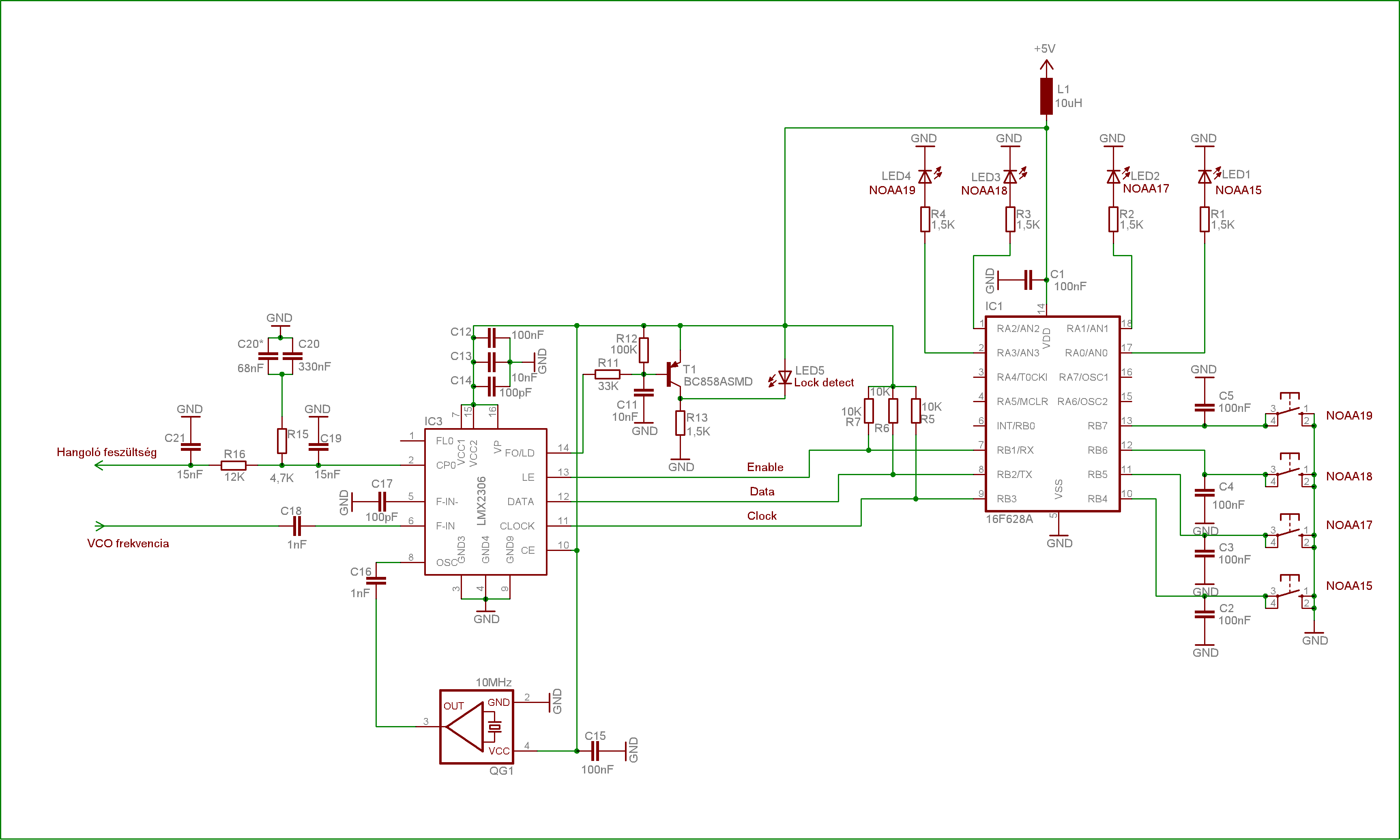
Elkészült a PLL topicban beígért LMX2306-hoz készült fapados program, kizárólag a 4db NOAA15-19 műholdhoz. A szoftver 10,7MHz-es KF frekvenciájú, felső keveréses vevőkhöz való. Tehát a VCO frekvenciák a következőképp alakulnak: NOAA15-148,32MHz NOAA17-148,2MHz NOAA18-148,61MHz NOAA19-147,8MHz A NOAA18-nál a frekvencia eltér a kívánttól 2,5kHz-et, a fázisdetektor 10kHz-es frekvenciája miatt! A fájlok között megtalálható a kapcsolási rajz, a 16f628A-ba égetendő hex fájl, valamint az asm is. Ha valaki más KF vagy referencia oszcillátor frekvenciát szeretne használni, könnyedén végezhet módosításokat az asm fájlon (megpróbáltam részletesen kommentezni). |
Bejelentkezés
Hirdetés |








