Fórum témák
» Több friss téma |
- Ez a felület kizárólag, az elektronikában kezdők kérdéseinek van fenntartva és nem elfelejtve, hogy hobbielektronika a fórumunk!
- Ami tehát azt jelenti, hogy a nagymama bevásárlását nem itt beszéljük meg, ill. ez nem üzenőfal! - Kerülendő az olyan kérdés, amit egy másik meglévő (több mint 17000 van), témában kellene kitárgyalni! - És végül büntetés terhe mellett kerülendő az MSN és egyéb szleng, a magyar helyesírás mellőzése, beleértve a mondateleji nagybetűket is!
Itten valami nagy bajok vannak. OHM törvényről hallottál?
4.7 V ra rákötsz 220 kohmot, akkor kb 21 uA áram folyik. Ebből szerinted hogy lesz 0.1 A ? Az ilyen áramokhoz 47 ohm körüli ellenállások szükségeltetnek. A 220 kohm -os ellenállásnak, még a kezdeti szakaszán sem tudsz átengedni 0.1 A -t.
Most akkor te áramot vagy feszültséget szeretnél szabályozni?
Mind a kettőt szeretnék szabályozni Áramot is ,ésfeszültséget is ,kettő potméterrel vagy tolóellenállással .Egyik az áramot szabályozná másik a feszültséget.
én egyébként nem ohm törvényt számolok ,hanem mérési adatokból indulok ki és azokat irtam le ide is.
Sziasztok!
Lenne egy ötletjellegű kérdésem. Van egy adott fényerőszabályzó (dimmer) amihez tartozik egy fázisfigyelő áramkör(fűrészjel generátor a hálózati frekivel harmóniában). Az a probléma. hogy kell hozzá egy transzformátor, amit nem engedhetek meg hely hiányában és súly többlet miatt. Nem lehetne ezt az áramkört valamilyen módon helyettesíteni úgy, hogy ne legyen benne transzformátor? Akármilyen módon!!
Hát én sem vagyok matematikából jeles de ohm törvény az ohm törvény marad. Ha tudnád akkor meg tudnád válaszolni saját problémádra a megoldást. Az ellenállás egymagában áramkorlátozó szerepet tölt be. Potméterrel pedig létrehozhatsz feszültségosztót aminek változtatod az osztási pontját de ez szinte terheletlen lesz. 1) mert ohm bácsi és Kirchhoff közbeszól 2) a potméterek nem terhelésre vannak tervezve. Mihelyt leterheled egyből elég.
Szóval nem ártana megnézni pár disszipációs tápegységet és megnézni hogyan működnek. Visszacsatolások, tranzisztorok, stabilizátorok. Valamik még kellenek amik "átveszik" a potméterről a terhet.
Értem ,akkor ezek szerint ki kell egészíteni egyéb alkatrészekkel is .
Volna egy egyszerű ötleted ,hogy hogyan erősíthetném fel pl az áramot egy tranzisztorral és azt hogyan kellen bekötni ,és milyen típus való ide?
Szia!
Végső soron működés szempontjából el lehetne hagyni a trafó, de akkor meg kell oldani az hálózati szinuszjel ugymond "bejutását" az áramkörbe. Na ez még nem is bonyi, hanem az lesz a baj, hogy a szabályzó kőr, a szabályzó elem (poti) és a hálózat közt nem lesz galvanikus elválasztás. Egyszóval működhet az áramkör, csak életveszélyes lesz.
Ez 36 hosszú oldal ,kicsit konkrétabban melyik oldalra gondoltál?
illetve melyik képre?
Például egy 100 ohmos 10 W -os terhelhetőségű huzalpotméter. Szép nagy darab. De azért ne feledkezz meg az ohm törvényről, legalább. Ha egy ellenállásra kapcsolt feszültséget változtatod, változik az áram is, a kettőt külön - külön nem tudod szabályozni!!!
I = U/R; R = U/I; U = I*R
elnézést tehát 32 oldal,(csak nem tudtam módosítani a hozzászólásomat.)
kaphatnék ehhez a 100 ohmhoz kapcsolási rajzot?
és azt hallottam hogy félvezetőkre nem vonatkozik ohm törvénye akkor jó a tranzisztoros is?
Nem jól hallottad. A félvezetőkre is vonatkozik az ohm törvény, csak figyelembe kell venni, a félvezető nem lineáris karakterisztikáját is. Egy adott munkapontban, kis változások esetén azért ez is lineárisnak tekinthető.
Mihez szeretnél kapcsolási rajzot? Még azt sem tudjuk, mit szeretnél.
Fentebb említettem ,hogy azt szeretném hogy a nagyon gyenge áramot feljebb erősítem kicsit úgy hogy viisza ne follyon (gondolom diódával megakadályozom a visszafolyást )és a tranzisztorral meg erősítek ,és akkor ha lejjeb veszem 2 volttal pl a feszultséget,
pl 2.8 volt akkor még mindig 0.15 amper kb az áramerősség és azt szeretném csak nem tudom hogy hogyan ,ebben kérném a segítségeteket.
Mivel az Ohm-torveny ervenyes a folyadekokra is, ezert a legegyszerubben ugy kepzeld el, hogy van egy tartalyod, amibol folyik a viz kifele egy csovon.
Minel magasabbra teszed a tartalyt, annal nagyobb a viz nyomasa, vagyis a feszultseg (U). Minel tobb viz ARAMlik at a csovon idoegyseg alatt, annal nagyobb az aram (I). Minel vekonyabb a cso vagy keskeny szukulet van benne, akkor annal nagyob az ellenallasa (R). A potenciometer egy allithato szukulet a csoben. Minel nagyobb az erteke, annal jobban osszeszoritja a csovet. Vagyis azonos csovek eseten ugy tudod csak es kizarolag megnovelni a kiaramlo vizmennyiseget, hogy magasabbra teszed a tartalyt. Ha a tartaly azonos magassagban van, akkor a csovet kell kevesbe szukitened (csokkenteni az ellenallast), hogy tobb viz jojjon ki. Szerintem ezek a hetkoznapi eletben elofordulo es konnyen elkepzelheto peldak.
Akkor neked egy áramgenerátorra van szükséged, amely 2 és 5 V tartományban az ellenállásodon (terhelésen) állandó 0.15 A áram legyen. De honnan mitől folyik visszafelé az áram? Csak nem akkumlátort szeretnél tölteni, mert akkor nézz körül az akku töltős topikokban, van belőlük jópár. Ott van áramgenerátor, szabályzás, félvezetők, meg minden amire vágysz.
A feszultseget valtoztathatod, ahogy akarod. De amint bekotsz egy ellenallast a ket polus koze, kialakul az aramkor es aram fog folyni, azt csak igy lehet ertelmezni. Az aram pedig az ellenallastol fugg.
A 230V ott figyel a konnektorban. Ugyanug ytudsz vele tolteni egy MP3 lejatszot (2W), mint mukodtetni egy hosugarzot (2kW). Miert? Mert az elso esetben nagy az ellenallas, a masodikban meg kicsi. Az elsoben kis aram folyik, a masodikban nagy. Az aram es a feszultseg szorzata a teljesitmeny, ezt tudja a tapod. Aramot csak ugy tudsz erositeni, ha csokkented a feszultseget. A szorzatuk mindig ugyanannyi egy adott teljesitmenyu tap eseten. Kevesebb aramot kivehetsz egy tapbol, de tobbet nem - adott feszultsegnel.
Nem ,én állítható áramerősséget szeretnék csak. potival szabályozhatót ,nem akarok aksit tölteni.
és nem pont 0.15Ampert szeretnék csak pl ugy szeretném hogy feszültség 1v-4.8v ig áramerősseg 260ma -2 ma ig (0.26A-0,002A)
Sajnos nem tudok bővebbet, csak annyit hogy azt írja hogy egy transzformátornak kell vagy egy kapcsoló tranzisztor négyszög alakú jele, vagy bármilyen más alakú hullám.
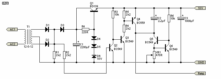
Ha a kimeneten nincs aktív elem, (akkumlátor) akkor nem folyhat visszafelé áram, nincs honnan. Feltételezem, hogy van valamilyen tápegységed, áramforrásod, ami 4.8 V nál némileg nagyobb kimenőfeszültséggel rendelkezik, és legalább 1 A áram leadására képes. Rajzoltam egy hálózatot, amivel állítgathatod a feszültségeket, és áramokat, a potméterek min 5, de inkább 10 W -os huzalpotméterek legyenek.
Hello!
Nem lenne egyszerűbb kibökni végre mit is szeretnél készíteni? Mert ha az áramot szabályzod, (pontosabban állandó értéken tartod) akkor a terhelő ellenállás függvényében változik a feszültség. Ha a feszültséget szabályzod (tartod állandó értéken) akkor a terhelő ellenállás változására, az áram változik. Más lehetőség nincs. Maximum ha az áramot szabályzod, akkor a feszültséget lehet "korlátozni" (hogy ne emelkedjen egy értéken túl), vagy fordítva. Feszültséget szabályod, és az áram ne lépjen túl egy határt. üdv! proli007
Bocs az előbb rosznak válaszoltam. Tehát:
Sajnos nem tudok bővebbet, csak annyit hogy azt írja hogy egy transzformátornak kell vagy egy kapcsoló tranzisztor négyszög alakú jele, vagy bármilyen más alakú hullám.
Szia!
A kapcsolótranzisztor definíciója: Bővebben: Link
Üdv.
Az erősítőknél direkt figyeltem hogy jó legyen a hangfalakhoz. Az egyik erősítő egy régi Orion hifi(SE 260) 2x150w a másiknak nem tudom a típusát, de az egy 2x80w os erősítő. Ez a jelenlegi felszerelésem. Ami elszált az meg 2db 2x80w os erősítő volt és a hozzávaló gyári hangfalakkal. A számítógépből megy a jel egy reloop rmx20-as keverőbe és onnan szeretném ketté osztani a jelet. A hangfalak meg úgy vannak hogy van 2 házi doboz amibe rendesen van hangváltó, abba van egy 200wos mély 160wos közép és 300w os magas piezo. A másik pár az meg gyári és 80w van ráírva. Az aktív hangváltót ha építenék azt hogy kellene? egy pár 3 utas kellene? Köszi
Hello! Kéne egy kis segitség. Haverom hozott nekem gyárbol ahol dolgozik, egy állitolag 24 voltos trafót. A gond az, hogy 12 lába van 2 sorba, és ki szeretném deriteni mejik a 230~ V bemenet, és mejik a 24 v? esetleg, hogy mejik hány voltra transzformál még, szeeretnék belöle 2x24 V-ot csinálni erölködöhöz. Kérem aki tud segitsen! Am csak enyit ir rajta 4022 369 76221 1020 PBF Group Köszi
Köszönöm a rajzot!
Hova teszem a tápot azt még szeretném ha rárajzolnád a kapcsolásra mert nem tudom.
Még annyi hozzáfűznivaló lemaradt részemről ,hogy
nem nagyon van 1 Amperes tápom.Úgy van ,ha ezt a tápot feljebbi feszültségre kapcsolom, Úgy lehetne esetleg hogy megcsinalnánk úgy ezt az áramkört mintha két tápja lenne?és bemenet a poti szabályozás ? Úgy is jó lenne ha egy nagyon egyszerű labortáp lenne amper és voltmérő illetve mutiméter nélkül.Tényleg csak az hogy szabályozni tudjuk rajta az áramerősséget és feszültséget mert nekem van multiméterem és külön néha megméregetem a feszt és az áramerősséget majd ezen az egyszerű labortápon.
Sziasztok.Egy kerdesem lenne megpedig az hogy ez a kapcsolasi razj a masik pedig ennek a kapcsolasnak a nyakrajza-e?
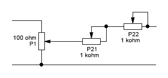
Bal oldalra teszed a tápot, a jobboldali két vég közé a terhelést, amin akarod állítani az áramot. A P1 a feszültséget, a P21, és a P22 az áramot szabályozza.
Az ilyen kis ellenállás értékekhez kell a legalább 1 A terhelhetőség. Milyen lehetőségeid vannak? (trafó, dugasztáp) |
Bejelentkezés
Hirdetés |













