Fórum témák

» Több friss téma
Fórum » Csöves erősítő készítése
 
Témaindító: seedz, idő: Márc 31, 2006
Témakörök:
Ne feledd betartani a fórum viselkedési szabályait, és a topik megmaradásának feltételeit. [link]
A téma átmenetileg fagyasztva lett, hozzászólni nem tudsz!
Lapozás: OK   1204 / 2208
(#) czapek válasza bta hozzászólására (») Máj 19, 2011
Igen,abban biztos voltam,hogy nem lehet bármilyen áramkörbe beépíteni a csöveket és várni a csodát,hogy szépen szóljanak.Sok fórumot és leírást elolvastam az említett csövekről...sok helyen "vita" alakult ki,hogy melyiknek milyen hangja van figyelembe véve a technológiai kivitelezést,tervezést,gyártót stb....egész biztos vagyok abban,hogy vájtfülűek között ment a vita
A jó hangú kondigyártással kapcsolatban számomra csak az áruk hihetetlen...gondolok itt azokra amelyeket csöves erősítőkbe ajánlanak és azok nem 500Ft -ba kerülnek....szerencsére azért van olyan is ami megfizethető...
A teljesítmény csövek áremelkedése sajnos elkerülhetetlen...egyszer elkopik az aktuális "készlet"
.....már csak vasmagot kell beszerezek a kimenőnek és valami jó alulemezt a szereléshez....
(#) gkari válasza czapek hozzászólására (») Máj 19, 2011
Az előzőekből csak az nem derül ki, hogy ha csöves az egyenirányítás az adott projektben, akkor az eir.csőre megadott (adatlap) max szűrőelkókapacitást nem tanácsos túllépni, a köv. fokozatban már nincs ilyen kritérium.Félvezetős eir. esetén mehet, de viszont nem árt egy anódfesz.késleltetés.
(#) ticseboy hozzászólása Máj 19, 2011
Viszont a kapcsolást közzé teszem, hátha valakinek kedve támad hozzá! A márk.budai keze munkája.
(#) joepapa hozzászólása Máj 20, 2011
Valahol rémlik régen mintha irtam volna, hogy inkább kis teljesítmény és alul vágjon előbb, NA EZ IS HIBÁS MEGÁLLÍPÍTÁSOM VOLT.
A túl nagy Ra nem hoz mégsem jó hangot (pl 6p3s se 8k ra...) Pl pont most drótoztam a kimenőmet a 6P3S ben keményebbre fogva, segédrácsot is megemeltem, igaz csak 255V ra 300V os tápnál, a trafó DCR-t is figyelembevéve 40V körül van az anód alatt, amíg meg nem szólal a zene...Rk 200Ohm 13V esik rajt azaz 65mA a nyugalmi áram, 0,065x280 Disszipáció ok...De nem is ez a lényeg, hanem, hogí 4k ra illesztve sokkal sokkal jobb hangja van (SZERINTEM, itt ebben a felállásban és rendszerben katódkondimentes mindenhol, egyenlőre NVCS van kompenzálva is van, Si Graetz táp, fémezett papír csatolók, bár itt vannak az ezüstcsillámok 120nF 350V os cigisdoboznyiak, majd holnap...
)
Most délelőttig járatom aztán megvallatom tényleg javult-e.
(#) fleta válasza czapek hozzászólására (») Máj 20, 2011
Ne aggódjatok a csövek gyártása miatt, ma is gyártják őket, megfizethető áron. Persze van horror ár is de az olcsóbbakkal is lehet jó eredményt elérni.
Nem muszáj egyből Ferrarit venni, jó az opel is.
(#) marone hozzászólása Máj 20, 2011
helló !
Mi változik a hangban, ha a cső munkaellenállását kicserélem kisebbre ill. nagyobbra ?
(#) djhans válasza bta hozzászólására (») Máj 20, 2011
Azért én nem írnám le ennyire. PCL/ECL86 SE nagyon jól tud szólni egyes TV kimenő trafókkal is. Pacsirta kimenővel is.
(#) 6C4C válasza marone hozzászólására (») Máj 21, 2011
Triódák esetében a munkaellenállás növelése csökkenti a torzítást de ezzel, végcső esetén a kivehető teljesítmény is csökken Tetróda és pentóda végcső használata esetén mindig célszerű az optimális munkaellenállást alkalmazni, ebben az esetben lehet a legnagyobb kimenőteljesítményt a legkisebb() torzítás mellett elérni...
(#) marone válasza 6C4C hozzászólására (») Máj 21, 2011
Kösz !
És egy előfokcsövet azt triódába, vagy tetródába érdemes kötni ?
Van valami aranyszabály erre ?
(#) Hajkeverő hozzászólása Máj 21, 2011
Trafó tekerésről sokat, és sokfélét olvastam fel is tudom fogni milyen problémákkal jár és mit jelent valójában. Sőt, valószínűleg szakmabeli leszek szóval ártani nem fog ha megpróbálom majd legalább...van itthon két M65-ös hypersil vas, talán majd azzal teszek egy próbát. PP-t meg csak olyan csőből szeretnék építeni amit újonnan (is) be lehet szerezni.
(#) boliver hozzászólása Máj 21, 2011
Üdv! Találtam a minap 2 db 6SN7 GT típusú csövet. Ezekből a csövekből szeretnék építeni egy PP-s erősítőt. Ha van valakinek kapcsolási rajza hozzá az legyen szíves kilinkelni.

Előre is köszönöm!
Boliver
(#) CIROKL válasza boliver hozzászólására (») Máj 21, 2011
2Watt akár még ki is jön pp -be belőle.
(#) rhesus23 válasza 6C4C hozzászólására (») Máj 21, 2011
2A3-ból mekkora a maximálisan kivehető teljesítmény? Az adatlap 3,5W-ot ír (SE). Ha eltérünk a gyári beállítástól, nagyobb anódfeszültséggel kisebb anódárammal, növekedhet a teljesítmény? Vagy együteműnél nem működik az AB osztályú beállítás?
(#) Hajkeverő válasza rhesus23 hozzászólására (») Máj 21, 2011
Nagyobb anódfesszel és kisebb árammal miért lenne nagyobb a teljesítmény?
P=U*I
(#) pucuka válasza rhesus23 hozzászólására (») Máj 21, 2011
Mint mindíg, vedd elő az adatlapot. Rajzold be az anódáram - anódfeszültség görbeseregbe a max disszipáció hiperboláját és az anód munkaellenállást.
A munkaegyenesnek a hiperbola alatt kell lennie. Ilyen módszerrel olyan beállítást is készíthetsz, ami nem szerepel az ajánlásban. De ahogy nézem, a rácsgörbe kezdeti szakasza elég görbe, és ezért nem az anóddisszipáció a korlát, hanem a torzítás. (kivezérlés)
Ezért ajánlja AB osztályban a PP -t, mert ott a könyöktorzítás kompenzálódik, így nagyobb torzításmentes kivezérlés használható. Ebből az is következik, hogy AB osztályban nem használhatsz SE üzemmódot, a nagy torzítás miatt.

2a3.pdf
    
(#) joepapa válasza marone hozzászólására (») Máj 22, 2011
6E5P nél mindenképp triódába kötött csővel tudsz jó hangot elérni. EF86 ot már lehet pentódaként is használni. A 65P nem sugártetróda, hanem tetróda emiatt nemigen jó audió célokra tetródásan, csak triódásan, de úgy nagyon.
(#) bta válasza djhans hozzászólására (») Máj 22, 2011
"PCL/ECL86 SE nagyon jól tud szólni egyes TV kimenő trafókkal is. Pacsirta kimenővel is."

Itt mindenkinek nagyérzékenységű (92dB++) hangsugárzója van? Dehogy, és azokat egy pár wattos SE nem fogja meghajtani. Mihez képest jó, a hallgathatatlanul rossz tákolmányokhoz, vagy önmagához képest? Átlagos érzékenységű, nem túl könnyen hajtható hangdobozzal a gondok már jóval szobahangerő alatt elkezdődnek. Oda kell tenni egy legalább 24 órája áram alatt lévő NAD3020 mellé, aztán nincs miről tovább beszélni. Persze, ha a Pacsirta rádió hangja az ideál... akkor legcélszerűbb venni egy Pacsirta rádiót))
(#) mark.budai válasza bta hozzászólására (») Máj 22, 2011
[off]De jó, hogy valaki megint nincs tisztában a hobbi szó jelentésével! :no:
(#) bta válasza marone hozzászólására (») Máj 22, 2011
"És egy előfokcsövet azt triódába, vagy tetródába érdemes kötni ?"

Mivel végcsőnél is felmerült a kérdés, próbálok valami általánosabb választ adni. 1) Aki ilyet kérdez, legokosabban teszi, ha vakon követi az eredeti tervet 2) A tetródák és pentódák belső ellenállása viszonylag magas, több 10x-ese ugyanazon cső kvázi-trióda bekötéséének. Negatív visszacsatolás nélkül a pentódás vagy tetródás végű kimenőtrafós erősítők frekiátvitele gyenge, kimenő ellenállásuk magas, s ezeket a paramétereket csak szoros(abb) negatív visszacsatolással lehet elfogadható szintre tornázni. A pentódás meghajtófokozat kimenő ellenállása gyakorlatilag annak anódellenállásától függ, ám azt egy bizonyos ponton túl csak (erősen) a torzítás rovására lehet csökkenteni. Előnye az egyszerű DC-csatolhatóság, hátránya a még optimalizáltan is kellemetlenebb karakterű torzítás.
(#) bta válasza mark.budai hozzászólására (») Máj 22, 2011
"De jó, hogy valaki megint nincs tisztában a hobbi szó jelentésével!"

A hobbi ott kezdődik, ha kellően komolyan vesszük. Van az a szint, ami alatt még a hobbi névre se méltó, inkább csak időtöltés. Miért kellene rosszul csinálni, amit lehet jól is?
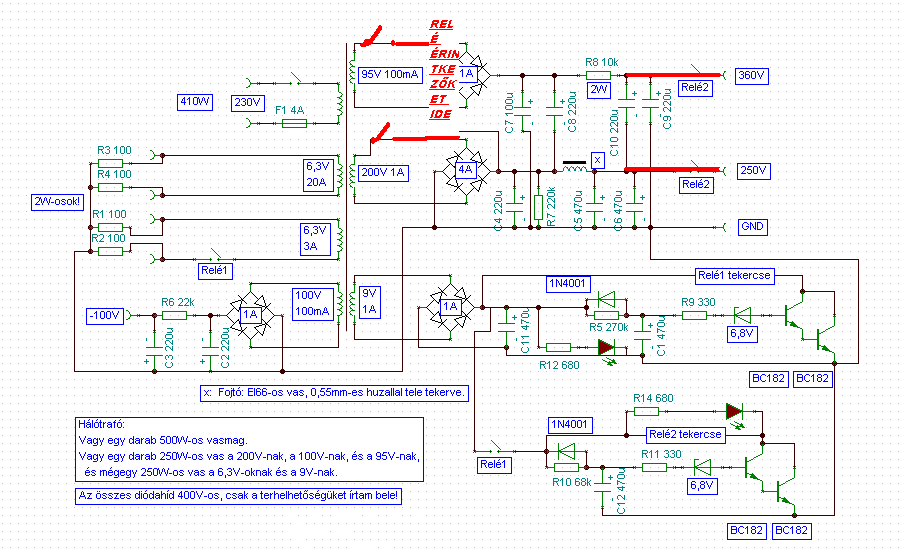
(#) zimi1991 hozzászólása Máj 22, 2011
Sziasztok lenne egy olyan kérdésem hogy a az alábbi képen látható csöves előfokhoz nem e kell kimenő?
És hogy az output feliratról direktbe mehetek e egy félvezetős végfokba?
(#) mark.budai válasza bta hozzászólására (») Máj 22, 2011
Márpedig nem Te leszel az, aki megmondja másnak, mi a jó neki.. Azt majd maga eldönti. Lehet, hogy csak jót akarsz, de ha minden a szájába van rágva mindig mindenkinek, akkor mit ér az egész?
(#) bta válasza zimi1991 hozzászólására (») Máj 22, 2011
Nem kell kimenőtrafó, előfokba miért kellene? Főleg, hogy ott a kicsatoló kondi a végén. Mehetsz, de ettől függetlenül, nem javasolnám megépítésre.
(#) zimi1991 válasza bta hozzászólására (») Máj 22, 2011
Igen?Van róla tapasztalatod?Mondanál róla valamit vagy esetleg ajánlanál egy másik kapcsolást?
(#) bta válasza mark.budai hozzászólására (») Máj 22, 2011
"Márpedig nem Te leszel az, aki megmondja másnak, mi a jó neki.. "

Inkább te szeretnél az lenni? Semmi akadálya, átadom a szót Egy biztos, én nem foglak fenyegetőzve kioktatni.
(#) bta válasza zimi1991 hozzászólására (») Máj 22, 2011
Majd a Budai! Én nem merek, mert akkor megszól, hogy "mindent" a szádba rágok.
(#) mark.budai válasza bta hozzászólására (») Máj 22, 2011
Nem fenyegetőztem, legalábbis nem annak szántam.
Nem én leszek. Majd Ő maga.
De ne vitázzunk, mert s€ggbe leszünk rúgva a modik által!
Amúgy a fenti rajz nekem is sántít.. A fene tudja..
Mihez kell az előfok? Ha csak azért, mert csövet akarsz a láncba akkor SZERINTEM egy katódkövető megfelelne.
(Amúgy nem szeretném ha BTA miattam nem írna. Segítsen, de így egy kicsit "támasztom az ásónyelet és magyarázok" stílusú volt. Ettől függetlenül elhiszem, hogy Ő csak segíteni akart. De kicsit szebb stílusban lehetne.
(#) zimi1991 válasza bta hozzászólására (») Máj 22, 2011
Nem szályba rágás kel hanem tanács!
Most nem merem megépíteni :no:
(#) djhans válasza bta hozzászólására (») Máj 22, 2011
Attól még hogy pacsirta kimenő van benne nem lesz pacsirta hangja. Nagyon jó hangja van többek szerint is. Kellemesen hallgatható hangerőt produkál gyengébb érzékenységű hangfallal is. Azért egy EL84 vagy PCL86 P-hez én is tekerek már kimenőt. Az már nagyobbat üt. Ez egy hobbi oldal, nincs pénze mindenkinek drága kimenőkre, több ezer Ft-os csatoló kondikra.
(#) ticseboy válasza bta hozzászólására (») Máj 22, 2011
Nem ám hogy a Márkot kostolgatod. Megjelentél és okosabb vagy mindenkinél, meg "fikázol" mindent? Menj a shalafi után...
Aki olvassa a hangfalas fórumokat az tudja.
Úgy is minnyá törlik a modik.
Következő: »»   1204 / 2208
Bejelentkezés

Belépés

Hirdetés
XDT.hu
Az oldalon sütiket használunk a helyes működéshez. Bővebb információt az adatvédelmi szabályzatban olvashatsz. Megértettem