Fórum témák
» Több friss téma |
Fórum » Csöves erősítő készítése
Ne feledd betartani a fórum viselkedési szabályait, és a topik megmaradásának feltételeit. [link]
A téma átmenetileg fagyasztva lett, hozzászólni nem tudsz!
Igen,abban biztos voltam,hogy nem lehet bármilyen áramkörbe beépíteni a csöveket és várni a csodát,hogy szépen szóljanak
.Sok fórumot és leírást elolvastam az említett csövekről...sok helyen "vita" alakult ki,hogy melyiknek milyen hangja van figyelembe véve a technológiai kivitelezést,tervezést,gyártót stb....egész biztos vagyok abban,hogy vájtfülűek között ment a vita![]() A jó hangú kondigyártással kapcsolatban számomra csak az áruk hihetetlen...gondolok itt azokra amelyeket csöves erősítőkbe ajánlanak és azok nem 500Ft -ba kerülnek....szerencsére azért van olyan is ami megfizethető... A teljesítmény csövek áremelkedése sajnos elkerülhetetlen...egyszer elkopik az aktuális "készlet" ![]() .....már csak vasmagot kell beszerezek a kimenőnek és valami jó alulemezt a szereléshez....
Az előzőekből csak az nem derül ki, hogy ha csöves az egyenirányítás az adott projektben, akkor az eir.csőre megadott (adatlap) max szűrőelkókapacitást nem tanácsos túllépni, a köv. fokozatban már nincs ilyen kritérium.Félvezetős eir. esetén mehet, de viszont nem árt egy anódfesz.késleltetés.
Viszont a kapcsolást közzé teszem, hátha valakinek kedve támad hozzá! A márk.budai keze munkája.
Valahol rémlik régen mintha irtam volna, hogy inkább kis teljesítmény és alul vágjon előbb, NA EZ IS HIBÁS MEGÁLLÍPÍTÁSOM VOLT.
A túl nagy Ra nem hoz mégsem jó hangot (pl 6p3s se 8k ra...) Pl pont most drótoztam a kimenőmet a 6P3S ben keményebbre fogva, segédrácsot is megemeltem, igaz csak 255V ra 300V os tápnál, a trafó DCR-t is figyelembevéve 40V körül van az anód alatt, amíg meg nem szólal a zene...Rk 200Ohm 13V esik rajt azaz 65mA a nyugalmi áram, 0,065x280 Disszipáció ok...De nem is ez a lényeg, hanem, hogí 4k ra illesztve sokkal sokkal jobb hangja van (SZERINTEM, itt ebben a felállásban és rendszerben katódkondimentes mindenhol, egyenlőre NVCS van kompenzálva is van, Si Graetz táp, fémezett papír csatolók, bár itt vannak az ezüstcsillámok 120nF 350V os cigisdoboznyiak, majd holnap... ) Most délelőttig járatom aztán megvallatom tényleg javult-e.
Ne aggódjatok a csövek gyártása miatt, ma is gyártják őket, megfizethető áron. Persze van horror ár is de az olcsóbbakkal is lehet jó eredményt elérni.
Nem muszáj egyből Ferrarit venni, jó az opel is.
helló !
Mi változik a hangban, ha a cső munkaellenállását kicserélem kisebbre ill. nagyobbra ?
Azért én nem írnám le ennyire. PCL/ECL86 SE nagyon jól tud szólni egyes TV kimenő trafókkal is. Pacsirta kimenővel is.
Triódák esetében a munkaellenállás növelése csökkenti a torzítást de ezzel, végcső esetén a kivehető teljesítmény is csökken
Tetróda és pentóda végcső használata esetén mindig célszerű az optimális munkaellenállást alkalmazni, ebben az esetben lehet a legnagyobb kimenőteljesítményt a legkisebb() torzítás mellett elérni...
Kösz !
És egy előfokcsövet azt triódába, vagy tetródába érdemes kötni ? Van valami aranyszabály erre ?
Trafó tekerésről sokat, és sokfélét olvastam fel is tudom fogni milyen problémákkal jár és mit jelent valójában. Sőt, valószínűleg szakmabeli leszek szóval ártani nem fog ha megpróbálom majd legalább...van itthon két M65-ös hypersil vas, talán majd azzal teszek egy próbát. PP-t meg csak olyan csőből szeretnék építeni amit újonnan (is) be lehet szerezni.
Üdv! Találtam a minap 2 db 6SN7 GT típusú csövet. Ezekből a csövekből szeretnék építeni egy PP-s erősítőt. Ha van valakinek kapcsolási rajza hozzá az legyen szíves kilinkelni.
Előre is köszönöm! Boliver
2A3-ból mekkora a maximálisan kivehető teljesítmény? Az adatlap 3,5W-ot ír (SE). Ha eltérünk a gyári beállítástól, nagyobb anódfeszültséggel kisebb anódárammal, növekedhet a teljesítmény? Vagy együteműnél nem működik az AB osztályú beállítás?
Nagyobb anódfesszel és kisebb árammal miért lenne nagyobb a teljesítmény?
P=U*I
Mint mindíg, vedd elő az adatlapot. Rajzold be az anódáram - anódfeszültség görbeseregbe a max disszipáció hiperboláját és az anód munkaellenállást.
A munkaegyenesnek a hiperbola alatt kell lennie. Ilyen módszerrel olyan beállítást is készíthetsz, ami nem szerepel az ajánlásban. De ahogy nézem, a rácsgörbe kezdeti szakasza elég görbe, és ezért nem az anóddisszipáció a korlát, hanem a torzítás. (kivezérlés) Ezért ajánlja AB osztályban a PP -t, mert ott a könyöktorzítás kompenzálódik, így nagyobb torzításmentes kivezérlés használható. Ebből az is következik, hogy AB osztályban nem használhatsz SE üzemmódot, a nagy torzítás miatt.
6E5P nél mindenképp triódába kötött csővel tudsz jó hangot elérni. EF86 ot már lehet pentódaként is használni. A 65P nem sugártetróda, hanem tetróda emiatt nemigen jó audió célokra tetródásan, csak triódásan, de úgy nagyon.
"PCL/ECL86 SE nagyon jól tud szólni egyes TV kimenő trafókkal is. Pacsirta kimenővel is."
Itt mindenkinek nagyérzékenységű (92dB++) hangsugárzója van? Dehogy, és azokat egy pár wattos SE nem fogja meghajtani. Mihez képest jó, a hallgathatatlanul rossz tákolmányokhoz, vagy önmagához képest? Átlagos érzékenységű, nem túl könnyen hajtható hangdobozzal a gondok már jóval szobahangerő alatt elkezdődnek. Oda kell tenni egy legalább 24 órája áram alatt lévő NAD3020 mellé, aztán nincs miről tovább beszélni. Persze, ha a Pacsirta rádió hangja az ideál... akkor legcélszerűbb venni egy Pacsirta rádiót ))
[off]De jó, hogy valaki megint nincs tisztában a hobbi szó jelentésével! :no:
"És egy előfokcsövet azt triódába, vagy tetródába érdemes kötni ?"
Mivel végcsőnél is felmerült a kérdés, próbálok valami általánosabb választ adni. 1) Aki ilyet kérdez, legokosabban teszi, ha vakon követi az eredeti tervet 2) A tetródák és pentódák belső ellenállása viszonylag magas, több 10x-ese ugyanazon cső kvázi-trióda bekötéséének. Negatív visszacsatolás nélkül a pentódás vagy tetródás végű kimenőtrafós erősítők frekiátvitele gyenge, kimenő ellenállásuk magas, s ezeket a paramétereket csak szoros(abb) negatív visszacsatolással lehet elfogadható szintre tornázni. A pentódás meghajtófokozat kimenő ellenállása gyakorlatilag annak anódellenállásától függ, ám azt egy bizonyos ponton túl csak (erősen) a torzítás rovására lehet csökkenteni. Előnye az egyszerű DC-csatolhatóság, hátránya a még optimalizáltan is kellemetlenebb karakterű torzítás.
"De jó, hogy valaki megint nincs tisztában a hobbi szó jelentésével!"
A hobbi ott kezdődik, ha kellően komolyan vesszük. Van az a szint, ami alatt még a hobbi névre se méltó, inkább csak időtöltés. Miért kellene rosszul csinálni, amit lehet jól is?
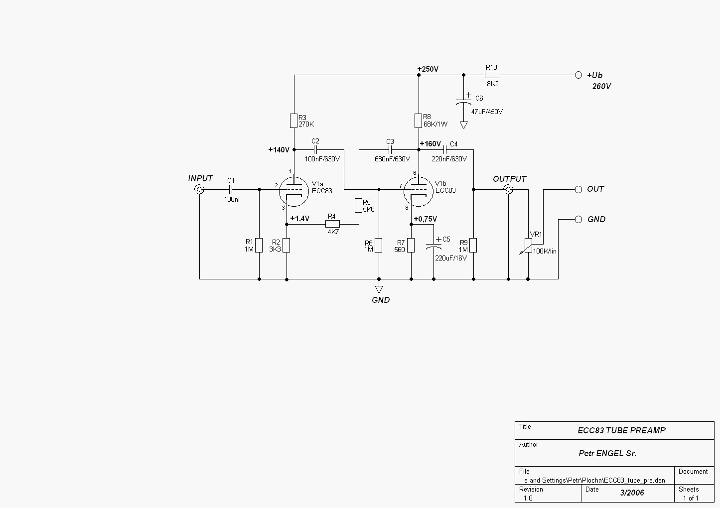
Sziasztok lenne egy olyan kérdésem hogy a az alábbi képen látható csöves előfokhoz nem e kell kimenő?
És hogy az output feliratról direktbe mehetek e egy félvezetős végfokba?
Márpedig nem Te leszel az, aki megmondja másnak, mi a jó neki.. Azt majd maga eldönti. Lehet, hogy csak jót akarsz, de ha minden a szájába van rágva mindig mindenkinek, akkor mit ér az egész?
Nem kell kimenőtrafó, előfokba miért kellene? Főleg, hogy ott a kicsatoló kondi a végén. Mehetsz, de ettől függetlenül, nem javasolnám megépítésre.
Igen?Van róla tapasztalatod?Mondanál róla valamit vagy esetleg ajánlanál egy másik kapcsolást?
"Márpedig nem Te leszel az, aki megmondja másnak, mi a jó neki.. "
Inkább te szeretnél az lenni? Semmi akadálya, átadom a szót Egy biztos, én nem foglak fenyegetőzve kioktatni.
Majd a Budai!
Én nem merek, mert akkor megszól, hogy "mindent" a szádba rágok.
Nem fenyegetőztem, legalábbis nem annak szántam.
Nem én leszek. Majd Ő maga. De ne vitázzunk, mert s€ggbe leszünk rúgva a modik által! Amúgy a fenti rajz nekem is sántít.. A fene tudja.. Mihez kell az előfok? Ha csak azért, mert csövet akarsz a láncba akkor SZERINTEM egy katódkövető megfelelne. (Amúgy nem szeretném ha BTA miattam nem írna. Segítsen, de így egy kicsit "támasztom az ásónyelet és magyarázok" stílusú volt. Ettől függetlenül elhiszem, hogy Ő csak segíteni akart. De kicsit szebb stílusban lehetne.
Nem szályba rágás kel hanem tanács!
Most nem merem megépíteni :no:
Attól még hogy pacsirta kimenő van benne nem lesz pacsirta hangja. Nagyon jó hangja van többek szerint is. Kellemesen hallgatható hangerőt produkál gyengébb érzékenységű hangfallal is. Azért egy EL84 vagy PCL86 P-hez én is tekerek már kimenőt. Az már nagyobbat üt. Ez egy hobbi oldal, nincs pénze mindenkinek drága kimenőkre, több ezer Ft-os csatoló kondikra.
|
Bejelentkezés
Hirdetés |


.Sok fórumot és leírást elolvastam az említett csövekről...sok helyen "vita" alakult ki,hogy melyiknek milyen hangja van figyelembe véve a technológiai kivitelezést,tervezést,gyártót stb....egész biztos vagyok abban,hogy vájtfülűek között ment a vita



Egy biztos, én nem foglak fenyegetőzve kioktatni.
