Fórum témák
» Több friss téma |
Hát ez hét nyelven beszél!
:worship: Azt nézem, ha frekit akarok változtatni, akkor egy egy ilyen GOTO subrutinban lévő biteket kell cserélgetni?
Nem egészen, de erről inkább privátban, mert egy kicsit eltér a topic témájától.
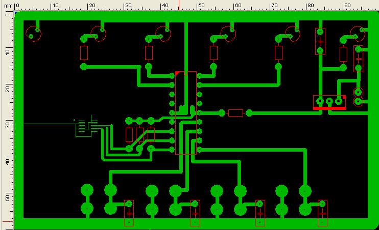
A programozást megértve felteszek egy 1.0 ás nyák tervet a kapcsoláshoz. Nincs kész, lehet hogy elférne a VCO is a nyákon, valamint van egy 5 voltos stabkocka is a környéken. Ha valaki érez erőt rajzolgasson bele, de valószínű holnap vasalásérett lesz a dolog. Kifejezetten a csatlakozó méretek és az egyolalas dolog vezérelt ezért soha nem lesz egy kiállítási darab. Hidegítve lesz még itt ott.
Köszönjük szépen, valóban nagyon egyszerű lett a PLL vezérlés. Egy műholdvevőhöz, bármi ami ennél több, az már felesleges luxus.
A programozásban nem vagyok jártas, de az mennyire lenne sok munka, vagy mennyivel lenne bonyolultabb, ha csak egyetlen nyomógomb lenne a PIC-re kötve? És akkor szépen végig lehetne léptetni a 4 frekvencián. Ez a 4 aktív műhold nem olyan sok, hogy fárasztó vagy bosszantó lenne egy-egy bekapcsoláskor a megfelelő helyre léptetni egy-három gombnyomással a PLL-t. A hardver viszont egyszerűsödne, még kevesebb helyet foglalna, még kompaktabb lenne. De ez csak egy ötlet, lehet ezzel az igényemmel egyedül vagyok ![]() Egyébként tényleg nagyon köszi, hogy megoldottad 16F628-ra, óriási segítség.
Sziasztok !
Ha lenne kedvetek egy "terepi kitelepülős " rendezvényen részt venni akkor itt az alkalom : Gyerenapi rádiós bemutató szervezése Ha valaki kedved érez ahhoz , hogy bemutassa az érdeklődő ifjúságnak, ezt szép és érdekes hobbit amit művel. Akkor szívesen látják a rádióamatőrök Budapesten a Városligetben. Talán még nem későn jelzem a programot. Szerintem nem baj ha nincs a doboznak teteje, oldala stb. Sokkal látványosabb az egész. Sok sikert ! cqgyereknap
Szívesen!
Megpróbálom átírni a programot, legalább addig is tanulom az ASM-et. Azt egyébként elfelejtettem írni, hogy a PIC-et nyugodtan rá lehet tervezni a vevő nyákjára, mert nem bocsájt ki zavart. Ugyanis a gombnyomások utáni pár ezred másodpercet leszámítva sleep üzemmódban van, még a belső órajele is leáll.
Komolyan? Profi munka, tényleg köszönjük szépen. Ahogy vége a vizsgaidőszaknak, meg is fogom építeni, ez mindenképp egy praktikus kiegészítés. Az alvó PIC pedig külön öröm, korábban többféle PLL-nél is az volt a baj, hogy a PIC folyamatosan küldte ki az adatokat a PLL vezérlőnek, ami miatt egy minimális zajszint megjelent a vevőben. Remek ötlet volt a PIC leállítása!
Ha léptetsz egy gommbal, akkor a maradék láb lehet led majd a későbbiekben. Holnap rajzolhatom tovább a nyákot, de nem hiszem, hogy ráteszem a vevőre, ezt a panelt, mert több dologgal ki akarom próbálni. Szerintem ide varázsolom mellé a VCO-t is.
Kicsit kapirgáltam a PLL nyákján. Mivel nem akartam elzárkózni az egyszerű fejlesztési lehetőségektől ezért feltettem még 3 ledet a nyomógombok helyett és egy gomb marad léptetni. De ez a verzió jó az eredeti progihoz is 4 gombot beültetve és 4 ledet benthagyva. Biztosan agyon lehetne bonyolítani, de 7 előre programozott freki sok egyéb alkalmazást is megenged.
A VCO a 2 db BF981 es verzió. Ötleteket várok, mert nyilván ez csak 4-ed kész így.
Eszembe jutott a korábbi szenvedésemből, hogy a többi freki ennél az alkalmazásnál lehet akár maga a jel is, így két példányt építve rá lehet hangolni a vevő bemenetét a másik modulált vco jelére. Lehet hogy túlagyalom. Végülis a program enged beírni bármely frekit amúgy is.
Végülis szignálnak nevezzük ebben az üzemmódban. Arra gondoltam, ha valakinek nincs műszere két ilyennel simán belövi az előerősítőt, de aztán leesett, hogy bármely más Pll es dolog is jó erre a funkcióra. A másik dolog amiért mellé tennék esetleg egy RC oszcit, hogy ismert frekvenciát beprogramozva műsorvevőn hallani lehessen a VCO-t, amiből stabilitási tulajdosnágok jól érzékelhetőek, egyszerű eszközökkel. A fenieket a beméréskor adódó gyakorlati problémák miatt vetettem fel.
Ha nyákot tervezel a megváltozott programhoz, akkor előzetesen elmondom, hogy az RB4 (10.) lábon hagyom az egy szem nyomógombot. Az 5.-8. LEDet pedig inkább a PORTA többi lábára tervezd 1-4 és 15-18 láb.
Köszi az infót! Folyamatban van a dolog.
A hurokszűrő tervezésére van egyébként valami könnyen számolható módszer? Mert a tapasztalataim alapján a vázolt hurokszűrővel nekem elég bizonytalan a rendszer. Van amelyik VCO-t szépen behúzza tétovázás nélkül, van amelyikkel (és ez a több) viszont eléggé megszenved. Pedig frekimérőt a VCO kimenetére kötve minden stimmel, szabályozható is szépen a frekvencia.
A hurokszűrő tervezésénél nagyon fontosak a VCO paraméterei is, a kiindulási adatok majdnem felét ez teszi ki, tehát elvileg minden (paramétereiben eltérő) VCO-hoz másik szűrőt kell tervezni. Itt találhatsz egy szűrőtervező programot. Én a National honlapján található tervezőt használtam, teljesen más értékeket ad az a program mint amit linkeltem, mondjuk sokkal több kezdeti paraméter megadását is kéri. Nekem olyan gondom eddig nem volt ezzel a szűrővel sem, hogy ne működött volna valamelyik VCO-val, de lehet (sőt biztos) hogy nem próbáltam ki olyan sokkal mint te.
Ehhez az alkalmazáshoz célszerű olyan hurokszűrőt tervezni, amelyik a minimális fáziszajra van optimalizálva. Mivel ez egy integer rendszerű PLL, így a fáziszaj minimalizálására csak a hurokszűrő kialakításánál, illetve megfelelő referenciaoszcillátor kiválasztásával (egy tokozott kristályoszcillátor megfelelő) van lehetőség.
Közben elkészültem az egy nyomógombos változatra írt programmal is. Minden bekapcsoláskor a NOAA15 frekvenciájával kezd, a nyomógombbal lehet léptetni a 4 műhold frekijét, az éppen aktuális állást a LED-ek jelzik vissza.
A linket és az új programot is köszi szépen. Ha hétvégén lesz egy kis időm, meg is építem. Bár egyelőre most épp nincs beüzemelve egy vevőm se, de VCO-ból van pár darab, letesztelem velük.
Próbanyákra gyártod vagy rajzolsz hozzá valami nyákot? Közben vettem egy úl PLL ic-t, csak ennek szűk köznyezete hiányzik a nyákomról.
Köszi a programot. Tesztelem.
Hétvégén megtervezem hozzá a NYÁKot rendesen. Próbanyákra nem szívesen gányolnám össze. Úgy tervezem, hogy egy panelre kerül a PIC és az LMX2306 is. A VCO-n még gondolkodom, hogy rákerüljön-e a nyákra, mondjuk egy MAX2606-tal.
Sziasztok! Nincs véletlenül valakinek LMX2316 SMD pad Sprint Layouthoz? Kész lett a rajz de nem fér oda az IC lába a kézzel rajzolt verzióhoz. Még jó hogy nem vasaltam le.
Sziasztok ! Lassan keszul az uj vevom. Bővebben: Link
Szia!
Nagyon profi munka! Reméljük szépen szól majd!
Szia ! Hamarosan kiderul. Ebben mar a megfelelo savszellessegu 455 szuro van. A kvarc meg nem az igazi, 5 KHz-el kissebb mint ami kellene,.. de erkezik az is. Az oszcillatort elinditani nem volt egyszeru. Lassan valami formulat be kell szerezzek, es illene szamolni is. Szerencsere a 100 MHz szkoppal tudtam merni 150 MHz-ig, igaz jelentosen csillapitotta a jelet. Ami meglepett, hogy ha PLL -nel a koaxot lezartam 50 ohm -mal, nem akart behuzni, pedig nehany mV a jel (Vcscs).
Nem adatot akarok lopni, de lefényképeznéd az alját is? Tengernyi smd alkarészre számítok
Ez már lehetne a GTK féle kit is Jól néz ki.
Szia ! Katt az elozo/kovetkezo kepre, ott van valahol az aljarol is.
Eloerosito meres tapasztalat: Ket merest vegeztem, direkt 50 ohm-mos wobbler-bemenettel, es +560 ohm-mot hozzaadva. Jelentos valtozas nem tapasztalhato. Valoszinuleg mindket ellenallas ertek mar egy kritikus ertek alatt van.
Az elozo vevomben is hasonlo volt. ~7MHz@3dB.
|
Bejelentkezés
Hirdetés |




:worship: 



Jól néz ki. 

