Fórum témák
» Több friss téma |
Fórum » DCF77 óra Nixie-csövekkel
Nagyon szép, gratula.
A multiplexelthez képest érzékelhető a kijelzés stabilitása?
Köszönöm mindenkinek, tényleg brutál lesz...
Igen, a kis óránál sehogy sem tudtam úgy beállítani, hogy ne legyen szellemképes, igaz nagyon kis mértékben csak, és csak akkor látja az ember, ha keresi. Ennél viszont ilyen egyáltalán nincs. Semmi áttűnés, vagy bármi egyéb. Viszont valósznű a PWM fényerőszabályzási frekvenciát változtatni kell, mert ezekkel a csövekkel valami eszméletlenül sípol, főleg az 1, 4, kijelzett számok esetén. Többinél nem annyira vészes, van amelyiknél majdnem csöndben van.
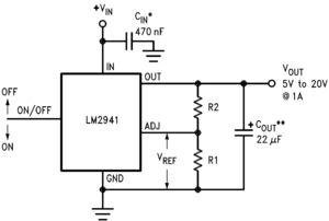
Sziasztok! Van egy kis gond a nagy óra 74141-einek feszültség ellátásával. Gyanús volt, hogy a szabályzó potit maxra tekerve is csak 3V volt az ellátandó kör tápja, és nagyon forró volt a stab. IC. Kicsit utánanéztem az LM2941-nek, és arra jutottam, hogy a kapcsolási rajzban helytelenül volt bekötve, így a nyákterven sem volt jó természetesen. Átalakítottam az adatlapi rajz szerint, az eredeti ellenállás értékeket hagytam (10k és 50k poti). Így már terhelés alatt is lehet szabályozni rendesen a kimenő feszültséget. 5V mellett a 6db driver IC által felvett áram 65mA, ami hozza is a papírforma szerinti darabonkénti 54mW eldisszipált teljesítményt (74141 adatlapján 55mW szerepel). Ami viszont nagyon nem tetszik, hogy még mindig süt az LM2941. A bemenő fesz 12V. Természetes, hogy ennyire melegszik, vagy még valami gond lehet?
Szia!
Ezekkel az adatokkal majdnem 1/2W -ot kell leadnia. A T0220 tok hőellenállása Rtja = 53K/W, azaz 0,5 W a tokot 21.5 fokkal viszi a környezeti hőmérséklet fölé - a tok kb. 40 - 45 fokos. Kell rá egy kicsi hűtőborda. A TO220 tok chip és a tokozás közötti hőellenállása Rtjc = 3K/W, egy 24K/W -os bordával csak 12 fokkal lenne magasabb a tok hőmérséklete a környezeténél.
Szia! Köszi a választ, azóta már tettem rá a kép szerint, ennél jobban nem fért oda, de még ezzel is nagyon meleg. Ha ennyi melegedés viszont normális, akkor majd valószínű kivezetékezem, és külön nagyobb bordára szerelem. Küldtem privátot is.
Sziasztok!
Szeretném elkezdeni a Mule2 utánépítését, de a gépem valami hiba miatt nem nyitja meg a panelterveket. El tudná valaki küldeni jpg.-ben őket? Előre is köszönöm Üdv: Csupasz
A Z568M az 135V-ról már működik szépen. Én kipróbáltam az enyémet és 135V-ról már ment rendesen. Így a 165V elég kellene, hogy legyen. Meg egy kérdés: Honnan sikerült egy darab IN-18-at szerezni?
Ezt a 135V-ot hol mérted? Magán a csövön? Mert ebben az esetben elképzelhető, de mi teljes anódfeszültségről beszéltünk. Ha tudod, azt mérd meg légyszíves, hogy mekkora az esetedben az anódáram.
És a cikkben lévő változat PDF-ben, ha nyákkészítéshez kell.
Sziasztok
Köszönöm a gyors segítséget! Én már csináltam egy Mule változatot, igaz hogy az csak a Tom025 óráját hajtja a Vic DC-DC meghajtója, semmi extra./Köszönet nekik a tervekért!/ Én orosz IN-8-2 csöveket használtam,viszonylag könnyen beszerezhető, és nem annyira drága.Nem tudom, más miért nem próbálja meg ezt?Valami gond van vele, vagy csak elfelejtődött? Én meg vagyok velük elégedve.... Üdv: Csupasz
Üdv ! Az in-8-2 (drótlábú in-8) jóféle cső, ha készítettél hozzá tervet a Tom025-höz, akkor az jó a Mule v2-höz is. Esetleg tedd itt közzé, ha lehet.
Sziasztok!
Lassan zárnám a listát - eddig 10 db -os sorozatra van igény...
Szerintem még várj egy kicsit. Most kezd beindulni a topic. :yes:
Szia
Természetesen felrakhatom, de inkább majd az áttervezett változatot, amely jó lesz a Mule-2-höz. Ez tüskesoros csatlakozású, és nagyobb a mérete. Valami gond van a paneltervezőmmel / húz egy árnyékvonalat /, ha rendben lesz, áttervezem a panelt. Üdv: Csupasz
Megmutatta magát a démon. Imádjuk együtt a sötét istenséget...
Én csak abban reménykedem, hogy előkerül belőle egy titkos raktárkészlet, amúgy csak egy álom marad.
Szia!
Találtam egy kis hibát a Mule-2 nyomtatásában. Ez magyarázza a halk ébresztést. A csipogót meghajtó tranzisztor kollektora és emittere fel van cserélve - szegény inverz aktív üzemben erőlködik. Az MPSA42 és a BC574 tokozása eltér. A tervet módosítottam, hogy mind a két típust be lehessen ültetni a csipogóhoz és a DC-DC konverterbe és a LED meghajtáshoz.
Sztem amennyit kérnek érte szerintem megér annyit. Csak kár, hogy ilyen horrorisztikus az ára, nem lehet neki alávilágítást csinálni, és kb 200-250V kell mire kirajzolódik a bekötött szám ami miatt nehézkes használata.
Hidd el nem csak te örülnél neki, hanem minden Nixie-cső rajongó. Köztük én is. Csak, hogy milyen óraként itt egy videó: Rodan Cd47/GR414 Nixie óra
Köszi a javítást, gondolom a te változatod megy a sorozatba, az enyémet, meg korrigáltam.
Ezen meg az 1k ellenállás helyett a régi 10 k maradt rajta. Lehet, hogy inkább átfordítom a tranzisztor lábait
Sziasztok!
Szeretném megkérdezni, hogy találkoztatok-e már az alábbi problémával.Megépítettem a Vicsys és Tom25 féle óra keresztezését, és az a gondom vele, hogy egy ideig nagyszerűen működik, majd feszültségmentesítem, áll kb. 2 hétig, amikor visszadugom a dugasztápot, már nem működik.Szétszedem, minden jó, de a 74141 meghalt.Ezt már harmadszor teszi meg.Beteszem az új 141-et, ismét megy, minden javítás nélkül.... Hol keressem a hibát? Üdv: Csupasz
Szia!
Kifordítottam a bázisát és máris javult a hangerő...
Szerintem, bekapcsoláskor lökést kap, vagy átüt a nagyfesz felől. Jó lenne látni (és ismerni) a végleges kapcsolást és paneltervet.
Szervusz!
Valószínűleg a bekapcsolás folyamán az anódfeszültség hamarabb jelenik meg a Nixie-ken mint ahhogy a PIC elindulna! A 74141 kimenetei zénerrel vannak megfogva és a működés során feltételezik hogy az egyik kimenet kimenet mindig alacsony szinten van ezért az egyik katód (számjegy) be van gyújtva a Nixie-n. Ennek következtében a többi katód nem gyújt be és 74141 lezárt kimenetein lévő zenereken nem alakul ki jelentős áram. Ebből következik, hogy ha a 74141 kimenetei le vannak zárva -mert nem kap tápfeszt, vagy esetleg nem értelmezhető logikai jelet kap- akkor a Nixie be fog gyújtani és a 74141 kimeneti zénerein fog folyni az anódáram, amit már nem biztos, hogy tolerálni fog. Késlelteni kellene az anódfeszűltség indulását a bekapcsolás során.
Ugyanez a helyzet a kikapcsolás során is, ha a vezérlés tápfeszültsége hamarabb szünik meg az anódfeszültségnél!
Esetedben lehet ez történik... |
Bejelentkezés
Hirdetés |




A multiplexelthez képest érzékelhető a kijelzés stabilitása? 




ez nagyon durva! persze 6db jól esne 






