Fórum témák
» Több friss téma |
Fórum » Tranzisztorok helyettesítése
Itthon, boltban kapható, miért kell mással helyettesíteni?
2SD361 A hozzászólás módosítva: Júl 20, 2017
Üdv!
TIP51C tranzisztor helyett mit ajánlotok? Hestorban lenne a legjobb de bármilyen webshop megteszi. Ide kellene!
Az az 51 az 31. 100V 40W 3A.
Hm így más a leányzó fekvése köszönöm szépen akkor rosszul láttam örök hálám
Üdv! Segítséget szeretnék kérni hogy a HFP50N06 mosfetet mivel tudom helyettesíteni?
Biztos hogy jó bele? mert néztem hogy a IRFZ44nek kissebb a teljesítménye mint a HFP50N06-nak
Üdv!
![]() Érdeklődni szeretnék, hogy a 2N5019 vagy a 2N5116 P-csatornás JFET-eket milyen típussal helyettesítenétek? A válaszokat előre is köszönöm!
Közben találtam alternatívát, ha esetleg valakit érdekel 2N3820-al helyettesítem.
Sziasztok!
2N5485 N-csat. J-FET-et mivel helyettesítenétek? J113, 2N5551, BF256 közül valami szóba jöhet? 2N5485_datasheet
Ez elsősorban alkalmazásfüggő. Nem mindegy, miylen feladatot lát el a tranzisztor a kapcsolásban.
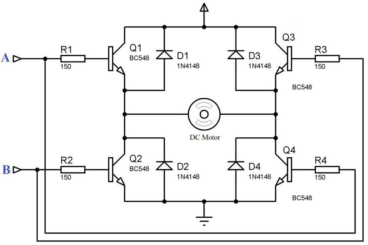
Ezt szeretném megépíteni. (Kép a Netről.)
A hozzászólás módosítva: Aug 22, 2017
Mi vele a gond? Nem értek az elektronikához, de szükségem lenne egy motorvezérlésre. Próbapanelen összeraktam, működött.
Az, hogy kipróbáltad ezt a kapcsolást és működött bizonyos keretek között, az egy dolog.
1., nem írtad le, mégis mekkora motor, hány voltról hajtod. Nyilván a BC548 csak valami pici motorra elég, ami nem fogyaszt többet terhelve, mint 60-80 mA. Ugyanez érvényes az 1N4148 diódákra is, kisebb mértékben. A motor áramát vedd figyelembe és ahhoz válassz tranyókat. 2., az alsó tranyók bázisellenállásait durván annyiszorosra növeld meg, mint a tápfesz. Nem mindegy, hogy az egyik felső nyitásakor csak 150 ohmon keresztül ( ennél földelt kollektoros üzemben ) pl. 4 mA bázisáram folyna, az alsó bázisán pedig ugyanakkor 20-40 mA a vezérlő fesz nagyságától függően, ami már tönkrevághatja a B-E diódát. Ide még bekavarhat a meghajtó áramterhelhetősége is pont ezért.. 3., a felső tranyók tökéletes nyitásához legalább +Ut+1 voltos vezérlő fesz kell, különben nem kapcsolnak, hanem valamennyire nyitnak csak ki és melegedni fognak. Nagyjából ennyit erről. Csinálhatsz méréseket úgy is, hogy csak az egyik átlót kapcsolod be és minden részt végigmérsz: Ib1, Ib2, Uce felső, Uce alsó, különböző tápfeszeknél, pl. 3...6...8..12 volt, motor helyett addig passzoló ohmos ellenállásokkal és többet fogsz látni.
Köszönöm a segítséget! Nagyon pici motort akarok hajtani, üresen 12mA-t mértem 3V feszültséggel. Amiket mondtál, azokat akkor végigmérem.
Oké, akkor sok mindent nem kell tenned... az alsó 150-et esetleg cseréld le 470 ohmra és a vezérlő feszt növeld meg ( ha tudod ) 4...5 voltra, úgy "szebb" lesz.
Ilyen kicsi mA-nél nincs vész a felső tranyók melegedésével.
BCP54..55...56, tápfesztől függően...- kicsit nagyobb a méret, kb. 7*7 mm-en elfér. Én is sokat használom.
Sziasztok!
MPSA92 típusú tranzisztort szeretnék helyettesíteni valami gyakoribb típussal. Ötletek? Illetve TP154E típusú tirisztort valami másik típussal. Előre is köszi.
Talán 2N6507..08..09 a tirisztor helyett..
|
Bejelentkezés
Hirdetés |











