Fórum témák
» Több friss téma |
Fórum » VF2 végerősítő
Semmit persze ez a teljesítményben fog látszani...ugyanis a teljesítmény az teljesen a fesz. függvénye.
A minőségben semmiféle romlást nem okoz én a 130W-ost 2x20DCV-ról is hallgattam.
Persze az tudom de az engem nem is érdekel. Akkor jó így.
Köszi Üdv
Talán az okozhatna problémát a kisebb tápfesz miatt, hogy az IC tápfesz körében levő ellenállásokon kisebb áram folyna át ugyanakkora feszültség mellett, szóval az IC nem kaphat elég szuflát. Szerintem ez az 5-6V-os különbség nem okozhat nagy gondot. Nyilván az IC működési feszültsége is nagy intervallumban mozog (ha jól emlékezem +-3V-tól +-20V-ig), szóval problémamentesen kéne működnie. Azért érdemes ezt átgondolni esetleg más konstrukcióknál gondot okozhat. Persze egy ellenállás módosítással megoldható. Ohm-törvénye egyszerűen használható. Általános sulis tananyag.
Oh.
Köszönöm az okfejtéseket ma is tanultam valamit.
Lenne még egy kérdésem:
A képen látható módon csináltam meg az erősítőm tápegység-paneljét, de nem sikerült csak olyat trafót szereznem, ami középkivezetéses (illetve a középkivezetés két külön szálból áll, de nagyon egybe vannak). A kérdésem az lenne, hogy használhatom-e így is a panelt valami átalakítással, vagy mindenképp új nyákot kell csinálnom?
Szia!
Ha a trafód szekundere két külön tekercsből áll(4 külön kivezetése van), akkor jó az általad linkelt rajz. Ha a szekunderek egyik kivezetése közös(három kivezetése van a szekunder tekercseknek) akkor a mellékelt kapcsolás kell neked.
Helló!
Még lenne kérdésem lenne hogy ha én a hő figyelő diódákat (1N4148) helyettesíteni szeretném BD139-(140) el akkor azt hogyan tegyem? Mert olvastam a fórumon hogy B-E közötti diódáját meg hogy kell akkor a komplementer tranyó a másik fetre és hogy a C lábát ne kössem be, de konkrét választ nem találtam. És hogy tudnátok valami gyors diódát ajánlani a táp egyen irányításához ami de elég gondolom 3A esek kitartanak. Köszi Robi Üdv Idézet: „És hogy tudnátok valami gyors diódát ajánlani a táp egyen irányításához ami de elég gondolom 3A esek kitartanak.” KÖNYÖRGÖM ,FIGYELJ MÁR ODA EGY KICSIT JOBBAN A MONDATSZERKESZTÉSRE ÉS A HELYESÍRÁSRA.
Köszi szépen!
saraha! Bocsi csak siettem, de még elakartam küldeni.
Helló de ha megnézed jobban az általad linkelt rajzot akkor az ellenállások pont rossz helyen vannak ott.
A dióda "tranzisztor" másik oldalán kellene lenniük. Vagy ez nem számít? Üdv
Készítettem egy új nyákot a bd-s kiegészítéssel.
Ha valakinek kell szívesen elküldöm. üdv
Ha tömörítve közzé tennéd, szerintem nem csak én köszönném meg!
Szerintem nem, úgy is esik a fesz, ha terheled meg az egyen irányítás miatt is.
Helló oks majd felrakom a weblapomra. De még finomítok rajta egy két helyen. Amúgy nekem 4.11 -em van.
Ha felrakok egy újabb Eaglet akkor meg fogom tudni nyitni a régebbi fájlokat is? Szóval lefelé kompatibilis? Üdv
Ok, előre is köszönöm. Eagle-t nem használok, úgyhogy valaki mást kéne erről megkérdezni, de elvileg működnie kellene.
de akkor hogyan tegyem föl neked .pdf ben nyák meg beültetés?
Tökéletes lesz!
Ha gondolod majd szedd le a vf3 at is azt is megcsináltam. Majd szolok ha fent lesz.
Sziasztok.
elhatároztam, hogy építek én is egy VF2-t, vagy egy Conductort. (mindkét panel meg lesz építve, a meghallgatás fog dönteni, melyik lesz a végleges )A kérdés a következő: Csak 24V AC trafóm van megfelelő teljesítményű, ez 34-36V DC feszt. jelent. a műv. erősítő söntellenálláson kívül kell-e valamit még módosítanom esetleg? A VF2 Gate 100Ohmos levezető ellenállás értéke mennyire kritikus? Már ha beleépítem?
rendben köszi!
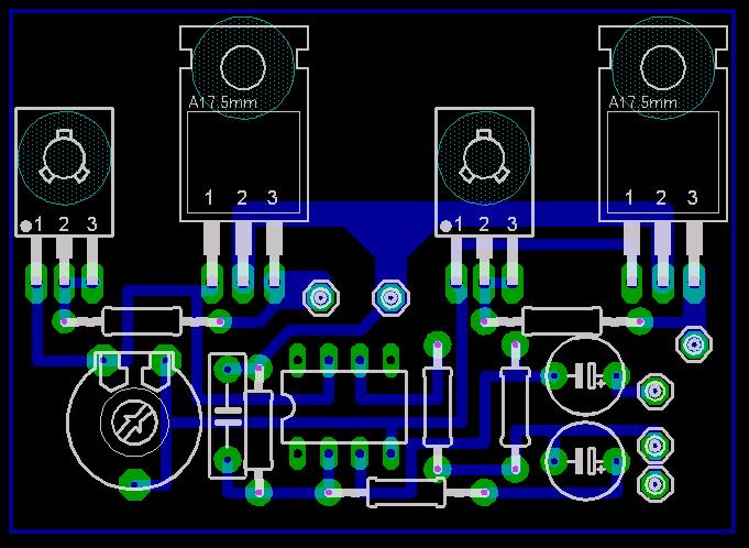
Csináltam egy másik paneltervet a Conductornak.
Megnéznétek, hogy jó-e?
Az a 6db átkötés egy kis panelon, kicsit soknak tűnik. Szerintem ezt szebbre is meg lehetne csinálni... Dolgozz még rajta, szerintem megéri.
Ezt a panelt próbáltad már? Működött? Az eagle fájlt nem lehetne közzé tenni?
Ha a táp panelen vannak a biztik, akkor csak 4 átkötés.
Kicsit dolgozom még akkor rajta, bár nem tudom, hogy melyik jobb, néhány átkötés, vagy hosszabb panelrajzolat. A méretnek is kicsinek kell lennie, egy sub láda meghajtásához kell, és a hely kicsi. Egy kicsit áttervezett, kevesebb átkötéses verzió, a mellékletben...
Szerinted, az IRF640/9640 pár milyen eredménnyel használható az 540-es szériával szemben? Sajna csak ez van itthon.
Ha az IC feletti 3 átkötést rárajzolod a panelra és a vízszines sáv lesz az átkötés, akkor már csak egy maradt.
szerk.: Kicsit vissza olvasol pártíz oldalt, ott beszélték, hogy 540-9540 párral szebb hangja van, de nem lehet egetverő különbség...
Tényleg....
Igazad van, köszi a választ. |
Bejelentkezés
Hirdetés |







)



