Fórum témák
» Több friss téma |
Idézet: „A fenti leírás alapján” Sajnos az egy sehova se mutató link ... Ebből nem sokkal többet tudtunk meg. A whitslereket annó az 1800 évek végén a magyar telefonközpontos hölgyek fel is jelentették. Azt az ismeretlen zaklatót aki időnként fütyürészik a telefonban,A KuK rendőrsége sok kutakodás után se találta meg. Valamikor az 50-es években szervezet globális tudományos átfogó vizsgálatok idején derítették ki a jelenségek igazi okát. Volt ennek egy szép hangzatos neve is , valami "geofizikai év" vagy minek hívták . A hozzászólás módosítva: Feb 7, 2020
Atombombát robbantottak a magaslékörben. Gyönyörű idők voltak.
Szia ez a kapcsolás müködik? vagy még kell hozzá épiteni mást is?
Sziasztok egy külföldi oldalon találtam ezt a rajzot egy villám hatására, fényképezőt exponálásra bíró vezérlést.
Gondoltam megpróbálkozok vele, mindent megvettem hozzá ami a leírásban volt, összeraktam. Bizonyos értelemben működik, de a villámtesztnél, sajnos pont nem működött, holott a leírásában 40km-re lévő villámra is aktiválódnia kellene. Ami gyanús nekem, az az, hogy bár a leírásban angolul fotó dióda volt írva (940nm mint vevő/érzékelő), a boltban Pesten, ahol vásároltam a részeket hozzá fotó tranzisztort kaptam (940 nm) mindkettő ránézésre hasonlít egymásra (egy kép alapján összehasonlítva) de gondolom picit más elven működhet. Fényre érzékeny a jelenlegi, ki is old a vezérlő, ha az előre beállított küszöb értéket elérte a fény (pl vakúval, 940nm-es IR kamerával teszteltem) de villámra semmi reakciója nem volt (nem csak fényképezőre, hanem a kontroll ledek se villantak fel). A vezérlőm : Arduino Elképzelhetőnek tartjátok, hogy a fotó tranzisztor a probléma forrása - más minden jónak tűnik - és fotó diódát kellene a helyükre tennem? Köszönöm!
A rajzon fotodióda van. R4 ellenállás a diódák munkaellenállása, értéke kritikus az érzékenység szempontjából. Ez a 10KΩ gyanúsan nagyon alacsony érték, mérni kellene R4 és dióda pontokon a feszültséget, ami LM358 komparátor egyik bemenete, R2 csúszka a másik bemenete. Fény hatására csökken diódák ellenállása, komparátor + bemenete meghaladja a poti csúszka feszültséget, kimenete magas szint lesz. Innen nem tudni tovább az ardunio mit csinál, beleszól a két komparálási szintbe.
Azt "külföldi oldalt" is belinkelhetted volna....
Köszi! Ott már látszik, hogy sötét színű a vevő: Bővebben: Link
Köszönöm a válaszod!
Apró problémám van az írásoddal, ami nem a Te, hanem az én hibám, mégpedig az, hogy most fogtam életemben először a kezemben ilyen cuccokat.- teljesen kezdő vagyok a témában... Ha azt mondod kéne mérni egy feszültséget ezeken a pontokon, akkor arra gondolsz, hogy a f. tranzisztoraimon, azok lábainál keletkezett feszültséget (R4 előtt és után (LM358 2-es láb) ) mérjem meg, hogy lássuk a különbséget? Környezeti fénynél? Vagy csak úgy mindegy alapon? Amikor eldöntöttem, hogy belevágok ebbe, akkor feltételeztem, hogy egy tesztelt működő dologról van szó, tehát nem kell mélyebben belecsúsznom (nem bánom, hogy bele kellett, de hát nehéz, ha az ember nem tanult ilyesmit soha) Arra a kérdésemre, hogy a f.tranzisztor, vagy a dióda lehet-e probléma még keresem a választ, de, ha ez az általad említett méréssel derülhet ki, akkor sorry, nem volt számomra kerek. (megint csak én miattam) Beteszem a kódomat is a vezérlőhöz, illetve elnézést, hogy nem jelöltem forrást(már csak a szerző neve miatt is), de nem találtam már és a legegyszerűbb google képkeresés sem jutott eszembe... Csatoltam a jelenlegi fotó tranzisztort is (ami nem dióda) a boardomon
A hozzászólás módosítva: Aug 5, 2024
Jogos, leírtam, hogy miért nem tettem!
Elvileg fototranzisztorral is működne, de gyakorlatban fotodiódákat használnak elterjedten.
Nem tudom mi a tranzisztor hátránya. Cseréld diódára, eredeti rajz is diódás. Az LM358 3-as lába kapja a fotodióda-R4 feszültséget, másképpen mondva fotodióda feszültséget. LM358 2-es lába a potméter csúszka feszültséget kapja. Ha LM358 3-as lába alacsonyabb mint a poti csúszka-LM358 2-es lába, LM358 kimenet alacsony, negatív tápfeszültség. Ha A fotodióda fényt kap, ellenállása csökken, LM358 3-as lába magasabb feszültségű lesz mint LM358 2-es lába. Erre LM358 kimenete is magas szintre vált. Itt a potit lehet állítani határesetre, hogy csak a villám fényre váltson LM358 kimenete magasra. Másik az R4 értéke, ez fotodiódától függő, ennek növelésével kell játszani ha nem elég érzékeny. Tehát: poti csúszka határesetben, környező fényre ne reagáljon, de villámra már igen. Ha nem elég érzékeny, akkor játék R4 növelésével.
Köszi, már rendeltem diódákat.
"Az LM358 3-as lába kapja a fotodióda-R4 feszültséget" uhh nekem pont a 2-es lába kapja és a 3-as megy testre- ahogy a képen is van (kék a test) fehér +5v-ra és 4-es láb. A potim 2-es (középső lába pedig az egyik analog pinre megy Arduinora (fehér)) Az furi, hogy mindenre egyébként kioldott, csak villámra nem... Ki érti ezt?! A hozzászólás módosítva: Aug 5, 2024
A linkelt rajz szerint úgy van, ahogy én írtam.
Félre ne érts, ne vonom kétségbe!
![]() Azt meg tudnád mondani, hogy a rajzon melyik a poti, illetve, ha már tudom hogy hol a poti, melyik lába vezet a vezérlőhöz? Köszönöm! A hozzászólás módosítva: Aug 5, 2024
R2 a poti, közepére menő nyíl -csúszka- megy az LM358 2-es lábára, és a vezérlő -nem látni szám- lábára.
Köszönöm szépen!
Tovább próbálkozok! A hozzászólás módosítva: Aug 5, 2024
Hello! Én megrajzoltam, hogyan lehetne ezt elkövetni. Kicsit komplikáltabb lett, mint egy trimmer meg egy OPA, de talán nem lehetetlen elkövetni.
- Az, hogy a fényérzékelőnek 940nm-en van a maximum érzékenysége nem egy nagy öröm, mert a látható fény tartománya 400..700nm-közé esik. És ha megnézed a karakterisztikát, itt már nem is jelzi az érzékenységet. - A fototranzisztor annyiban különbözik a diódától, hogy itt a tranyó kollektor-bázis diódát használják az érzékelésre és mivel ez egy tranzisztor, a dióda áramát felerősíti. Tehát kisebb munkaellenállásra tud dolgozni. - A fotodiódával elvileg gyorsabb impulzusokat lehet átvinni, de az a µs tartományban lenne érdekes, de egy villám átlagos ideje kb. 200ms. Tehát annak itt nincs jelentősége. Az áramkör első fokozata, "munkapontban tartja" a fototranzisztort. Tehát automatikusan igazodni fog a különböző megvilágításokhoz. Hogy a villámlást ne kompenzálja ki, az a C3/R5 feladata. Mert kb. 2ms-os változásra nem reagál a munkapont kiegyenlítés. Az R2 határozza meg az érzékenységet, mert a komparátor néhány mV-al magasabb referencia feszültséget ad az U1b komparátornak, mint az U1a kiegyenlítő munkapontjának. Így a nyugalmi helyzetben az OUT kimenet alacsony szintű, villámláskor pedig felugrik magasszintre.
Uhh ez lenyűgözőnek hangzik - mondom ezt én aki nem nagyon ért hozzá-
Mindenképpen meg fog érni egy misét, DE ez hogy találkozik a vezérlővel? 7-es láb, mint out? Illetve, ha jól értelmezem ez az lm358 belül 2 részből áll, tehát, te dupla feladatot adtál neki, igaz?Akárhogy is, nagyon köszi ezt, csodálatosan néz ki, ha befejezem az első (mind életem, mind a projektem számát nézve) feladatom és sikeres lesz, nekigurulok ennek is, de még ott is van problémám rendesen, hogy fordított legyen-e a polaritás a f.tranzisztoron, vagy mégse ![]() Köszönöm szépen a segítséged!
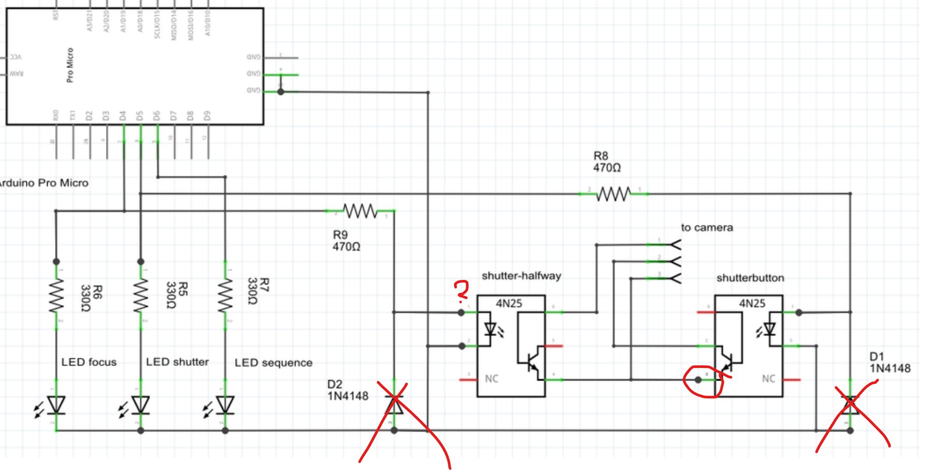
Itt még egy apró segítséget kérnék szépen. A shutter halfway részen a 4n25 1-es lába egy ellenáláson keresztül mihez csatlakozik a vezérlőn? Az x-el jelölt részeket nem használom, illetve láb számozás probléma van a jobb oldali optocsatolón azt hiszem, így annak az 1-es lába mihez csatlakozik?
Köszönöm!
Köszi szépen, mindjárt átkötöm, egyelőre úgy néz ki van némi fény az alagút túloldalán
Ott még van némi "funky" főleg, ha világos van. Aztán van még némi érdekesség, az pedig az, hogy ha állítom a küszöböt a potival, akkor nagyjából követi a "MAX" érték is (ezt még meg kell oldani, de a videón láthatod, hogy a multiméteren megjelenik az emelkedett érték, ha távirányítóval "felizgatom" a fotó tranzisztort (amit kicsit elrejtettem a környezeti fény elől)
Mi a " "MAX" érték "? A multi mit mér?
Szvsz a "MAX" érték, a fény intenzitás, ami ha alulról átlépi a küszöb értékét, megtörténik a vezérlés, a kioldás.
Még az A1/D19-et kellene értelmeznem, hogy hová megy (jelenleg csak 1 fotodiódám van és nincsenek kapcsolóim se értelemszerűen)
jelen körny.fénynél 4,73V, ha eltakarom az ujjammal a diódát, akkor 1,89V
A1/D19 a fotodiódák anódjára, R4-re, és LM358 3-as lábára. Egy dióda elég, nem tudom a többi miért van kapcsolóval.
Hello!
- Természetesen az OUT kimenet megy a kontroller D7 bemenetére. - A fototranzisztor kollektora megy a "+"-al jelölt lábra, emittere pedig értelem szerűen a másik pontra, |
Bejelentkezés
Hirdetés |






















