Fórum témák
» Több friss téma |
Sziasztok. Tudna valaki segíteni nekem? Olyan kapcsolást keresek 555-tel ami ami egy nyomógomb lenyomása után 5-10 s-ig meghúzva tart egy relét. A nyomógomb helyére majd optocsatoló kerül. Köszönöm.
A hozzászólás módosítva: Márc 16, 2016
Hello! A monostabil kapcsolás alkalmazásán túl, még azt kell tudni, hogy ha közvetlen vezérled a Tr (2-es) lábat, akkor míg a Tr alacsony szinten van, a kimenet magas szintű. Vagy is ha a nyomógombot folyamatosan nyomva tartod az 5-10s-on túl, akkor a kimenetet magas szinten lesz ez idő alatt. Vagy is a késleltetésen túl is.
Ha ez gond, ki lehet védeni egy differenciáló taggal. De ahhoz viszont hogy az működni is tudjon, gyorsabb felfutású jel kell, mint az RC tag időállandója. Ezt azért írom le csak, mert egy nyomógombnál ez automatikusan teljesül, de ha az optó nem gyors határozott jelet kap például, akkor esetleg nem lesz üzembiztos az indítás..
Üdvözlet mindenkinek!
A szirénás topikból vettem a kapcsolást....Működhet? sehol sem találok olyat ahol a 7-es láb negatívon lenne. Vagy el lett cserélve a 2-es lábbal? Köszi a válaszokat!
A kisütő npn tranzisztor kollektorát le lehet testelni, nem történik semmi rendkívüli.
Az 555 belső kapcsolási rajzán a Q14 pozíciószámú bal alsó sarokban...n szó: A hozzászólás módosítva: Márc 22, 2016
sany -> A rajzot nézted? Disc, kisütés => 7-es láb....
mex -> Nem találtam ilyen elrendezésben rajzot, tönkretenni meg nem akaródzik 3 db 555-öst . Ezért érdeklődök!
Építsd meg működni fog.
sany meg a negatívra "harapott", igazság szerint GND-ot kellett volna írnod.
Hello! Nem fog tönkremenni. Mert a Dis lábat a tranyó vagy a GND-re kapcsolja, vagy "szakadt" mikor a tranyó ki van kapcsolva. Tehát áram nem tud folyni semmiképpen. De lekötni sem kötelező. Itt mindössze azért van lekötve, mert a TINA reklamál, ha egy láb nincs bekötve. Ha a Dis a GND-re van kötve, már nem reklamál, de sem a szimulációban, sem a valóságban ez nem okoz gondot..
Ponthegesztő vezérlést szeretnék megoldani 555-el, a kérdés hogy lehet-e és hogyan?
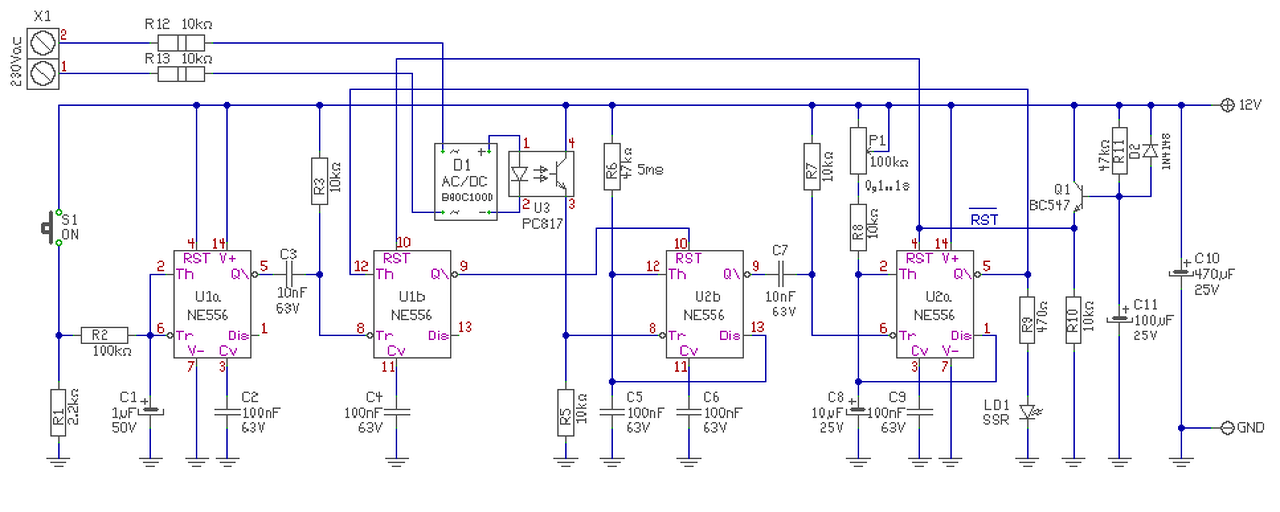
A ponthegesztő trafóját 90 fokos fázisszögnél szeretném bekapcsolni ehhez egyrészt kellene egy olyan időzítés ami ilyen nullátmenet detektor impulzusa után vár 5 ms-ot majd az 5 ms után áramot ad egy szilárdtest relére 100 ms - 1 s időtartamig. A kapcsolót amivel az egészet indítanám se tudom hogy hol lenne jó: a nullátmenet detektor előtt vagy után? Tehát ilyen dupla időzítés lenne. Minden tanácsot, ötletet szívesen fogadok. Vagy próbálkozzak inkább mikrovezérlővel, mert így diszkrét elemekből csak nagyon körülményes lenne megépíteni? A hozzászólás módosítva: Márc 26, 2016
Hello! Én megrajzoltam, aztán hogy használható-e?.. Azt majd eldöntöd.
- Az U1a igazából csak formálja a nyomógomb jelét, hogy prellmentes legyen az indítás. - Az U1b egy tároló egység. A nyomógomb megnyomása bebillenti a Q kimentet magas szintre. - Az U2b az 5ms-os időzítés. Míg U1b kimenete alacsony szinten van, a monostabil törölve van. Ha megnyomod a gombot, U1b bebillen és engedélyezi az U2b időzítését. - Az időzítés az AC váltó feszültség nullpontjára indul el. 5ms után lejár az idő. U2b lefutó éle indítja U2a monostabilt. Amikor U2a kimente magas szitű lesz, indul a hegesztés. De egyben ekkor törli az U1b tárolót, amely letiltja az U2b monostabilt. Így a hegesztés ideje alatt, nem indulhat újra az 5ms-os időzítés. - Az SSR az U2a kimenetére van kötve. De azt tudnod kell, hogy nem lehet nullpont kapcsoló az SSR (mert általánosságban azok), mer akkor nem az 5ms leteltével fog kapcsolni, hanem a következő periódus elején. Vagy is akkor az összes 5ms-os erőlködés nemér semmit. - Valamint honnan fogod venni a nullponti szinkront, ha a trafó ki van kapcsolva? Ha a hálózatból, akkor az R4-nek 22kohm/5W-osnak kell lenni. Ha másik kis trafóról, akkor lehet annak fázistolása a hálózathoz képest. Azt ellenőrizni kell..
Ez valami zseniális, köszi szépen!
Egy kis ideig eltart még mire teljesen átlátom, de jónak tűnik nagyon. Aztán majd jelentkezem ha sikerült megépíteni. Az SSR már megvan és az olyan ami azonnal kapcsol és nem nullátmenetben. Annak is van kb. 0,02 mS bekapcsolási ideje de szerintem az elhanyagolható. A nullponti szinkront a hálózatból venném majd.
Az U2a GND-ja (7-es pin) csak véletlenül maradt ki ugye?
A hozzászólás módosítva: Márc 26, 2016
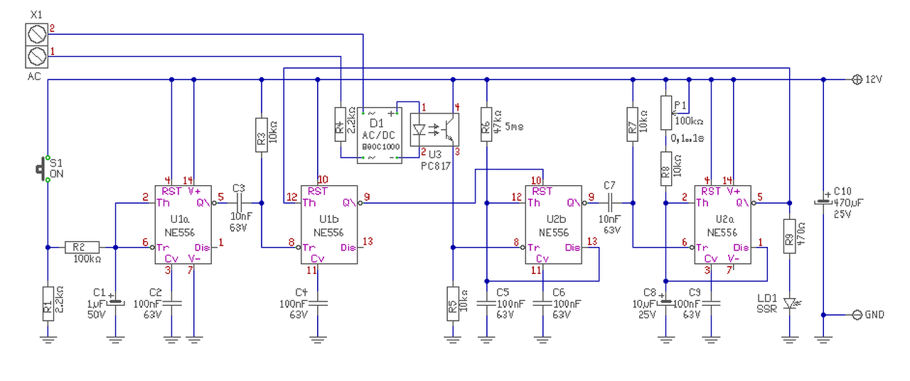
Kijavítottam, és tettem bele egy tápfesz bekapcsoláskor működő Reset áramkört is.
Sziasztok találtam egy kapcsolási rajzot egy 555-ös kapcsolásról....az lenne a kérdés hogy mnek milyen értéket adjak ha szeretnék egy boost elektronikát építeni egy li-po cellához (max 5v ot akarok kihúzni belőlle) egy pwm modult már sikerült építenem
Hello! Ez a kapcsolás nem jó egy Li-Po cellához, mert az 555 kb. 4,5V-tól működik rendesen, a Cellánál, meg 3..4,2V között kellene hogy működjön. Valamint a darlington meghajtás sem jó, a nagy maradék feszültsége miatt.. De a kérdéseddel ne itt, hanem e DC-DC topikban jelentkezzél.
Az áramkört megépítettem - egyelőre csak légszerelve - és működik! Egyszer majd szkóppal is megnézem de most már csak a bedobozlás van hátra.
A hozzászólás módosítva: Ápr 24, 2016
Jó tudni. Én már úgy elfelejtettem a rajzot, hogy nézegettem mit is csinál..
Üdv!
Egy olyan áramkörre lenne szükségem, ami egy relé időzítését végzi el egy bizonyos Vref megszűnése után, majd visszaáll alapállapotba. Részletesebben ez úgy működne, hogy van egy 5V-os referencia, amit figyelni kell, ha az 5V mondjuk 4V alá csökken, akkor a relé behúz, majd fél perc után elenged függetlenül attól, hogy van-e Vref. Létezik a topicban ilyen, esetleg hasonló kapcsolás, vagy terveznem kell?
Hello! Oké, ez egy komparátor, és egy monosatbil időzítő lenne. De ezt csak a táp bekapcsolása után "egyszer játssza el" és utána ha visszajön az 5V és ismét lecsökken, akkor már ne, vagy ismételje. Amúgy a tápfesz mekkora. És mi van, mikor megjelenik?
Mekkora intervallunban szeretnéd állítani a kapcsolási 4V feszültséget, és milyen pontosan szeretnéd, hogy kapcsoljon? Stb.. A hozzászólás módosítva: Máj 28, 2016
Üdv!
Tápfeszültség az 12V. Ha visszajön az 5V és ismét lecsökken 4V alá, akkor induljon megint a ciklus. Ha az időzítés lejárta előtt visszajönne az 5V, akkor ne csináljon semmit. A beállíthatóság 4V-5,5V közötti. A hozzászólás módosítva: Máj 28, 2016
Egy kezdetleges verziót már tesztelek szimulációban.
Ez két okból hibás.
- Elsőként, hogy az 555 kimenete állandóan magas szinten lesz, ha a TRI lába alacsony szintű. Vagy is nem fog az idő "letelni", míg a V2 a komparálási szint alatt van. Tehát az R5 helyett egy kondi kell, hogy R6-al differenciáló tagot alkothasson. - Második az elsőből leledzik. A komparátorhoz pozitív visszacsatolás kell. Azért mert a komparátor ugyan "komparátor", de ez egy nullkomparátor. Vagy is hiába nagy a nyílthurkú erősítése a kimenet néhány mV változásra lesz alacsony szintű. És ha a változás lassú (ami a bementi jel változásától fog függni) akkor a kimenet is lassan fog magas szintről alacsonyra váltani. De hogy a differenciáló tag ezt "át is tudja vinni", annak időállandójának nagyobbnak kell lenni, mint a jelváltozása.
Hello
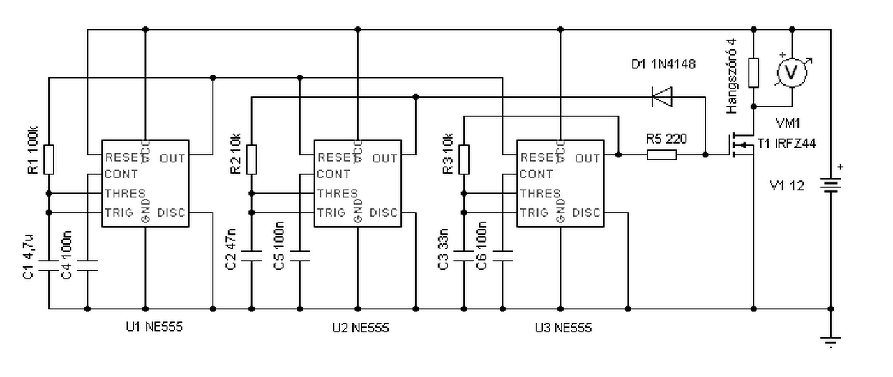
Van egy 12 V-os eszközöm, amit szeretnék minden nap újraindítani. Egy időzítő kapcsolással gondoltam megoldani, ami 24 óránként kapcsolna. Építettem már ilyet, csak ilyen nagy időintervallumosat még soha. Kalkulátorral számolva, meg elég szélsőséges értékeket kaptam, nem tudom jók-e azok. Tehát a konkrét feladat: 24 óránként meghúzna vagy elengedne egy relét 1-2 másodpercre, aztán újraindulna az egész. Egyik értéknek se kell pontosnak lennie, a 24 óra is lehetne akár 10 perccel több vagy kevesebb, meg a relé vezérlése is 2-10 sec körüli. A hozzászólás módosítva: Máj 30, 2016
Egyik fórumtárs javasolta, a nap naponta csak egyszer kel fel, tehát egy alkonykapcsoló tökéletes megoldás. Időzítővel, (még osztóssal nehéz) nagyon nagy kondenzátor és ellenállás értékek kellenének, amik már megvalósíthatatlanok.
Csak akkor van baj, ha nem alkonyatkor szeretne kapcsolni... 24 óra az 1440 perc ha nincs nagy pontossági igény akkor egy 555 és cd 4040 -essel le lehet osztani amivel aztán lehet indítani az 1-2 mp.es időzítést, vagy összvisz egy 8 lábú kontroller...
A hozzászólás módosítva: Máj 30, 2016
|
Bejelentkezés
Hirdetés |











