Fórum témák
» Több friss téma |
Kedvenc időzítőm a cd 4066 két kimenetből lehet hosszú időt nyerni, egy alacsonyabb osztású adhatja a hangot.Bár a mikrokontroller kisebb. és ehhez még tranzisztor is kell.
Analóg kapcsolóval valóban nehéz. Köszi a javítást
A helyedben inkabb gps jeladót tennék bele. Léteznek alig pár grammos cuccok, okos telefonnal konnyen bemérhető. Lányom kulcstartójához most rendeltem.
Erről tudnál egy kicsit bővebben írni? Hogy működik? Illetve típuszámot, gyártót tudnál írni? Köszönöm.
Ebay "key gps" és már adja is az ötleteket.
Hello
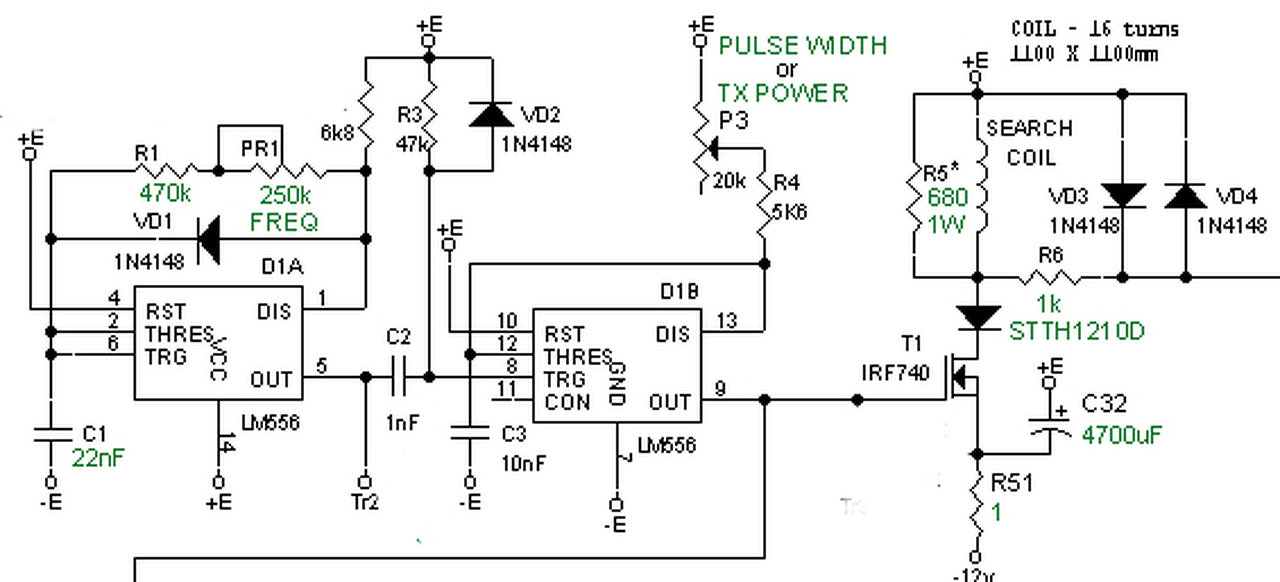
Egy PI fémdetektor kapcsolással játszok. 556 ic hajt meg egy FET Gate-et. Az 556 12v tápfeszről és 18v tápfeszről is a PC szkópon AC állásban kijövő négyszög jel amplitudoja mindig 6.8V, ami képtelenség, mert ugye a tápfesz-el arányosnak, majdnem annyinak kellene lenni. Cseréltem ic-t, lekötöttem a FET-et, mindenhogy annyi. Mit cseszek el? A mérést? (12v aksi, a FET S-en a negativ, ehhez képest nézi a szkóp.)
Lehet hogy a szkópod nem is tud akkora bementi feszültséget fogadni közvetlen..
Kapcsoljam át a mérőfejet 1:10 osztóra? Lehet csak 5 voltos a szkóp méréshatára?
Én nem tudom mivel mérsz, de alapvetően mindig az 1:10-es osztással kel mérni. Már csak azért is, hogy a kábel kapacitása ne befolyásolja azt amit mérni szeretnél. Ha osztásra van kapcsolva, akkor kb. 1Mohm és 10..20pF a fej. Ha meg 1:1 a fej, akár több száz pF is lehet a kábel.
Köszi
)))Valószínű ennyi lesz a gubanc, de már csak hétfőn fogom tudni kipróbálni.
Köszi a válaszokat. Már nézem is.
A hozzászólás módosítva: Márc 7, 2016
sziasztok ezzel az 555 sel meglehet azt oldani hogy két led sort (5-5 led) úgy bekötni hogy 5mp ig égjen az egyik , majd 5mp ig a másik?
ha igen , elég csak ez vagy kell hozzá valami más? kapcsolási rajznak nagyon örülnék. nagyon nagyon köszönöm !!!!
Szia!
Rajz: Bővebben: Link.
Hello! A "Simple LED Flasher circuit" ne próbáld ki, mert kinyírja a Led-eket.
Ez pedig egy komplett építési leírás: Bővebben: Link.
Mondjuk az sem sikerült tökéletesre szerintem. A PNP tranzisztor elhelyezése sem igazán szerencsés a "BIG"-nél.
A hozzászólás módosítva: Márc 7, 2016
Na igen, a terhelést a kollektorba illik beilleszteni.
Sziasztok. Találtam egy 3 fázisú feszültség szabályzót motorhoz ami 555-tel van megépítve. A kapcsolásban tranzisztorokat vannak megadva de én MOSFET-tel szeretném megépíteni (leírásban is van hogy lehet azzal),és hogy mit kell rajta változtatni? Azt tudom hogy hogy kell a helyére berakni a MSFET-et csak hogy azon kívül érdemes e valamit változtatni?
Szia!
Ha berakod a feteket, a gate és a gnd közé tegyél be 1-1 db 2k2-t. A 100 ohmot lecserélheted 68 ohm-ra.
És még mielőtt ezt vadul elkezdem megtervezni stb, legalább életképes ez a kapcsolás?
Azt csak az tudja, aki felrakta... ebből az látszik, hogy a 3 db tranyó vagy fet egy időben rángatja le az alternátor tekercseket.
Mindenesetre fettel jobb, az tuti.
Nem ezt a kapcsolást akartad Te felrakni, hanem az alatta levőt:
Talán ez bírja az első komolyabb tüskéig...
De igen ezt akartam. Néztem is ezen hogy rémlett hogy mind a kettő értéket lehet módosítani,a feszültséget meg az áramot is ,ezen meg amit én raktam fel hiányzik. Majd nekiesek megtervezni
Hazudnák ha azt mondanám hogy értem, egy két részt.
|
Bejelentkezés
Hirdetés |












