OK
Mégsem
Hobbivasút
|
HESTORE
|
Kislexikon
Hírek
Cikkek
Fórum
OK
Hírek
Cikkek
Fórum
Lexikon
Segédprogramok
Apróhirdetés
Fórum témák
NYÁK-lap készítés kérdések
[OFF] Pihenő pákások témája
- Elektronika, és politikamentes topik
Ez milyen alkatrész-készülék?
Elektronikában kezdők kérdései
Ki mit épített?
AVR - Miértek hogyanok
PIC kezdőknek
ARM - Miértek hogyanok
•
HiFi javítás
•
Motorgyújtás
•
IP kamera
•
Felajánlás, azaz ingyen elvihető
•
TV hiba, mi a megoldás?
•
Alternativ HE találkozó(k)
•
Sárga Kazettás Piaci Nintendo (8bit)
•
DCF77 óra
•
Multiméter problémák
•
Akkumulátor töltő
•
Vicces - mókás történetek
•
Fejhallgató erősítő
•
Modbus
•
Erősítő mindig és mindig
•
LCD TV probléma
•
Mosogatógép hiba
•
Huzalellenállás ellenálláshuzal
•
Házilag építhető fémkereső
•
Dansk 3f-T3535, és minden, ami vele kapcsolatos
•
Beszólóka szélessávú FM rádió adó
•
Erősítőhöz való hangsugárzó védelem (koppanásgátló)
•
Castone erősítő javítás
•
Quad 405-ös erősítő tapasztalatok és hibák
•
Crystal radio - detektoros rádió
•
Elfogadnám, ha ingyen elvihető
•
Villanymotor bekötése
•
Villanypásztor
•
V-FET és SIT erősítő kapcsolások
•
Hangszóró javító keresése
•
Inverteres hegesztőtrafó
•
Egyenárammal történő vízmelegítés
•
Hörmann kapuk
•
Szárítógép problémák
•
Vízérzékelő kapcsolás
•
Weller páka (állomás)
•
Autóelektronika
•
Hifi erősítők tervezése
•
Meteorológiai műholdvevő (137Mhz)
•
Rádió építés a kezdetektől a világvevőig
•
Arduino
•
Hőtárolós kályha
•
Nyomtató probléma
•
Ózon képző 12 V AC-ről
•
Transzformátor készítés, méretezés
•
Autó-generátor nem tölt rendesen
•
Rádió tuner hiba
•
VF3 - 6 végerősítő
•
Akkumulátoros fúró
•
DC motor/lámpa PWM szabályzása
•
Kombikazán működési hiba
•
Boldog születésnapot, Hobbielektronika portál!
•
Stirling motor építése házilag
•
Elektromos kerékpár, robogó házilag
•
Villanytűzhely bekötése
•
Kapcsolási rajzot keresek
» Több friss téma
Fórum
Keresendő kifejezés
Keresés módja
Intelligens keresés
Hozzászólás keresés
Fájlmellékletben
Fájlmellékletben (képek)
Kategória
Minden kategória
Alapismeretek
Ellenállások
Kondenzátor
Áramforrások
Tekercsek
Kapcsolók
Érzékelők
Motorok
Műszerek
Egyéb
Analóg áramkörök
Erősítők
Szabályzók
Egyéb
Digitális áramkörök
Flip - Flop és tárolók
Kapuk
Vonali választók
Multiplexerek
Dekóderek
Demultiplexerek
Bufferek és meghajtók
Számlálók
Regiszterek
Aritmetikai áramkörök
Logikai áramkörök
Memóriák
Egyéb
Mikroprocesszorok
PIC
Memória / EEPROM
Memória / EPROM
Memória / RAM
Egyéb
AVR
STM32
STM8
Espressif, ESP
LPC
SAM
PIC32
ARM általános
Speciális
Csövek
A/D konverterek
Időzítők
Komparátorok
Egyéb
Technika
Audiotechnika
Fénytechnika
Vezérlés technika
RF technika
Méréstechnika
Keresés
Új téma nyitása
Lapozás:
1. - 50. elem
51. - 78. elem
OK
1 / 2
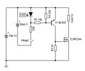
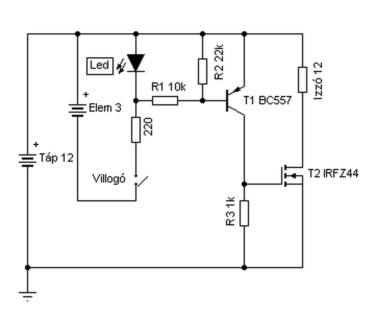
Vill7-1s.png
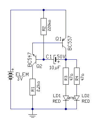
RND4LEDS-sch.png
RND4LEDS-com.png
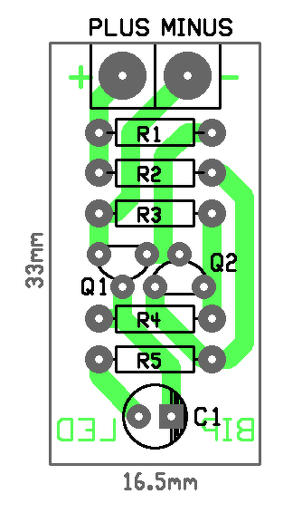
RND4LEDS-pcb.png
RNDFLASH-sch.png
RNDFLASH-com.png
RNDFLASH-pcb.png
MakettVW-sch.png
MakettVW-com.png
MakettVW-pcb.png
MakettVW-sch.png
MakettVW-com.png
MakettVW-pcb.png
INDEX3VT-sch.png
INDEX3VT-com.png
INDEX3VT-pcb.png
INDEX3V-sch.png
INDEX3V-com.png
INDEX3V-pcb.png
Késl4.png
PISLOG2S-sch.png
PISLOG2S-com.png
PISLOG2S-pcb.png
CarFlash2-sc...png
CarFlash2-pc...png
CarFlash2-co...png
CARFLASH-sch.png
CARFLASH-com.png
CARFLASH-pcb.png
CAR-LED-sch.png
CAR-LED-com.png
CAR-LED-pcb.png
Soft-Led1.png
5IMP-555.png
BIP-LED-sch.png
BIP-LED-com.png
Bip-Led-pcb.png
BI-Flash2-sc...png
BI-Flash2-co...png
BI-FLASH2-pc...png
MULTI-2L-sch.png
MULTI-2L-com.png
MULTI-2L-pcb.png
Multi-két L...png
Multi-két L...png
Villog-60-12...png
Bicó-villog...png
Villogo-1Led.png
Egy-LED-es.png
VASUTI-N-sch.png
Következő:
1. - 50. elem
51. - 78. elem
»»
1 / 2
Bejelentkezés
Felhasználónév
Jelszó
Jegyezz meg!
Belépés
» Elfelejtett jelszó
» Regisztráció
Hirdetés
A használat feltételei
•
Adatvédelem
•
GY.I.K., Használati útmutató és szabályok
•
Impresszum
•
Elosztó
•
Hiba jelentése
Az oldalon sütiket használunk a helyes működéshez. Bővebb információt az
adatvédelmi szabályzatban
olvashatsz.
Megértettem