OK
Mégsem
Hobbivasút
|
HESTORE
|
Kislexikon
Hírek
Cikkek
Fórum
OK
Hírek
Cikkek
Fórum
Lexikon
Segédprogramok
Apróhirdetés
Fórum témák
Ki mit épített?
AVR - Miértek hogyanok
Elektronikában kezdők kérdései
NYÁK-lap készítés kérdések
[OFF] Pihenő pákások témája
- Elektronika, és politikamentes topik
Ez milyen alkatrész-készülék?
PIC kezdőknek
ARM - Miértek hogyanok
•
Labortápegység készítése
•
Felajánlás, azaz ingyen elvihető
•
Motorindító kondenzátor
•
Gigatron TTL számítógép
•
Arduino
•
Philips TV
•
Alternativ HE találkozó(k)
•
Vásárlás, hol kapható?
•
Izzítás és izzítógyertya teszter
•
Kombikazán működési hiba
•
Szárítógép problémák
•
HESTORE.hu
•
Mikrohullámú trafóból hegesztő
•
Sprint-Layout NYÁK-tervező
•
Gázkazán vezérlő hibák
•
SDR (Software Defined Radio)
•
Kazettás magnó (deck) javítása
•
Aszinkron motor teljesítményének meghatározása
•
Frekvenciamérő
•
555-ös IC-s kapcsolások
•
Erősítő mindig és mindig
•
Opel Astra elektromos hibák
•
Bojler fűtése közvetlenül napelemmel
•
Autóelektronika
•
Vicces - mókás történetek
•
Videókártya probléma
•
Rádióamatőrök topikja
•
Tekercs induktivitás kiszámítása
•
Hangszínszabályzó
•
Csöves tápegység
•
Folyamatábrás mikrokontroller programozás Flowcode-dal
•
Elfogadnám, ha ingyen elvihető
•
Mosógép vezérlők és általános problémáik
•
PIC programozás mikroC fejlesztőkörnyezetben
•
Akkutöltő hiba
•
Érdekességek
•
Kapcsolási rajzot keresek
•
Tápegységgel kapcsolatos kérdések
•
A műhely (bemutató topik, ahol az alkotások készülnek)
•
Videomagnó problémák
•
Fejhallgató erősítő
•
RIAA korrektor
•
Füstgép építése házilag
•
BatteryBank gitar pedalhoz
•
Parkside akkuk javìtása
•
Ki hol gyártatja a NYÁK-ot ?
•
Mosogatógép hiba
•
Forrasztási 1×1 forrasztástechnikai miértek
•
Tablet PC javítások
•
PLC kérdések
•
Kapcsolóüzemű táp 230V-ról
•
Villanypásztor
•
Számítógép hiba, de mi a probléma?
•
Hifi erősítők tervezése
•
Gáztüzhely elektromos szikráztatója
» Több friss téma
Fórum
Keresendő kifejezés
Keresés módja
Intelligens keresés
Hozzászólás keresés
Fájlmellékletben
Fájlmellékletben (képek)
Kategória
Minden kategória
Alapismeretek
Ellenállások
Kondenzátor
Áramforrások
Tekercsek
Kapcsolók
Érzékelők
Motorok
Műszerek
Egyéb
Analóg áramkörök
Erősítők
Szabályzók
Egyéb
Digitális áramkörök
Flip - Flop és tárolók
Kapuk
Vonali választók
Multiplexerek
Dekóderek
Demultiplexerek
Bufferek és meghajtók
Számlálók
Regiszterek
Aritmetikai áramkörök
Logikai áramkörök
Memóriák
Egyéb
Mikroprocesszorok
PIC
Memória / EEPROM
Memória / EPROM
Memória / RAM
Egyéb
AVR
STM32
STM8
Espressif, ESP
LPC
SAM
PIC32
ARM általános
Speciális
Csövek
A/D konverterek
Időzítők
Komparátorok
Egyéb
Technika
Audiotechnika
Fénytechnika
Vezérlés technika
RF technika
Méréstechnika
Keresés
Új téma nyitása
Lapozás:
1. - 50. elem
51. - 100. elem
101. - 150. elem
151. - 200. elem
201. - 250. elem
251. - 300. elem
301. - 350. elem
351. - 400. elem
401. - 450. elem
451. - 500. elem
501. - 550. elem
551. - 600. elem
601. - 650. elem
651. - 700. elem
701. - 750. elem
751. - 800. elem
801. - 850. elem
851. - 900. elem
901. - 950. elem
951. - 1000. elem
1001. - 1050. elem
1051. - 1100. elem
1101. - 1150. elem
1151. - 1200. elem
1201. - 1250. elem
1251. - 1300. elem
1301. - 1350. elem
1351. - 1400. elem
1401. - 1450. elem
1451. - 1500. elem
1501. - 1550. elem
1551. - 1600. elem
1601. - 1647. elem
OK
18 / 33
EVAmp THD.JPG
EVAmp tápel...jpg
evamp_sch.png
evamp_sch.png
CAM02236.jpg
CAM02237.jpg
CAM02235.jpg
CAM02231.jpg
CAM02232.jpg
CAM02233.jpg
KT EVAmp.JPG
HTB 2_0 nyá...jpg
feszstab.JPG
hoodúj.jpg
evamp_sch.png
start.png
regulator.png
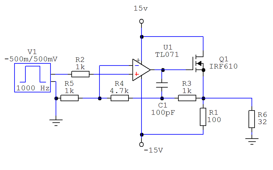
C1 100pF.png
HTB 2_1 táp...jpg
HTB 2_1 táp...jpg
HTB 2_1 táp...jpg
HTB 2_1 táp...jpg
denebvég.jpg
karasz fejha...jpg
HTB 2_0 THD.JPG
Highand tal...jpg
Highand idő...jpg
újvég lebe...jpg
lebegőtáp ...jpg
lebegőtáp ...jpg
HTB 2_0 THD.JPG
HTB 2_1 nég...jpg
HTB 2_1 Bode.JPG
HTB 2_1 fut...jpg
dual.png
cascode buff...png
tápelnyomá...jpg
HTB THD TL07...jpg
HTB THD ide...jpg
H-D class.jpg
h class.jpg
WP_20190911_...jpg
hoodvég AB ...jpg
hoodvég AB ...jpg
hoddvég AB ...jpg
HTB 2_1.JPG
HTB 2_1 1kHz.JPG
HTB 2_1 20kH...jpg
HTB 2_1 1MHz.JPG
1.JPG
Következő:
1. - 50. elem
51. - 100. elem
101. - 150. elem
151. - 200. elem
201. - 250. elem
251. - 300. elem
301. - 350. elem
351. - 400. elem
401. - 450. elem
451. - 500. elem
501. - 550. elem
551. - 600. elem
601. - 650. elem
651. - 700. elem
701. - 750. elem
751. - 800. elem
801. - 850. elem
851. - 900. elem
901. - 950. elem
951. - 1000. elem
1001. - 1050. elem
1051. - 1100. elem
1101. - 1150. elem
1151. - 1200. elem
1201. - 1250. elem
1251. - 1300. elem
1301. - 1350. elem
1351. - 1400. elem
1401. - 1450. elem
1451. - 1500. elem
1501. - 1550. elem
1551. - 1600. elem
1601. - 1647. elem
»»
18 / 33
Bejelentkezés
Felhasználónév
Jelszó
Jegyezz meg!
Belépés
» Elfelejtett jelszó
» Regisztráció
Hirdetés
A használat feltételei
•
Adatvédelem
•
GY.I.K., Használati útmutató és szabályok
•
Impresszum
•
Elosztó
•
Hiba jelentése
Az oldalon sütiket használunk a helyes működéshez. Bővebb információt az
adatvédelmi szabályzatban
olvashatsz.
Megértettem