Fórum témák
» Több friss téma |
- Ez a felület kizárólag, az elektronikában kezdők kérdéseinek van fenntartva és nem elfelejtve, hogy hobbielektronika a fórumunk!
- Ami tehát azt jelenti, hogy a nagymama bevásárlását nem itt beszéljük meg, ill. ez nem üzenőfal! - Kerülendő az olyan kérdés, amit egy másik meglévő (több mint 17000 van), témában kellene kitárgyalni! - És végül büntetés terhe mellett kerülendő az MSN és egyéb szleng, a magyar helyesírás mellőzése, beleértve a mondateleji nagybetűket is!
Sziasztok! Nos engem nagyon régóta foglalkoztat az elektronika. Édesapám is nagy mágus volt e téren, csak sajnos meghallt rég. Annyit szeretnék, hogy esetleg valaki nem tudna javasolni e-book-ot, vagy valami hasonlót, ahol meg lehetne ismerkedni az elektronika alapjaival. (pl.: dióda, tranzisztor, tirisztor stb.) Nagyjából ismerem a fogalmakat, csak nagyon részletes magyarázat kell nekem. Ezek nélkül úgy gondolom nem lehet nekiállni semmilyen áramkör építésnek. E-bookz oldalon nézegettem, de nem találtam nekem valót. Ha valaki tudna segíteni, nagyon megköszönném.
Hali. lenne egy kondi, amire az van irva, hogy .22J 63
220 nanó, 63V-ra?
Sziasztok! már feltettem a kérdést egyszer de sajna nemérkezett válasz.... LÉgyszi segítsen valaki
![]() Autónkra szeretnék csinálni ledes neont.. minden Eszközöm meg ismi megvan hozzá csak azzal vagyok gondban h hogyan kössem a ledeket(mmint hogy soros vagy párhuzamos)-hogy ugyanakkora fénerővel világítsanak... illtve a led előtét ellenálás értékét nemtudom... ebben kérném a segítségét egy olyannak aki ért ehhez...
Én már válaszoltam rá: >>>>ITT<<<<
bocsi nemláttam... az autónak a 12Voltos rendszerére szeretném kötni... mmint autóban 12V-ot lgegyszerübben a szivargyújtóról lehet leszedni.. arra lenne kötve...
köszi
És van itt egy olyan hogy 123J . 12nano?
Sziasztok.
Adott egy reloop rmx20-as keverőpult, és a master RCA kimenete valahogy nemoké, mert ma meghallgattam minden hangszínt, a mély tartományban úgy szól mintha kilenne ütve a hangszóró, pattogó hangot ad ki... De ha átkötöm a kimenetet a 6,3JACK-re akkor minden oké.. és a hangfal is jó mert 2 hetes.. szerintetek mi lehet a baj ?
Itt az oldalon is vannak cikkek. Meg a neten sok fele formaban megtalalhato sok minden. Csak nehany hasznosabb Wikipedia, HamWiki
Tiszteletem! Keresek egy bizonyos IC-t, amelyet MK484 néven ismernek. Egy FM rádióhoz kell. Az IC hasonló egy műanyagtokos tranzisztorhoz, s három lába van. A boltokban nem kapom, esetleg ha valaki tudná, hogy milyen áramkörökben lehetne megtalálni, hol használatos? Esetleg valami helyettesító alkatrész létezik? Köszönöm előre. :kalap:
Hello!
Ha a sima lámpával működne, akkor a fénycsővel is működnie kellene. A lámpa hatásfoka kb. 5%, a fénycsőé, 18..20%. Takarék ide-oda, azért fűt az is rendesen, mert a többi csak hő!? üdv! proli007
Üdv!
Van az a végtelenített forgó kapcsoló, ami mind a két irányba lehet tekergetni, és be is lehet nyomni. Valaki eltudná mondani a működését, hogy hogy van? Pic-re szeretném majd illeszteni... valami ilyesmi lenne.
Hello!
Ha már oda van írva, hogy Rotary Encoder, akkor miért nem úgy keresel rá? Az encoder egy egymáshoz 90 fokban eltolt jelet szolgáltat, azt kell feldolgozni. Gondolom ha megnyomod, akkor az meg zár egy egyszerű kontaktust. PLD üdv! proli007
Szerintem nem kell sokat húzogatni a a 7812-vel. .
A terhelés függvényében megpróbálkozhatsz egy kb 5 W-os ellenállással(persze az értékét ki kell számolnod),de én nem tenném. Amúgy kérd ki más véleményét is ez ügyben mert még én se vagyok egy villamos szaki.
Hello!
Félre értitek egymást, Ő a relé húzogatására gondol. Amúgy már írták, hogy teljesen szükségtelen a stabilizálás. Egy ellenállással semmi nem lesz rosszabb. Ha a 12V-os relé, pld. 50mA-t fogyaszt, akkor azt 600mW fűti. Tehát a soros ellenálláson is ennyi hő van, azaz egy 0,9..1W-os ellenállás már jó neki. üdv! proli007
Sziasztok!
Megépítettem ezt a kapcsolást (1-es kép). Átterveztem ilyenre (2-es kép). Megcsináltam a beültetési rajzát is (3-as kép). Hozzácsatlakoztattam az ábra szerint a másik kapcsoláshoz (4-es kép). Eredmény:nem történik semmi,azon kívül hogy az 555 melegszik (4-től 9 voltig próbáltam a tápfeszültséget neki). Mi lehet a probléma?Kérlek segítsetek!
Azt elfelejtettem mondani,hogy leellenőriztem a kapcsolást:-nincs szakadás;-sehol se ér össze olyan aminek nem kéne összeérnie;-a forrasztásokba megfelelően csatlakoznak az alkatrészek;-a kondenzátorok jók (csipogóval szakadásként viselkednek).
ELKO polaritása is helyesen van bekötve.
Helló újra!
A számláló áramkört és a jelgenerátort egy tápfeszültségről működteted? Ha külön - külön tápról, akkor a két áramkör GND-jét kösd össze! Mindkettőt 5 voltra kapcsold!
Ó, köszi szépen akkor majd így oldom meg ellenállásokkal!
Az tényleg mind egy mi fűt, hanem hogy árban mennyi a különbség... Kösz még egyszer a segítséget!
Külön külön próbáltam.
Rendben megpróbálom úgy ahogy mondtad.A további fejleményeket leírom.
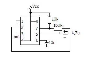
Hali!
A mellékelt rajz pontosításában tudnátok segíteni? Látom, hogy a kondi és az ellenállások opcionálisak, de gondolom stabilabb feszültséget kapok ha berakom őket. Mekkora legyen az értékük? Köszi
Szia!
Mostanság kapható kínai kisrádiókban találkoztam az MK484-es típussal. Ez ugyan az mint a ZN414, illetve a TA7642. Nemrég lehetett kapni Magyarországon rádióépítő készletet gyerekeknek, abban is MK484 volt.
Nagyon köszönöm a segítséget! :kalap:
Szia!
Szívesen!
Szia
Ez a megoldás lehet, hogy egyszerű, de nem praktikus. Valami relé+kondi kombinációra gondoltam. Szerintem marad a lágyindító kapcsolás, nagyobb kondival.
Sziasztok!
Csak azt szeretném megkérdezni, hogy egy 90W-os (RMS) hangszórónak milyen keresztmetszetű vezetéket ajánlotok? Köszi előre is!
Szia!
Hangszóró kábelnek? Ha nem kell messzire vinni elég a 1.5mm2. |
Bejelentkezés
Hirdetés |





És van itt egy olyan hogy 123J . 12nano? 




