Fórum témák
» Több friss téma |
Mielőtt kérdezel, a következő két dolgot ellenőrizd!
I. A helyes tápfeszültségek megléte.
II. A kimeneten van-e egyenfeszültség.
Élesztés.
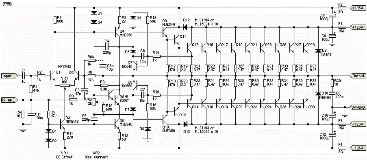
A kapcsolási rajza az megvan. Én vélemény kértem, hogy milyen hangja van?! Érdemes-e vele foglalkozni házimozizás célra?
Jó lett végülis a rajz?
Nekem tetszik, csak nem néztem át teljesen
Szia maga az át tervezés az biztos jó,csak nem vagyok biztos benne nem e kell valamit cserélni még,vagy betenni + ba.De megépitem igy ahogy megrajzoltam és próba.
Idézet: „Én vélemény kértem, hogy milyen hangja van?!” Az emberek, (de általában az élőlények) még egyenlőre megfelelő érzékszerv híjján, nem tudják érzékelni az elektronok áramlását. Valamilyen átalakító kell hozzá. Ilyen a hangsugárzó, ami egy elektromos - mehanikai (hangnyomás) átalakító. Hogy mit hallasz, azt ennek a minősége fogja eldönteni. Ennél nagyságrenddel jobb minőséget tudsz elérni egy erősítővel, ha az jól van megépítve. Adatlapon levő ajánlott kapcsolás, az eszközből kihozható legjobb paraméterekkel készült, ha ezt megépíted, az erősítődön semmi sem múlik. Mivelhogy rádióból bontottad, kommersz igényeknek biztos meg fog felelni, az átlagos házimozihoz használt hangsugárzókkal biztos megfelelő hangzást fog produkálni. Ha a házimozidhoz csúcsminőségű hangsugárzóid vannak, akkor nem ez az IC a számodra megfelelő, de akkor az nem is ez az árkategória.
Bocsánat a rossz megfogalmazásért, és a bő válaszodért köszönet!
Köszönöm,ez járt a fejemben teljesen,amit javasolsz most,De ahogy néztem a panel méretét,most A4 hosszúságú lett már nem fér el több alkatrész majd a szög anyagon,de még arra gondoltam hogy a MJE340-350 et ha cserélném esetleg MJE15032-33 ra? Az nem lenne jobb megoldás? Vagy sületlenséget gondolok?
A hozzászólás módosítva: Ápr 2, 2015
Üdv! Számtalan lehetőség van, tanulmányozd őket: Bővebben: Link Bővebben: Link.
Ha nem építesz be újabb félvezetőket, akkor a 2SC5200/2SA1943 helyére tegyél MJE15032/MJE15033-at.
Nem kell ragaszkodni a klasszikus ST151 panelformához Bővebben: Link
Nem a formával van gondom,hanem a mérettel,nem tudok nagyobbat nyomtatni mint A4 és ez a plafon méret a 8db TO3 tranzisztor,és 1db bd139.Eddig is MJE15032-33 volt a meghajtó,de ha ez még elég,akkor marad ez meghajtónak.
És nagyon kerülném a+ vezetékeket,mert eddig hibátlan 0 alap zajjal készült mind,nem tudom a + vezeték nem e szedne össze zajt. A hozzászólás módosítva: Ápr 2, 2015
Sziasztok mi a velemenyetek errol az erositorol?Bővebben: LinkErdemes megepiteni esetleg mar valaki megepitette?
A hozzászólás módosítva: Ápr 3, 2015
Szia!
Ha érdekel az A-osztályú erősítő, akkor építsd meg! Ne felejtsd el jó nagy hűtőbordára tenni a végtranzisztorokat. A hozzászólás módosítva: Ápr 3, 2015
Es kb mekkora az a jo nagy?Esetleg kisebb +ventilator?
Elkészült első erősítőm
Ami a vártnál jobban működik
Itt egy komplett leírás: Bővebben: Link.
Ráadásul az egy nagyon jó hangú amp.,ha a Hiraga mellett döntesz akkor a végeket MJL-el csináld.Ha meg elégszel kisebb teljesítménnyel ebben az osztályban van a Hiragának kisebb verziója és az talán még jobb hangú is,mint ez.
Ja.... ez Tominak szólt A hozzászólás módosítva: Ápr 3, 2015
Es amit feljebb belinkeltem arrol mi a velemenyed?
Sajnos nem hallottam még ilyet nem tudom.A JLH 69' ebben a kategóriában egy bevált kapcsolás.Alkatrészekre annyira nem is válogatós.Fióktakarítós projektből is lehet egy jó hangú JLH-t rittyenteni.Amúgy meg amit linkeltél nem túl bonyolult kapcsolás hamar meg lehet csinálni.Szerintem ezeknek az A osztályú erősítőknek igen jó érzékenységű lesugárzók dukálnak,hogy értelme is legyen nem olcsó rendszerrel van értelme igazán.Persze próbálkozni lehet.
Azert valasztottam a fentit mert ahhoz van ithon tapom es gondoltam kiprobalom.Nemtudod veletlenul a bc179-et mivel lehet helyettesiteni peldaul 2n5550-el?
Azzal nem fog menni. Bővebben: Link
Akkor bc212.Megtudnad meg mondani hogy a kapcsolasban van e nagyobb teljesitmenyu ellenallas?Ha igen melyik?
A 0R68
Üdvözlet fórumtársak!
Van egy Pioneer GM-40 -es autós erősítőm. Manualja szerint 4-8 Ohmon ~32 Watt teljesítményt tud szolgáltatni 12 Volton! Ezt szeretném kicsit tuningolni hogy kicsivel nagyobb teljesítményt tudjon nyújtani. Valaki tud nekem ebben segíteni?? Várom mindenki válaszát és előre is köszönöm!
Szia menj az autós erősítő topickba.oda való a kérdés,és ott válaszolnak rá ha lehet,bár ez az információ nagyon kevés amit megadtál.
Sziasztok készitettem egy kiegészitő panelt a végfokomhoz,remélem jól rajzoltam meg,megnéznétek?Ehhez lesz a toldás.
Köszönöm A hozzászólás módosítva: Ápr 3, 2015
Szia! Keresem nagyon (eddig hiába) a képet hogyan szokták ezt készíteni. Csak az emitter-ellenállásoknak ajánlott a nyomtatott áramkör, a tranzisztorokat egyszerűen bedrótozzák. Az erősítő többi részével 5 szálon kapcsolódik: ±táp, két bázis vonal és a kimenet.
Most látom a második képedet, nem erre gondoltam, a TO-3 tranzisztorok külön egységet képezhetnek, lehetnek akár tucatnyian. A hozzászólás módosítva: Ápr 3, 2015
Így jobb lenne a helykihasználásod, ha ragaszkodsz a NYÁK-hoz.
Helló!
Nem tudja valaki, hogy a 2SK246 - 2SJ103 tranzisztorokat hol lehet beszerezni, vagy mivel lehet őket helyettesíteni? Előre is köszönöm a válaszokat
Szia! Eddig nem volt velük gondom Bővebben: Link.
Szia mindenképp a nyák megoldáson gondolkodom,és a meglevő tápfesz miatt akarok + tranzisztorokat,/2x110vDc/,mert 4 pár az kevés szerintem neki,és sajna nem tudok letekerni a trafóból sem mert kiöntött darab sajna.De gondolom 6 pár már megbirkozna ekkora fesszel.
|
Bejelentkezés
Hirdetés |




Nekem tetszik, csak nem néztem át teljesen
Ami a vártnál jobban működik







