Fórum témák
» Több friss téma |
Bemeneten L1 L2 L3 Pe csatlakozora 1 2 3 fazis illetve nulla amire helyi vedofoldes szondaval foldeles is kerul .
Kimeneten U V W Pe a motor U V W es a femhaz A motor csillag kapcsolasban van kozvetlen a 3fazisrol uzemel.
Ha a frekiváltó kapcsai közt, ott van a 400v, és mégsem kapcsol be (és nincs rejtett kapcsolója) akkor rossz a frekiváltó. Ha már szét van választva a föld és a nulla, utána nem kötheted a nullát PE ként, frekiváltóhoz, motorhoz a védőföldet kell vezetni, elég a négy ér. A motor adatlapján ott van, hogy csillagba vagy deltába kell kötni 400v esetén.
Van olyan frekiváltó amihez kell egy kapcsoló a forgási irány meghatározásához, ha e nincs akkor nem is ad a motor felé feszültséget. Minden be lett kötve amire a szabályzáshoz szükség lenne?
Ott tartok hibafeltaras a tapegyseg paneljan egy uveg biztositekon 250 200 mA szakadas merheto
Biztositek helyere a műszer 20A valtakozo aramu allasban ,a keszulek aram ala helyezve a keszulek zold visszajelzo ledje felvillant majd kivillant a piros hiba jelzo led taphiba. Ujra megbontottam es a panelon akkor vettem eszre hogy egy b182 feliratu tranzisztor 1/4 e le van torve merve hibas csere. A betapnal a Pe barna szinu vezetekkel foldelo szonda van kotve.
A kapcsolo amit irtal mi a neve? Ugyanis a tranyo csereje javitott a helyzeten , hosszaban marad zoldben ,
de meg mindig atkapcsol taphibara. Motor nelkul uzemeltetheto a keszulek?
A kapcsolónak nincs semmilyen neve, az a frekiváltó bekötési rajzán látható (ha kell hozzá). Ez még mindig elektronikahiba lesz, a tranyó környékén kellene tovább keresgéli a hibás alkatrészt (az valami ok miatt ment tönkre). Viszont az a barna PE-be kötött vezeték még okozhat galibát, hiába megy a földelőszondára, esetleges ki- és visszakötésnél fel lehet cserélni mert a motorkivezetések között is van barna vezeték. Erre vigyázz nagyon!
Tovább keresem a hibat. A barna vezetek kulon allo szal a szondaig wagoval az is es a tobbi is csak ideiglenes.
Ha mukodik a keszulek megkapja az uj vezetekeket es a dobozolast.
T. Urak!
Egy kis segítségre lenne szükségem. Három különböző gyártmányú frekvenciaváltó került a szekrény aljába ugyanazon hibával. Lovato, Danfoss, Delta. Mindegyikkel az a probléma, hogy hálózatra kapcsoláskor várni kell 10-20 percet mire életre kelnek. Lehet ezeknek valami tipikus hibájuk, vagy ufó jelenség? Ezek mind régi inverterek, legalább 15 évesek, kivétel a Delta ami kb 6 évet üzemelt napi 24 órán keresztül.
Szia!
Tipikus kiszáradt elkó-hiba. Kondizd át a segédtápegységeiket.
Köszönöm a gyors segítséget.
Üdv.: klenó
Sziasztok!
A Yaskawa V1000-es frekvenciaváltó szóba áll az Omron CX-Drive nevű programmal? Üdv.
Sziasztok!
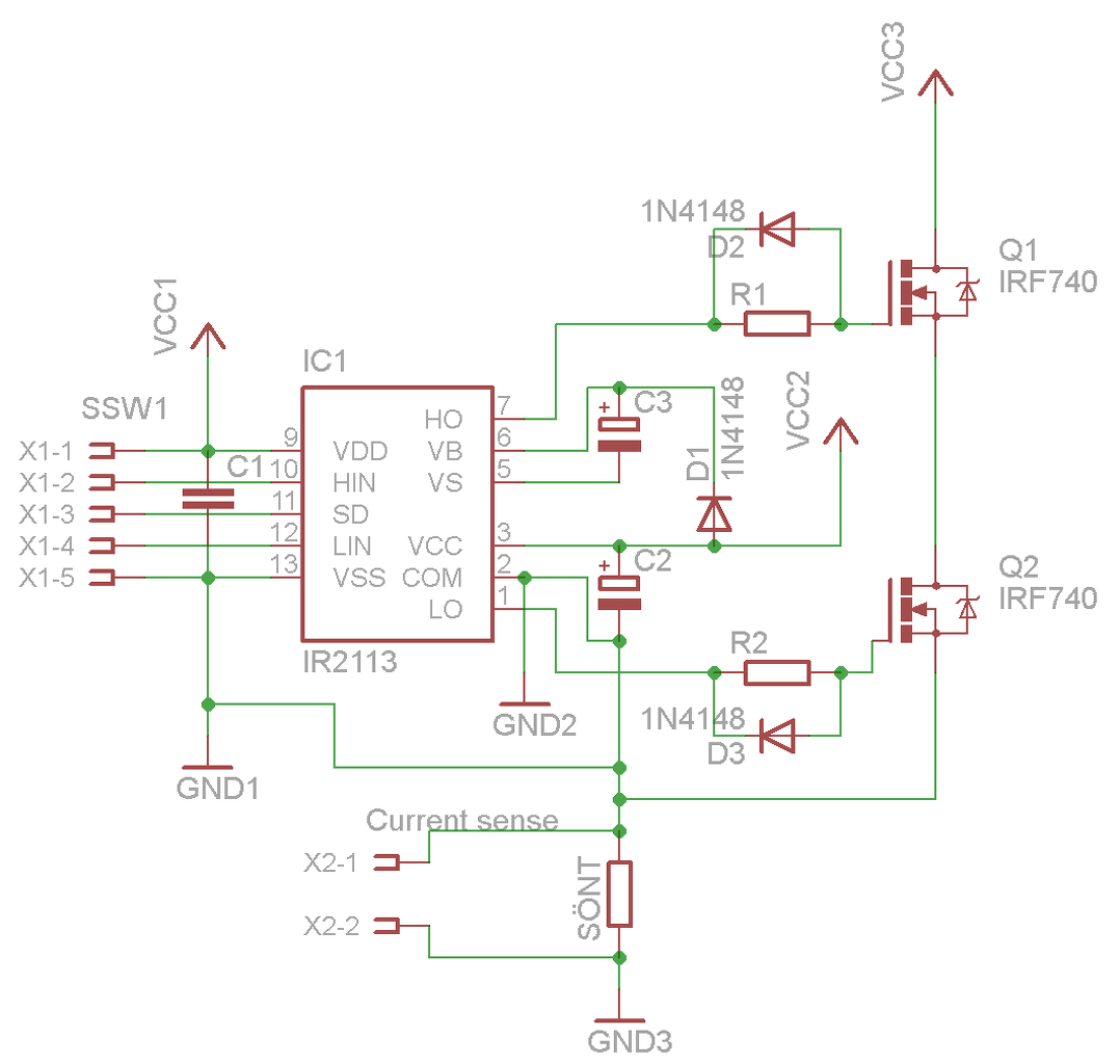
IR2113 ic-vel szeretnék ismerkedni, de nem világos számomra, hogy a VDD és a VSS független a VCC-től és a COM-tól? Azaz galvanikusan le van választva, vagy nem. Mert ha nem akkor értem mit akartak ezzel elérni. Amiket eddig láttam kapcsolásokat a VCC és VDD illetve a COM és VSS össze volt kötve. Az adatlapban a blokkvázlatban ábrázolnak szinteltolást és UV detektort, de nem igazodok ki rajta. Nem értem miért jó ha külön van a logika tápja és földje, legalább is akkor lenne értelme ha galvanikusan külön lenne a kettő, így lenne értelme a logika földjével teríteni a panelt. Az application note is valami olyasmit ír, hogy így kevésbé érzékeny a zavarokra, de nem világos számomra, hogy akkor most galvanikusan le van választva a VDD és VCC illetve a két föld?
Sziasztok!
Melyik paramétert kellene átállítanom, hogy 0-ra tekert pótméternél, 0 legyen a frekvencia ? Jelenleg 0-nál is 2,77Hz-en megy a frekiváltó. Omron V1000 Köszönöm! A hozzászólás módosítva: Nov 30, 2015
Szia!
Az A2-es analóg bemenetre van kötve valami? A H3-04-es paraméter 0%-on van? Üdv.
Nincs leválasztva. A COM és a Vss között megenged néhány voltos offszet feszültséget. Ez nem tűnik soknak, de ha ilyet terveztél már korábban, akkor tudod, hogy milyen nehéz az erősáramű kör negatív pontjával úgy közösíteni a logika nulláját, hogy zavar feszültségek ne jussanak be. Papíron minden szép és jó lehet, de nagyon nehéz ezt a nyák tervezésben realizálni (nem tudod nulla imedanciával összekötni az elkókat, az IGBT-ket, a meghajtót, a logika nulláját az esetleges söntről nem is beszélve). Ezen a problémán enyhítenek azzal, hogy a logikai oldalon is kialakítanak egy nullát.
Helló!
A2-őn nincs semmi. H3-04-es paraméter 0. Azt állítottam be, hogy 0Hz-en 0V legyen a kimeneten, mert 20V volt. De a kijelző 0% poti mellett 2,77-et mutat még mindig, de ilyen érték nincs beállítva sehova.
Bocs, de még mindig nem értem, hogy is kéne kezelni ezt a logikai és a meghajtó táprészt. Ezek szerint a nyáktervezésnél van szerepe, de még nem világos, hogy ezeket akkor össze kell kötni egymással vagy független tápot kell vagy lehet rá kapcsolni vagy simán nem kell összekötni őket, de közös tápellátásról megy?
A hozzászólás módosítva: Dec 1, 2015
Simán össze lehet közösíteni a logikai részt és az alsó fetmeghajtót egy rövid vezetékkel, de akkor nem használod ki azt, hogy egy kis feszültség eltérés lehet.
Jól látod, a nyák tervezésével van összefüggésben, azzal, hogy hogyan alakítod ki a negatív sínen a közösítést. Ha a negatív sínen van sönt, akkor a söntnél célszerű közösíteni a logikai részt (ezen a potenciálon van általában a mérőkör is) és az erősáramú kört, az elfogadható mérés érdekében. Az alsó fetmeghajtó tápját viszont a fet lábánál célszerű megtáplálni, hogy azt ne zavarják meg a söntig menő huzalozáson lévő zavarjelek. Tehát független tápot készítesz a feteknek és a logikai résznek, amik a sönt pontján keresztül elvileg azonos potenciálra kerülnek, de a hozzávezetések ellenállása és induktivitása miatt (itt elsősorban az erősáramú vezetékek a meghatározóak) néhány voltos zavarfeszültséggel el lesznek tolódva működés közben. Ez a fetmeghajtó ezt a zavarfeszültséget elviseli. Ha még mindig nem világod, akkor kezdj el egy nyákot tervezni. Az elrendezés, és a tápok becsatlakoztatásának problémája elég hamar ki fog rajzolódni. Persze törekedni lehet arra, hogy minden minél közelebb legyen egymáshoz, és akkor nem kell ilyen meghajtó, hanem egy egyszerűbb is megteszi. Ez a meghajtó egy kicsit nagyobb szabadságot ad, és a zajok/zavarok kikerülését segíti.
Tuti hogy a poti lemegy nullára? Cseréld meg rajta a pluszt meg a mínuszt ilyenkor pont ellenkezőleg szabályoz. Multiméterrel leellenőrizheted.
A hozzászólás módosítva: Dec 1, 2015
Ha teszek egy söntellenállást a negatív ágba, akkor feltétlenül közösíteni kell a logikai földet és a meghajtó földjét? Elvileg akkor belül valamilyen szinten közösítve van csak egy szinteltoló van beépítve, bár még mindig nem teljesen értem az ic belső felépítését. Mondjuk egy nyákterv kellett volna, hogy igazán megértsem ennek a lényegét.
Ha nincs sönt akkor nem is kell közösíteni a két földet? Bár valamilyen módon össze kéne kötni, mert teljesen független nem lehet a kettő egymástól. Valahogy most úgy képzelem el, hogy külön van a tápellátása a logikának és külön a meghajtónak és a két föld közösítésénél van némi szabadsága a tervezőnek. Bár az ic-nél elég közel van egymáshoz a két föld, de ezek szerint úgy lenne az optimális, hogy valahol az alsó fet source-nál kéne közösíteni a kettőt, vagy ha van sönt akkor a sönt után, de minél közelebb a fethez. Bár lehet rosszul gondolom. És mi a helyzet ha kicsit messzebb van a meghajtó áramkör és a fet mondjuk akár két külön nyákon és vezetékkel kell összekötni? Közbe összedobtam egy kapcsolási rajzot valahogy így kéne?
Nincsen közösítve belül a Vss és a COM, éppen ezért lehet néhány voltos feszültség eltérés közöttük.
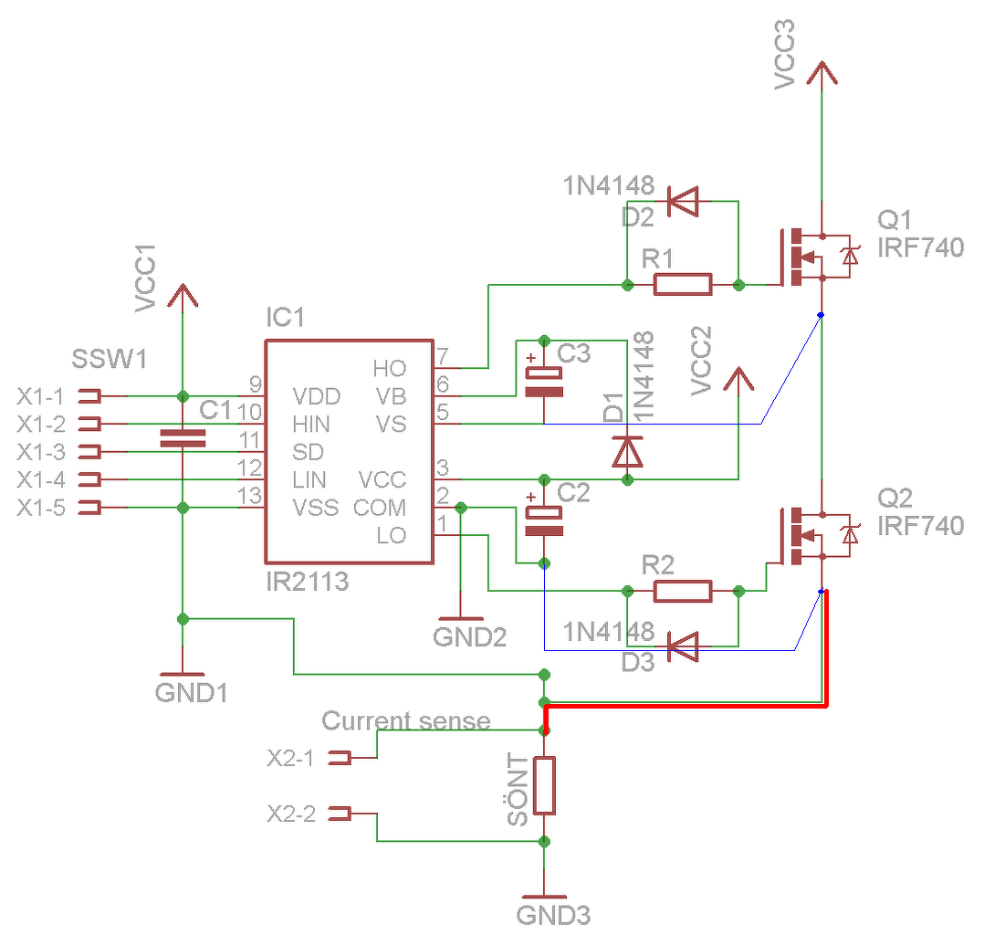
Valamilyen módon természetesen biztosítani kell, hogy ne legyen annál a néhány voltnál nagyobb a potenciálkülönbség. Idézet: „Valahogy most úgy képzelem el, hogy külön van a tápellátása a logikának és külön a meghajtónak és a két föld közösítésénél van némi szabadsága a tervezőnek.” Pontosan erről van szó. Ez a "némi" szabadság, adott esetben nagyon fontos lehet. A fetmeghajtónak a fethez minél közelebb kell tenni. Nem célszerű külön nyákon átvezetékezéssel csinálni. A csatlakozó vezetékek hossza minél rövidebb kell hogy legyen, az induktivitások minél kisebbek legyenek. Belejavítottam a rajzba. Kékkel a meghajtó tápjának a földjét átvezettem a fet Source-re, mert oda kell csatlakoznia, minél közelebb a fethez. A pirossal megjelölt vezeték, ami a fő zavar forrás szokott lenni. Gondold végig, mondjuk 100nsec alatt megszűnik vagy megjelenik mondjuk 10A. Pár cm-es nyáksáv induktivitása is elég lehet, hogy 1-2V-os tranziens feszültség megjelenjen rajta. A hozzászólás módosítva: Dec 2, 2015
Szóval ha a vs és a com a lehető legközelebb csatlakozik a fethez, akkor annyival lehet variálni, hogy a com-ot hol kötöm össze a vss-el?
Még van egy másik ic is amit nézegetek ez az IR21834. Ennél csak com vss és vcc van, de gondolom az elv ugyan az, csak annyi különbséggel, hogy itt közös a táp, de a logikai föld és a meghajtó földet kell egyesítenem a megfelelő helyen. Gondolom nem árt, ha ez is lehetőleg a fet környékén lenne vagy ha van sönt, bár annak is a lehető legközelebb kéne lennie a fethez.
Igen.
Szerintem is az IR21834 hasonló elvű. Az utolsó mondatod már tükrözi azt, ahogyan általában tervezni szokás az ilyen félhidas invertereket; mindennek egy helyen kellene lennie. Ha ezt jól sikerül megközelíteni, akkor nem kell ilyen külön földeléses fetmeghajtó. A közös földelésűből azért sokkal szélesebb a választék, és sokkal olcsóbbak, különösen a külföldi oldalakon.
Értem, de igazából itt is elég közel kéne lennie az ic-nek a fethez illetve a két földnek egymáshoz. Ha jól értem a com-nak mindenféleképpen az fethez közel kéne lennie, ez a kétföldes dolog, csak akkor segítene, ha pl. a logikai rész nagyon messze lenne, de mivel mindkét föld az ic-n belül van így elég nehéz széthúzni. Legalább is ha jól értem. Esetleg egy szélsőséges esetet kéne keresni ahol be lehetne mutatni ennek az ic-nek ezt az előnyét, mert az még mindig nem teljesen világos, milyen körülmények között előnyös ez a megoldás (konkrétan). Ha messze van a com és a fet source-a az t nem kompenzálja a kettős föld.
Esetleg tudnál egy konkrét példát írni mely esetben jó ez az ic? Lenne egy mikrovezérlő, egy optocsatoló, maga ez a meghajtó és egy H híd. Konkrétan az érdekelne, hogy lehetne kihasználni ezt az ic-t, ha nem akarok mindent egybezsúfolni. Lehetőleg a teljesítményelektronikát és a vezérlőt külön nyákra szeretném tenni a meghajtó áramkör még kérdéses, ha muszáj lehet egybe a fetekkel, de az is előnyös lenne, ha külön nyákon lenne. Ahogy eddig látom olyan mintha úgy "kéne" megcsinálni, hogy a logikai rész és annak vezérlője egybe lenne és külön a teljesítményelektronika és a két földet lehet így egymástól "távol" egyesíteni, bár ez hülyén hangzik, mivel az ic két földjének kivezetése fizikailag pár mm-re van egymástól, így nem lehet elszakítania a logikai és teljesítmény elektronikai földet. Hacsak nem a teljesítmény elektronika lesz egybe és a logikai földet a vezérlővel, lehet húzni-nyúzni és a végén egyesíteni a két földet. A hozzászólás módosítva: Dec 2, 2015
Ha egy háromfázisú invertert készítesz 3db ilyen meghajtóval, akkor mindegyik meghajtó com pontját közvetlenül a fethez rakhatod. Ha van sönt is, ami a félvezetők hely igénye miatt biztosan odébb lesz, akkor a logikai részt a söntnél közösítheted a főáramkörrel, így a fetek és a sönt között lévő erősáramú vezetékek zavarfeszültsége nem fog problémát okozni. Nagyjából ezt írtad le te is az utolsó bekezdésedben.
Az inverterek kialakítása általában az egybe zsúfolás irányába szokott mutatni. Lehet nyákokra szétbontani részegységeket, de a hosszú kábelezést mindenképpen el kell kerülni. Inkább azok a kialakítások kedvezőek több panel esetében, amelyek egymás fölött vannak szendvics szerűen, és rövid tüskesorral csatlakoznak egymáshoz. Mondjuk az alsón az erősáramú elemek vannak, fölötte a fetmeghajtók, tápok és egyéb interfész áramkörök, legfelül a gyengeáramú elemek, amik már le vannak választva. A hozzászólás módosítva: Dec 2, 2015
Ok, kösz a segítséget! Valószínűleg úgy lesz, hogy be fogok tenni optokat is a logikai részhez a leválasztás miatt és megpróbálom a teljesítményelektronikát és a meghajtót egybe pakolni ha más nem olyan szendvicsszerűen ahogy írtad. A comot hozzávezetem a legrövidebb úton a source-hoz a logikai földet, pedig majd a söntnél vagy valahol máshol, úgy is hamarabb lesz közösítve az opto földje és a logikai föld azután meg valahol majd összekötöm a meghajtó földjével akár egy vezetékkel.
Sziasztok!
5,5kW-os motort üzemeltetnék frekiváltóról, a motor 1400 fordulatu. A szabályzás felfele történne, 2000-2500 környékén. Az lenne a kérdés, hogy mit változtat ez a motor erőn, nyomatékon, teljesitményen.
Szia!
Szerintem ez a motor teljesítmény ott van, ahpl a felfelé szabályozás nem sok jót ígér. Ha lenne egy mechanikus gyorsító áttétel a kihajtáson és a motor a névlegesig nullától szabályozható, az korrekt.
Köszönöm.
A névleges fordulat fölött a motor úgynevezett mezőgyengítéses üzembe kerül, ezért a motor tengelyteljesítménye nem változik, a fordulatszám további emelésével csökken a nyomatékhatár.
Lehet így is üzemelni, de ha csak emiatt kerül be a frekvenciaváltó, akkor lehet jobb választás az áttétel módosítása. |
Bejelentkezés
Hirdetés |










