Fórum témák
» Több friss téma |
Fórum » Kapcsolóüzemű tápegység
Témaindító: Rendszer, idő: Feb 18, 2006
Témakörök:
Kösz. Van ott még egy 110V-s Zener is. Azt ki sem tudom igazán mérni..
Az a baj, hogy a bss oldalon is hibásan van a kapcsolás.12V/8A
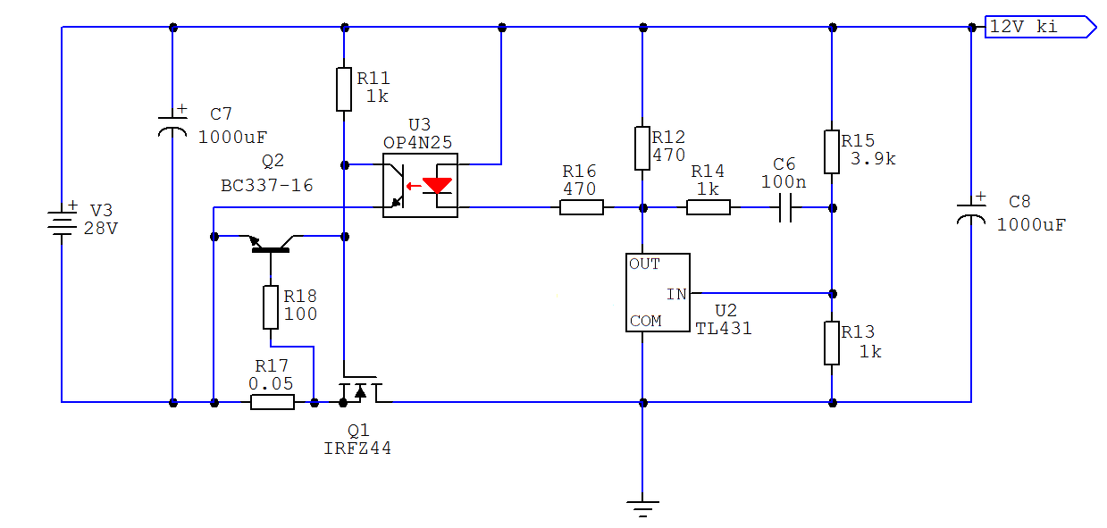
A képen egy saját kapcsolás van sok amperre alacsony drop out feszültségre.
Már leírtam nem vagyok elektronikában képzett.
Ezt a rajzot legalább értem látom mit változtassak
N csatornás fettel egy nagyáramú stab. Csak ennek lebegő bemenet kell.
Itt van egy közös GND verzió, csak ennek kel valamekkora segédfesz 20-50V között.
Elkészült a nyákterv. Elküldtem neked. De felteszem ide is mert tőbb szem többet lát.
Átnézve jónak tűnik. Ezt csak esztétikai szempontból kérdezem: szándékosan használsz ilyen irgalmatlan nagy padeket az ellenállásoknál?
Amúgy ennek kell segédtáp, biztosan ezt szeretnéd megépíteni? Szer: 0,05R-os ellenállást nem kapsz a boltban ha jól tudom, ezt vedd figyelembe! A 0,05R-os értéket két darab 0,1R-os ellenállás párhuzamos eredőjéből kapod. Persze az is kérdéses, hogy kell-e ennyire kis érték? Így kb 13A-nél kezd korlátozni majd a BC tranyó (0,65V-tal számolva). A hozzászólás módosítva: Júl 15, 2022
Igen szándékosan.Nagy? 2mm. Elveszem a 0.6 mm a furat az 1.4 annak a fele 0.7 amihez forraszthatok. Én nem érzem nagynak. Segédtáp nem gond az én esetemben van szabad kimenet a tarafón. Egy dióda és máris megvan a segédtáp. A kis ellenállás érték? Ezen már gondolkodtam én is. Van készleten 0.02R. Sorba 2. Erre gondoltam Vagy tekergetek egyet.
Az első rajz? Nagyon jó de nincs készleten P FET. N FET van egy marékkal. A második kapcsolást is megépítem a próba kedvéért. Annak is megtervezem a nyákot. Persze az előnek is . és ahogy javasoltad TL431 lenne benne. A hozzászólás módosítva: Júl 15, 2022
Igazából 2db 0,1R 2W párhuzamosan, és már is megvagy a shönttel. Így még az áram is megoszlik rajta, kevésbé fog melegedni (mondjuk amúgy is). Megépíthető a kapcsolás N csatornás FET-tel is, csak akkor a negatív ágba fog kerülni, lényegében minden pont a fordítottja lesz.
szerk: Bocsi. A második rajz az éppen ezt valósítja meg, csak van még benne áramkorlát is. A hozzászólás módosítva: Júl 15, 2022
Nézd nem olyan nagy az
Igen, így jól látszik, valóban nem nagy. Pláne még a CNC kése is levesz belőle valamennyit.
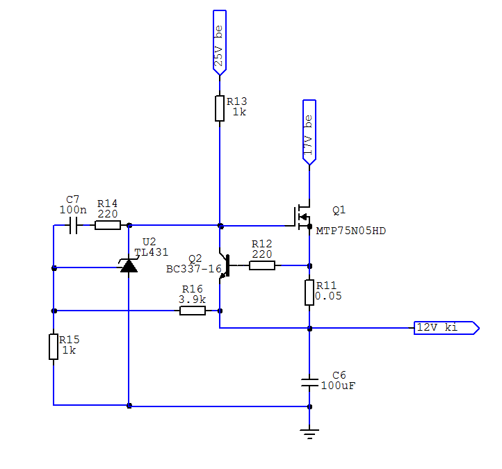
Elkészült a másik nyákterv is! Nézzetek rá nem vétettem el valamit? Na most már következhet lassan a megépítés is.
Én már találtam benne hibát! Kijavítottam legalább is remélem.
Itt a javított nyákterv
Sziasztok! Van egy Philips 715G7734 táppanelem, amit szeretnék életre kelteni. Ki kellett cserélnem a FET-et, egy tucat ellenállást, és a fő pwm kontroller ic-t, amitől nagyjából életre is kelt. Egészen pontosan félig, mert a kimenő feszültségeknek csak a fele van meg (18 helyett 9V, 12V helyett 6V), és az is nagyot esik, ha megpróbálom a TV-t elindítani vele.
A táp PF6005AS IC-vel szerelt, de olyat nem kaptam, de ajánlották bele az AP3302K6TR-G1 et, mint helyettesítőt. Lehet ezeken hangolni, állítani valamit? Vagy rossz volt a tipp, és nem felcserélhetőek az IC-k?
Nem keresgéltem kapcsolási rajzot, de így látatlanba a feszültség visszacsatoló körben (főleg az optocsatoló ledje körüli ellenállások) kellene ellenőrizni hogy minden rendben van-e? "Hangolni" is azokkal lehet, az ellenállások feszültség osztót képeznek. Számolgatással, próbálgatással (esetleg ideiglenesen egy potival) be lehet állítani. Addig célszerű a többi áramkört lekötni a tápról és műterhelést rátenni, mert ha véletlen "elszalad" a táp, akkor gebasz van.
Köszi a tippet. az osztó rendben van, értéki megfelelnek a kapcsrajznak. Megváltoztatásának semmi hatása sajnos a kimenetre. Melléklem a kapcsrajzot is, hátha az segít valamit.
Szia!
Elektrolitkondenzátorokat ellenőrizted? A hálózat oldali kicsik is jók? Egyébként ez a készenléti takarékos üzem nem hiba, mert a PS_ON feszültségre kellene beállnia normál értékre. Lehet, hogy valamelyik kimeneten van túlterhelés.
Annyit tudtam megnézni, hogy nem zárlatosak, vagy púposak. A PS-ON nálam hiányzik, a hozzá tartozó alkatrészeket nem ültették be. A TV service manuálban jelzik is, hogy opcionális.
Sajnos hibás a nyákterv!! Megtaláltam a hibáit és javítottam is. El is készítettem teszteltem rendben működött.
A hozzászólás módosítva: Aug 6, 2022
Sziasztok!
A HE-Store-ban kapható HI-Link tápegységekkel van valakinek személyes tapasztalata? Konkrétan erre gondolok: HLK-PM01. Egy távvezérelhető eszköz készenléti tápjának szánom, szóval majdnem 7/24-ben táp alatt lenne. Volt már valaki aki ilyenre használta? Mennyire melegszik "üresjáratban"?
Sziasztok,
12-16V DC-ből szeretnék előállítani 90V / 15-20mA-t a hallható frekvencia felett (tehát ne sípoljon ).A képen látható egyszerű kapcsolás alkalmas lehet rá kisebb átalakításokkal? Vennék én kész modult is szívesen 2-3 ezer FT-ért, de a pici méretű/teljesítményű verziók 50V-nál nem tudnak többet.
Sziasztok!
Szeretnék egy Buck feszültségcsökkentő kapcsolást méretezni, de sajnos hiányzik a lényeg. Tudom, hogy először a táplálandó áramkörök fogyasztását kellene meghatározni, de fúrja az oldalamat, hogy hiányzik 1-2 képlet. A mellékelt képen látható az elméleti kapcsolás. Az alkatrészek csak találomra lettek beillesztve, ez csak az elméleti kapcsolás. Igazából már meg van a PWM jelet előállító kapcsolás, amely egy NE555-re épül. A Buck konverter tekercsének (L1) az induktivitását szeretném meghatározni, illetve a kimeneti kondenzátornak (C1) az értékét. Tud valaki ebben segíteni? Válaszotokat előre is köszönöm! Üdv.: ssdroon30
Nézd meg az Onsemi LM2576 adatlapjának 12. oldalát. Hasznos információkat fogsz találni a méretezésről.
Egyébként miért nem egy gyári erre a célra kitalált IC-t használsz az 555 helyett, ami eleve tartalmazza a visszacsatoló áramkört, a stabil referenciát, FET meghajtást, stb?
Sziasztok! Van egy elméleti kérdésem: A mellékelt rajzon miért van az L5?
HTV-s régi kamera nagyfeszültség előállító egysége. TR ~2cm átmérőjű fazékmagon az L5 ~1,5cm átmérőjű fazékmagon van.
Én aztán nem vagyok egy profi ebben, de azt látszik, hogy az egy hangolható tekercs akar lenni.
Tehát valamit lehet vele állítani (esetleg a primer tekercs induktivitását). Viszont ha olyan képet tennél be, amin látszik, hová mennek a 6/18/25 pontok, nálam okosabbak könnyebben tudnának tájékozódni és tanácsot adni. A hozzászólás módosítva: Okt 28, 2022
L5 nem hangolható, az egy fazékmagos tekercs. 18-as pontra 10us hosszú impulzus érkezik 50usec-ként. Egyébként van tippem, hogy miért van az L5, de szeretném tudni az igazi magyarázatot.
Értem. Pedig az a 45° -ban megdöntött T betű arra utal, hogy hangolható, ha nem tévedek.
Mindenesetre én nem tudok többet hozzátenni. |
Bejelentkezés
Hirdetés |



















