Fórum témák

» Több friss téma
Fórum » Kapcsolóüzemű tápegység
 
Témaindító: Rendszer, idő: Feb 18, 2006
Témakörök:
Lapozás: OK   110 / 123
(#) Massawa válasza kadarist hozzászólására (») Júl 2, 2022 /
 
Kösz. Van ott még egy 110V-s Zener is. Azt ki sem tudom igazán mérni..
(#) tothbela válasza ferci hozzászólására (») Júl 2, 2022 /
 
Az a baj, hogy a bss oldalon is hibásan van a kapcsolás.12V/8A

stab.png
    
(#) tothbela válasza tothbela hozzászólására (») Júl 2, 2022 /
 
A képen egy saját kapcsolás van sok amperre alacsony drop out feszültségre.
(#) ferci válasza tothbela hozzászólására (») Júl 2, 2022 /
 
Nem foglalkozok bss rajzokkal..
(#) KKobra válasza tothbela hozzászólására (») Júl 2, 2022 /
 
Már leírtam nem vagyok elektronikában képzett.
Ezt a rajzot legalább értem látom mit változtassak
(#) tothbela válasza KKobra hozzászólására (») Júl 3, 2022 / 1
 
N csatornás fettel egy nagyáramú stab. Csak ennek lebegő bemenet kell.

stab nch.png
    
(#) tothbela válasza tothbela hozzászólására (») Júl 3, 2022 / 1
 
Itt van egy közös GND verzió, csak ennek kel valamekkora segédfesz 20-50V között.

12V 10A.png
    
(#) KKobra válasza tothbela hozzászólására (») Júl 15, 2022 /
 
Elkészült a nyákterv. Elküldtem neked. De felteszem ide is mert tőbb szem többet lát.

stab.lay6
    
(#) scooby_ válasza KKobra hozzászólására (») Júl 15, 2022 /
 
Átnézve jónak tűnik. Ezt csak esztétikai szempontból kérdezem: szándékosan használsz ilyen irgalmatlan nagy padeket az ellenállásoknál?
Amúgy ennek kell segédtáp, biztosan ezt szeretnéd megépíteni?

Szer: 0,05R-os ellenállást nem kapsz a boltban ha jól tudom, ezt vedd figyelembe! A 0,05R-os értéket két darab 0,1R-os ellenállás párhuzamos eredőjéből kapod. Persze az is kérdéses, hogy kell-e ennyire kis érték? Így kb 13A-nél kezd korlátozni majd a BC tranyó (0,65V-tal számolva).
A hozzászólás módosítva: Júl 15, 2022
(#) scooby_ válasza scooby_ hozzászólására (») Júl 15, 2022 /
 
Még valami. Egyszerűség szempontjából EZ lehet a legjobb egyébként. A 10V-os zéner helyében használhatsz TL431-et is, így akár trimmerrel is szabályozható, ha kell.
(#) KKobra válasza scooby_ hozzászólására (») Júl 15, 2022 /
 
Igen szándékosan.Nagy? 2mm. Elveszem a 0.6 mm a furat az 1.4 annak a fele 0.7 amihez forraszthatok. Én nem érzem nagynak. Segédtáp nem gond az én esetemben van szabad kimenet a tarafón. Egy dióda és máris megvan a segédtáp. A kis ellenállás érték? Ezen már gondolkodtam én is. Van készleten 0.02R. Sorba 2. Erre gondoltam Vagy tekergetek egyet.
Az első rajz? Nagyon jó de nincs készleten P FET. N FET van egy marékkal. A második kapcsolást is megépítem a próba kedvéért. Annak is megtervezem a nyákot. Persze az előnek is . és ahogy javasoltad TL431 lenne benne.
A hozzászólás módosítva: Júl 15, 2022
(#) scooby_ válasza KKobra hozzászólására (») Júl 15, 2022 /
 
Igazából 2db 0,1R 2W párhuzamosan, és már is megvagy a shönttel. Így még az áram is megoszlik rajta, kevésbé fog melegedni (mondjuk amúgy is). Megépíthető a kapcsolás N csatornás FET-tel is, csak akkor a negatív ágba fog kerülni, lényegében minden pont a fordítottja lesz.
szerk: Bocsi. A második rajz az éppen ezt valósítja meg, csak van még benne áramkorlát is.
A hozzászólás módosítva: Júl 15, 2022
(#) KKobra válasza scooby_ hozzászólására (») Júl 15, 2022 /
 
Nézd nem olyan nagy az
(#) scooby_ válasza KKobra hozzászólására (») Júl 15, 2022 /
 
Igen, így jól látszik, valóban nem nagy. Pláne még a CNC kése is levesz belőle valamennyit.
(#) KKobra válasza scooby_ hozzászólására (») Júl 18, 2022 /
 
Elkészült a másik nyákterv is! Nézzetek rá nem vétettem el valamit? Na most már következhet lassan a megépítés is.

Stab 2.lay6
    
(#) KKobra válasza KKobra hozzászólására (») Júl 18, 2022 /
 
Én már találtam benne hibát! Kijavítottam legalább is remélem.
Itt a javított nyákterv

Stab 2.lay6
    
(#) Prometheus01 hozzászólása Aug 4, 2022 /
 
Sziasztok! Van egy Philips 715G7734 táppanelem, amit szeretnék életre kelteni. Ki kellett cserélnem a FET-et, egy tucat ellenállást, és a fő pwm kontroller ic-t, amitől nagyjából életre is kelt. Egészen pontosan félig, mert a kimenő feszültségeknek csak a fele van meg (18 helyett 9V, 12V helyett 6V), és az is nagyot esik, ha megpróbálom a TV-t elindítani vele.
A táp PF6005AS IC-vel szerelt, de olyat nem kaptam, de ajánlották bele az AP3302K6TR-G1 et, mint helyettesítőt. Lehet ezeken hangolni, állítani valamit? Vagy rossz volt a tipp, és nem felcserélhetőek az IC-k?
(#) bodgabo válasza Prometheus01 hozzászólására (») Aug 5, 2022 /
 
Nem keresgéltem kapcsolási rajzot, de így látatlanba a feszültség visszacsatoló körben (főleg az optocsatoló ledje körüli ellenállások) kellene ellenőrizni hogy minden rendben van-e? "Hangolni" is azokkal lehet, az ellenállások feszültség osztót képeznek. Számolgatással, próbálgatással (esetleg ideiglenesen egy potival) be lehet állítani. Addig célszerű a többi áramkört lekötni a tápról és műterhelést rátenni, mert ha véletlen "elszalad" a táp, akkor gebasz van.
(#) Prometheus01 válasza bodgabo hozzászólására (») Aug 5, 2022 /
 
Köszi a tippet. az osztó rendben van, értéki megfelelnek a kapcsrajznak. Megváltoztatásának semmi hatása sajnos a kimenetre. Melléklem a kapcsrajzot is, hátha az segít valamit.
(#) kadarist válasza Prometheus01 hozzászólására (») Aug 6, 2022 /
 
Szia!
Elektrolitkondenzátorokat ellenőrizted? A hálózat oldali kicsik is jók? Egyébként ez a készenléti takarékos üzem nem hiba, mert a PS_ON feszültségre kellene beállnia normál értékre. Lehet, hogy valamelyik kimeneten van túlterhelés.
(#) Prometheus01 hozzászólása Aug 6, 2022 /
 
Annyit tudtam megnézni, hogy nem zárlatosak, vagy púposak. A PS-ON nálam hiányzik, a hozzá tartozó alkatrészeket nem ültették be. A TV service manuálban jelzik is, hogy opcionális.
(#) KKobra válasza KKobra hozzászólására (») Aug 6, 2022 /
 
Sajnos hibás a nyákterv!! Megtaláltam a hibáit és javítottam is. El is készítettem teszteltem rendben működött.
A hozzászólás módosítva: Aug 6, 2022
(#) elektroncso hozzászólása Aug 7, 2022 /
 
Sziasztok!
A HE-Store-ban kapható HI-Link tápegységekkel van valakinek személyes tapasztalata? Konkrétan erre gondolok: HLK-PM01.
Egy távvezérelhető eszköz készenléti tápjának szánom, szóval majdnem 7/24-ben táp alatt lenne. Volt már valaki aki ilyenre használta? Mennyire melegszik "üresjáratban"?
(#) MrBrown hozzászólása Szept 2, 2022 /
 
Sziasztok,
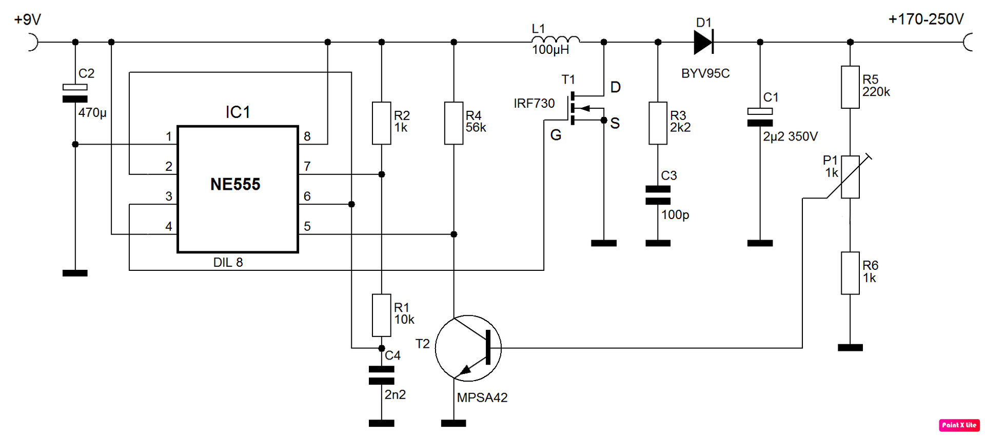
12-16V DC-ből szeretnék előállítani 90V / 15-20mA-t a hallható frekvencia felett (tehát ne sípoljon ).
A képen látható egyszerű kapcsolás alkalmas lehet rá kisebb átalakításokkal?
Vennék én kész modult is szívesen 2-3 ezer FT-ért, de a pici méretű/teljesítményű verziók 50V-nál nem tudnak többet.

step up.png
    
(#) ssdroon30 hozzászólása Okt 26, 2022 /
 
Sziasztok!

Szeretnék egy Buck feszültségcsökkentő kapcsolást méretezni, de sajnos hiányzik a lényeg.
Tudom, hogy először a táplálandó áramkörök fogyasztását kellene meghatározni, de fúrja az oldalamat, hogy hiányzik 1-2 képlet.
A mellékelt képen látható az elméleti kapcsolás.
Az alkatrészek csak találomra lettek beillesztve, ez csak az elméleti kapcsolás.
Igazából már meg van a PWM jelet előállító kapcsolás, amely egy NE555-re épül.
A Buck konverter tekercsének (L1) az induktivitását szeretném meghatározni, illetve a kimeneti kondenzátornak (C1) az értékét.
Tud valaki ebben segíteni?
Válaszotokat előre is köszönöm!

Üdv.:
ssdroon30
(#) majkimester válasza ssdroon30 hozzászólására (») Okt 26, 2022 /
 
Nézd meg az Onsemi LM2576 adatlapjának 12. oldalát. Hasznos információkat fogsz találni a méretezésről.

Egyébként miért nem egy gyári erre a célra kitalált IC-t használsz az 555 helyett, ami eleve tartalmazza a visszacsatoló áramkört, a stabil referenciát, FET meghajtást, stb?
(#) nemgyuri hozzászólása Okt 28, 2022 /
 
Sziasztok! Van egy elméleti kérdésem: A mellékelt rajzon miért van az L5?
HTV-s régi kamera nagyfeszültség előállító egysége. TR ~2cm átmérőjű fazékmagon az L5 ~1,5cm átmérőjű fazékmagon van.
(#) Régi motoros válasza nemgyuri hozzászólására (») Okt 28, 2022 /
 
Én aztán nem vagyok egy profi ebben, de azt látszik, hogy az egy hangolható tekercs akar lenni.
Tehát valamit lehet vele állítani (esetleg a primer tekercs induktivitását).
Viszont ha olyan képet tennél be, amin látszik, hová mennek a 6/18/25 pontok,
nálam okosabbak könnyebben tudnának tájékozódni és tanácsot adni.
A hozzászólás módosítva: Okt 28, 2022
(#) nemgyuri válasza Régi motoros hozzászólására (») Okt 28, 2022 /
 
L5 nem hangolható, az egy fazékmagos tekercs. 18-as pontra 10us hosszú impulzus érkezik 50usec-ként. Egyébként van tippem, hogy miért van az L5, de szeretném tudni az igazi magyarázatot.
(#) Régi motoros válasza nemgyuri hozzászólására (») Okt 28, 2022 / 1
 
Értem. Pedig az a 45° -ban megdöntött T betű arra utal, hogy hangolható, ha nem tévedek.
Mindenesetre én nem tudok többet hozzátenni.
Következő: »»   110 / 123
Bejelentkezés

Belépés

Hirdetés
XDT.hu
Az oldalon sütiket használunk a helyes működéshez. Bővebb információt az adatvédelmi szabályzatban olvashatsz. Megértettem