Fórum témák
» Több friss téma |
Szerintem ez lehetett az. A matrica nedvességet kaphatott,mert a rányomtatott szöveget nem lehetett kiolvasni, de azt ki bírtam silabizálni hogy F 100. Ebből gondolom. Hogy sokáig tesz meg egy fordulatot? A tojások nem szaladnak el
Funkcióban biztosan ugyanez (akár gyártóban is), de a tied 230V-os, ez meg adapteres. Jó hosszú az időzítő, anno biztos megmérték, hogy tyúkanyó átlagban hányszor igazgatja a tojásait.
A hozzászólás módosítva: Ápr 17, 2018
Ja,azt nem láttam hogy adapter van hozzá. De szerintem túl dimenzionálják ezt a forgatás dolgot. Falusi gyerek vagyok, volt és van is kotlósunk,néha több is mint kellene. De én megmondom őszintén,egyiknél sem láttam hogy kétóránként forgatta volna a tojásokat. Ülnek rajta, majd ha lejönnek enni,úgy általában reggel-este, akkor kapirgálnak köztük egy kicsit,majd vissza ülnek. Mégis kikelnek a tojások. Én is csináltam keltető gépet, ott is csak reggel-este forgattunk,abban is kikeltek. De biztos én gondolom rosszul.
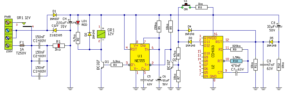
Keltető forgatóSziasztok!A segítségeteket szeretném kérni a képen látható forgató életre keltésében. Felirat nincs rajta, egy 140-es tárnoki kocka keltetőben volt. Sajnos előttem valaki szétbontotta, a vezetékek bekötését szeretném először megtalálni. 230V-ról működik, 555 időzítő indít egy szinkron motort, amit egy nyomógomb végállásban megállít. A betáp és a motor helye megvan, a biztosítékhoz közeli két kapocs. A motor értelem szerint a másik fele a sorkapocsnak. Végállás kapcsolóval elakadtam. Előre is köszönöm a segítséget!
Elnézést, valamiért lemaradt.
Hello!
Én lerajzoltam a nyákról a kapcsolást. Feltehetően az alkatrészek értéke nem pontos, mert részben nem látom jól az ellenállások értékeit, a kondik feliratát meg egyáltalán nem látom. Viszont én úgy látom a rajzból, hogy nem stimmel itt a táp. A testes ellenállás melletti diódán, egyértelműen látom a 07 feliratot. Viszont szerintem annak egy ZY12-es 12V-os zénernek kellene lenni. Mert így a tápot nem korlátozza semmi, és az akár ki is nyírhatja az áramkört. Én minden esetre, zénert tettem a kapcsolási rajzra. (Ha esetleg felderíted az alkatrészek pontos értékeit, akkor felviszem a rajzra.) Működése a következő lenne.. - Táp bekapcsolásakor a C8 törli a 4060-as számlálót. - Ez után a számláló számlálni kezd, és ha eléri a Q13 kimenetet (gyanítom hogy ez 2 óra) elindítja a Q2-vel az 555 monostabilt és közben letörli a számlálót is a D4. - A monostabil meghúzza a relét és így, egy időre rövidrezárja a végállás kapcsolót. (míg a motor el nem hagyja azt) Ezt követően bont a relé és a motor addig forog, míg újra el nem éri a végállást. - A végállás ekkor bontja a motor áramkörét és a motor itt megáll, várakozik. (Tehát a végállás egy "bontó nyomógomb".) A panelt kipróbálhatod úgy is, hogy az 1-2 lábra 230V tápot adsz, az 3-4 lábra pedig egy lámpát kötsz. Mindenek előtt a tápot kell nézni, a legnagyobb kondin. Az kb. 12V. De nagyon óvatosan, mert mindenhol 230V van, legjobb a próbát leválasztó trafóval nézni. A végállás, majd az 1-4 lábra jön, ha működik. A relé, meg fog húzni, kb. kétóránként. (Feltéve, hogy a C7 kondi tényleg 470nF.) Persze a két órát megvárni idegtépő, a CD4060 működéséről meggyőződhetsz, ha feszültséget mérsz a 7-8 lába között. Ott kb. 10 másodpercenként fog a H/L szint változni. Az 555 működését kipróbálhatod a nyomógomb megnyomásával. Ekkor egy kis időre behúz a relé, a számláló, meg törlődni fog. Lerajzoltam, hogyan célszerű bekötni a panelt, végállást-motort. Remélem ezek után érthető. A hozzászólás módosítva: Jan 7, 2025
Köszönöm a segítséget!
C1-C2 150nF 400V, C3 100nF 400V. Ezeket cserélnem is kell mert valószínűleg a bejutó pára, nedvesség hatására megfeküdtek. Vennem kell kondenzátort, kicserélem őket és megpróbálom életre kelteni. Diódát jól látod, a tápot 2db 1N4007 adja.
Én csak kitaláltam, hogy 150nF-ok lehetnek, bár valóban az egyik kicsit kevésbé testes. Igazából oda egy X2-es kondi illene, de ezek a Philips szeletelt kondik is jók, csak könnyen lejön a lábuk.
Ugyan nem látom a képen, hogy a dióda forrasztva lett volna, de az biztos, hogy az nem gól, ha a nagy ellenállás melletti nem zéner. Mer más diódát nem látok a tápon, ami zéner lett volna. |
Bejelentkezés
Hirdetés |
















