Fórum témák
» Több friss téma |
Fórum » Ki mit épített?
Ez a téma ha úgy tetszik a mi "kiállítótermünk", nem pedig a ki mit csinált volna másképpen, mások helyett, és legfőképpen nem javítós téma.
Minden készüléknek van saját témája, ott kell kitárgyalni a részleteket!
FONTOS! A kapcsolási rajzok keresésére is van saját téma, ott keressetek rajzokat!
Az teljesen jó! Ugye ebben a réz lemarása is benne van nem csak a fúrás?
Ha minden jól megy a közeljövőben nagyobb pénzmennyiség áll a házhoz, lehet hogy ismét megfontolom egy CNC vételét. Nagyon jó lenne ha elhagyhatnám a vegyszereket, a laminálót, csiszolgatást, darabolást, fúrást...
Kész lett a dekatron pendulum. Csináltam 1 kis videót. Az elején lehet látni az inicializálást, ahogy megkeresi a kiindulási index pontot és beáll. (Utána egy kis bénázás csavarhúzóval.) Én adom az indító jelet, de a végleges helyén majd az RTC kimenete fogja indítani egy nixie csöves órában.
http://www.youtube.com/watch?v=G7-o5pNrEtM&feature=youtu.be
Na a vegyszerek elhagyása - az nekem is nagy öröm volt
. Sokkal szívesebben csinálom a géppel a nyákokat. Csak figyelni kellett mert a régi Eagle bővítményem nem emelte fel eléggé a fúrót az utolsó lyuk után. Egy 0,8-as fúróm bánta. Amint a képen látható, annak ellenére, hogy aránylag nagyszögű a marófej (90 fokos) egész jól megcsinálja a sávokat. Igaz a 75176 SMD lábak között már nem fért el még egy vezetősáv, de prototípusoknál ennyi belefér. ....És igen benne van a vezetőpályák marása is. Sikerlt optimalizálni a programot, így csak 2x fut neki. A hozzászólás módosítva: Dec 6, 2012
De jó lenne egy kis nyákkaparászó CNC-t összehozni mondjuk 150eFt alatt.
Nem semmi cuccok. Nagyon szépek. Gratula, ügyes vagy. (A patapuf_sens... az micsoda? ibutton olvasó vagy mi? Ill. a ZX_matrix is ismeretlen a számomra.)
Üdv.: Miki
A ZX matrixra van egy tippem.
Az elég idősek még emlékeznek a ZX spectrum nevű "személyi számítógépre" ![]() Szerintem ez annak egy utánépített változata, mátrixos dizájnnal.
Szerintem ZX Spektrum "háttér tár" és "botkormány illesztő", jobb alul látszik a busz csatlakozó (ha jól látom).
Igazad lehet, majd kameleon2 megerősíti, de amit utánaolvastam a dolognak, ez tényleg valószínűbb, mint a komplett gép.
Szia! Meg fogsz lepődni - de ez sem volt drágább
.
A patapuf szenzor egy csapadékérzékelő + hőmérséklet érzékelő (PT100) kombó. Például külső térfűtéshez (ilyen hóban jól jön) teljesen jól használható. Fő előnyei: olcsó, PID vezérléssel is használható (Omronnal tesztelve), vagy PIC-el, vagy intelligens épületben. Nem kell megvenned a drága "gyári" szenzort - ami csak a saját vezérlőelektronikájával megy (pl. DEVI), és több szenzort is használhatsz. Én Omron E5CSV és K8AB-TH-val próbáltam, és egy épületben 3db dolgozik kb 2006 óta. Főként a hó detektálására, vagy eső detektálására lett kitalálva. Talán még 40-50db van belőle a gyártásból. A ZX Matrixból csak a matrica az én érdemem, sinclair_hu-val közös projekt volt. -és valóban ZX spectrumhoz készült, a háttértár egyfajta megoldására.
Szia! Nagyon szép lett. Lenne egy kérdésem. Közzé tennéd a nyáktervet? Szia.
Egy majdnem 3 éves bejegyzésre válaszoltál, nem biztos, hogy az illetőhöz eljut ez az üzenet. Szerintem írjál neki inkább személyes üzenetet.
Sziasztok!
Barátnőm születésnapjára készítettem egy kis ledes szív villogót. Nem nagy dolog de a lényeges üzenetet magában hordja, a plexibe a feliratot még ki szeretném kenni fluoreszkáló festékkel így kikapcsolás után is sugallja a lényeget. De beszéljenek a képek.
Jó ez, bár a nyákot eldughattad volna. A lányokat nem igen érdekli a forrasztás minősége.
Az üzenet a lényeg, de az így is jól látható.
Hááát, Laci! Minden elismerésem! Nagyon aranyos!
Ha ez nem hatja meg akkor semmi ![]() Jó azt látni, hogy akadnak még fiatalok akik ki merik nyilvánítani ilyen formában is az érzelmeiket. Egy ilyen milliószor többet ér, mint egy 50ezres mobiltelefon, hidd el!
Köszi szépen köbzoli.
![]() zolika60: Igen tervbe volt csak sajnos 4 napom volt a famunkára és abba bele van számolva a pácolás és a lakkozás is, szóval elég erősen improvizáltam és próbáltam valami egyszerű dolgot készíteni ami azért látványos is. Egyébként köszi szépen a véleményt és a kritikát. ![]() Szpisti: Pont ezért jutott eszembe ez az ötlet, egy falra akasztható sima táblácska ihletett meg és tovább gondoltam kicsit és hát ez lett belőle. Köszönöm szépen a kedves szavakat örülök hogy tetszik.
Le a kalappal! Biztos megérte a fáradozást, szép ajándék!
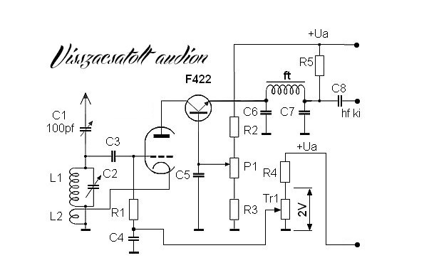
Visszacsatolt audion egy csővel. Dobozt készítette 'köbzoli' saszé és méhsejt tekercs 'Gőzgépész (Tibi)' összerakta saját elképzelése alapján 'sz_ferko (Józsi)'
Felhasznált cső PCF82. A cső trióda része és 1db tranzisztor a visszacsatolt audion, pentóda pedig a hangfrekvenciás erősítő. Kevés alkatrésszel jó szelektivitást, érzékenységet és hangszórós vételt értem el. Köszönet a közreműködő barátaimnak és üdv. mindenkinek, sz_f
További képek:
Összességében szép munka lett, sokan segítettek neked, de egységben az erő
Hát nem tudod? Ő a földelés!
A képen nem látszik, mert az asztal alatt van
![]()
Akkor jó kutya!
![]() Nagyon tetszik a mű, az alakja is nagyon megfogott! Gratulálok! A hozzászólás módosítva: Dec 10, 2012
Száz éve halt meg a rádió feltalálója. Ha nem is tudtad, de minden képen jókor született meg ez a kis remek mű. A doboz már korábban megjelent itt köbzoli bemutatásában. Akkor ezt Zoli tervezte? És a sok nyílást is Ő farigcsálta ki? Dicséretes Az egész mű!
lacee94 fórumtársunk megkeresett és kérte, hogy adjam meg az
előzőleg bemutatott tápegység huzalozási rajzát. A hozzászólás módosítva: Dec 10, 2012
Igen, a korábban bemutatott dobozt mint említettem, Zoli tervezte és készítette. A "sok nyílás farigcsálása" már az én feladatom volt, ugyan így a sasszén is.
Ami növeli az értékét, hogy ki lehetett volna furkálni és akkor kész van tíz perc alatt. De Te gondolom türelmes munkával lomszűrésszel ki vagdostad.
|
Bejelentkezés
Hirdetés |




Nagyon jó lenne ha elhagyhatnám a vegyszereket, a laminálót, csiszolgatást, darabolást, fúrást...
. Sokkal szívesebben csinálom a géppel a nyákokat. Csak figyelni kellett mert a régi Eagle bővítményem nem emelte fel eléggé a fúrót az utolsó lyuk után. Egy 0,8-as fúróm bánta. Amint a képen látható, annak ellenére, hogy aránylag nagyszögű a marófej (90 fokos) egész jól megcsinálja a sávokat. Igaz a 75176 SMD lábak között már nem fért el még egy vezetősáv, de prototípusoknál ennyi belefér. ....És igen benne van a vezetőpályák marása is. Sikerlt optimalizálni a programot, így csak 2x fut neki.



Az üzenet a lényeg, de az így is jól látható.














