Fórum témák
» Több friss téma |
Elég kis feszültség elég volt a probához 12V + fűtés 13V váltó kis amperral .
Értem egy kijelzővel nem lehet egyszerűen . Köszönöm
Sziasztok! Elővettem rég elfeledett projektem, ami nem más mint egy vfd kivezérlésmérő. Ahogy itt a fórumon ajánlottátok kb 2 éve, építettem hozzá egy csúcsegyenirányítót egy mellékelt rajz alapján. De meg se mukkant, fogtam bedobozoltam. De a most épülő fejhalgatóerősítőmbe nagyon jól mutatna, szoval szeretném végre megcsinálni
Az a kérdésem hogy mit nézzek át? Vagy ha lenne valaki akinek elküldhetem, hogy megnézze mi a probléma okozója, az lenne legegyszerűbb (persze nem ingyen), mivel csak egy mezei multiméterem van itthon. Esetleg azt meg tudnátok mondani hogy milyen értéket kéne mérnem.az egyenirányító elött és után? Ennyit le tudok mérni én is köszi hogy elolvastad!
Hello! Egy műszerrel is elboldogulsz várhatóan. Ha megvan a kivezérlésjelződ tápfeszültsége, akkor adj valami feszültséget (Pld. 0..5V-ot) az egyenirányító 1µF-os kondijára és nzd meg mutat-e valamit a kijelző.
Ha ez jó lenne, akkor egy kis trafóról adj kb. 6V váltófeszültséget az egyenirányító bemenetére és tekerd a potit. Jleznie kell de az 1µF-on mérhetsz feszültséget is, kb. 0..8V között poti állástól függően.
Köszi, ma vagy holnap megpróbálom, aztán irom mire jutottam
Sziasztok!
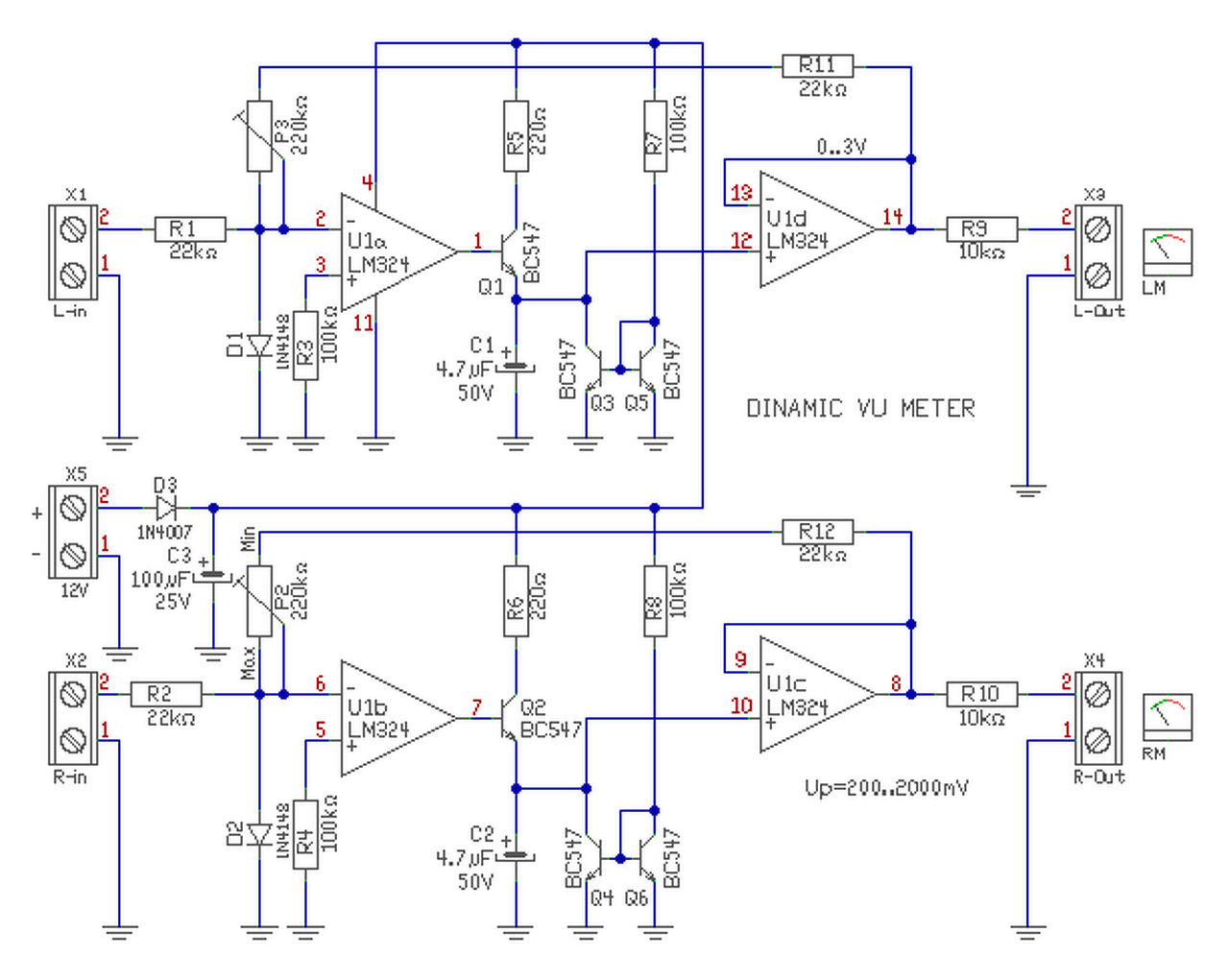
Egy kérdésem lenne: Proli007 Dinamic-2 kapcsolásnál a műszer előtét ellenállásának meghatározása azonos az elődjénél, a cikkben leírtakkal? Magyarán itt is 5 Volt a kijelző belső „normál szintje”?
Hello! Oda írtam a kapcsolási rajzra, hogy 0..3V. De 12V táp mellett semmi akadálya hogy ez 0..5V legyen. De a meghatározás azonos. Viszont az legnagyobb érzékenység kb. 300mV lesz.
Üdv! A Dinamic-2 rajzon D1 és D2 nem fordítva kellene legyenek? Köszi!
Ezek szerint nem, megépítettem, működik, köszi proli007!
A következő elméleti probléma megoldásában kérem a segítségeteket.
Ha szeretnék készíteni egy csúcsindikátort, amelynek a bemeneti jelszint átfogása -40dB és +6dB lenne, akkor ha jól számolok, -40dB=7,75mV és +6db=1,55V között lenne a tartomány. Ha a csúcs detektálást diódával oldom meg, akkor a 7,75mV feszültséget 100szorosára kell erősítenem, ami nem megoldhatatlan feladat. Viszont a +6dB-t nem erősíthetem 100szorosára... Hogyan lehet megoldani, hogy az említett tartomány csúcsértékét mérni tudjam. Esetleg exponenciális erősítő?
Hello! Szerintem kevered a szezont a fazonnal. Ha a bementi tartomány -40dB..+6dB-ig terjed, akkor az átfogás 46dB. (Vagy is 1:200) De a kivezérlésjelzőnél nem az a feladat, hogy bármekkora jelet azonos feszültségre erősítsünk, hanem ha +6dB kimenti jelnél a kimeneti feszültség mondjuk 10V-lesz, akkor a -40dB-nél ennek 1/200-ad része, vagy is 50mV.
Szia Proli007!
Nem keverem, csak nem fogalmaztam egyértelműen. Ahhoz, hogy a -40dB-hez tartozó bemeneti jelet (7,75mV) a diódás egyeniránytóval egyenirányítani tudjam, közel a 100szorosára kell erősítenem. Ha a gondolatmenetem eddig hibátlan, akkor az a kérdés, hogy mit fog kezdeni az erősítő pl.: -10dB bemeneti jellel? A példádnál maradva: 10V esetén vígan vágok a diódával, de az 50mV-al mit kezd a dióda? Az alap problémám az, hogy milyen módon lehet a pl.: 46dB átfogást egyenirányítani, akkor, ha a tartomány jelentős része a dióda nyitófeszültsége alatt van? üdv. VFR72
Csak ennyi a gondod?
Előfeszített egyenirányítás... Csatoltam egy áramkör rajzát (hirtelen ezt találtam a neten) A U2 műveletivel felépített egyenirányító működését próbáld meg elemezni. Az pont "megoldja" a problémád! Bővebben: Link
A dióda küszöbfeszültségét aktív csúcs-egyenirányítóval lehet kiküszöbölni. Erre egy példa itt.
De a cikkek között itt, elolvashatod a probléma megoldásának mikéntjét. Logaritmikus erősítőt (vagy skálát) akkor célszerű használni, mikor nagy tartományú jelet szeretnénk megjeleníteni. De analóg módon ez nem könnyű a dolog, sok a hibalehetőség. De az Analog Devices gyárt(ott) ilyen eszközöket általában nem túl kedvező áron.
Üdv, ez az utolsó verzió ebben a témában? Szeretnék építeni egyet. Nincs esetleg valakinek eladó nyák készen? Köszönöm
A hozzászólás módosítva: Márc 5, 2019
Sziasztok!
Deprez műszeres kivezérlésjelzőt szeretnék építeni. Lenne hozzá 2db 71DA-2 tipusu GANZ alapműszerem, viszont nincs rajtuk feltüntetve az "érzékenység". Hogy tudom megállapítani? Ebben tudtok-e segíteni illetve melyik kapcsolás lenne ideális csöves erősítőhöz való illesztésre? Válaszokat előre is köszönöm: Péter
Hello! Analóg műszerek átlagérzékenysége valahol 100uA és 5mA között szokott lenni. Tekintve hogy áramra térnek ki, azt az áramot célszerű mérni, amivel végkitérésbe megy. Ha sorba kötsz vele egy kéziműszert árammérés állásban és egy 2.2kohm ellenállást, egy 100kohm-os potmétert és pld, egy 9V-os elemről megtáplálod, könnyen megállapítható az alapérzékenysége a potit tekergetve. De néhány fix ellenállás sorba kötésével is megállapítható, majd visszaszámolható ha leolvasod a mutatott értéket. Pontos értékre amúgy sincs szükséged, mert a kivezérlésjelzőt kalibrálni kell a hangfrekis jelhez.
Annak hogy milyen az erősítő típusa, nincs hatással a kivezérlésjelzésre. A kettővel felett/vagy alatti hozzászólásnál is látható "DINAMIC2" kapcsolását nyugodtan megépítheted.
Köszönöm a válaszod. Akkor elméletileg az apx100-as végfok visszacsatolásába sem fog beleszólni?
Nem igazán. Ha nagy jelhez kell, akkor az R1 é R2 ellenállást kell növelni. Jelenleg a 22k-val egy LINE bemenetről (kb. 200mV RMS) is tud működni.
Sziasztok! Van valakinek kapcsolási rajza erről a mutatós kiv.jelzőről? Nekem is lenne kedvem foglalkozni vele. Előre is köszönöm.
Hello! Nem tudni mire gondolsz, de pld. itt találsz egyet.
Az elso vonali szintu jelhez valo, mig a masodik a teljesitmenyfokozat kimenetere kotendo, ez rogton mutatja is, hogy az egyik jelszintet mer, mig a masik (masodik) az epp aktualis teljesitmenyszintet. (az elso latvanyosabb, mivel nem fugg a kimeneti teljesitmenytol)
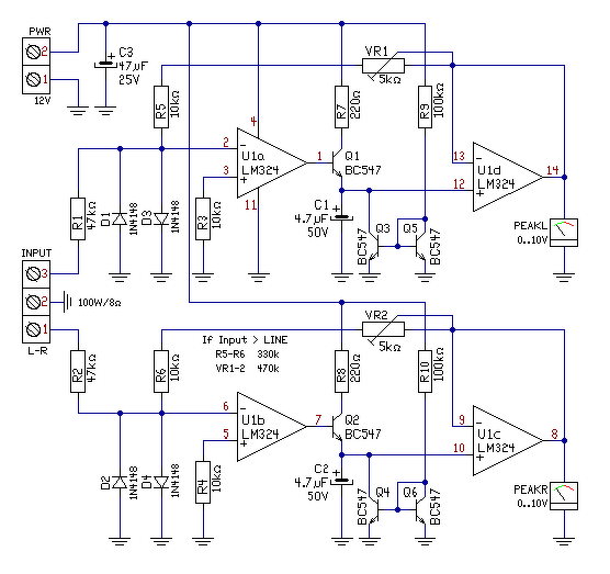
Hello! Már el is felejtettem, hogy tavaly egy kis ráncfelvarrást végeztem ezen az áramkörön. Persze kinek a pap..
proli007-üdv
Mi a szerepe a Q5-Q6-nak? Nem lenne elég egy 4148-as?
Köszönöm,
tehát úgy érted,hogy a tranzisztor bétája beleszól a működésbe úgy,hogy nem lehetne helyettesíteni egy 4148-as diódával a Q5-Q6-ot?
Nyert! Nem lehet.. De miért is kellene egy tranyót kiváltani egy diódával?
![]() Egyébként létezik ilyen áramkör egy tokban is. Sőt az a korrekt megoldás. Csak épp ritka mint a fehér holló és még drága is. De ez nem egy űrhajó technika, így ez a satnya megoldás is megfelel. De hogy nem lenne néhány tranyó valamibe, azért az vicces manapság. Mert anno amikor én vettem az első OC1070-es tranyót, úgy 1960 körül, 20Ft 10 Fillérért, akkortájt még érthető lett volna a kérdés.
Köszönöm a választ,csak érteni akarom a mechanizmusát a kapcsolásnak,ezért kérdeztem.
A hozzászólás módosítva: Ápr 1, 2020
Ha nem tetszik ez a 2 tranzisztor, akkor használj LM3086 ic-t
|
Bejelentkezés
Hirdetés |





köszi hogy elolvastad! 










