Fórum témák

» Több friss téma
Fórum » Kivezérlésjelző, de nem LED-ekkel
 
Témaindító: seedz, idő: Nov 15, 2005
Témakörök:
Lapozás: OK   1 / 26
(#) seedz hozzászólása Nov 15, 2005 /
 
sziasztok!
szeretnék építeni egy kivezérlés jelzőt de nem ledeket szeretnék rákötni hanem mutatókat remélem értitek mire gondolol
hát igazábol kapcsolási rajzokat várnék!
de még az jutott eszembe hogy a egy ledeset csinálni meg és a mutatora kötni rá a led kimenetek összes pozitivját de szerintem ez igy nem igazán jó
(#) mspike válasza seedz hozzászólására (») Nov 15, 2005 /
 
hát úgy tényleg nem a legtutibb, valahol már láttam ilyet mindjárt megkeresem neked
(#) mspike válasza mspike hozzászólására (») Nov 15, 2005 /
 
itt is van : link A google-n keress rá ha kell még , a varázsszó VU meter
(#) seedz válasza mspike hozzászólására (») Nov 15, 2005 /
 
úú köszii nagyon
(#) seedz válasza mspike hozzászólására (») Nov 15, 2005 /
 
bár azért még örülnék egy másiknak is mert eddig egy jot se találtam
mert amit mspike küldött azt nem értem vagy ha elmagyarázza valaki az is jó
(#) Pepu válasza seedz hozzászólására (») Nov 16, 2005 /
 
Üdv!

Még pár éve én is felakartam dobni a szobámat pár ilyen hangra működő kütyüvel, és az egyik, az egy ilyen VU-méter volt.

Nekem a CONRAD-tól megrendelhető építőkészlet tetszett a legjobban.
Ha gondolod, innét tudod megrendelni a készletet: Rendelés
De szerintem érdemesebb megépíteni, amit a következő leírásokból játszi könnyedséggel meg is tudsz valósítani: Leírás1, Leírás2

Remélem segíthettem!
(#) tevill1 válasza seedz hozzászólására (») Nov 19, 2005 / 4
 
tevill1 vagyok.legegyszerübben,leg-
ocsobban,és leg reprezentativ modon tudod megoldani a kivezérlés jelzését egy sztereó kivezérlésjelzővel.két elegáns müszer szembeforditva,néhány dioda kondi,potméter,és kész.a RT évkönyv 2002
számában 253 as oldalon.jó leirás,rajz,sajnos panelrajz,az nincshozzá. szia tevill1
(#) isamisa válasza tevill1 hozzászólására (») Jan 29, 2006 /
 
Sziasztok! Én ezt a fajtát építettem meg a múlthéten. Nagyon kicsire össze lehet pakolni. mint látszik egyáltalán nem is nehéz kapcsolás. Az ic-t kb. 280Ft-ért vettem.Lehet drága volt

A potival lehet szabályozni de elég finoman kell állítgatni. majdnem kivezérli az egész tápfeszt. 0-9.5 Voltig. Serintem egy kicsit kicsi tartományban működik csak jól.

A konrádos is tetszik, szerintem aztis megépítem

palm.gif
    
(#) G-Lex válasza seedz hozzászólására (») Jan 30, 2006 /
 
Hy!

Én is most építettem egyet. Bár az áramkör bonyolultabb mint a többi, viszont szinte bármilyen mutatóra rá lehet dobni, na meg van pár extra szolgáltatása...

Ha érdekel akkor írj és Kedden v szerdán felteszem a rajzot
(#) isamisa válasza G-Lex hozzászólására (») Jan 30, 2006 /
 
Helló.
Engem érdekelne a dolog. Jöhet, jöhet!!
Van nyákrajzod is? Vagy annyira nem bonyolúlt? Bizi nagyon muris nézni ezeket a mutatókat, a végére bególyózik a szemem
Isa
(#) G-Lex válasza isamisa hozzászólására (») Jan 30, 2006 /
 
Még nincs nyák, csak madzagdszungel!
amúgy az erőlködöm totál digit vezérlésű de naggyon teccenek ezek a mutatók nekem is szóval muszály lesz beleraknom. az LCD kijelző két oldalára
(#) Dióda válasza G-Lex hozzászólására (») Jan 31, 2006 /
 
Én megépítettem az RT-set de érdekesen működik!
Valahogy mintha középhangra menne és így össze-vissza kalimpál.Illetve sima jelre rátéve jelez ugyan de a jelet beterheli.
(#) isamisa válasza Dióda hozzászólására (») Feb 2, 2006 /
 
Akkor nem érdemes ezt megépíteni?
Ha valakinek nem lenne meg az RT akkor felrakom ide képben hogy eggyüt legyen az anyag:

névtelen.JPG
    
(#) Norberto válasza (Felhasználó 1306) hozzászólására (») Feb 19, 2006 /
 
Sziasztok!

Ki tudja nekem megmondani, hogyan számoljuk azt a frekvenciát, amire leginkább érzékeny mondjuk ez a legutóbbi kapcsolás? Annyira konyítok a témához, hogy ugye olyan 400 Hz körül van a kontrabasszus, vagy micsoda...elvileg talán arra kellene legérzékenyebbnek lennie egy ilyen áramkörnek. Na de azt én honnan tudom kiszámolni, hogy éppen melyik az a freki, ami valóban a legnagyobb hatással van az áramkörre?
(#) (Felhasználó 1306) válasza Norberto hozzászólására (») Feb 19, 2006 /
 
Bár lehet hülyeséget mondok, de szerintem a c1 r5 tagokkal lehet beállítani. De ez csak egy tipp.
(#) DJ Szabcsa hozzászólása Nov 26, 2007 /
 
Üdv mindekinek.
Nekem is van egy ilyen VU meterhez rajzom.Kicsit bonyolultabbnak tűnik mint amiket itt láttam,de ha jól tudom ez azért ilyen mert egyáltalán nem terheli a bemenet.Ha valakinek lenne ehhez nyákterve azt nagyon megköszönném vagy tudná honnan lehet mondjuk egy hasonlót egységcsomagban(kitben) megrendelni.
(#) DonJoker hozzászólása Márc 18, 2008 /
 
Sziasztok!
Lenne egy butus kérdésem...
Anno a Technics-nek voltak az SU-A900 sorozatú végfokjai, aminek szinte a teljes előlapja mutatós VU méterből állt. Szerintetek be lehet szerezni valahol ilyen nagy méretű VU métert? Ha igen, hol és mennyiért?
Teljesen rákattantam...
(#) szamóca válasza DonJoker hozzászólására (») Márc 18, 2008 /
 
Szia!
Olyanra nekem is régóta fáj a fogam. :yes:
Szerintem csak a saját szervízén keresztül lehet hozzájutni, de lehet még úgy sem.
Viszont a 80' években volt egy deprez-led hibrid kijelző egy erősítőben, ami nagyon jól mutatott. Egy maszkot raktak a ledek elé, ami egy deprez műszert ábrázolt, 16 mutatóállással. Alatta vörös fényaknás ledsor volt. Az egész egy tükrös felületre rakva, ami a vékony csíkokat (mutató immitációk) végig megvilágítottaSajna a típusra nem emlékszem, de ez megmaradt bennem.
Ez sem elvetendő ötlet
(#) DonJoker hozzászólása Márc 25, 2008 /
 
Sziasztok!
Arra nem is mertem gondolni, hogy eredeti Technics műszereket szerezzek be, mert szerintem a gatyám rámenne.
A műszer + skála átrajzolás megoldás tetszik, csak hát láma vagyok az elektronikához, így működő dolgot még nem sikerült összehoznom.
Az erősítőbe nem akarnék belenyúlni (végfok elé kötni) ezért csak a kimenet jöhet számításba.
Ha jól olvasgattam a fórumot a műszer elé kell egy "meghajtó" rész. De különbözőket találtam...
Van bonyolult, meg kevésbé, és valahol láttam csak simán sorba kötött diódákat.
Segítenétek, hogy tulajdonképpen akkor melyiket kellene használni?
Előre is köszönöm!
(#) kaqkk válasza DonJoker hozzászólására (») Márc 25, 2008 /
 
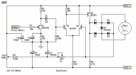
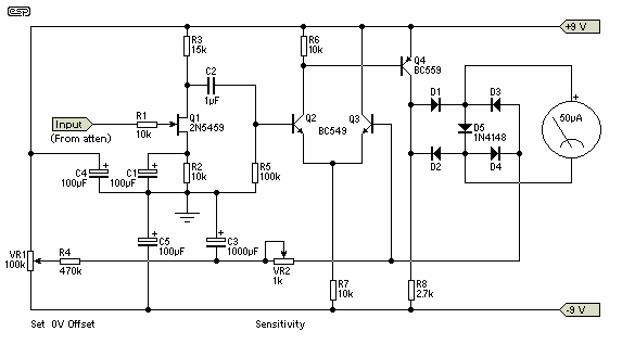
Nekem erősítő után inkább a második tetszene!
(#) kaqkk válasza kaqkk hozzászólására (») Márc 25, 2008 /
 
Az első túl érzékeny lenne az erősítő után
a mutató a szám elején kitérne aztán csak
szünetben menne vissza alapra , a amellett +-9v táp sem tetszik benne.
a másodiknál az érzékenység és a végkitérés is állítható
amellett egyszerű, is olcsó is, és nem kér külön tápot
nálam ő a nyerő.
(#) kaqkk válasza kaqkk hozzászólására (») Márc 25, 2008 /
 
Mit szólnál mondjuk 1 ilyen skálához???
(#) DonJoker válasza kaqkk hozzászólására (») Márc 26, 2008 /
 
Köszönöm!
Nekem ez a Technics design nagyon bejön...
Ezt a közeli képet sikerült találnom róla a neten. Teljesen rákattantam

Technics2.jpg
    
(#) szilva válasza DonJoker hozzászólására (») Márc 26, 2008 /
 
Én építettem egy millivoltmérőt mutatós műszerrel, amikor annak a skáláját készítettem, akkor túrtam körül a neten ilyen ügyben. Találtam is valami progit, de valahogy nem tetszett, nem tudtam vele olyan skálát rajzolni, amilyet én szerettem volna.

Aztán találtam egy leírást valami német ürgétől, aki mellékelt is egy BASIC programot skálarajzolásra. A trükk az, hogy HPGL nyelven leírva gyártja le a skálát a paraméterek alapján, amit elvileg minden HP lézernyomtató megért (persze a csak windows-ból használhatóak valszeg nem). Úgyhogy az ürge ötlete alapján elindulva írtam egy progit, ami ilyen HPGL állományt gyárt a skálaparaméterek alapján, majd ezt kinyomtattam egy lézerrel sima papírra. Azóta is ez a papírlap van a műszerben skála gyanánt, elég jó lett. Azóta vettem lézeres fotópapírt a vasalós NYÁK-gyártáshoz, azonl valszeg még szebb lenne a skála.

Majd otthon előkotrom a progit, amit összeütöttem a rajzoláshoz.
(#) szamóca válasza szilva hozzászólására (») Márc 26, 2008 /
 
Kíváncsivá tettél :yes: ezzel van esély szerinted ilyen skála nyomtatására?
(#) szilva válasza szamóca hozzászólására (») Márc 26, 2008 /
 
Amit megírsz a programban, olyan skálát nyomtathatsz

Egyébként igen, a skálaív középpontját és a mutató forgásközéppontját én külön kezelem. Azaz ha a skálaív középpontját "végtelen" messze eltolod a mutató forgáspontjától lefelé, akkor egy vízszintes vonal lesz a "skálaív", Az osztásokat pedig úgy rajzolja, hogy a mutató forgáspontát veszi alapul, így az osztásokra szépen rásimul a mutató. Az osztások elhelyezkedését meg akár egyenként, százalékokban is meg lehet adni, oda, és olyan osztást teszel, amilyet és ahová akarsz.
(#) aflmor válasza DonJoker hozzászólására (») Márc 26, 2008 /
 
Itt a Technics műszerek áramköre ha kell:

SE-A1010.pdf
    
(#) szamóca válasza szilva hozzászólására (») Márc 26, 2008 /
 
Én aligha írok programot mert nem értek hozzá .
De mindenesetre bíztató hogy te igen :yes: !
Ezzel közelebb kerültünk a technics skála lekoppintásához.
Ez előrehaladás a témában.
Esetleg egy képet majd tegyél fel, a skáláról kérlek.
(#) Solt85 válasza szilva hozzászólására (») Márc 26, 2008 /
 
Hello szilva !

Ha sikerült előtúrni a progit engem érdekelne , már ha publikus.

Gondolom lehetne vele mondjuk egy potméter köré is skálát csinálni (pl. hangerőszabályzóhoz egy erősítőn)

üdv.
(#) DonJoker válasza aflmor hozzászólására (») Márc 26, 2008 /
 
Köszönöm a Technics rajzot, de ez nekem elég kínai
Jól tippelek, hogy egy BA6138-as IC-vel hajtják meg a műszereket?
De, hogy mi tartozik a meghajtó áramkörhöz és mi nem az már magas...
Illetve ez gondolom nem a végfok mögött van?! Én meg nem akarok/merek belenyúlni az erősítmőmbe. Még szeretném használni.

Szilva: ha a skála rajzoló a progi meglenne, azt nagyon megköszönném!
Következő: »»   1 / 26
Bejelentkezés

Belépés

Hirdetés
XDT.hu
Az oldalon sütiket használunk a helyes működéshez. Bővebb információt az adatvédelmi szabályzatban olvashatsz. Megértettem