Fórum témák
» Több friss téma |
Amúgy leszimuláltam LTSpice-szal.
R4 nélkül az 1. opamp utánig azt csinálja, hogy duplázza az 5 Voltot, már ha rail to rail az opamp. Ha benne van az R4, akkor az "elhúzza", és nem megy le 0 Voltig, csak 2,5 Voltig kb. Ez után egy megfelelő RC tagot kell csinálni (R5-C1), ez nyilván az elvárt hullámosság és a PWM freki függvénye.
Talán úgy jársz a legjobban, ha elhagyod az egész OPA-s részt, helyette viszont 2 optot használsz. A kimenetük sorba kötve, RC taggal megszűrve kiadja a 0-10V-ot. Az optok bemeneteit pedig ellenütembe kötve vezérled. Sokkal egyszerűbb, és az nagyjából 0-10V közötti jelet el tud érni....
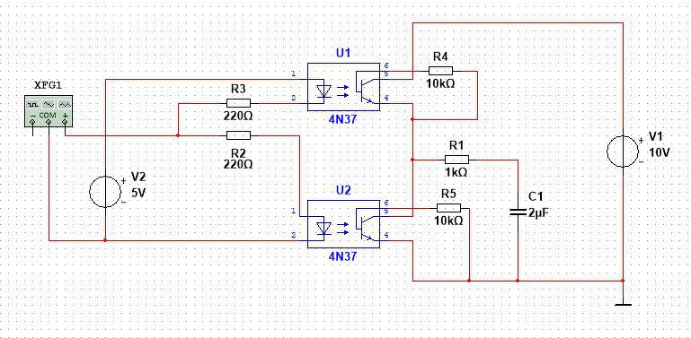
Ezt esetleg le tudnád skiccelni, hogy értsem is?
Tessék...
Ha elég lassú a PWM, akkor az R4,5 elmaradhat...
Tudni kellene a PWM vivőfrekvenciáját, hogy mennyire kell pontosnak lennie a DC-nek a kitöltési tényezőhöz képest, hogy le kell-e választani optocsatolóval a PIC-et a frekvenciaváltóról (gyanítom, hogy igen de az még jobban el fogja bonyolítani a dolgokat).
Egyelőre ennyire jutottam hirtelen. C1 és C2 a maradékfeszültség és a beállási idő ellen dolgozik. Tehát vagy gyorsan beáll ki meneti szint, de hullámos lesz.... vagy fordítva, vagy meredekebb aluláteresztőt kell alkalmazni. A pontosság most jól látszik szerintem. Nulla- és 100%-os kitöltési tényezőnél a kimenet kiül a földre, ill. a tápra.
Köszönöm srácok! Mindkettőtöknek!
A szkóp szerint 970 Hz körül van a PWM frekvenciája. @sdrlab:Gondolom ez elég lassúnak számít. Azért is jó lenne ha nem kellene az R4, R5 mert itthon 4N25 optóim vannak, azoknak nincs bázis kivezetése. @Karesz 50:Nyilván minél pontosabb, annál jobb. De 0-24000 f/min tartományban szabályoz, egy kis szórás belefér. Az optóval leválasztás fontos, mert ha bármi visszajön a frekiváltó felől, az katasztrofális lehet. A hozzászólás módosítva: Dec 16, 2020
Szia, az adatlapja szerint ki van vezetve a bázis. (A saját hsz-eden ott a Hestore link, azon belül pedig az adatlap. Abban néztem meg.)
Azt a 970 Hz-et simán fel tudod tolni 60 kHz körülre: Bővebben: Link.
(Nem néztem utána, hogy jók-e az adott értékek, nyilván adatlap alapján érdemes utánanézni).
Igen, közben én is megnéztem. Valamiért úgy emlékeztem, hogy nincs neki.
Az ardun futó programot nálam sokkal okosabbak megírták, (GRBL). Nem tudom egyáltalán kell-e, hogy magasabb frekin járjon vagy jó úgy ahogy van.
Magasabb pwm freki esetén ugyanazon aluláteresztő szűrőn kisebb lesz a végén a DC jel hullámossága, vagy ugyanolyan hullámosság érhető el kisebb kondival, "fürgébb" válaszidővel.
Köszönöm! Szerintem a válaszidő nem túl releváns, mivel az 1,5kW-os motor amúgy sem reagál túl gyorsan. Utána néztem alapból az összes utóosztó be van kapcsolva. Úgy néz ki, hogy az alábbiakból lehet választani: 0,98 kHz; 1,96 kHz; 7,98 kHz; 62,5 kHz. Melyiket válasszam?
A hozzászólás módosítva: Dec 17, 2020
Hello!
- A frekvenciát nem érdemes növelni, mert az opto nem tudja követni a jelet. Így a 980Hz megfelelő. - A bázis-emitter közötti 10k nem szükséges. Ezzel a frekiátvitel növelhető, de közben a CTR tényező rohamosan csökken. Így a szaturációs maradék feszültség nő. - Ha RC szűrésnek 2.2k/10µF-ot választasz, akkor annak időállandója 22ms, ami nem befolyásolja talán jelentősen a működést. Egyébiránt a frekiváltó bementén is bizonyára lesz integráló tag, már csak a poti kontakthibájának kivédése okán is.
Köszönöm! Ezt sdrlab által készített kapcsolásra értetted?
Idézet: „- A bázis-emitter közötti 10k nem szükséges. Ezzel a frekiátvitel növelhető, de közben a CTR tényező rohamosan csökken. Így a szaturációs maradék feszültség nő.” Ne felejtsd el, hogy a ki/be kapcsolási meredekség nem egyforma, így ha nem elég gyors a periódus időhöz képest, akkor ez önmaga viszonylag nagy hibát vihet be, a teljes tartományban, míg az esetleges maradékfeszültség csak a szélek felé jelentkezik! A CTR csökkenése a legkisebb fájdalom itt
Teljesen jó amit sdrlab kitalált. Annyi van, hogy az opto tranzisztorának maradék feszültsége miatt 360mV lesz a minimális kimeneti fesz, tehát 86 rpm lesz a minimális fordulatszám. Ha zavaró, hogy nem megy le nullára akkor ezen segít az emitterkövető kb. 2%-os kitöltésnél lesz nulla a fordulat és a 0-9V-os tartományban fog szabályozni. Ha ez a feszültség-szabályozási tartomány is megfelel, akkor a maximális fordulatot 2640-ben adod meg a frekiváltónak és kész. Ha nem felel meg akkor komparátor+"rail to rail" opamp is kell hozzá.
Ahogy feljebb írtam, nem a maradékfeszültség okozza a fő problémát, hanem a lassú opto! Amit ajánlottam, az gyorsabb, így jóval kisebb alja és teteje van a kimenő jelnek. De még ott is célszerű bázisellenállást alkalmazni! 100mV, vagy az alatti tartomány is elérhető úgy....
Ha ennél is jobb kell, akkor FET-es kapcsolókkal lehet elérni. Ott a sebesség is megnövekedik, így mV-okra meg lehet közelíteni a táp vonalakat....
Nem láttam mit írtál, mert csak most jelent meg. Majd Pali79 eldönti jó lesz-e valamelyik megoldás, vagy esetleg mást kell keresni. Ekkora frekvencián még nem okoz problémát az optocsatoló lassú élmeredeksége.
Lehet én nem tudom értelmezni az optó adatlapját, de a 4N25-re 2us-t ír kapcsolási időre, a 4N37-re meg 10us-t
Teljesen igazad van, összekevertem a 137-essel! A sima 37-esnél jobb a 25-ös..., de a 2us-el vigyázni kell, csalóka, mert ezt a sebességet 0,7V kimeneti feszültségváltozásnál tudja, míg itt 10V-ot kell tudnia!
Nyilván nem akarom ennyire kihelyezni, de ha jól tudom a 2us 500kHz-et jelent. Amit a vezérlő tud az max 62,5kHz. De már sokféle tanácsból nem tudom eldönteni, hogy most vigyem feljebb a frekit vagy ne...
Nyilván ahhoz, hogy pontosabb tanácsot kapj, nem ártana pontosabban megfogalmazni, mik az elvárások?! Ahogy már boncolgattam, több dolog is befolyásolja az átalakítás pontosságát! De erre vonatkozó adat nem hangzott el, sem pedig hogy hány biten generálod a pwm-et?! Mennyire van kihasználva a tartomány széle?
Ha a PWM frekvencia a hallható tartományba esik, akkor búgni, zúgni, sípolni fog. A nagyobb frekvenciáknál a motor terhelése fog nőni, melegedhet. Optimumot kell keresni.
A frekvenciaváltóknak van egy - választható - (0-10V, 4-20mA, 0-20mA-es) analóg bemenetük. Ő most a 0-10V-os bemenetet használja. Ez úgy működik, hogy 0V-nál a kimeneti frekvencia 0Hz, 10V-nál a beállított maximális frekvencia (2.5-400 Hz-ig).
Most a vezérlőjel impulzusszélesség modulált jel, melynek kitöltési tényezője határozza meg a vezérlőfeszültség DC szintjét. 0%-nál 0V, 100%-nál 10V. Mi a sípolás tárgya? Idézet: „De erre vonatkozó adat nem hangzott el, sem pedig hogy hány biten generálod a pwm-et?!” Szerintem a PWM jel 1 bites. 0 bit-nél 0V, 1 bit-nél 5V (a PIC kimenetén). Az, hogy most kitöltési tényezőt 16, vagy 65536 lépésben állítja elő, miért lényeges? Ha 16 lépésben szabályozza a kitöltési tényezőt, akkor van 16 beállítható fordulatszáma 0- és 2400 rpm között. Ezzel nekünk mi dolgunk van? A hozzászólás módosítva: Dec 18, 2020
Hogy neked mi dolgod van, azt én nem tudhatom... )
A PWM jelnél sosem a jelalakot határozzuk meg bitszámmal, ami érthetően mindig 2 állapotú, hanem a felbontást!! A reprodukálható pontosság pedig szorosan korrelál ezzel a bitszámmal, ezért nem mindegy, hogy hány biten értelmezendő a 0-10V tartomány! Ez meghatározza egy lépés intervallumát, ami alapján számolni lehet, milyen meredekség férhet még bele ebbe a hibába, és mennyire szükséges megközelíteni a tápvonalakat...!
Nem tudom biztosra, de szerintem 8 bites a PWM. A tápvonal megközelítése leginkább a felső részén érdekes, mert 1000-2000 fordulatszám kb. mindenhová kell, meg a motor is erőtlen már ilyen alacsony fordulaton. Viszont a 24000-es fordulat bizonyos gravírozásoknál szükséges.
Ha csak 8 bites a pwm, akkor nem kell túlzottan aggódni! Tegyél be kb 220R-t az optok meghajtásához, és kb 3-5k-t a bázisokhoz. ez már elég gyors lesz, <10kHz-ig biztosan jó.
A szimulátor szerint kicsit utánhúzós a kapcsolás, így elég jól megközelíti a tápokat alapban is, de ha kevés lenne, próbálkozhatsz a felső opto CE párhuzamosan néhány k-val...
Nem olvastam végig az összes hozzászólást a témában, de felmerült egy kérdésem:
Miért nem használsz egyszerűen 1db nagysebességű optocsatolót? Pl. a 6N137 akár több MHz-ig jó, és az ára sem horribilis, (129Ft) Az open colletoros kimenete sajnos csak 7V-ot bír az adatlapja szerint, ezért egy kicsi, gyors FET-et érdemes meghajtani vele, és annak a drainje lehetne a kimenet. Egyszerűbb, de nem ajánlott megoldás: sokak szerint a kimeneti tranzisztor simán elbír 10V-ot, és használható úgy is. Használtam már ilyen optocsatolót, soros port leválasztásra, de nem feszegettem a határait, így nem tudom, hogy mennyire helytálló a nagyobb feszültségtűrés, de komolyabb projektben nem célszerű az adatlap szerinti határértékek túllépése. Persze van választék gyors optocsatolóból, lehet, hogy található közte nagyobb feszültségre alkalmas típus is - ha nekem lenne szükségem ilyenre, akkor jobban utánanéznék... |
Bejelentkezés
Hirdetés |















