Fórum témák

» Több friss téma
Fórum » Rádió építés a kezdetektől a világvevőig
Lapozás: OK   252 / 278
(#) tnl válasza tnl hozzászólására (») Dec 18, 2021 /
 
A kép saját, a látható induktivitás
egy nand kapuval, és két 10nF kondival
oszcillál.
(#) bigrobi válasza tnl hozzászólására (») Dec 18, 2021 /
 
Mennyi menetet raktál?
(#) sdrlab válasza tnl hozzászólására (») Dec 18, 2021 /
 
Nem csak a frekvencia változik ott, hanem a Q is jelentősen!
(#) tnl válasza bigrobi hozzászólására (») Dec 18, 2021 / 1
 
A képen most számolom, kb 70 menet lehet.
(#) Kera_Will válasza tnl hozzászólására (») Dec 18, 2021 /
 
kb 1:10 delta L és így gyökdeltaL a freki átfogás ... kb 1:3 ...
(#) tnl válasza sdrlab hozzászólására (») Dec 18, 2021 /
 
Melyik irányba?
(#) sdrlab válasza tnl hozzászólására (») Dec 18, 2021 /
 
Jobb, vagy a bal?!
(#) tnl válasza sdrlab hozzászólására (») Dec 18, 2021 /
 
Úgy értem, amikor befelé dugjuk a ferritet nő a teker induktivitása,
ekkor a Q csökken vagy nő?
(#) sdrlab válasza tnl hozzászólására (») Dec 18, 2021 /
 
Ez több tényezőtől is függ..., de jellemzően nőnek az induktivitás veszteségei is!
Mérés nélkül nem könnyű megmondani, a rezgőkör Q-ja mennyit változik közben...?!
(#) tnl válasza tnl hozzászólására (») Dec 18, 2021 /
 
Nem számoltam most se meg nagyon precízen, de
kb 110 menet körül lehet. Az előbbi becslésem
távolról se volt pontos
(#) Kera_Will válasza tnl hozzászólására (») Dec 18, 2021 / 2
 
Megvan ... A RÁDIÓTECHNIKA ÉVKÖNYVE 2002

Szuper rendszerű VLF-vevő az 5...400 kHz tartományra ... szerintem ilyet keresel ...
ha más nem az elveket lásd ...
A hozzászólás módosítva: Dec 18, 2021
(#) tnl válasza Kera_Will hozzászólására (») Dec 18, 2021 /
 
Megpróbálom előkeríteni.
(#) GPeti1977 válasza Kera_Will hozzászólására (») Dec 21, 2021 / 1
 
Elkezdtem megépíteni a digitális rész már kész van, tuti működik is mert már ki tudtam próbálni az analóg bemenetre adott jel hallatszik a hangszóróban, nincs sávkorlát szoftveresen sem,elméletileg 8kHz -től 128Mhz ig vesz (nem kell néggyel osztani mert az órajel alapból tudja a kétjeles 90 fokos eltolt órajelet), meg adni is tudna persze speciális adó FET-tel. Sajnos a folytatáshoz mindent kínából kell megrendelni, európában alig kapható valami.
Az eredeti elképzelés szerint a szűrő cserélhető paneleken van, ehhez sok ferrit torroid kell ami nem olcsó, akár át lehet alakítani hogy a menetek leágazását kapcsolgatom relékkel.
(#) Kera_Will válasza GPeti1977 hozzászólására (») Dec 21, 2021 / 1
 
Ha csak RH vevőt szeretnél ?
Akkor elvileg a bemeneten " bármilyen " LC sávszűrő kört építhetsz.
Ha adásra is mennél akkor ott nem mindegy milyen LC tagok vannak benne.
A végfok annyiban "speciális" , hogy E osztályban működik.
Így az LC tagok értékeire kényesebb, ezen kívül az illesztetlen antennát sem szereti.

Ha nem gond még 1 2 kezelő szerv a sávváltáskor akkor akár esetleg egy soros rezgőkört is használhatsz a bemeneten mint szűrőt.
Amint aztán összegyűlnek az anyagok tudsz jobbat is készíteni.

pl.: egyszerű sávszűrő soros L-C tagból
(#) szepi003 hozzászólása Dec 28, 2021 / 5
 
Sziasztok .Most volt egy ki időm ,elkészítettem bigrobi rajza alapján ezt a kis rádiót.Meglepően jól szól.Vólt egy régi ezermester rádió dobozom abba let beépítve,így eredetinek tünő rádió lett.Sajnos a videót a működésről nemtudtam feltölteni.
(#) bigrobi válasza szepi003 hozzászólására (») Dec 28, 2021 /
 
Videót youtubera bírod feltölteni. 9V elemmel még jobb mint 6V-ról. Lehet turbózni visszacsatolással, de én így is elégedett voltam. Jó ötlet volt ez az ezermester doboz. Én megkockáztatom hogy ez a legjobb, legolcsóbb és legegyszerűbb reflex vevő. Különben mehet 1 tranyó + 1 TL431-es FM vevő is, kísérleti jelleggel raktam össze és működött.
(#) szepi003 válasza bigrobi hozzászólására (») Dec 28, 2021 / 2
 
Szia Megpróbálom feltölteni a youtub -ra.Nemrég került elő ez az ezermester doboz ,még a 70-es években vásároltam az ezermester boltba",lehetett venni rádió építő dobozba vagy külön dobozt is,ha jól emlékszem 12ft volt a doboz ára"azóta pihent egy szekrénybe.Amikor megláttam ezt a rádió rajzot,rögtön belegondoltam ebbe a dobozba,már csak szabad idő kellet hogy össze építsem.
(#) bigrobi válasza szepi003 hozzászólására (») Dec 28, 2021 /
 
Mennyit változott a technika. 2 aktív alkatrész gondolom jóval kisebb fogyasztás és lehet nem ugyanaz , hanem még jobb eredmény. És az akkori ár töredékéből. Itt még kézileg készítik a tranzisztorokat. Bővebben: Link
(#) GPeti1977 hozzászólása Dec 28, 2021 / 2
 
Így működnek a mai korszerű egy csipes rádióvevő IC-k, a jelfeldolgozást a részletes adatlapja sem nagyon írja
IF frequency fxtal = 62.4 MHz; AM MW and SW bands- 57 - kHz
fIF IF frequency fxtal = 62.4 MHz - 300 - kHz
A hozzászólás módosítva: Dec 28, 2021
(#) oregmotoros hozzászólása Jan 3, 2022 / 1
 
Sziasztok!
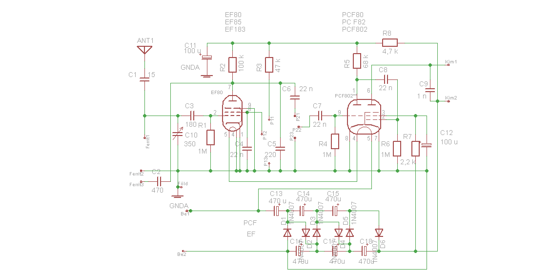
Kísérletezgetek egy 2 csöves audion építésével modern novál csövekkel. Ami eddig összejött az egy
a Nosztalgiarádió újságban megjelent leírás alapján EF80 audionként +PCF802 trióda-pentóda végerősítő. Ezzel kb. 250 mW hangteljesítményt sikerült elérni és KH-n nappal 4-5 állomást fogni szelektíven.
A készülék érzékenységével meg vagyok elégedve, ám szerettem volna kicsit "spanolni" a hangteljesítményen, így más csövekkel is próbálkoztam. Praktikusan olyan csövet kerestem, mely sorosan is fűthető az EF 80-al (300 mA) így egy 12-15 V-os dugasztápról elmegy az egész készülék. (Az anódfeszeket feszültségtöbbszörözövel állítom elő, kb. 10-120 V)
Így esett a választásom az orosz 5F12P csőre, melyet máshol már eredményesen használtam HF erősítő áramkörben. Sajnos nem hozta a kívánt eredményt, még a PCF hangerejét sem pedig a katalógusadat alapján - no és saját tapasztalatomén is - többre képes.
Valószínűleg a munkapont beállítása nem megfelelő.
Ebben kérnék segítséget hozzáértőbbektől, mint én vagyok.
A mellékelt kapcsoláson az orosz cső párhuzamos fűtéssel szerepel, ám soros fűtés esetén sem változik a működés.
a két kapcsolás:
(#) bigrobi válasza oregmotoros hozzászólására (») Jan 3, 2022 /
 
Nem látom a kimenő transzformátort. Az kell hogy legyen. Ilyen formába nem jó kombinálni az E eés P jelzésű csöveket az E jelzésű cső nem sorbakötésre van tervezve. A kimenő csőnek lejgobb az L végződésű ha van EL84, PCL85, PCL86. Sőt a PCL84 másra van de kipróbáltam működik hangerősítő ként. Van nekem is csöves audionom, nagyon jó de nem annyira érzékeny annó vagy több hangoltkört használtak vagy nagyobb antennát.
(#) bigrobi válasza oregmotoros hozzászólására (») Jan 3, 2022 /
 
ÁÁÁ már látom a kimenő trafó helyét.
(#) oregmotoros válasza bigrobi hozzászólására (») Jan 3, 2022 / 1
 
Nos a kimenőtrafó azért nincs a rajzon, mert nem a nyákra kerül és ez a pcb tervező áramkörtervezőjének a rajza. Ezért hiányoznak pl. a potik is.
Nos E é P-s csöveket annak idején símán használtak sorosan fűtve fekete-fehér tv-kben, arra kell figyelni, hogy az E cső fűtőárama 300 mA körüli legyen. (Az EF80-é 300 mA tehát megegyezik a P sorozat fűtőáramával. ) A végpentódák vagy trióda-végpentódák azért nem felelnek meg, mert egyrészt nemigen lehet őket megfűteni egy "hétköznapi" 15 V-os dugasztápról - pedig ez fontos -, másodsorban max. 0.8-1 W-nál több HF teljesítményre nincs szükségem. Ezt pedig a 6F12P símán tudja megfelelő beállításban. Nekem most a munkapont beállításban kell segítség, mivel azzal nem boldogulok.
(#) pucuka válasza oregmotoros hozzászólására (») Jan 3, 2022 / 1
 
Idézet:
„símán tudja megfelelő beállításban”

A lényeg, a megfelelő beállítás. A 6F12P pentódájának sokkal kisebb a belső ellenállása, mint a PCF -é. Másmilyen kimenőtrafó kellene, és megtáltosodna.
(#) oregmotoros válasza pucuka hozzászólására (») Jan 3, 2022 /
 
Néhányat már kipróbáltam, nem sok eredménnyel. Viszont akkor tovább próbálkozom, hátha sikerül megfelelőbbet találni.
(#) _BiG_ válasza oregmotoros hozzászólására (») Jan 3, 2022 /
 
A hangerőpotméter elé is és utána is tettél kondit. Miért?
(#) oregmotoros válasza _BiG_ hozzászólására (») Jan 4, 2022 / 1
 
Az audionfokozat megfelelő elválasztása miatt van rá szükség. A konstrukció nem az enyém, csak átvettem.
(#) pucuka válasza _BiG_ hozzászólására (») Jan 4, 2022 / 1
 
öregmotoros helyett válaszolnék, szíves engedelmeddel.
A hangerőszabályzó potméteren nem jó, ha egyenáram folyik, mert az biztos recsegést okoz.
Az anódfeszültségről való közvetlen meghajtás gondolom elég egyértelmű, teljesen feleslegesen folyik át viszonylag nagy egyenáram a potméteren.
A másik oldalon pedig minden csőnek van valamekkora rácsárama, ez viszont a kontaktuson folyik át, és bár kicsi a változás, de utána viszonylag nagy erősítés következik, ami recsegést fog okozni.
A csatoló kondik helyes méretezésével kiküszöbölhetők ezek a nemkívánatos jelenségek, és a kívánatos alsó határfrekvencia is megmarad.
A hozzászólás módosítva: Jan 4, 2022
(#) _BiG_ válasza pucuka hozzászólására (») Jan 4, 2022 / 1
 
Közben rájöttem, elnézést a megkavarodásért, de köszönöm a részletes infót
(#) oregmotoros válasza _BiG_ hozzászólására (») Jan 4, 2022 /
 
Köszi a kiegészítést. Még csak annyit: az kapcsolás amúgy kicsit gerjedékeny, érzékeny még a kondik minőségére is. Viszont mint írtam, audionhoz képest igen érzékeny és szelektív.
Következő: »»   252 / 278
Bejelentkezés

Belépés

Hirdetés
XDT.hu
Az oldalon sütiket használunk a helyes működéshez. Bővebb információt az adatvédelmi szabályzatban olvashatsz. Megértettem