Fórum témák
» Több friss téma |
Fórum » ST151 végerősítő
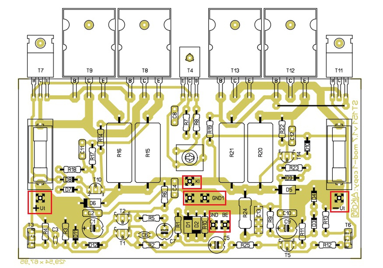
Pár helyen kevés, vagy nagyon a határon lenne a tranyó feszültségtűrése. Rajzoltam egy ajánlást. A T7, T11-re nagyon oda kell figyelj, mert a bázis-emitter helyet cserél. Huzallal kell keresztben bekötnöd.
Nagyon szépen köszönöm, ezer hála! Párszáz forintos tétel, meg 1-2 óra munka, nem kérdés, hogy átalakítom. Köszi, hogy kiemelted, figyelni fogok a lábkiosztásra.
Valóban az lesz a leghelyesebb, hogy először csak egyet fogatok rá és megnézzük mi lesz. Azt is úgy fogom felfúrni, hogy kedvező esetben a másik is mellé férjen. Nem akarom feleslegesen összefurkálni. Tulajdonképp már minden kész, csak a végtranzisztorokat kéne párba válogatni, beforrasztani a helyükre és ráfogatni a bordára. Most készítettem el Lamalas cikke Bővebben: Link és Alkotó tapasztalatai alapján a saját bétamérő segédeszközömet, amivel a párba válogatást szeretném megejteni (ezzel kapcsolatosan még biztos lesznek kérdéseim felétek).
Van még egy szűk keresztmetszet: az erősítő elkészítésére fordítható időm sajnos kevés. A hozzászólás módosítva: Jan 22, 2017
Sziasztok! Elkészült végre az ST151-es erősítőm. Szeretném, megköszönni Reloop-nak és Alkotó-nak a kapcsolásokat, terveket és a sok segítséget. Minden elsőre indult, gond nélkül.
![]() Nagyon tetszik a hangja
Gondos munka, gratulálok.
Fel tennél még egy képet, amin a végtranzisztorok felfogási módja látható?
Gyönyörű munka,ha nem tudnám hogy épített azt hinném gyári!Gratulálok hozzá,és sok sok kellemes zenehallgatást!
Tégy hozzá egy linket a Ki mit épített? topicba, hogy még többen megcsodálhassák
Pontosan nem tudom mihez kellett ez valaha, itthon találtam és eszembe jutott, hogy ehhez hasonló idommal már láttam felfogatva tranzisztorokat. Kipróbáltam és működik a dolog, valami rugós acélszerűség.
Köszönöm mindenkinek a dícséreteket!
A hozzászólás módosítva: Ápr 4, 2017
Itt is jó a rugós leszorító, de a szilikon gumis izoláló az, ahol nélkülözhetetlen.
Csillámmal van elszigetlve a tranzisztor a bordától. Ez okozhat esetleg valami problémát?
Köszönöm. Nem erre számítottam.
Ez a lemez, így használva nem tesz hozzá szinte semmit a felfogáshoz. Eredetileg ehhez a lemezhez tartozna egy horony a bordán, és ha abba csatlakozik, akkor jelentős erővel képes szorítani a tokozást (pl. melléklet szerint). Méghozzá rugalmasan, a melegedésből adódó térfogatváltozással is dacolva. Van némi vita a lapos tokozások felfogatási hatékonyságot fokozó megoldásokról. Én azt gondolom, az eredeti furat a legkevésbé jó, és a külső kengyel pedig nagyon jól bevált, amikor tehetem szoktam ez utóbbit ajánlgatni. Idézet: „Ez a lemez, így használva nem tesz hozzá szinte semmit a felfogáshoz.” A felfogatáshoz valóban nem, de a hőt bizony egy bizonyos szinten elvezeti az alkatrésztől.
Nemcsak hogy nem, hanem épp ellenkezőleg.
Ha az a rugós lemez ott feszül (ránézésre igen), akkor épp a csavar ellen dolgozik, tehát nem szorítja hanem inkább kifele húzza a tranyót. Ha nem így lenne sem érteném hogy minek a lemez, ha egyszer a csavar már fogja a tranyót. A hőt meg nem arra kell elvezetni ahol nagyságrendekkel nagyobb a tok hőellenállása, hanem az ellenkező irányba, a borda felé.Az már csak hab a tortán hogy egy tranyó alatt is olyan vastagon van a paszta, ami az összes alá is sok lenne. Így rendesen távol is van a bordától, mert a sok paszta eltartja. A csavar meghúzásának ereje képtelen onnan kipréselni a felesleges pasztát, arra csak valami hidraulikus prés lenne képes.
Nem tudom, szerintem bizony megnöveli a hőleadási felületet, ha még egy minimális szinten is.
Ez pedig egy nagyon okos szerkezet!
Nézzétek meg a képen kiszerelt állapotban a rugó egyenes(jobb oldali két kép)! Beszerelve a rugó egyik oldala a bordán fekszik fel a másik a tranyó lábkivezetés felöli oldalán! Ha a csavart lehúzzuk a rugóerő ellenében , akkor folyamatosan lefeszíti a tranyót a láb felöli oldalon is!
A rugós alátét is a csavar ellen dolgozik,szerintem ha meg van húzva rendesen nincs jelentősége!
Semmi baj nincs azzal a rugólemezzel.ha pontosan van fúrva a csavar menete akkor az életben nem fog magátol kijönni a helyéről.Őtletes és szerintem jó ötlet.Biztos vannak profibb szebb megoldás,de ilyen a Magyar ember kreativ. Mindent mindenhova felhasználunk ami a célnak megfelel.
És gratulálok a végfokhoz nagyon szépre mutatósra sikerült. Csak annyit árulj el hogy a müszerek mit mérnek az elején? Üdv Blasz..
Köszönöm! A műszerek a hűtőbordák hőmérsékletét méri.
Ugyan nem számszerűen, de nagyon szemléletesen mutatja eza megoldás is a hőfokot, ahol a kijelzés egyben a hőfokfüggő fordulatszabályozás alapja is.
A hozzászólás módosítva: Ápr 6, 2017
Igen, ismerem ezt a kapcsolást, a labortápegységben ez került megépítésre a hőmérséklet figyelésére és a ventilátor vezérlésre. Az ST151-es erősítőben pedig Reloop kolléga Clip és Ventilátor vezérlése teljesít szolgálatot.
Labortáp Clip és Venti Alkotó: lenne egy kérésem. A közeljövőben meg szeretném építeni az ST151 "kistestvérét" a 2 pár végtranzisztoros verziót is. A meglévő terven lehetne módosítani a forrszemeket sarura, a bemeneti jelkábel csatlakozását sorkapocsra és a végtranzisztorok távolságat megnövelni, ahogyan ezek a 3 pár végtranzisztoros terven is vannak? Köszönöm! Reloop: a 2 pár végtranzisztoros verzióhoz, ha 8ohm-on 2x150W teljesítményt szeretnék elérni akkor ehhez milyen szekunder feszültségű és teljesítményű transzformátorra lenne szükségem? Azon a "bizonyos" feszültségen 4ohm-al terhelhető lenne a végfok és ha igen, akkor mekkora lenne a teljesítmény? Köszönöm! A hozzászólás módosítva: Ápr 6, 2017
Reloop ventilátorvezérlő gondolata határozottan újszerű, mert a bemeneti jelet használja vezérlésre. Ez nem törődik a tényleges hőfokkal, de mivel csak egy bizonyos hangerőnél indul a ventilátor, ezért annak hangja már nem zavaró. Szokatlan, de nagyon ígéretes megoldás. Ha már lesz tapasztalatod ennek a hűtésnek a mikéntjéről, oszd meg velünk is.
A tervet természetesen át lehet alakítani. De nem tudom mit értesz "forrszem" alatt, ezt pontosítani kell. Illetve sorkapocsból is létezik néhány féle fazon, azt is jó lenne egyértelműsíteni.
Rendben, megosztom!
A forrszem alatt a mellékletben pirossal jelölt csatlakozási pontokat értem. Sorkapocsnak ez megfelelő lenne. Köszönöm!
Van egy nagyon egyszerű hőfokot figyelő kapcsolás.Egy tip127 és egy általános bipolár tranzisztorral működik.Nálam bevált.Viszont a jelvezérelt kapcsolás Reloop engem is érdekelne ha megosztanád.
A hozzászólás módosítva: Ápr 6, 2017
Így már értem. Akkor valójában nem a 2 tranzisztorost érdemes alakítgatni, hanem a 3-as mintájára 2-est csinálni, mert akkor minden meg lesz amit kérsz. Sőt ha szerencsénk lesz, akkor valamekkora hűtés is odafér a T3-T6 -nak. Kis időt kérek, meg fogom csinálni.
Rendben, ahogy jónak látod. Nagyon szépen köszönöm!
Szia! A 150W/8Ω 2x42VAC szekunderről biztosítható. Ha 4Ω-os hangszórót kötsz rá 250W körüli teljesítményt vehetsz ki belőle. 4-500VA-es transzformátor terhelhetőséget ajánlok.
|
Bejelentkezés
Hirdetés |






















Ha az a rugós lemez ott feszül (ránézésre igen), akkor épp a csavar ellen dolgozik, tehát nem szorítja hanem inkább kifele húzza a tranyót.
A hőt meg nem arra kell elvezetni ahol nagyságrendekkel nagyobb a tok hőellenállása, hanem az ellenkező irányba, a borda felé.







