Fórum témák

» Több friss téma
Fórum » Szimmetrikus tápegység
Lapozás: OK   17 / 41
(#) zsa hozzászólása Jún 23, 2010 /
 
Sziasztok
Azt szeretném kérdezni hogy van egy trafom amiből szimetrikus tápot szeretnék csinálni.
A trafó gyári kivezetése és adata szerint 0 hoz viszonyítva 12V és 24V-ad le
Viszont ha a 12V-os kimenethez viszonyítom a 0 és a 24V-os kimenetet akkor egyenlően mindkét oldalon 15V-ot kapok

Igy megfelel-e a szimetrikus trafónak +-15V ? Csatolok egy képet.

köszönöm

kiosztás.JPG
    
(#) mex válasza zsa hozzászólására (») Jún 23, 2010 / 1
 
Igen. A jelenlegi 12V-os kivezetést kinevezed 0V-nak (ez lesz a test) az eredeti 0V, és a 24V-os kapcsokra egy graetz híd váltófeszültségű bemeneteit kötöd. A + - kapcsokra egyenként polaritáshelyesen pufferkondenzátort kötve, a másik kivezetésüket a testre kapcsolva előáll a földszimmetrikus táp.
Valahogy így:
(#) ptesza válasza mex hozzászólására (») Jún 23, 2010 /
 
És kb +-17V lesz.
(#) zsa válasza mex hozzászólására (») Jún 25, 2010 /
 
Na jó lett de sajnos igy az 7294 erősítőt nem igazán hajtotta meg +-20V-al .

Így egyutas irányítással oldottam meg a 2 db diódás kapcsolást alkalmaztam.

kérdésem az lenne hogy a jelenleg két kicsi diódával használom ezt a kapcsolást, és leltem egy rossz monitorban szerintem jóval nagyobb teljesítményűt.

dióda 31DF jelölésű és dupla csík van rajta amit nem tudom hogy mit jelent és alkalmazható-e egyutas irányításra.

köszönöm a tanácsokat előre is.

n2yjf19i.JPG
    
(#) btbalazs hozzászólása Jún 26, 2010 /
 
http://www.hestore.hu/termek_10021447.html
ehhez milyen tápot ajánlotok?
(#) ptesza válasza btbalazs hozzászólására (») Jún 27, 2010 /
 
Egy toroidot. 2x12V kb 150VA. Vagy esetleg egy módosított pc táp is , de azzal nincs tapasztalatom.
(#) btbalazs válasza (Felhasználó 13571) hozzászólására (») Jún 27, 2010 /
 
ez annyit eszik:O
2*10,4A?
(#) btbalazs válasza (Felhasználó 13571) hozzászólására (») Jún 27, 2010 /
 
(#) daniel.san hozzászólása Jún 27, 2010 /
 
Sziasztok!
Van egy 3 kivezetéses (sárga-fekete-sárga) 2x12V AC-s 2-2 A trafóm. Egy sztereo végfokhoz szeretném használni, ami DC-ben max 18V-ot használna. Hogyan egyenirányítsam a 3 kivezetést? Ha csak az egyik oldalt egyenirányítom és használom akkor nem éghet le? Mindenesetre szeretném kihozni belőle a maximumot amperek terén. Van egy 4A-es greatz-em hozzá. Ötletek, kapcsolások?

trafó.jpg
    
(#) btbalazs válasza (Felhasználó 13571) hozzászólására (») Jún 27, 2010 /
 
hát 100W-os erősítő nem csak 100W-ot eszik?
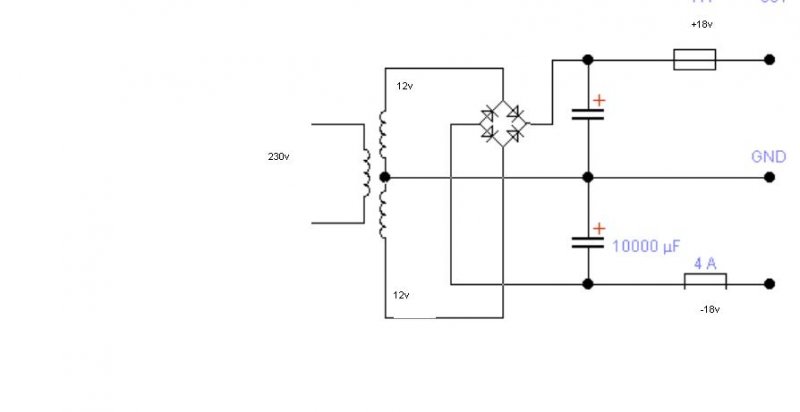
(#) Doncso válasza daniel.san hozzászólására (») Jún 27, 2010 /
 
Szia, így.

táp.JPG
    
(#) daniel.san válasza Doncso hozzászólására (») Jún 27, 2010 /
 
Szia! Köszi a választ, de nekem nem szimmetrikus kell, bocs, hogy ezt kifelejtettem az előző hsz-emből. Az erőlködő 2db hidalt TDA2003-as végfok. Nem szimmetrikus táp kell neki. Vagy lehet, hogy mondjuk a bal oldal kapja a +18V-ot a jobb oldal pedig a -18V-ot? A két végfok különálló, működne így?
(#) btbalazs válasza (Felhasználó 13571) hozzászólására (») Jún 27, 2010 /
 
oké azért nétztem én is h minek a 250...
és egy ilyen(lásd a képet) jó lesz egy ilyen trafóhoz?

ja és még1 kérdés: erre a tápra köthetek még kivezérlésjelzőt és/vagy hangszínszabályzót?

120.jpg
    
(#) Doncso válasza daniel.san hozzászólására (») Jún 27, 2010 /
 
Linkeld be a kapcsolást. Amit mondasz elméletben jó, de gyakorlatban nem. Ez azt jelenti, hogyha a két végfokot külön rákötöd, akkor elindul, de ha összekötöd a jel bemenettel ,akkor itt zárlat lesz, szóval ez a felállás most nem jöhet szóba. Esetleg a középső kivezetést szét lehet e bontani? Mert akkor lehetne a két 12v-os tekercset párhuzamosan kötni. Ha nem lehet, akkor csak egy tekercset használhatsz. Leégni nem fog.
(#) daniel.san válasza Doncso hozzászólására (») Jún 27, 2010 /
 
Sajnos nem tudom szétszedni a trafót. Először kipróbáltam mind a két oldalt külön-külön graetz-ekkel egyenirányítani, de bekapcsoláskor csak zúgott egyet és semmi. Kikapcsoláskor ugyanúgy egy pillanat zúgás. Gondolom akkor ott is a bemenetnél lett rövidre zárva valami. Kipróbáltam csak az egyik oldallal hajtani mind a két végfokot és működik szépen, de kevés az erősítőnek. Ezért kellene valahogy mind a kettő oldala, hogy dupla áramerősséget adhasson, ha ez egyáltalán fizikailag lehetséges.
Ha nincs más megoldás, akkor beszerzek egy nagyobb, sima trafót, csak hát ez itt van ingyen, egy kis fejtöréssel olcsóbb lenne munkára bírni.
Mellékeltem a végfok kapcsolását, hátha van valami remény. Köszönöm a segítséget.
(#) btbalazs válasza (Felhasználó 13571) hozzászólására (») Jún 27, 2010 /
 
akkor szimetrikus trafó kellene igaz? Ez?
stabkocka <- ez mit jelent mert kezdő vagyok és nem nagyon értem az ilyen "szakmai" szavakat
(#) btbalazs válasza (Felhasználó 13571) hozzászólására (») Jún 27, 2010 /
 
ja tudom az utolsó 2szám a V érték amit lead majd
a trafóra nem kell hűtés?
(#) btbalazs válasza (Felhasználó 13571) hozzászólására (») Jún 27, 2010 /
 
köszi a segítséget eddig....
a diódahíd milyen diódákból áljon?
(#) Doncso válasza daniel.san hozzászólására (») Jún 27, 2010 / 1
 
Értem. Amikor két graetzel egyenirányítottad, akkor gondolom a graetz kimenet pozitivakat és negatívokat párhuzamba kötötted. Ez zárlat, jól látod. Ez nem járható. Ha nem lehet szétszedni, akkor sajnos csak az egyik oldalát használhatod. Vagy esetleg, ha olyan a trafó, akkor át kell tekercselni. Ha ez sem járható, akkor kell egy másik trafó.
Üdv.
(#) btbalazs válasza btbalazs hozzászólására (») Jún 27, 2010 /
 
1utolsó:
Milyen kondenzátorok kellenek?
(#) daniel.san válasza Doncso hozzászólására (») Jún 27, 2010 /
 
A két graetz kimeneteit nem kötöttem össze, mentek párosával a két végfokhoz, de a két negatív oldal a bemenetnél ígyis összement. Nem érdekes már, közben már álmodoztam is és azt hiszem a zsebembe nyúlok és inkább veszek egy szép toroidot. Jó lesz ez a trafó még később valamire, nem buherálom szét. Köszönöm a segítséged, pár dologgal okosabb lettem.
Üdv.
(#) btbalazs válasza (Felhasználó 13571) hozzászólására (») Jún 27, 2010 /
 
Ezt inkább légyszíves skicceld már le gyorsan mert nem nagyon vágom a dolgokat...
(#) daniel.san válasza (Felhasználó 13571) hozzászólására (») Jún 27, 2010 /
 
Szia!
A diódákra miért kell még külön kerámia? Nekem csak 100nF és 10nF értékűek vannak kéznél, ezek is jók lennének?
(#) Doncso válasza daniel.san hozzászólására (») Jún 27, 2010 /
 
Hát igen, ezt írtam is előzőleg, hogy ebben a felállásban nem jó a két graetz két végfok, mert abból zárlat lesz. Mindenesetre nagyon szívesen.
Üdv. D.
(#) btbalazs válasza (Felhasználó 13571) hozzászólására (») Jún 27, 2010 /
 
Nagyon szépen köszönöm MESTER!
Az enyém lesz a legjobb táp erre, az egyik legjobb szakember segítségével...
(#) Gál Norbert hozzászólása Aug 5, 2010 /
 
volt egy 2*25V os szimetrikus tápegységem tekertem rá még pár menetet így lett 29.5V és 30,3V, 2*80Wos erősítőt fogok meghajtani róla, ez a kis feszültségeltérés gondot okozhat? Milyenek az MP kondenzátorok?
(#) ptesza válasza Gál Norbert hozzászólására (») Aug 5, 2010 /
 
1.1 V lesz az eltérés egyenirányítás után. Szerintem nem olyan nagy baj.
(#) zsa hozzászólása Okt 1, 2010 /
 
Sziasztok

Lenne egy több kivezetésű trafóm amiből +/- 30v-os tápot szeretnék csinálni. Olyan problémám van a trafóval , hogy a minden kivezetésén dupla réz huzal van összekötve. Arra gondoltam ha szétkötném az összekötött szálakat akkor úgy meg lenne-e a 2*30V-om?

TT.JPG
    
(#) ptesza válasza zsa hozzászólására (») Okt 2, 2010 / 1
 
Minden bizonnyal. Úgy csináljad , hogy az egyik tekercs végét ,kössed össze a másik elejével , az lesz a test. Ekkor a két szélsőn AC 60V voltot kell mérned , a testhez képest pedig 2x30V.
(#) zsa válasza ptesza hozzászólására (») Okt 2, 2010 /
 
Köszönöm a tanácsot , így gondoltad ? Csatoltam a javított képet. Még egy kérdés : 880VA van a trafóra írva az akkor hány Watt-nak felel meg, 1mm réz huzalozás.

TT.JPG
    
Következő: »»   17 / 41
Bejelentkezés

Belépés

Hirdetés
XDT.hu
Az oldalon sütiket használunk a helyes működéshez. Bővebb információt az adatvédelmi szabályzatban olvashatsz. Megértettem